|
Survivalcraft API 1.8.2.3 v1.8.2.3
Survivalcraft 2.4
|


类 | |
| class | DrawContext |
| class | DrawItem |
| 绘制任务,有多种类型,绘制任务会按照 Layer 进行排序。 更多... | |
Public 成员函数 | |
| Widget () | |
| virtual void | LoadContents (object eventsTarget, XElement node) |
| virtual void | LoadProperties (object eventsTarget, XElement node) |
| virtual void | LoadChildren (object eventsTarget, XElement node) |
| virtual bool | IsChildWidgetOf (ContainerWidget containerWidget) |
| virtual void | ChangeParent (ContainerWidget parentWidget) |
| virtual void | Measure (Vector2 parentAvailableSize) |
| virtual void | MeasureOverride (Vector2 parentAvailableSize) |
| virtual void | Arrange (Vector2 position, Vector2 parentActualSize) |
| virtual void | ArrangeOverride () |
| virtual void | UpdateCeases () |
| virtual void | Update () |
| virtual void | Draw (DrawContext dc) |
| virtual void | Overdraw (DrawContext dc) |
| virtual bool | HitTest (Vector2 point) |
| virtual Widget | HitTestGlobal (Vector2 point, Func< Widget, bool > predicate=null) |
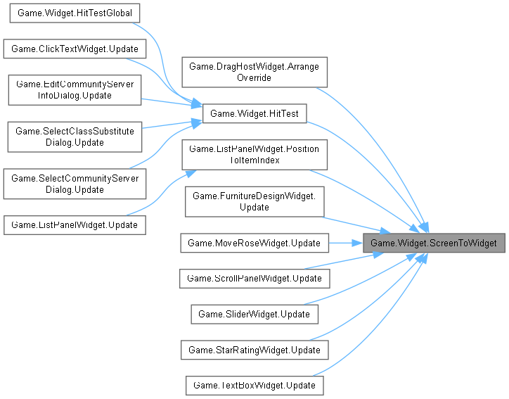
| virtual Vector2 | ScreenToWidget (Vector2 p) |
| virtual Vector2 | WidgetToScreen (Vector2 p) |
| virtual void | Dispose () |
| virtual BoundingRectangle | TransformBoundsToParent (Vector2 size) |
| virtual BoundingRectangle | TransformBoundsToGlobal (Vector2 size) |
静态 Public 成员函数 | |
| static Widget | LoadWidget (object eventsTarget, XElement node, ContainerWidget parentWidget) |
| static bool | TestOverlap (Widget w1, Widget w2) |
| static bool | IsNodeIncludedOnCurrentPlatform (XElement node) |
| static void | UpdateWidgetsHierarchy (Widget rootWidget) |
| static void | LayoutWidgetsHierarchy (Widget rootWidget, Vector2 availableSize) |
| static void | DrawWidgetsHierarchy (Widget rootWidget) |
| static Type | FindTypeFromXmlName (string name, string namespaceName) |
| static Widget | HitTestGlobal (Widget widget, Vector2 point, Func< Widget, bool > predicate) |
| static void | UpdateWidgetsHierarchy (Widget widget, ref bool isMouseCursorVisible) |
Public 属性 | |
| Action< Vector2 > | MeasureOverride1 |
| Action | Update1 |
| bool | m_isVisible |
| bool | m_isEnabled |
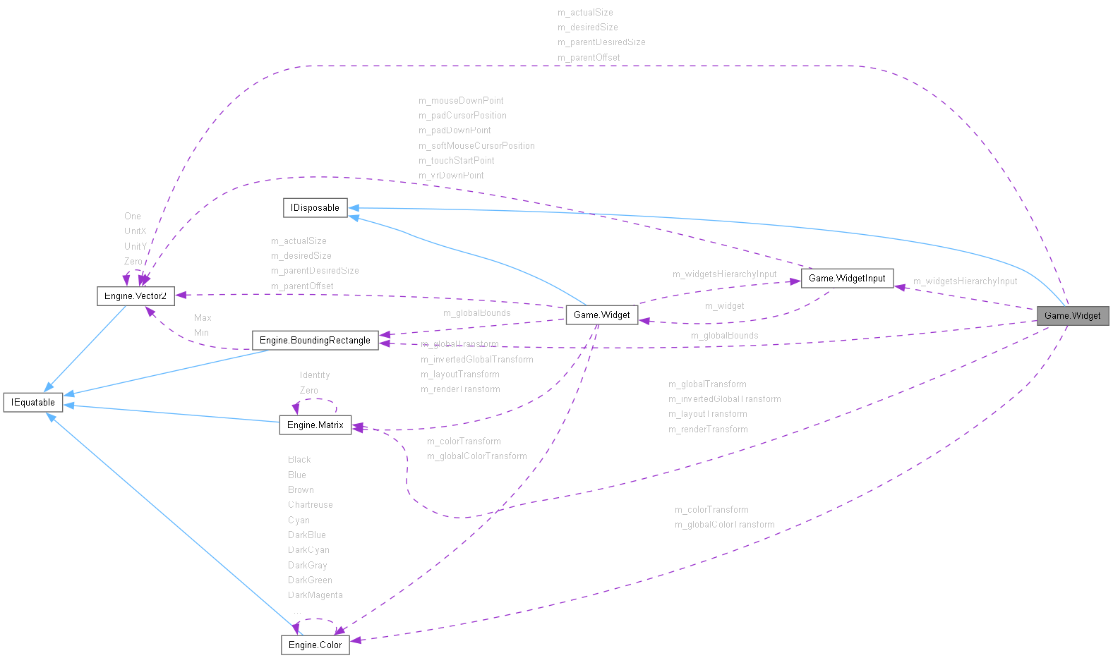
| Vector2 | m_actualSize |
| Vector2 | m_desiredSize |
| Vector2 | m_parentDesiredSize |
| BoundingRectangle | m_globalBounds |
| Vector2 | m_parentOffset |
| bool | m_isLayoutTransformIdentity = true |
| bool | m_isRenderTransformIdentity = true |
| Matrix | m_layoutTransform = Matrix.Identity |
| Matrix | m_renderTransform = Matrix.Identity |
| Matrix | m_globalTransform = Matrix.Identity |
| Matrix? | m_invertedGlobalTransform |
| float? | m_globalScale |
| Color | m_colorTransform = Color.White |
| Color | m_globalColorTransform |
| WidgetInput | m_widgetsHierarchyInput |
静态 Public 属性 | |
| static Queue< DrawContext > | m_drawContextsCache = new() |
| static int | LayersLimit = -1 |
| static bool | DrawWidgetBounds = false |
|
virtual |
被 Game.BevelledRectangleWidget, Game.CanvasWidget, Game.ContainerWidget, Game.DragHostWidget, Game.FixedSizePanelWidget, Game.GamesWidget, Game.GridPanelWidget, Game.ListPanelWidget, Game.ScrollPanelWidget, Game.SliderWidget, Game.StackPanelWidget, Game.TreeViewWidget , 以及 Game.UniformSpacingPanelWidget 重载.

|
virtual |
|
virtual |
|
virtual |
被 Game.ArrowLineWidget, Game.BevelledRectangleWidget, Game.BlockIconWidget, Game.BusyBarWidget, Game.ClearWidget, Game.ClickTextWidget, Game.FireWidget, Game.FontTextWidget, Game.FurnitureDesignWidget, Game.FurnitureSetItemWidget, Game.GameScreen, Game.InventorySlotWidget, Game.LegacyTextBoxWidget, Game.ListPanelWidget, Game.ModelWidget, Game.MoveRoseWidget, Game.PanoramaWidget, Game.RectangleWidget, Game.ScrollPanelWidget, Game.StarRatingWidget, Game.TextBoxWidget, Game.TreeViewWidget, Game.ValueBarWidget , 以及 Game.ViewWidget 重载.

|
static |
|
static |
|
virtual |
|
virtual |
|
static |
|
virtual |
|
virtual |
|
virtual |
|
static |
|
virtual |
|
virtual |
被 Game.ArrowLineWidget, Game.BevelledButtonWidget, Game.BevelledRectangleWidget, Game.BitmapButtonWidget, Game.BlockIconWidget, Game.BusyBarWidget, Game.CanvasWidget, Game.CheckboxWidget, Game.ClearWidget, Game.ContainerWidget, Game.CraftingRecipeSlotWidget, Game.CraftingRecipeWidget, Game.FireWidget, Game.FixedSizePanelWidget, Game.FontTextWidget, Game.FurnitureDesignWidget, Game.FurnitureSetItemWidget, Game.GamesWidget, Game.GridPanelWidget, Game.InventorySlotWidget, Game.LegacyTextBoxWidget, Game.ListPanelWidget, Game.ModelWidget, Game.MoveRoseWidget, Game.PanoramaWidget, Game.PlayerModelWidget, Game.RectangleWidget, Game.ScrollPanelWidget, Game.ShortInventoryWidget, Game.SliderWidget, Game.SmeltingRecipeWidget, Game.StackPanelWidget, Game.StarRatingWidget, Game.TextBoxWidget, Game.TreeViewWidget, Game.UniformSpacingPanelWidget, Game.ValueBarWidget , 以及 Game.ViewWidget 重载.

|
virtual |
|
virtual |
|
virtual |
|
virtual |
被 Game.BestiaryDescriptionScreen, Game.BestiaryScreen, Game.BowWidget, Game.BuildFurnitureDialog, Game.BulletinDialog, Game.BusyDialog, Game.CameraManageScreen, Game.CancellableBusyDialog, Game.CheckboxWidget, Game.ChestWidget, Game.ClickableWidget, Game.ClickTextWidget, Game.ClothingWidget, Game.CommunityContentScreen, Game.ContentScreen, Game.CraftingTableWidget, Game.CreativeInventoryPanel, Game.CreativeInventoryWidget, Game.CrossbowWidget, Game.DispenserWidget, Game.DownloadContentFromLinkDialog, Game.DragHostWidget, Game.EditAdjustableDelayGateDialog, Game.EditColorDialog, Game.EditCommunityServerInfoDialog, Game.EditMemoryBankDialog, Game.EditMemoryBankDialogAPI, Game.EditPaletteDialog, Game.EditPistonDialog, Game.EditSignDialog, Game.EditTruthTableDialog, Game.EditVoltageLevelDialog, Game.EditWorldSeedDialog, Game.ExternalContentLinkDialog, Game.ExternalContentScreen, Game.FireWidget, Game.FurnaceWidget, Game.FurnitureDesignWidget, Game.FurnitureInventoryPanel, Game.GameLoadingScreen, Game.GameMenuDialog, Game.GamepadHelpDialog, Game.GamepadMappingScreen, Game.GameScreen, Game.HelpScreen, Game.HelpTopicScreen, Game.InventorySlotWidget, Game.KeyboardHelpDialog, Game.KeyboardMappingScreen, Game.LegacyTextBoxWidget, Game.LevelFactorDialog, Game.LinkWidget, Game.ListPanelWidget, Game.ListSelectionDialog, Game.LoadingFailedScreen, Game.LoadingScreen, Game.LoginDialog, Game.MainMenuScreen, Game.ManageClassSubstitutesScreen.SubstituteWidget, Game.ManageClassSubstitutesScreen, Game.MessageDialog, Game.MessageWidget, Game.ModDetailsDialog, Game.ModifyWorldScreen, Game.MoreCommunityLinkDialog, Game.MotdWidget, Game.MoveRoseWidget, Game.MusketWidget, Game.NagScreen, Game.NewWorldScreen, Game.OriginalCommunityContentScreen, Game.PlayerModelWidget, Game.PlayerScreen.InputDeviceWidget, Game.PlayerScreen, Game.PlayersScreen, Game.PlayerWidget, Game.PlayScreen, Game.PublishCommunityLinkDialog, Game.RateCommunityContentDialog, Game.RecipaediaDescriptionScreen, Game.RecipaediaRecipesScreen, Game.RecipaediaScreen, Game.ReleasesScreen, Game.RemoteControlDialog, Game.ReportCommunityContentDialog, Game.RunJsDialog, Game.ScrollPanelWidget, Game.SelectClassSubstituteDialog, Game.SelectCommunityServerDialog, Game.SettingsAudioScreen, Game.SettingsCompatibilityScreen, Game.SettingsControlsScreen, Game.SettingsGraphicsScreen, Game.SettingsPerformanceScreen, Game.SettingsScreen, Game.SettingsUiScreen, Game.SliderWidget, Game.StarRatingWidget, Game.TextBoxDialog, Game.TextBoxWidget, Game.TouchInputWidget, Game.TreeViewNodeContentItem, Game.TrialEndedScreen, Game.ViewGameLogDialog, Game.VitalStatsWidget, Game.WorldOptionsScreen, GameWidget, ManageContentScreen , 以及 ModsManageContentScreen 重载.

|
virtual |
被 Game.ClickableWidget, Game.ContainerWidget, Game.FurnitureInventoryPanel, Game.PlayerModelWidget , 以及 Game.TextBoxWidget 重载.

|
static |
|
static |
|
static |
| BoundingRectangle Game.Widget.m_globalBounds |
| Matrix Game.Widget.m_globalTransform = Matrix.Identity |
| Matrix Game.Widget.m_layoutTransform = Matrix.Identity |
| Matrix Game.Widget.m_renderTransform = Matrix.Identity |
| WidgetInput Game.Widget.m_widgetsHierarchyInput |
|
get |
|
getset |
|
get |
|
getset |
|
getset |
|
getset |