|
Survivalcraft API 1.8.2.3 v1.8.2.3
Survivalcraft 2.4
|


Public 类型 | |
| enum | Order { ByRank , ByTime , ByBoutique , ByHide } |
| enum | SearchType { ByName , ByAuthor , ByUserId } |
Public 成员函数 | |
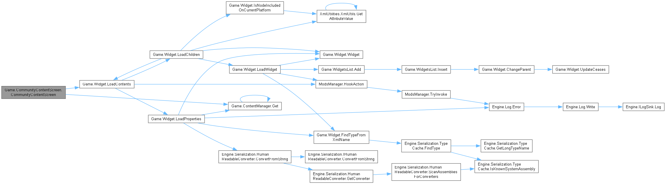
| CommunityContentScreen () | |
| override void | Enter (object[] parameters) |
| override void | Update () |
| void | PopulateList (string cursor, bool force=false) |
| void | DownloadEntry (CommunityContentEntry entry) |
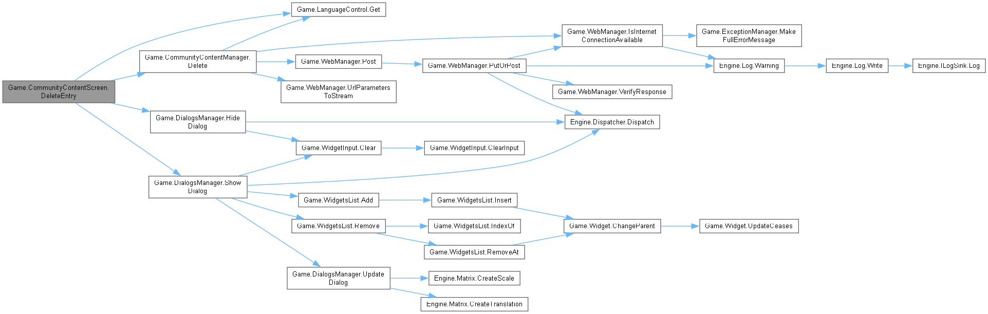
| void | DeleteEntry (CommunityContentEntry entry) |
| string | GetFilterDisplayName (object filter) |
| string | GetOrderDisplayName (Order order) |
| string | GetSearchTypeDisplayName (SearchType searchType) |
| TreeViewNode | ContentToNode (CommunityContentEntry contentEntry) |
| TreeViewNode | CreateCollectionNode (CommunityContentEntry contentEntry) |
| Public 成员函数 继承自 Game.Screen | |
| virtual void | Leave () |
| Public 成员函数 继承自 Game.CanvasWidget | |
| Vector2? | GetWidgetPosition (Widget widget) |
| void | SetWidgetPosition (Widget widget, Vector2? position) |
| override void | WidgetRemoved (Widget widget) |
| override void | MeasureOverride (Vector2 parentAvailableSize) |
| override void | ArrangeOverride () |
| Public 成员函数 继承自 Game.ContainerWidget | |
| ContainerWidget () | |
| override void | UpdateCeases () |
| void | AddChildren (Widget widget) |
| void | RemoveChildren (Widget widget) |
| void | ClearChildren () |
| virtual void | WidgetAdded (Widget widget) |
| override void | MeasureOverride (Vector2 parentAvailableSize) |
| override void | ArrangeOverride () |
| override void | Dispose () |
| Public 成员函数 继承自 Game.Widget | |
| Widget () | |
| virtual void | LoadContents (object eventsTarget, XElement node) |
| virtual void | LoadProperties (object eventsTarget, XElement node) |
| virtual void | LoadChildren (object eventsTarget, XElement node) |
| virtual bool | IsChildWidgetOf (ContainerWidget containerWidget) |
| virtual void | ChangeParent (ContainerWidget parentWidget) |
| virtual void | Measure (Vector2 parentAvailableSize) |
| virtual void | Arrange (Vector2 position, Vector2 parentActualSize) |
| virtual void | Draw (DrawContext dc) |
| virtual void | Overdraw (DrawContext dc) |
| virtual bool | HitTest (Vector2 point) |
| virtual Widget | HitTestGlobal (Vector2 point, Func< Widget, bool > predicate=null) |
| virtual Vector2 | ScreenToWidget (Vector2 p) |
| virtual Vector2 | WidgetToScreen (Vector2 p) |
| virtual BoundingRectangle | TransformBoundsToParent (Vector2 size) |
| virtual BoundingRectangle | TransformBoundsToGlobal (Vector2 size) |
静态 Public 属性 | |
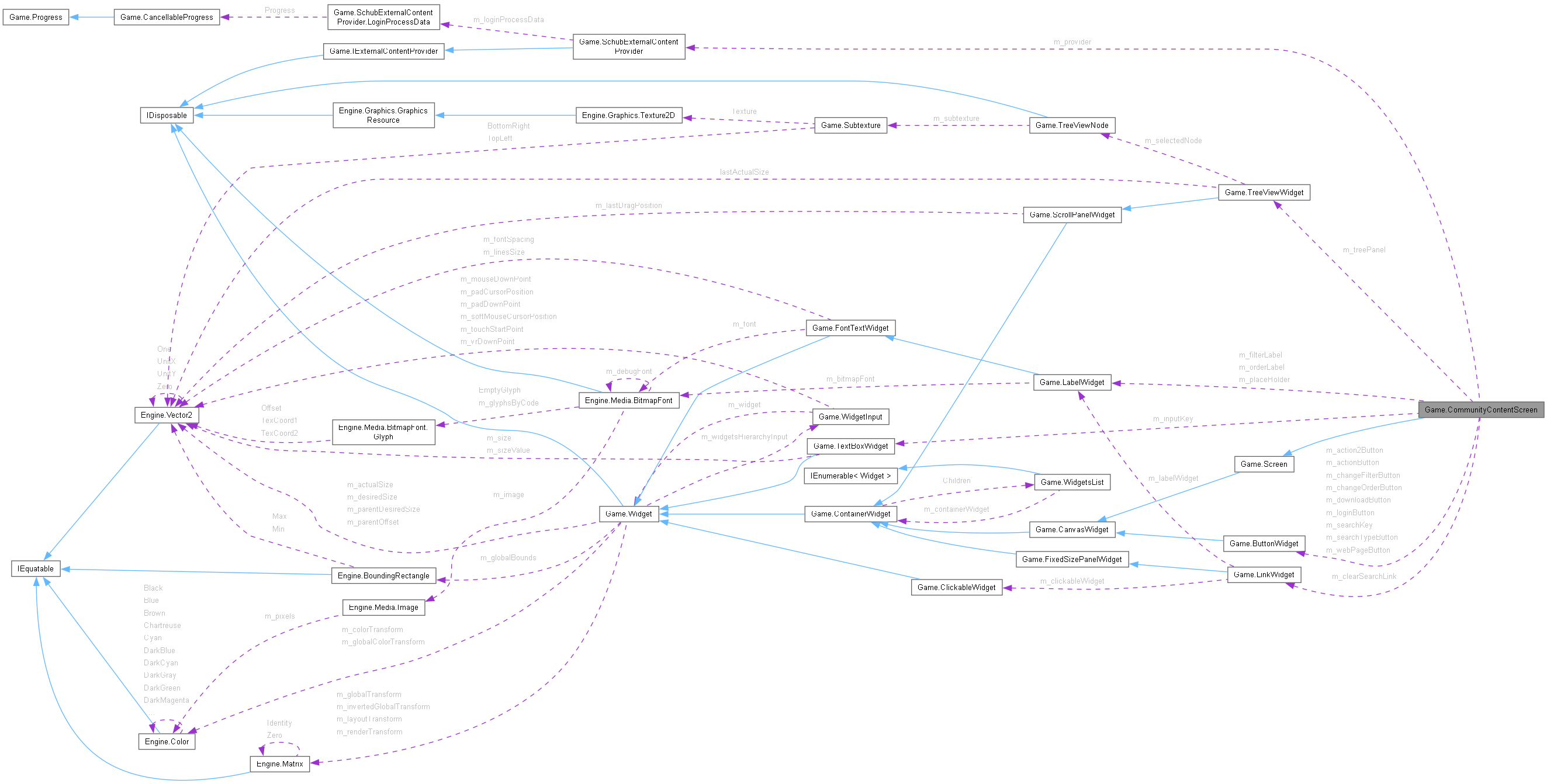
| const string | fName = "CommunityContentScreen" |
| 静态 Public 属性 继承自 Game.Widget | |
| static Queue< DrawContext > | m_drawContextsCache = new() |
| static int | LayersLimit = -1 |
| static bool | DrawWidgetBounds = false |
额外继承的成员函数 | |
| 静态 Public 成员函数 继承自 Game.CanvasWidget | |
| static void | SetPosition (Widget widget, Vector2 position) |
| 静态 Public 成员函数 继承自 Game.ContainerWidget | |
| static void | ArrangeChildWidgetInCell (Vector2 c1, Vector2 c2, Widget widget) |
| 静态 Public 成员函数 继承自 Game.Widget | |
| static Widget | LoadWidget (object eventsTarget, XElement node, ContainerWidget parentWidget) |
| static bool | TestOverlap (Widget w1, Widget w2) |
| static bool | IsNodeIncludedOnCurrentPlatform (XElement node) |
| static void | UpdateWidgetsHierarchy (Widget rootWidget) |
| static void | LayoutWidgetsHierarchy (Widget rootWidget, Vector2 availableSize) |
| static void | DrawWidgetsHierarchy (Widget rootWidget) |
| static Type | FindTypeFromXmlName (string name, string namespaceName) |
| static Widget | HitTestGlobal (Widget widget, Vector2 point, Func< Widget, bool > predicate) |
| static void | UpdateWidgetsHierarchy (Widget widget, ref bool isMouseCursorVisible) |
| 属性 继承自 Game.CanvasWidget | |
| Vector2 | Size = new(-1f) [get, set] |
| 属性 继承自 Game.ContainerWidget | |
| IEnumerable< Widget > | AllChildren [get] |
| 属性 继承自 Game.Widget | |
| WidgetInput | WidgetsHierarchyInput [get, set] |
| WidgetInput | Input [get] |
| Matrix | LayoutTransform [get, set] |
| Matrix | RenderTransform [get, set] |
| Matrix | GlobalTransform [get] |
| float | GlobalScale [get] |
| Matrix | InvertedGlobalTransform [get] |
| BoundingRectangle | GlobalBounds [get] |
| Color | ColorTransform [get, set] |
| Color | GlobalColorTransform [get] |
| virtual string | Name [get, set] |
| object | Tag [get, set] |
| object | ExtraData [get, set] |
| virtual bool | IsVisible [get, set] |
| virtual bool | IsEnabled [get, set] |
| virtual bool | IsHitTestVisible [get, set] |
| bool | IsVisibleGlobal [get] |
| bool | IsEnabledGlobal [get] |
| bool | ClampToBounds [get, set] |
| virtual Vector2 | Margin [get, set] |
| virtual float | MarginLeft [get, set] |
| virtual float | MarginRight [get, set] |
| virtual float | MarginTop [get, set] |
| virtual float | MarginBottom [get, set] |
| virtual Vector4 | Margin4 [get, set] |
| virtual float | MarginHorizontalSum [get] |
| virtual float | MarginVerticalSum [get] |
| virtual Vector2 | MarginHorizontalSumAndVerticalSum [get] |
| virtual WidgetAlignment | HorizontalAlignment [get, set] |
| virtual WidgetAlignment | VerticalAlignment [get, set] |
| Vector2 | ActualSize [get] |
| Vector2 | DesiredSize [get, set] |
| Vector2 | ParentDesiredSize [get] |
| bool | IsUpdateEnabled = true [get, set] |
| bool | IsDrawEnabled = true [get, set] |
| bool | IsDrawRequired [get, set] |
| bool | IsOverdrawRequired [get, set] |
| XElement | Style [set] |
| ContainerWidget | ParentWidget [get, set] |
| Widget | RootWidget [get] |
在文件 CommunityContentScreen.cs 第 12 行定义.
| 枚举值 | |
|---|---|
| ByRank | |
| ByTime | |
| ByBoutique | |
| ByHide | |
在文件 CommunityContentScreen.cs 第 13 行定义.
| 枚举值 | |
|---|---|
| ByName | |
| ByAuthor | |
| ByUserId | |
在文件 CommunityContentScreen.cs 第 20 行定义.
| Game.CommunityContentScreen.CommunityContentScreen | ( | ) |
| TreeViewNode Game.CommunityContentScreen.ContentToNode | ( | CommunityContentEntry | contentEntry | ) |
| TreeViewNode Game.CommunityContentScreen.CreateCollectionNode | ( | CommunityContentEntry | contentEntry | ) |
| void Game.CommunityContentScreen.DeleteEntry | ( | CommunityContentEntry | entry | ) |
| void Game.CommunityContentScreen.DownloadEntry | ( | CommunityContentEntry | entry | ) |
|
virtual |
| string Game.CommunityContentScreen.GetFilterDisplayName | ( | object | filter | ) |
| string Game.CommunityContentScreen.GetOrderDisplayName | ( | Order | order | ) |
| string Game.CommunityContentScreen.GetSearchTypeDisplayName | ( | SearchType | searchType | ) |
| void Game.CommunityContentScreen.PopulateList | ( | string | cursor, |
| bool | force = false ) |
|
virtual |
|
static |
在文件 CommunityContentScreen.cs 第 55 行定义.
| ButtonWidget Game.CommunityContentScreen.m_action2Button |
在文件 CommunityContentScreen.cs 第 33 行定义.
| ButtonWidget Game.CommunityContentScreen.m_actionButton |
在文件 CommunityContentScreen.cs 第 32 行定义.
| ButtonWidget Game.CommunityContentScreen.m_changeFilterButton |
在文件 CommunityContentScreen.cs 第 30 行定义.
| ButtonWidget Game.CommunityContentScreen.m_changeOrderButton |
在文件 CommunityContentScreen.cs 第 28 行定义.
| LinkWidget Game.CommunityContentScreen.m_clearSearchLink |
在文件 CommunityContentScreen.cs 第 40 行定义.
| double Game.CommunityContentScreen.m_contentExpiryTime |
在文件 CommunityContentScreen.cs 第 45 行定义.
| ButtonWidget Game.CommunityContentScreen.m_downloadButton |
在文件 CommunityContentScreen.cs 第 31 行定义.
| object Game.CommunityContentScreen.m_filter |
在文件 CommunityContentScreen.cs 第 42 行定义.
| LabelWidget Game.CommunityContentScreen.m_filterLabel |
在文件 CommunityContentScreen.cs 第 29 行定义.
| TextBoxWidget Game.CommunityContentScreen.m_inputKey |
在文件 CommunityContentScreen.cs 第 38 行定义.
| bool Game.CommunityContentScreen.m_isAdmin |
在文件 CommunityContentScreen.cs 第 48 行定义.
| bool Game.CommunityContentScreen.m_isCNLanguageType |
在文件 CommunityContentScreen.cs 第 49 行定义.
| bool Game.CommunityContentScreen.m_isOwn |
在文件 CommunityContentScreen.cs 第 47 行定义.
| Dictionary<string, IEnumerable<object> > Game.CommunityContentScreen.m_itemsCache = [] |
在文件 CommunityContentScreen.cs 第 51 行定义.
| ButtonWidget Game.CommunityContentScreen.m_loginButton |
在文件 CommunityContentScreen.cs 第 35 行定义.
| Order Game.CommunityContentScreen.m_order |
在文件 CommunityContentScreen.cs 第 43 行定义.
| LabelWidget Game.CommunityContentScreen.m_orderLabel |
在文件 CommunityContentScreen.cs 第 27 行定义.
| LabelWidget Game.CommunityContentScreen.m_placeHolder |
在文件 CommunityContentScreen.cs 第 39 行定义.
| SchubExternalContentProvider Game.CommunityContentScreen.m_provider |
在文件 CommunityContentScreen.cs 第 53 行定义.
| ButtonWidget Game.CommunityContentScreen.m_searchKey |
在文件 CommunityContentScreen.cs 第 36 行定义.
| SearchType Game.CommunityContentScreen.m_searchType |
在文件 CommunityContentScreen.cs 第 44 行定义.
| ButtonWidget Game.CommunityContentScreen.m_searchTypeButton |
在文件 CommunityContentScreen.cs 第 37 行定义.
| TreeViewWidget Game.CommunityContentScreen.m_treePanel |
在文件 CommunityContentScreen.cs 第 26 行定义.
| ButtonWidget Game.CommunityContentScreen.m_webPageButton |
在文件 CommunityContentScreen.cs 第 34 行定义.