Survivalcraft API 1.8.2.3 v1.8.2.3
Survivalcraft 2.4
载入中...
搜索中...
未找到
Game.WorldOptionsScreen
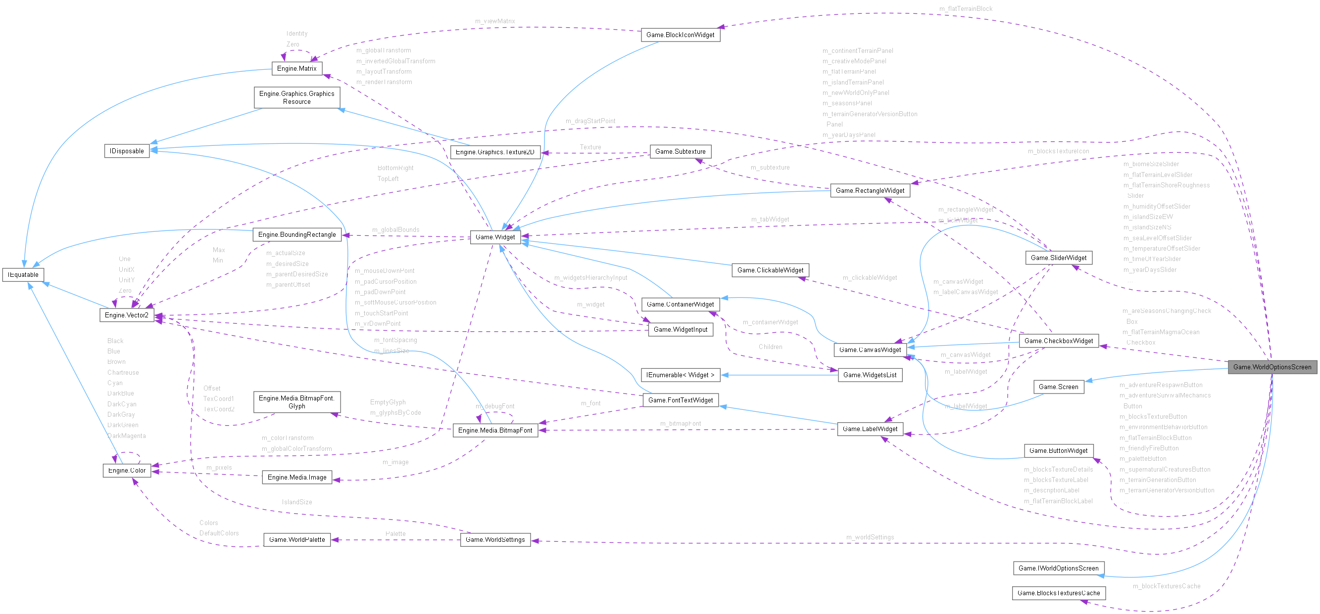
类 Game.WorldOptionsScreen 继承关系图:
Game.WorldOptionsScreen 的协作图:

Public 成员函数

 WorldOptionsScreen ()
override void Enter (object[] parameters)
override void Leave ()
override void Update ()
Public 成员函数 继承自 Game.CanvasWidget
Vector2GetWidgetPosition (Widget widget)
void SetWidgetPosition (Widget widget, Vector2? position)
override void WidgetRemoved (Widget widget)
override void MeasureOverride (Vector2 parentAvailableSize)
override void ArrangeOverride ()
Public 成员函数 继承自 Game.ContainerWidget
 ContainerWidget ()
override void UpdateCeases ()
void AddChildren (Widget widget)
void RemoveChildren (Widget widget)
void ClearChildren ()
virtual void WidgetAdded (Widget widget)
override void MeasureOverride (Vector2 parentAvailableSize)
override void ArrangeOverride ()
override void Dispose ()
Public 成员函数 继承自 Game.Widget
 Widget ()
virtual void LoadContents (object eventsTarget, XElement node)
virtual void LoadProperties (object eventsTarget, XElement node)
virtual void LoadChildren (object eventsTarget, XElement node)
virtual bool IsChildWidgetOf (ContainerWidget containerWidget)
virtual void ChangeParent (ContainerWidget parentWidget)
virtual void Measure (Vector2 parentAvailableSize)
virtual void Arrange (Vector2 position, Vector2 parentActualSize)
virtual void Draw (DrawContext dc)
virtual void Overdraw (DrawContext dc)
virtual bool HitTest (Vector2 point)
virtual Widget HitTestGlobal (Vector2 point, Func< Widget, bool > predicate=null)
virtual Vector2 ScreenToWidget (Vector2 p)
virtual Vector2 WidgetToScreen (Vector2 p)
virtual BoundingRectangle TransformBoundsToParent (Vector2 size)
virtual BoundingRectangle TransformBoundsToGlobal (Vector2 size)

静态 Public 成员函数

static string FormatOffset (float value)
static int FindNearestIndex (IList< float > list, float v)
静态 Public 成员函数 继承自 Game.CanvasWidget
static void SetPosition (Widget widget, Vector2 position)
静态 Public 成员函数 继承自 Game.ContainerWidget
static void ArrangeChildWidgetInCell (Vector2 c1, Vector2 c2, Widget widget)
静态 Public 成员函数 继承自 Game.Widget
static Widget LoadWidget (object eventsTarget, XElement node, ContainerWidget parentWidget)
static bool TestOverlap (Widget w1, Widget w2)
static bool IsNodeIncludedOnCurrentPlatform (XElement node)
static void UpdateWidgetsHierarchy (Widget rootWidget)
static void LayoutWidgetsHierarchy (Widget rootWidget, Vector2 availableSize)
static void DrawWidgetsHierarchy (Widget rootWidget)
static Type FindTypeFromXmlName (string name, string namespaceName)
static Widget HitTestGlobal (Widget widget, Vector2 point, Func< Widget, bool > predicate)
static void UpdateWidgetsHierarchy (Widget widget, ref bool isMouseCursorVisible)

Public 属性

Widget m_newWorldOnlyPanel
ButtonWidget m_terrainGenerationButton
Widget m_continentTerrainPanel
Widget m_islandTerrainPanel
SliderWidget m_islandSizeEW
SliderWidget m_islandSizeNS
Widget m_flatTerrainPanel
SliderWidget m_flatTerrainLevelSlider
SliderWidget m_flatTerrainShoreRoughnessSlider
BlockIconWidget m_flatTerrainBlock
LabelWidget m_flatTerrainBlockLabel
ButtonWidget m_flatTerrainBlockButton
CheckboxWidget m_flatTerrainMagmaOceanCheckbox
SliderWidget m_seaLevelOffsetSlider
SliderWidget m_temperatureOffsetSlider
SliderWidget m_humidityOffsetSlider
SliderWidget m_biomeSizeSlider
Widget m_terrainGeneratorVersionButtonPanel
ButtonWidget m_terrainGeneratorVersionButton
RectangleWidget m_blocksTextureIcon
LabelWidget m_blocksTextureLabel
LabelWidget m_blocksTextureDetails
ButtonWidget m_blocksTextureButton
ButtonWidget m_paletteButton
ButtonWidget m_supernaturalCreaturesButton
ButtonWidget m_friendlyFireButton
Widget m_creativeModePanel
ButtonWidget m_environmentBehaviorButton
ButtonWidget m_timeOfDayButton
ButtonWidget m_weatherEffectsButton
ButtonWidget m_adventureRespawnButton
ButtonWidget m_adventureSurvivalMechanicsButton
LabelWidget m_descriptionLabel
WorldSettings m_worldSettings
bool m_isExistingWorld
BlocksTexturesCache m_blockTexturesCache = new()
Public 属性 继承自 Game.CanvasWidget
Dictionary< Widget, Vector2m_positions = []
Public 属性 继承自 Game.ContainerWidget
readonly WidgetsList Children
Public 属性 继承自 Game.Widget
Action< Vector2MeasureOverride1
Action Update1
bool m_isVisible
bool m_isEnabled
Vector2 m_actualSize
Vector2 m_desiredSize
Vector2 m_parentDesiredSize
BoundingRectangle m_globalBounds
Vector2 m_parentOffset
bool m_isLayoutTransformIdentity = true
bool m_isRenderTransformIdentity = true
Matrix m_layoutTransform = Matrix.Identity
Matrix m_renderTransform = Matrix.Identity
Matrix m_globalTransform = Matrix.Identity
Matrixm_invertedGlobalTransform
float? m_globalScale
Color m_colorTransform = Color.White
Color m_globalColorTransform
WidgetInput m_widgetsHierarchyInput

静态 Public 属性

static string fName = "WorldOptionsScreen"
static bool ForceEnableTerrainGeneratorVersionButton = false
static float[] m_islandSizes
static float[] m_biomeSizes
static float[] m_yearDays
static int[] m_flatTerrainBlockList
静态 Public 属性 继承自 Game.Widget
static Queue< DrawContextm_drawContextsCache = new()
static int LayersLimit = -1
static bool DrawWidgetBounds = false

Private 属性

Widget m_yearDaysPanel
Widget m_seasonsPanel
CheckboxWidget m_areSeasonsChangingCheckBox
SliderWidget m_yearDaysSlider
SliderWidget m_timeOfYearSlider

额外继承的成员函数

属性 继承自 Game.CanvasWidget
Vector2 Size = new(-1f) [get, set]
属性 继承自 Game.ContainerWidget
IEnumerable< WidgetAllChildren [get]
属性 继承自 Game.Widget
WidgetInput WidgetsHierarchyInput [get, set]
WidgetInput Input [get]
Matrix LayoutTransform [get, set]
Matrix RenderTransform [get, set]
Matrix GlobalTransform [get]
float GlobalScale [get]
Matrix InvertedGlobalTransform [get]
BoundingRectangle GlobalBounds [get]
Color ColorTransform [get, set]
Color GlobalColorTransform [get]
virtual string Name [get, set]
object Tag [get, set]
object ExtraData [get, set]
virtual bool IsVisible [get, set]
virtual bool IsEnabled [get, set]
virtual bool IsHitTestVisible [get, set]
bool IsVisibleGlobal [get]
bool IsEnabledGlobal [get]
bool ClampToBounds [get, set]
virtual Vector2 Margin [get, set]
virtual float MarginLeft [get, set]
virtual float MarginRight [get, set]
virtual float MarginTop [get, set]
virtual float MarginBottom [get, set]
virtual Vector4 Margin4 [get, set]
virtual float MarginHorizontalSum [get]
virtual float MarginVerticalSum [get]
virtual Vector2 MarginHorizontalSumAndVerticalSum [get]
virtual WidgetAlignment HorizontalAlignment [get, set]
virtual WidgetAlignment VerticalAlignment [get, set]
Vector2 ActualSize [get]
Vector2 DesiredSize [get, set]
Vector2 ParentDesiredSize [get]
bool IsUpdateEnabled = true [get, set]
bool IsDrawEnabled = true [get, set]
bool IsDrawRequired [get, set]
bool IsOverdrawRequired [get, set]
XElement Style [set]
ContainerWidget ParentWidget [get, set]
Widget RootWidget [get]

详细描述

在文件 WorldOptionsScreen.cs7 行定义.

构造及析构函数说明

◆ WorldOptionsScreen()

Game.WorldOptionsScreen.WorldOptionsScreen ( )

在文件 WorldOptionsScreen.cs183 行定义.

函数调用图:

成员函数说明

◆ Enter()

override void Game.WorldOptionsScreen.Enter ( object[] parameters)
virtual

重载 Game.Screen .

在文件 WorldOptionsScreen.cs250 行定义.

函数调用图:

◆ FindNearestIndex()

int Game.WorldOptionsScreen.FindNearestIndex ( IList< float > list,
float v )
static

在文件 WorldOptionsScreen.cs581 行定义.

◆ FormatOffset()

string Game.WorldOptionsScreen.FormatOffset ( float value)
static

在文件 WorldOptionsScreen.cs243 行定义.

函数调用图:
这是这个函数的调用关系图:

◆ Leave()

override void Game.WorldOptionsScreen.Leave ( )
virtual

重载 Game.Screen .

在文件 WorldOptionsScreen.cs256 行定义.

◆ Update()

override void Game.WorldOptionsScreen.Update ( )
virtual

重载 Game.Widget .

在文件 WorldOptionsScreen.cs260 行定义.

函数调用图:

类成员变量说明

◆ fName

string Game.WorldOptionsScreen.fName = "WorldOptionsScreen"
static

在文件 WorldOptionsScreen.cs8 行定义.

◆ ForceEnableTerrainGeneratorVersionButton

bool Game.WorldOptionsScreen.ForceEnableTerrainGeneratorVersionButton = false
static

在文件 WorldOptionsScreen.cs91 行定义.

◆ m_adventureRespawnButton

ButtonWidget Game.WorldOptionsScreen.m_adventureRespawnButton

在文件 WorldOptionsScreen.cs79 行定义.

◆ m_adventureSurvivalMechanicsButton

ButtonWidget Game.WorldOptionsScreen.m_adventureSurvivalMechanicsButton

在文件 WorldOptionsScreen.cs81 行定义.

◆ m_areSeasonsChangingCheckBox

CheckboxWidget Game.WorldOptionsScreen.m_areSeasonsChangingCheckBox
private

在文件 WorldOptionsScreen.cs65 行定义.

◆ m_biomeSizes

float [] Game.WorldOptionsScreen.m_biomeSizes
static
初始值:
= [
0.01f,
0.1f,
0.25f,
0.33f,
0.5f,
0.75f,
1f,
1.5f,
2f,
3f,
4f,
6f,
8f,
10f,
12f,
16f,
20f,
24f,
32f
]

在文件 WorldOptionsScreen.cs119 行定义.

◆ m_biomeSizeSlider

SliderWidget Game.WorldOptionsScreen.m_biomeSizeSlider

在文件 WorldOptionsScreen.cs43 行定义.

◆ m_blocksTextureButton

ButtonWidget Game.WorldOptionsScreen.m_blocksTextureButton

在文件 WorldOptionsScreen.cs55 行定义.

◆ m_blocksTextureDetails

LabelWidget Game.WorldOptionsScreen.m_blocksTextureDetails

在文件 WorldOptionsScreen.cs53 行定义.

◆ m_blocksTextureIcon

RectangleWidget Game.WorldOptionsScreen.m_blocksTextureIcon

在文件 WorldOptionsScreen.cs49 行定义.

◆ m_blocksTextureLabel

LabelWidget Game.WorldOptionsScreen.m_blocksTextureLabel

在文件 WorldOptionsScreen.cs51 行定义.

◆ m_blockTexturesCache

BlocksTexturesCache Game.WorldOptionsScreen.m_blockTexturesCache = new()

在文件 WorldOptionsScreen.cs89 行定义.

◆ m_continentTerrainPanel

Widget Game.WorldOptionsScreen.m_continentTerrainPanel

在文件 WorldOptionsScreen.cs13 行定义.

◆ m_creativeModePanel

Widget Game.WorldOptionsScreen.m_creativeModePanel

在文件 WorldOptionsScreen.cs71 行定义.

◆ m_descriptionLabel

LabelWidget Game.WorldOptionsScreen.m_descriptionLabel

在文件 WorldOptionsScreen.cs83 行定义.

◆ m_environmentBehaviorButton

ButtonWidget Game.WorldOptionsScreen.m_environmentBehaviorButton

在文件 WorldOptionsScreen.cs73 行定义.

◆ m_flatTerrainBlock

BlockIconWidget Game.WorldOptionsScreen.m_flatTerrainBlock

在文件 WorldOptionsScreen.cs29 行定义.

◆ m_flatTerrainBlockButton

ButtonWidget Game.WorldOptionsScreen.m_flatTerrainBlockButton

在文件 WorldOptionsScreen.cs33 行定义.

◆ m_flatTerrainBlockLabel

LabelWidget Game.WorldOptionsScreen.m_flatTerrainBlockLabel

在文件 WorldOptionsScreen.cs31 行定义.

◆ m_flatTerrainBlockList

int [] Game.WorldOptionsScreen.m_flatTerrainBlockList
static
初始值:
= [
-1,
8,
2,
7,
3,
67,
66,
4,
5,
26,
73,
21,
46,
47,
15,
62,
68,
126,
71,
1
]

在文件 WorldOptionsScreen.cs160 行定义.

◆ m_flatTerrainLevelSlider

SliderWidget Game.WorldOptionsScreen.m_flatTerrainLevelSlider

在文件 WorldOptionsScreen.cs25 行定义.

◆ m_flatTerrainMagmaOceanCheckbox

CheckboxWidget Game.WorldOptionsScreen.m_flatTerrainMagmaOceanCheckbox

在文件 WorldOptionsScreen.cs35 行定义.

◆ m_flatTerrainPanel

Widget Game.WorldOptionsScreen.m_flatTerrainPanel

在文件 WorldOptionsScreen.cs23 行定义.

◆ m_flatTerrainShoreRoughnessSlider

SliderWidget Game.WorldOptionsScreen.m_flatTerrainShoreRoughnessSlider

在文件 WorldOptionsScreen.cs27 行定义.

◆ m_friendlyFireButton

ButtonWidget Game.WorldOptionsScreen.m_friendlyFireButton

在文件 WorldOptionsScreen.cs61 行定义.

◆ m_humidityOffsetSlider

SliderWidget Game.WorldOptionsScreen.m_humidityOffsetSlider

在文件 WorldOptionsScreen.cs41 行定义.

◆ m_isExistingWorld

bool Game.WorldOptionsScreen.m_isExistingWorld

在文件 WorldOptionsScreen.cs87 行定义.

◆ m_islandSizeEW

SliderWidget Game.WorldOptionsScreen.m_islandSizeEW

在文件 WorldOptionsScreen.cs19 行定义.

◆ m_islandSizeNS

SliderWidget Game.WorldOptionsScreen.m_islandSizeNS

在文件 WorldOptionsScreen.cs21 行定义.

◆ m_islandSizes

float [] Game.WorldOptionsScreen.m_islandSizes
static
初始值:
= [
1f,
7f,
15f,
30f,
40f,
50f,
60f,
80f,
100f,
120f,
150f,
200f,
250f,
300f,
400f,
500f,
600f,
800f,
1000f,
1200f,
1500f,
2000f,
2500f
]

在文件 WorldOptionsScreen.cs93 行定义.

◆ m_islandTerrainPanel

Widget Game.WorldOptionsScreen.m_islandTerrainPanel

在文件 WorldOptionsScreen.cs17 行定义.

◆ m_newWorldOnlyPanel

Widget Game.WorldOptionsScreen.m_newWorldOnlyPanel

在文件 WorldOptionsScreen.cs9 行定义.

◆ m_paletteButton

ButtonWidget Game.WorldOptionsScreen.m_paletteButton

在文件 WorldOptionsScreen.cs57 行定义.

◆ m_seaLevelOffsetSlider

SliderWidget Game.WorldOptionsScreen.m_seaLevelOffsetSlider

在文件 WorldOptionsScreen.cs37 行定义.

◆ m_seasonsPanel

Widget Game.WorldOptionsScreen.m_seasonsPanel
private

在文件 WorldOptionsScreen.cs63 行定义.

◆ m_supernaturalCreaturesButton

ButtonWidget Game.WorldOptionsScreen.m_supernaturalCreaturesButton

在文件 WorldOptionsScreen.cs59 行定义.

◆ m_temperatureOffsetSlider

SliderWidget Game.WorldOptionsScreen.m_temperatureOffsetSlider

在文件 WorldOptionsScreen.cs39 行定义.

◆ m_terrainGenerationButton

ButtonWidget Game.WorldOptionsScreen.m_terrainGenerationButton

在文件 WorldOptionsScreen.cs11 行定义.

◆ m_terrainGeneratorVersionButton

ButtonWidget Game.WorldOptionsScreen.m_terrainGeneratorVersionButton

在文件 WorldOptionsScreen.cs47 行定义.

◆ m_terrainGeneratorVersionButtonPanel

Widget Game.WorldOptionsScreen.m_terrainGeneratorVersionButtonPanel

在文件 WorldOptionsScreen.cs45 行定义.

◆ m_timeOfDayButton

ButtonWidget Game.WorldOptionsScreen.m_timeOfDayButton

在文件 WorldOptionsScreen.cs75 行定义.

◆ m_timeOfYearSlider

SliderWidget Game.WorldOptionsScreen.m_timeOfYearSlider
private

在文件 WorldOptionsScreen.cs69 行定义.

◆ m_weatherEffectsButton

ButtonWidget Game.WorldOptionsScreen.m_weatherEffectsButton

在文件 WorldOptionsScreen.cs77 行定义.

◆ m_worldSettings

WorldSettings Game.WorldOptionsScreen.m_worldSettings

在文件 WorldOptionsScreen.cs85 行定义.

◆ m_yearDays

float [] Game.WorldOptionsScreen.m_yearDays
static
初始值:
= [
4f,
8f,
12f,
16f,
20f,
24f,
32f,
48f,
64f,
96f,
128f,
192f,
256f,
365f,
384f,
512f
]

在文件 WorldOptionsScreen.cs141 行定义.

◆ m_yearDaysPanel

Widget Game.WorldOptionsScreen.m_yearDaysPanel
private

在文件 WorldOptionsScreen.cs15 行定义.

◆ m_yearDaysSlider

SliderWidget Game.WorldOptionsScreen.m_yearDaysSlider
private

在文件 WorldOptionsScreen.cs67 行定义.


该类的文档由以下文件生成: