Survivalcraft API 1.8.2.3 v1.8.2.3
Survivalcraft 2.4
载入中...
搜索中...
未找到
Game.TextBoxDialog
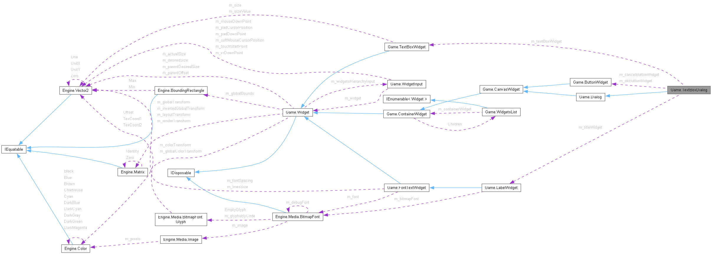
类 Game.TextBoxDialog 继承关系图:
Game.TextBoxDialog 的协作图:

Public 成员函数

 TextBoxDialog (string title, string text, int maximumLength, Action< string > handler)
 TextBoxDialog (string title, string text, int maximumLength, Action< string > handler, Action< TextBoxWidget > handler2)
override void Update ()
void Dismiss (string result)
Public 成员函数 继承自 Game.Dialog
 Dialog ()
Public 成员函数 继承自 Game.CanvasWidget
Vector2GetWidgetPosition (Widget widget)
void SetWidgetPosition (Widget widget, Vector2? position)
override void WidgetRemoved (Widget widget)
override void MeasureOverride (Vector2 parentAvailableSize)
override void ArrangeOverride ()
Public 成员函数 继承自 Game.ContainerWidget
 ContainerWidget ()
override void UpdateCeases ()
void AddChildren (Widget widget)
void RemoveChildren (Widget widget)
void ClearChildren ()
virtual void WidgetAdded (Widget widget)
override void MeasureOverride (Vector2 parentAvailableSize)
override void ArrangeOverride ()
override void Dispose ()
Public 成员函数 继承自 Game.Widget
 Widget ()
virtual void LoadContents (object eventsTarget, XElement node)
virtual void LoadProperties (object eventsTarget, XElement node)
virtual void LoadChildren (object eventsTarget, XElement node)
virtual bool IsChildWidgetOf (ContainerWidget containerWidget)
virtual void ChangeParent (ContainerWidget parentWidget)
virtual void Measure (Vector2 parentAvailableSize)
virtual void Arrange (Vector2 position, Vector2 parentActualSize)
virtual void Draw (DrawContext dc)
virtual void Overdraw (DrawContext dc)
virtual bool HitTest (Vector2 point)
virtual Widget HitTestGlobal (Vector2 point, Func< Widget, bool > predicate=null)
virtual Vector2 ScreenToWidget (Vector2 p)
virtual Vector2 WidgetToScreen (Vector2 p)
virtual BoundingRectangle TransformBoundsToParent (Vector2 size)
virtual BoundingRectangle TransformBoundsToGlobal (Vector2 size)

Public 属性

Action< string > m_handler
Action< TextBoxWidgetm_handler2
LabelWidget m_titleWidget
TextBoxWidget m_textBoxWidget
ButtonWidget m_okButtonWidget
ButtonWidget m_cancelButtonWidget
Public 属性 继承自 Game.CanvasWidget
Dictionary< Widget, Vector2m_positions = []
Public 属性 继承自 Game.ContainerWidget
readonly WidgetsList Children
Public 属性 继承自 Game.Widget
Action< Vector2MeasureOverride1
Action Update1
bool m_isVisible
bool m_isEnabled
Vector2 m_actualSize
Vector2 m_desiredSize
Vector2 m_parentDesiredSize
BoundingRectangle m_globalBounds
Vector2 m_parentOffset
bool m_isLayoutTransformIdentity = true
bool m_isRenderTransformIdentity = true
Matrix m_layoutTransform = Matrix.Identity
Matrix m_renderTransform = Matrix.Identity
Matrix m_globalTransform = Matrix.Identity
Matrixm_invertedGlobalTransform
float? m_globalScale
Color m_colorTransform = Color.White
Color m_globalColorTransform
WidgetInput m_widgetsHierarchyInput

属性

bool AutoHide [get, set]
属性 继承自 Game.CanvasWidget
Vector2 Size = new(-1f) [get, set]
属性 继承自 Game.ContainerWidget
IEnumerable< WidgetAllChildren [get]
属性 继承自 Game.Widget
WidgetInput WidgetsHierarchyInput [get, set]
WidgetInput Input [get]
Matrix LayoutTransform [get, set]
Matrix RenderTransform [get, set]
Matrix GlobalTransform [get]
float GlobalScale [get]
Matrix InvertedGlobalTransform [get]
BoundingRectangle GlobalBounds [get]
Color ColorTransform [get, set]
Color GlobalColorTransform [get]
virtual string Name [get, set]
object Tag [get, set]
object ExtraData [get, set]
virtual bool IsVisible [get, set]
virtual bool IsEnabled [get, set]
virtual bool IsHitTestVisible [get, set]
bool IsVisibleGlobal [get]
bool IsEnabledGlobal [get]
bool ClampToBounds [get, set]
virtual Vector2 Margin [get, set]
virtual float MarginLeft [get, set]
virtual float MarginRight [get, set]
virtual float MarginTop [get, set]
virtual float MarginBottom [get, set]
virtual Vector4 Margin4 [get, set]
virtual float MarginHorizontalSum [get]
virtual float MarginVerticalSum [get]
virtual Vector2 MarginHorizontalSumAndVerticalSum [get]
virtual WidgetAlignment HorizontalAlignment [get, set]
virtual WidgetAlignment VerticalAlignment [get, set]
Vector2 ActualSize [get]
Vector2 DesiredSize [get, set]
Vector2 ParentDesiredSize [get]
bool IsUpdateEnabled = true [get, set]
bool IsDrawEnabled = true [get, set]
bool IsDrawRequired [get, set]
bool IsOverdrawRequired [get, set]
XElement Style [set]
ContainerWidget ParentWidget [get, set]
Widget RootWidget [get]

额外继承的成员函数

静态 Public 成员函数 继承自 Game.CanvasWidget
static void SetPosition (Widget widget, Vector2 position)
静态 Public 成员函数 继承自 Game.ContainerWidget
static void ArrangeChildWidgetInCell (Vector2 c1, Vector2 c2, Widget widget)
静态 Public 成员函数 继承自 Game.Widget
static Widget LoadWidget (object eventsTarget, XElement node, ContainerWidget parentWidget)
static bool TestOverlap (Widget w1, Widget w2)
static bool IsNodeIncludedOnCurrentPlatform (XElement node)
static void UpdateWidgetsHierarchy (Widget rootWidget)
static void LayoutWidgetsHierarchy (Widget rootWidget, Vector2 availableSize)
static void DrawWidgetsHierarchy (Widget rootWidget)
static Type FindTypeFromXmlName (string name, string namespaceName)
static Widget HitTestGlobal (Widget widget, Vector2 point, Func< Widget, bool > predicate)
static void UpdateWidgetsHierarchy (Widget widget, ref bool isMouseCursorVisible)
静态 Public 属性 继承自 Game.Widget
static Queue< DrawContextm_drawContextsCache = new()
static int LayersLimit = -1
static bool DrawWidgetBounds = false

详细描述

在文件 TextBoxDialog.cs4 行定义.

构造及析构函数说明

◆ TextBoxDialog() [1/2]

Game.TextBoxDialog.TextBoxDialog ( string title,
string text,
int maximumLength,
Action< string > handler )

在文件 TextBoxDialog.cs19 行定义.

函数调用图:

◆ TextBoxDialog() [2/2]

Game.TextBoxDialog.TextBoxDialog ( string title,
string text,
int maximumLength,
Action< string > handler,
Action< TextBoxWidget > handler2 )

在文件 TextBoxDialog.cs36 行定义.

函数调用图:

成员函数说明

◆ Dismiss()

void Game.TextBoxDialog.Dismiss ( string result)

在文件 TextBoxDialog.cs72 行定义.

函数调用图:
这是这个函数的调用关系图:

◆ Update()

override void Game.TextBoxDialog.Update ( )
virtual

重载 Game.Widget .

在文件 TextBoxDialog.cs57 行定义.

函数调用图:

类成员变量说明

◆ m_cancelButtonWidget

ButtonWidget Game.TextBoxDialog.m_cancelButtonWidget

在文件 TextBoxDialog.cs15 行定义.

◆ m_handler

Action<string> Game.TextBoxDialog.m_handler

在文件 TextBoxDialog.cs5 行定义.

◆ m_handler2

Action<TextBoxWidget> Game.TextBoxDialog.m_handler2

在文件 TextBoxDialog.cs7 行定义.

◆ m_okButtonWidget

ButtonWidget Game.TextBoxDialog.m_okButtonWidget

在文件 TextBoxDialog.cs13 行定义.

◆ m_textBoxWidget

TextBoxWidget Game.TextBoxDialog.m_textBoxWidget

在文件 TextBoxDialog.cs11 行定义.

◆ m_titleWidget

LabelWidget Game.TextBoxDialog.m_titleWidget

在文件 TextBoxDialog.cs9 行定义.

属性说明

◆ AutoHide

bool Game.TextBoxDialog.AutoHide
getset

在文件 TextBoxDialog.cs17 行定义.


该类的文档由以下文件生成:
  • E:/sc/doxygen/SurvivalcraftApi 1.8.2.3/Survivalcraft.Windows/Dialog/TextBoxDialog.cs