|
Survivalcraft API 1.8.2.3 v1.8.2.3
Survivalcraft 2.4
|


Public 类型 | |
| enum | Order { ByRank , ByTime , ByDownloads , BySize , ByVersionNewest , ByVersionOldest } |
Public 成员函数 | |
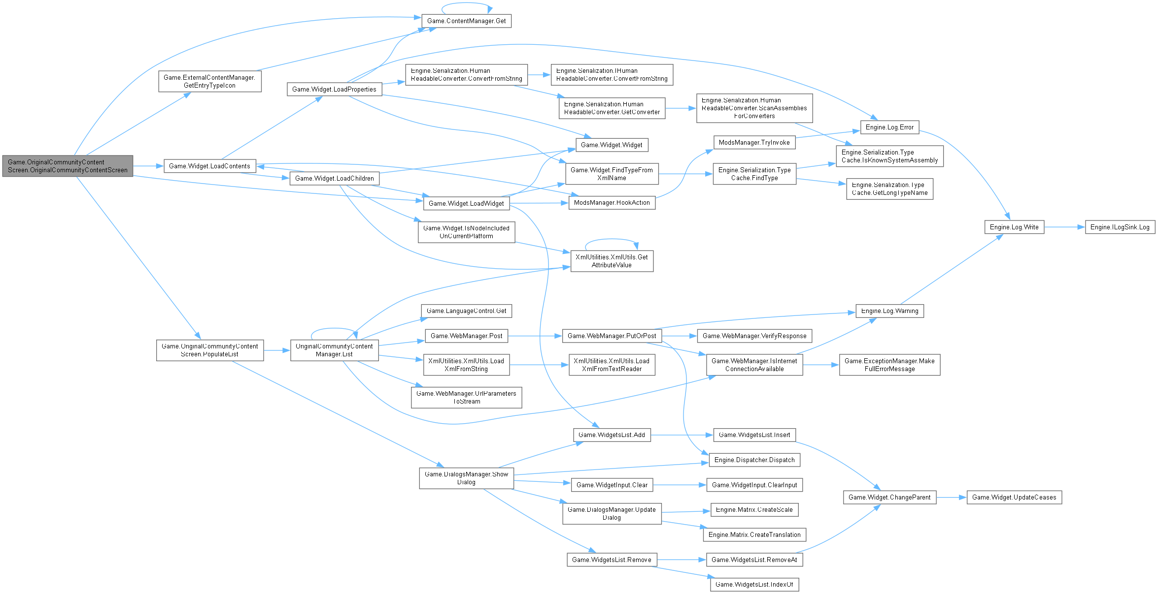
| OriginalCommunityContentScreen () | |
| override void | Enter (object[] parameters) |
| override void | Update () |
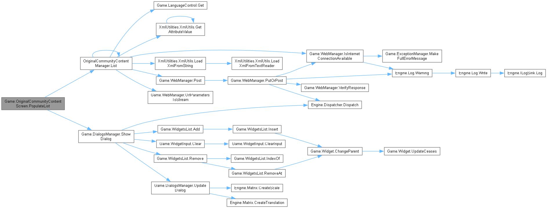
| void | PopulateList (string cursor) |
| void | DownloadEntry (OriginalCommunityContentEntry entry) |
| void | DeleteEntry (OriginalCommunityContentEntry entry) |
| Public 成员函数 继承自 Game.Screen | |
| virtual void | Leave () |
| Public 成员函数 继承自 Game.CanvasWidget | |
| Vector2? | GetWidgetPosition (Widget widget) |
| void | SetWidgetPosition (Widget widget, Vector2? position) |
| override void | WidgetRemoved (Widget widget) |
| override void | MeasureOverride (Vector2 parentAvailableSize) |
| override void | ArrangeOverride () |
| Public 成员函数 继承自 Game.ContainerWidget | |
| ContainerWidget () | |
| override void | UpdateCeases () |
| void | AddChildren (Widget widget) |
| void | RemoveChildren (Widget widget) |
| void | ClearChildren () |
| virtual void | WidgetAdded (Widget widget) |
| override void | MeasureOverride (Vector2 parentAvailableSize) |
| override void | ArrangeOverride () |
| override void | Dispose () |
| Public 成员函数 继承自 Game.Widget | |
| Widget () | |
| virtual void | LoadContents (object eventsTarget, XElement node) |
| virtual void | LoadProperties (object eventsTarget, XElement node) |
| virtual void | LoadChildren (object eventsTarget, XElement node) |
| virtual bool | IsChildWidgetOf (ContainerWidget containerWidget) |
| virtual void | ChangeParent (ContainerWidget parentWidget) |
| virtual void | Measure (Vector2 parentAvailableSize) |
| virtual void | Arrange (Vector2 position, Vector2 parentActualSize) |
| virtual void | Draw (DrawContext dc) |
| virtual void | Overdraw (DrawContext dc) |
| virtual bool | HitTest (Vector2 point) |
| virtual Widget | HitTestGlobal (Vector2 point, Func< Widget, bool > predicate=null) |
| virtual Vector2 | ScreenToWidget (Vector2 p) |
| virtual Vector2 | WidgetToScreen (Vector2 p) |
| virtual BoundingRectangle | TransformBoundsToParent (Vector2 size) |
| virtual BoundingRectangle | TransformBoundsToGlobal (Vector2 size) |
静态 Public 成员函数 | |
| static string | GetFilterDisplayName (object filter) |
| static string | GetOrderDisplayName (Order order) |
| static bool | IsEntryTypeDownloadSupported (OriginalExternalContentType type) |
| static string | GetEntryTypeDescription (OriginalExternalContentType type) |
| 静态 Public 成员函数 继承自 Game.CanvasWidget | |
| static void | SetPosition (Widget widget, Vector2 position) |
| 静态 Public 成员函数 继承自 Game.ContainerWidget | |
| static void | ArrangeChildWidgetInCell (Vector2 c1, Vector2 c2, Widget widget) |
| 静态 Public 成员函数 继承自 Game.Widget | |
| static Widget | LoadWidget (object eventsTarget, XElement node, ContainerWidget parentWidget) |
| static bool | TestOverlap (Widget w1, Widget w2) |
| static bool | IsNodeIncludedOnCurrentPlatform (XElement node) |
| static void | UpdateWidgetsHierarchy (Widget rootWidget) |
| static void | LayoutWidgetsHierarchy (Widget rootWidget, Vector2 availableSize) |
| static void | DrawWidgetsHierarchy (Widget rootWidget) |
| static Type | FindTypeFromXmlName (string name, string namespaceName) |
| static Widget | HitTestGlobal (Widget widget, Vector2 point, Func< Widget, bool > predicate) |
| static void | UpdateWidgetsHierarchy (Widget widget, ref bool isMouseCursorVisible) |
静态 Public 属性 | |
| const string | fName = "OriginalCommunityContentScreen" |
| const string | fName1 = "CommunityContentScreen" |
| 静态 Public 属性 继承自 Game.Widget | |
| static Queue< DrawContext > | m_drawContextsCache = new() |
| static int | LayersLimit = -1 |
| static bool | DrawWidgetBounds = false |
在文件 OriginalCommunityContentScreen.cs 第 5 行定义.
| 枚举值 | |
|---|---|
| ByRank | |
| ByTime | |
| ByDownloads | |
| BySize | |
| ByVersionNewest | |
| ByVersionOldest | |
在文件 OriginalCommunityContentScreen.cs 第 6 行定义.
| Game.OriginalCommunityContentScreen.OriginalCommunityContentScreen | ( | ) |
| void Game.OriginalCommunityContentScreen.DeleteEntry | ( | OriginalCommunityContentEntry | entry | ) |
| void Game.OriginalCommunityContentScreen.DownloadEntry | ( | OriginalCommunityContentEntry | entry | ) |
|
virtual |
|
static |
|
static |
|
static |
|
static |
| void Game.OriginalCommunityContentScreen.PopulateList | ( | string | cursor | ) |
|
virtual |
|
static |
在文件 OriginalCommunityContentScreen.cs 第 39 行定义.
|
static |
在文件 OriginalCommunityContentScreen.cs 第 40 行定义.
| CancellableBusyDialog Game.OriginalCommunityContentScreen.m_busyDialog = new($"[{fName1}:2]", false) |
在文件 OriginalCommunityContentScreen.cs 第 42 行定义.
| ButtonWidget Game.OriginalCommunityContentScreen.m_changeFilterButton |
在文件 OriginalCommunityContentScreen.cs 第 25 行定义.
| ButtonWidget Game.OriginalCommunityContentScreen.m_changeOrderButton |
在文件 OriginalCommunityContentScreen.cs 第 21 行定义.
| LinkWidget Game.OriginalCommunityContentScreen.m_clearSearchLink |
在文件 OriginalCommunityContentScreen.cs 第 31 行定义.
| ButtonWidget Game.OriginalCommunityContentScreen.m_deleteButton |
在文件 OriginalCommunityContentScreen.cs 第 35 行定义.
| ButtonWidget Game.OriginalCommunityContentScreen.m_downloadButton |
在文件 OriginalCommunityContentScreen.cs 第 33 行定义.
| object Game.OriginalCommunityContentScreen.m_filter |
在文件 OriginalCommunityContentScreen.cs 第 44 行定义.
| LabelWidget Game.OriginalCommunityContentScreen.m_filterLabel |
在文件 OriginalCommunityContentScreen.cs 第 23 行定义.
| Dictionary<string, IEnumerable<object> > Game.OriginalCommunityContentScreen.m_itemsCache = new() |
在文件 OriginalCommunityContentScreen.cs 第 54 行定义.
| double Game.OriginalCommunityContentScreen.m_itemsCacheExpiryTime |
在文件 OriginalCommunityContentScreen.cs 第 50 行定义.
| ListPanelWidget Game.OriginalCommunityContentScreen.m_listPanel |
在文件 OriginalCommunityContentScreen.cs 第 15 行定义.
| LinkWidget Game.OriginalCommunityContentScreen.m_moreLink |
在文件 OriginalCommunityContentScreen.cs 第 17 行定义.
| ButtonWidget Game.OriginalCommunityContentScreen.m_moreOptionsButton |
在文件 OriginalCommunityContentScreen.cs 第 37 行定义.
| Order Game.OriginalCommunityContentScreen.m_order |
在文件 OriginalCommunityContentScreen.cs 第 46 行定义.
| LabelWidget Game.OriginalCommunityContentScreen.m_orderLabel |
在文件 OriginalCommunityContentScreen.cs 第 19 行定义.
| int Game.OriginalCommunityContentScreen.m_populatingListCount |
在文件 OriginalCommunityContentScreen.cs 第 52 行定义.
| string Game.OriginalCommunityContentScreen.m_search |
在文件 OriginalCommunityContentScreen.cs 第 48 行定义.
| LabelWidget Game.OriginalCommunityContentScreen.m_searchLabel |
在文件 OriginalCommunityContentScreen.cs 第 29 行定义.
| TextBoxWidget Game.OriginalCommunityContentScreen.m_searchTextBox |
在文件 OriginalCommunityContentScreen.cs 第 27 行定义.