Survivalcraft API 1.8.2.3 v1.8.2.3
Survivalcraft 2.4
载入中...
搜索中...
未找到
Game.ViewWidget
类 Game.ViewWidget 继承关系图:
Game.ViewWidget 的协作图:

Public 成员函数

override void ChangeParent (ContainerWidget parentWidget)
override void MeasureOverride (Vector2 parentAvailableSize)
override void Draw (DrawContext dc)
override void Dispose ()
virtual void DragOver (Widget dragWidget, object data)
virtual void DragDrop (Widget dragWidget, object data)
virtual void SetupScalingRenderTarget ()
virtual void ApplyScalingRenderTarget (DrawContext dc)
virtual void DrawToScreen (DrawContext dc)
Public 成员函数 继承自 Game.TouchInputWidget
override void Update ()
Public 成员函数 继承自 Game.Widget
 Widget ()
virtual void LoadContents (object eventsTarget, XElement node)
virtual void LoadProperties (object eventsTarget, XElement node)
virtual void LoadChildren (object eventsTarget, XElement node)
virtual bool IsChildWidgetOf (ContainerWidget containerWidget)
virtual void Measure (Vector2 parentAvailableSize)
virtual void Arrange (Vector2 position, Vector2 parentActualSize)
virtual void ArrangeOverride ()
virtual void UpdateCeases ()
virtual void Overdraw (DrawContext dc)
virtual bool HitTest (Vector2 point)
virtual Widget HitTestGlobal (Vector2 point, Func< Widget, bool > predicate=null)
virtual Vector2 ScreenToWidget (Vector2 p)
virtual Vector2 WidgetToScreen (Vector2 p)
virtual BoundingRectangle TransformBoundsToParent (Vector2 size)
virtual BoundingRectangle TransformBoundsToGlobal (Vector2 size)

Public 属性

SubsystemDrawing m_subsystemDrawing
RenderTarget2D m_scalingRenderTarget
Public 属性 继承自 Game.TouchInputWidget
int? m_touchId
Vector2 m_touchLastPosition
Vector2 m_touchOrigin
Vector2 m_touchOriginLimited
bool m_touchMoved
double m_touchTime
int m_touchFrameIndex
TouchInputm_touchInput
float m_radius = 30f
Public 属性 继承自 Game.Widget
Action< Vector2MeasureOverride1
Action Update1
bool m_isVisible
bool m_isEnabled
Vector2 m_actualSize
Vector2 m_desiredSize
Vector2 m_parentDesiredSize
BoundingRectangle m_globalBounds
Vector2 m_parentOffset
bool m_isLayoutTransformIdentity = true
bool m_isRenderTransformIdentity = true
Matrix m_layoutTransform = Matrix.Identity
Matrix m_renderTransform = Matrix.Identity
Matrix m_globalTransform = Matrix.Identity
Matrixm_invertedGlobalTransform
float? m_globalScale
Color m_colorTransform = Color.White
Color m_globalColorTransform
WidgetInput m_widgetsHierarchyInput

静态 Public 属性

static RenderTarget2D ScreenTexture = new(Window.Size.X, Window.Size.Y, 1, ColorFormat.Rgba8888, DepthFormat.Depth24Stencil8)
静态 Public 属性 继承自 Game.Widget
static Queue< DrawContextm_drawContextsCache = new()
static int LayersLimit = -1
static bool DrawWidgetBounds = false

属性

GameWidget GameWidget [get, set]
Point2ScalingRenderTargetSize [get]
属性 继承自 Game.TouchInputWidget
float Radius [get, set]
TouchInput? TouchInput [get]
属性 继承自 Game.Widget
WidgetInput WidgetsHierarchyInput [get, set]
WidgetInput Input [get]
Matrix LayoutTransform [get, set]
Matrix RenderTransform [get, set]
Matrix GlobalTransform [get]
float GlobalScale [get]
Matrix InvertedGlobalTransform [get]
BoundingRectangle GlobalBounds [get]
Color ColorTransform [get, set]
Color GlobalColorTransform [get]
virtual string Name [get, set]
object Tag [get, set]
object ExtraData [get, set]
virtual bool IsVisible [get, set]
virtual bool IsEnabled [get, set]
virtual bool IsHitTestVisible [get, set]
bool IsVisibleGlobal [get]
bool IsEnabledGlobal [get]
bool ClampToBounds [get, set]
virtual Vector2 Margin [get, set]
virtual float MarginLeft [get, set]
virtual float MarginRight [get, set]
virtual float MarginTop [get, set]
virtual float MarginBottom [get, set]
virtual Vector4 Margin4 [get, set]
virtual float MarginHorizontalSum [get]
virtual float MarginVerticalSum [get]
virtual Vector2 MarginHorizontalSumAndVerticalSum [get]
virtual WidgetAlignment HorizontalAlignment [get, set]
virtual WidgetAlignment VerticalAlignment [get, set]
Vector2 ActualSize [get]
Vector2 DesiredSize [get, set]
Vector2 ParentDesiredSize [get]
bool IsUpdateEnabled = true [get, set]
bool IsDrawEnabled = true [get, set]
bool IsDrawRequired [get, set]
bool IsOverdrawRequired [get, set]
XElement Style [set]
ContainerWidget ParentWidget [get, set]
Widget RootWidget [get]

额外继承的成员函数

静态 Public 成员函数 继承自 Game.Widget
static Widget LoadWidget (object eventsTarget, XElement node, ContainerWidget parentWidget)
static bool TestOverlap (Widget w1, Widget w2)
static bool IsNodeIncludedOnCurrentPlatform (XElement node)
static void UpdateWidgetsHierarchy (Widget rootWidget)
static void LayoutWidgetsHierarchy (Widget rootWidget, Vector2 availableSize)
static void DrawWidgetsHierarchy (Widget rootWidget)
static Type FindTypeFromXmlName (string name, string namespaceName)
static Widget HitTestGlobal (Widget widget, Vector2 point, Func< Widget, bool > predicate)
static void UpdateWidgetsHierarchy (Widget widget, ref bool isMouseCursorVisible)

详细描述

在文件 ViewWidget.cs5 行定义.

成员函数说明

◆ ApplyScalingRenderTarget()

virtual void Game.ViewWidget.ApplyScalingRenderTarget ( DrawContext dc)
virtual

在文件 ViewWidget.cs102 行定义.

函数调用图:
这是这个函数的调用关系图:

◆ ChangeParent()

override void Game.ViewWidget.ChangeParent ( ContainerWidget parentWidget)
virtual

重载 Game.Widget .

在文件 ViewWidget.cs23 行定义.

◆ Dispose()

override void Game.ViewWidget.Dispose ( )
virtual

重载 Game.Widget .

在文件 ViewWidget.cs45 行定义.

◆ DragDrop()

virtual void Game.ViewWidget.DragDrop ( Widget dragWidget,
object data )
virtual

实现了 Game.IDragTargetWidget.

在文件 ViewWidget.cs52 行定义.

函数调用图:

◆ DragOver()

virtual void Game.ViewWidget.DragOver ( Widget dragWidget,
object data )
virtual

实现了 Game.IDragTargetWidget.

在文件 ViewWidget.cs50 行定义.

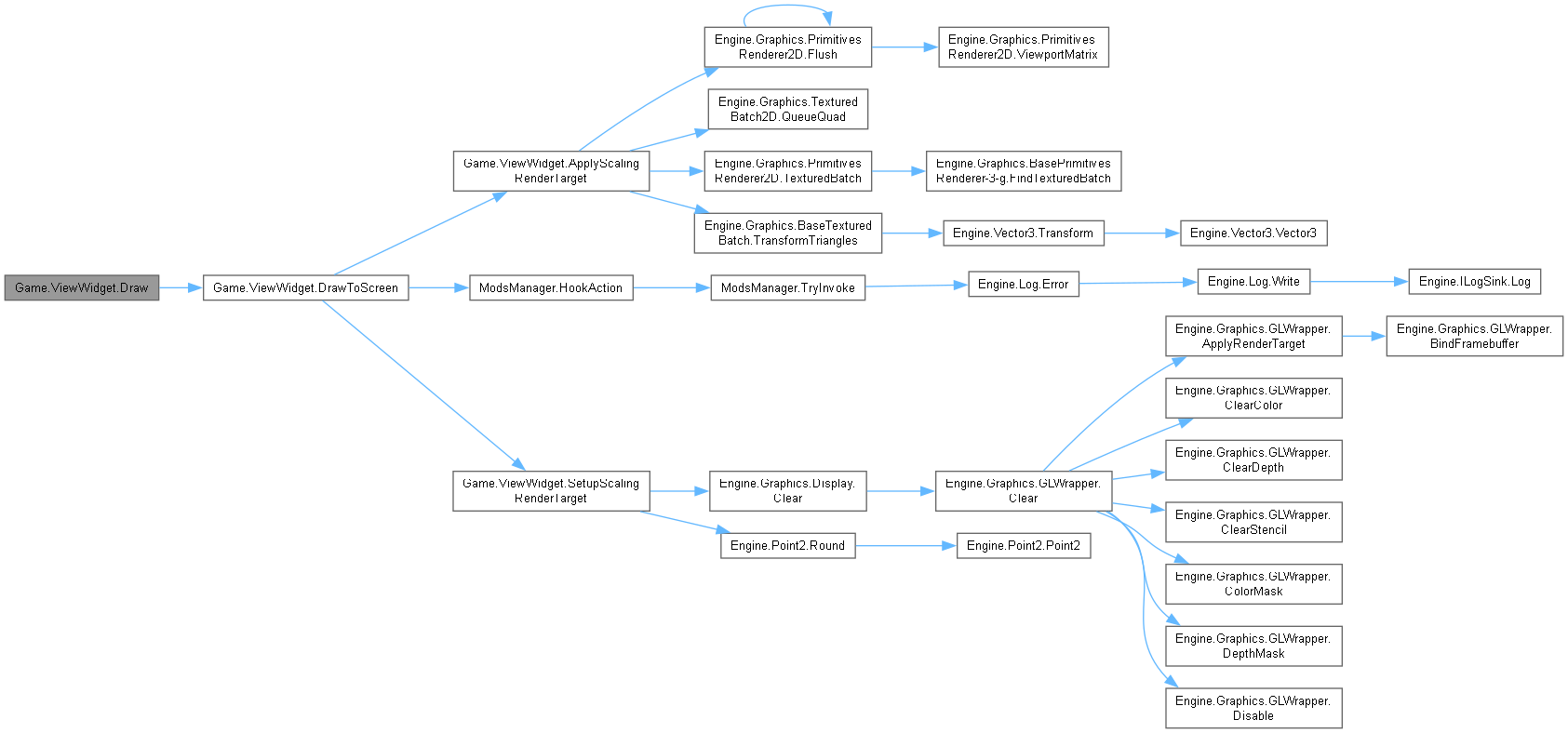
◆ Draw()

override void Game.ViewWidget.Draw ( DrawContext dc)
virtual

重载 Game.Widget .

在文件 ViewWidget.cs38 行定义.

函数调用图:

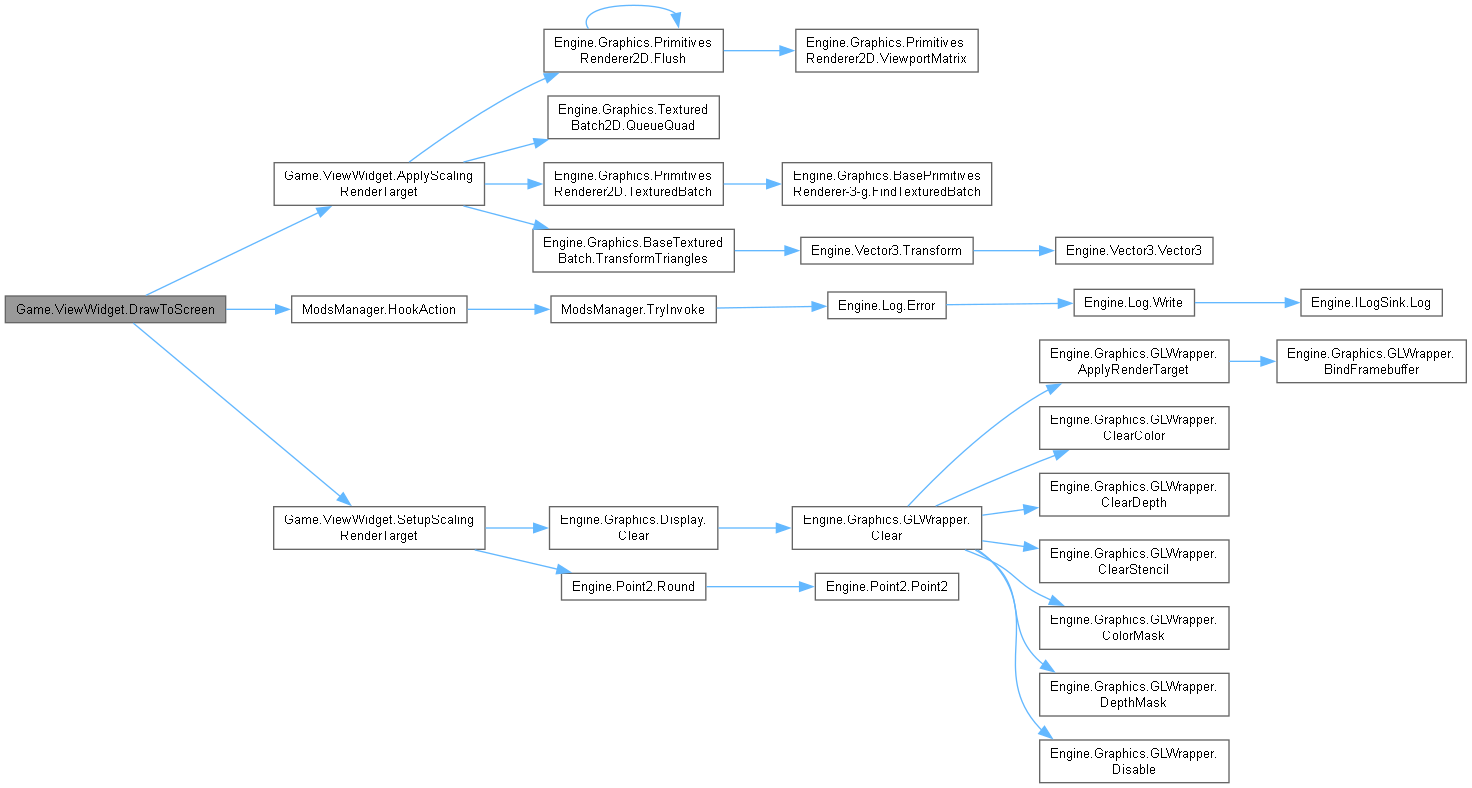
◆ DrawToScreen()

virtual void Game.ViewWidget.DrawToScreen ( DrawContext dc)
virtual

在文件 ViewWidget.cs121 行定义.

函数调用图:
这是这个函数的调用关系图:

◆ MeasureOverride()

override void Game.ViewWidget.MeasureOverride ( Vector2 parentAvailableSize)
virtual

重载 Game.Widget .

在文件 ViewWidget.cs33 行定义.

◆ SetupScalingRenderTarget()

virtual void Game.ViewWidget.SetupScalingRenderTarget ( )
virtual

在文件 ViewWidget.cs76 行定义.

函数调用图:
这是这个函数的调用关系图:

类成员变量说明

◆ m_scalingRenderTarget

RenderTarget2D Game.ViewWidget.m_scalingRenderTarget

在文件 ViewWidget.cs8 行定义.

◆ m_subsystemDrawing

SubsystemDrawing Game.ViewWidget.m_subsystemDrawing

在文件 ViewWidget.cs6 行定义.

◆ ScreenTexture

RenderTarget2D Game.ViewWidget.ScreenTexture = new(Window.Size.X, Window.Size.Y, 1, ColorFormat.Rgba8888, DepthFormat.Depth24Stencil8)
static

在文件 ViewWidget.cs10 行定义.

属性说明

◆ GameWidget

GameWidget Game.ViewWidget.GameWidget
getset

在文件 ViewWidget.cs12 行定义.

◆ ScalingRenderTargetSize

Point2? Game.ViewWidget.ScalingRenderTargetSize
get

在文件 ViewWidget.cs14 行定义.


该类的文档由以下文件生成:
  • E:/sc/doxygen/SurvivalcraftApi 1.8.2.3/Survivalcraft.Windows/Widget/ViewWidget.cs