|
Survivalcraft API 1.8.2.3 v1.8.2.3
Survivalcraft 2.4
|


Public 成员函数 | |
| SettingsGraphicsScreen () | |
| override void | Update () |
| Public 成员函数 继承自 Game.Screen | |
| virtual void | Enter (object[] parameters) |
| virtual void | Leave () |
| Public 成员函数 继承自 Game.CanvasWidget | |
| Vector2? | GetWidgetPosition (Widget widget) |
| void | SetWidgetPosition (Widget widget, Vector2? position) |
| override void | WidgetRemoved (Widget widget) |
| override void | MeasureOverride (Vector2 parentAvailableSize) |
| override void | ArrangeOverride () |
| Public 成员函数 继承自 Game.ContainerWidget | |
| ContainerWidget () | |
| override void | UpdateCeases () |
| void | AddChildren (Widget widget) |
| void | RemoveChildren (Widget widget) |
| void | ClearChildren () |
| virtual void | WidgetAdded (Widget widget) |
| override void | MeasureOverride (Vector2 parentAvailableSize) |
| override void | ArrangeOverride () |
| override void | Dispose () |
| Public 成员函数 继承自 Game.Widget | |
| Widget () | |
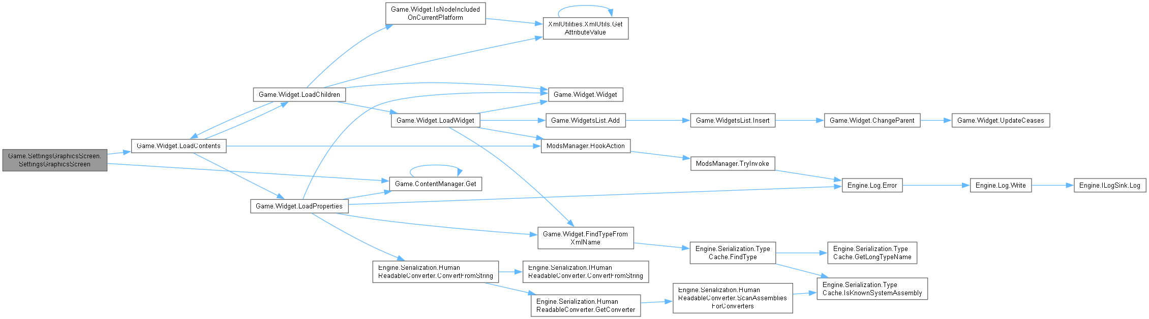
| virtual void | LoadContents (object eventsTarget, XElement node) |
| virtual void | LoadProperties (object eventsTarget, XElement node) |
| virtual void | LoadChildren (object eventsTarget, XElement node) |
| virtual bool | IsChildWidgetOf (ContainerWidget containerWidget) |
| virtual void | ChangeParent (ContainerWidget parentWidget) |
| virtual void | Measure (Vector2 parentAvailableSize) |
| virtual void | Arrange (Vector2 position, Vector2 parentActualSize) |
| virtual void | Draw (DrawContext dc) |
| virtual void | Overdraw (DrawContext dc) |
| virtual bool | HitTest (Vector2 point) |
| virtual Widget | HitTestGlobal (Vector2 point, Func< Widget, bool > predicate=null) |
| virtual Vector2 | ScreenToWidget (Vector2 p) |
| virtual Vector2 | WidgetToScreen (Vector2 p) |
| virtual BoundingRectangle | TransformBoundsToParent (Vector2 size) |
| virtual BoundingRectangle | TransformBoundsToGlobal (Vector2 size) |
Public 属性 | |
| BevelledButtonWidget | m_virtualRealityButton |
| SliderWidget | m_brightnessSlider |
| ContainerWidget | m_vrPanel |
| Public 属性 继承自 Game.CanvasWidget | |
| Dictionary< Widget, Vector2 > | m_positions = [] |
| Public 属性 继承自 Game.ContainerWidget | |
| readonly WidgetsList | Children |
| Public 属性 继承自 Game.Widget | |
| Action< Vector2 > | MeasureOverride1 |
| Action | Update1 |
| bool | m_isVisible |
| bool | m_isEnabled |
| Vector2 | m_actualSize |
| Vector2 | m_desiredSize |
| Vector2 | m_parentDesiredSize |
| BoundingRectangle | m_globalBounds |
| Vector2 | m_parentOffset |
| bool | m_isLayoutTransformIdentity = true |
| bool | m_isRenderTransformIdentity = true |
| Matrix | m_layoutTransform = Matrix.Identity |
| Matrix | m_renderTransform = Matrix.Identity |
| Matrix | m_globalTransform = Matrix.Identity |
| Matrix? | m_invertedGlobalTransform |
| float? | m_globalScale |
| Color | m_colorTransform = Color.White |
| Color | m_globalColorTransform |
| WidgetInput | m_widgetsHierarchyInput |
Private 属性 | |
| SliderWidget | m_viewAngleSlider |
额外继承的成员函数 | |
| 静态 Public 成员函数 继承自 Game.CanvasWidget | |
| static void | SetPosition (Widget widget, Vector2 position) |
| 静态 Public 成员函数 继承自 Game.ContainerWidget | |
| static void | ArrangeChildWidgetInCell (Vector2 c1, Vector2 c2, Widget widget) |
| 静态 Public 成员函数 继承自 Game.Widget | |
| static Widget | LoadWidget (object eventsTarget, XElement node, ContainerWidget parentWidget) |
| static bool | TestOverlap (Widget w1, Widget w2) |
| static bool | IsNodeIncludedOnCurrentPlatform (XElement node) |
| static void | UpdateWidgetsHierarchy (Widget rootWidget) |
| static void | LayoutWidgetsHierarchy (Widget rootWidget, Vector2 availableSize) |
| static void | DrawWidgetsHierarchy (Widget rootWidget) |
| static Type | FindTypeFromXmlName (string name, string namespaceName) |
| static Widget | HitTestGlobal (Widget widget, Vector2 point, Func< Widget, bool > predicate) |
| static void | UpdateWidgetsHierarchy (Widget widget, ref bool isMouseCursorVisible) |
| 静态 Public 属性 继承自 Game.Widget | |
| static Queue< DrawContext > | m_drawContextsCache = new() |
| static int | LayersLimit = -1 |
| static bool | DrawWidgetBounds = false |
| 属性 继承自 Game.CanvasWidget | |
| Vector2 | Size = new(-1f) [get, set] |
| 属性 继承自 Game.ContainerWidget | |
| IEnumerable< Widget > | AllChildren [get] |
| 属性 继承自 Game.Widget | |
| WidgetInput | WidgetsHierarchyInput [get, set] |
| WidgetInput | Input [get] |
| Matrix | LayoutTransform [get, set] |
| Matrix | RenderTransform [get, set] |
| Matrix | GlobalTransform [get] |
| float | GlobalScale [get] |
| Matrix | InvertedGlobalTransform [get] |
| BoundingRectangle | GlobalBounds [get] |
| Color | ColorTransform [get, set] |
| Color | GlobalColorTransform [get] |
| virtual string | Name [get, set] |
| object | Tag [get, set] |
| object | ExtraData [get, set] |
| virtual bool | IsVisible [get, set] |
| virtual bool | IsEnabled [get, set] |
| virtual bool | IsHitTestVisible [get, set] |
| bool | IsVisibleGlobal [get] |
| bool | IsEnabledGlobal [get] |
| bool | ClampToBounds [get, set] |
| virtual Vector2 | Margin [get, set] |
| virtual float | MarginLeft [get, set] |
| virtual float | MarginRight [get, set] |
| virtual float | MarginTop [get, set] |
| virtual float | MarginBottom [get, set] |
| virtual Vector4 | Margin4 [get, set] |
| virtual float | MarginHorizontalSum [get] |
| virtual float | MarginVerticalSum [get] |
| virtual Vector2 | MarginHorizontalSumAndVerticalSum [get] |
| virtual WidgetAlignment | HorizontalAlignment [get, set] |
| virtual WidgetAlignment | VerticalAlignment [get, set] |
| Vector2 | ActualSize [get] |
| Vector2 | DesiredSize [get, set] |
| Vector2 | ParentDesiredSize [get] |
| bool | IsUpdateEnabled = true [get, set] |
| bool | IsDrawEnabled = true [get, set] |
| bool | IsDrawRequired [get, set] |
| bool | IsOverdrawRequired [get, set] |
| XElement | Style [set] |
| ContainerWidget | ParentWidget [get, set] |
| Widget | RootWidget [get] |
在文件 SettingsGraphicsScreen.cs 第 5 行定义.
| Game.SettingsGraphicsScreen.SettingsGraphicsScreen | ( | ) |
|
virtual |
| SliderWidget Game.SettingsGraphicsScreen.m_brightnessSlider |
在文件 SettingsGraphicsScreen.cs 第 8 行定义.
|
private |
在文件 SettingsGraphicsScreen.cs 第 10 行定义.
| BevelledButtonWidget Game.SettingsGraphicsScreen.m_virtualRealityButton |
在文件 SettingsGraphicsScreen.cs 第 6 行定义.
| ContainerWidget Game.SettingsGraphicsScreen.m_vrPanel |
在文件 SettingsGraphicsScreen.cs 第 12 行定义.