Survivalcraft API 1.8.2.3 v1.8.2.3
Survivalcraft 2.4
载入中...
搜索中...
未找到
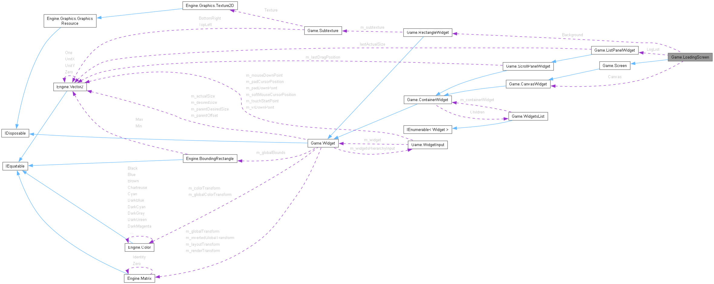
Game.LoadingScreen
类 Game.LoadingScreen 继承关系图:
Game.LoadingScreen 的协作图:

class  LogItem

Public 类型

enum  LogType { Info , Warning , Error , Advice }

Public 成员函数

 LoadingScreen ()
void ContentLoaded ()
void AddScreen (string name, Screen screen)
override void Leave ()
override void Enter (object[] parameters)
override void Update ()
void ConfirmQuit ()
Public 成员函数 继承自 Game.CanvasWidget
Vector2GetWidgetPosition (Widget widget)
void SetWidgetPosition (Widget widget, Vector2? position)
override void WidgetRemoved (Widget widget)
override void MeasureOverride (Vector2 parentAvailableSize)
override void ArrangeOverride ()
Public 成员函数 继承自 Game.ContainerWidget
 ContainerWidget ()
override void UpdateCeases ()
void AddChildren (Widget widget)
void RemoveChildren (Widget widget)
void ClearChildren ()
virtual void WidgetAdded (Widget widget)
override void MeasureOverride (Vector2 parentAvailableSize)
override void ArrangeOverride ()
override void Dispose ()
Public 成员函数 继承自 Game.Widget
 Widget ()
virtual void LoadContents (object eventsTarget, XElement node)
virtual void LoadProperties (object eventsTarget, XElement node)
virtual void LoadChildren (object eventsTarget, XElement node)
virtual bool IsChildWidgetOf (ContainerWidget containerWidget)
virtual void ChangeParent (ContainerWidget parentWidget)
virtual void Measure (Vector2 parentAvailableSize)
virtual void Arrange (Vector2 position, Vector2 parentActualSize)
virtual void Draw (DrawContext dc)
virtual void Overdraw (DrawContext dc)
virtual bool HitTest (Vector2 point)
virtual Widget HitTestGlobal (Vector2 point, Func< Widget, bool > predicate=null)
virtual Vector2 ScreenToWidget (Vector2 p)
virtual Vector2 WidgetToScreen (Vector2 p)
virtual BoundingRectangle TransformBoundsToParent (Vector2 size)
virtual BoundingRectangle TransformBoundsToGlobal (Vector2 size)

静态 Public 成员函数

static Color GetColor (LogType type)
static void Error (string mesg)
static void Info (string mesg)
static void Warning (string mesg)
static void Advice (string mesg)
static void Add (LogType type, string mesg)
静态 Public 成员函数 继承自 Game.CanvasWidget
static void SetPosition (Widget widget, Vector2 position)
静态 Public 成员函数 继承自 Game.ContainerWidget
static void ArrangeChildWidgetInCell (Vector2 c1, Vector2 c2, Widget widget)
静态 Public 成员函数 继承自 Game.Widget
static Widget LoadWidget (object eventsTarget, XElement node, ContainerWidget parentWidget)
static bool TestOverlap (Widget w1, Widget w2)
static bool IsNodeIncludedOnCurrentPlatform (XElement node)
static void UpdateWidgetsHierarchy (Widget rootWidget)
static void LayoutWidgetsHierarchy (Widget rootWidget, Vector2 availableSize)
static void DrawWidgetsHierarchy (Widget rootWidget)
static Type FindTypeFromXmlName (string name, string namespaceName)
static Widget HitTestGlobal (Widget widget, Vector2 point, Func< Widget, bool > predicate)
static void UpdateWidgetsHierarchy (Widget widget, ref bool isMouseCursorVisible)

静态 Public 属性

static bool m_isContentLoaded
const string fName = "LoadingScreen"
静态 Public 属性 继承自 Game.Widget
static Queue< DrawContextm_drawContextsCache = new()
static int LayersLimit = -1
static bool DrawWidgetBounds = false

Private 成员函数

void InitActions ()
void InitScreens ()
void AddLoadAction (Action action)

静态 Private 成员函数

static LoadingScreen ()

Private 属性

List< Action > LoadingActoins = []
List< Action > ModLoadingActoins = []
CanvasWidget Canvas = new() { Size = new Vector2(float.PositiveInfinity) }
RectangleWidget Background

静态 Private 属性

static ListPanelWidget LogList

额外继承的成员函数

Public 属性 继承自 Game.CanvasWidget
Dictionary< Widget, Vector2m_positions = []
Public 属性 继承自 Game.ContainerWidget
readonly WidgetsList Children
Public 属性 继承自 Game.Widget
Action< Vector2MeasureOverride1
Action Update1
bool m_isVisible
bool m_isEnabled
Vector2 m_actualSize
Vector2 m_desiredSize
Vector2 m_parentDesiredSize
BoundingRectangle m_globalBounds
Vector2 m_parentOffset
bool m_isLayoutTransformIdentity = true
bool m_isRenderTransformIdentity = true
Matrix m_layoutTransform = Matrix.Identity
Matrix m_renderTransform = Matrix.Identity
Matrix m_globalTransform = Matrix.Identity
Matrixm_invertedGlobalTransform
float? m_globalScale
Color m_colorTransform = Color.White
Color m_globalColorTransform
WidgetInput m_widgetsHierarchyInput
属性 继承自 Game.CanvasWidget
Vector2 Size = new(-1f) [get, set]
属性 继承自 Game.ContainerWidget
IEnumerable< WidgetAllChildren [get]
属性 继承自 Game.Widget
WidgetInput WidgetsHierarchyInput [get, set]
WidgetInput Input [get]
Matrix LayoutTransform [get, set]
Matrix RenderTransform [get, set]
Matrix GlobalTransform [get]
float GlobalScale [get]
Matrix InvertedGlobalTransform [get]
BoundingRectangle GlobalBounds [get]
Color ColorTransform [get, set]
Color GlobalColorTransform [get]
virtual string Name [get, set]
object Tag [get, set]
object ExtraData [get, set]
virtual bool IsVisible [get, set]
virtual bool IsEnabled [get, set]
virtual bool IsHitTestVisible [get, set]
bool IsVisibleGlobal [get]
bool IsEnabledGlobal [get]
bool ClampToBounds [get, set]
virtual Vector2 Margin [get, set]
virtual float MarginLeft [get, set]
virtual float MarginRight [get, set]
virtual float MarginTop [get, set]
virtual float MarginBottom [get, set]
virtual Vector4 Margin4 [get, set]
virtual float MarginHorizontalSum [get]
virtual float MarginVerticalSum [get]
virtual Vector2 MarginHorizontalSumAndVerticalSum [get]
virtual WidgetAlignment HorizontalAlignment [get, set]
virtual WidgetAlignment VerticalAlignment [get, set]
Vector2 ActualSize [get]
Vector2 DesiredSize [get, set]
Vector2 ParentDesiredSize [get]
bool IsUpdateEnabled = true [get, set]
bool IsDrawEnabled = true [get, set]
bool IsDrawRequired [get, set]
bool IsOverdrawRequired [get, set]
XElement Style [set]
ContainerWidget ParentWidget [get, set]
Widget RootWidget [get]

详细描述

在文件 LoadingScreen.cs14 行定义.

成员枚举类型说明

◆ LogType

枚举值
Info 
Warning 
Error 
Advice 

在文件 LoadingScreen.cs15 行定义.

构造及析构函数说明

◆ LoadingScreen() [1/2]

Game.LoadingScreen.LoadingScreen ( )
staticprivate

在文件 LoadingScreen.cs39 行定义.

函数调用图:

◆ LoadingScreen() [2/2]

Game.LoadingScreen.LoadingScreen ( )

在文件 LoadingScreen.cs73 行定义.

函数调用图:

成员函数说明

◆ Add()

void Game.LoadingScreen.Add ( LogType type,
string mesg )
static

在文件 LoadingScreen.cs135 行定义.

函数调用图:
这是这个函数的调用关系图:

◆ AddLoadAction()

void Game.LoadingScreen.AddLoadAction ( Action action)
private

在文件 LoadingScreen.cs541 行定义.

这是这个函数的调用关系图:

◆ AddScreen()

void Game.LoadingScreen.AddScreen ( string name,
Screen screen )

在文件 LoadingScreen.cs537 行定义.

函数调用图:
这是这个函数的调用关系图:

◆ Advice()

void Game.LoadingScreen.Advice ( string mesg)
static

在文件 LoadingScreen.cs131 行定义.

函数调用图:

◆ ConfirmQuit()

void Game.LoadingScreen.ConfirmQuit ( )

在文件 LoadingScreen.cs616 行定义.

函数调用图:
这是这个函数的调用关系图:

◆ ContentLoaded()

void Game.LoadingScreen.ContentLoaded ( )

在文件 LoadingScreen.cs82 行定义.

函数调用图:
这是这个函数的调用关系图:

◆ Enter()

override void Game.LoadingScreen.Enter ( object[] parameters)
virtual

重载 Game.Screen .

在文件 LoadingScreen.cs558 行定义.

函数调用图:

◆ Error()

void Game.LoadingScreen.Error ( string mesg)
static

在文件 LoadingScreen.cs119 行定义.

函数调用图:
这是这个函数的调用关系图:

◆ GetColor()

Color Game.LoadingScreen.GetColor ( LogType type)
static

在文件 LoadingScreen.cs64 行定义.

这是这个函数的调用关系图:

◆ Info()

void Game.LoadingScreen.Info ( string mesg)
static

在文件 LoadingScreen.cs123 行定义.

函数调用图:
这是这个函数的调用关系图:

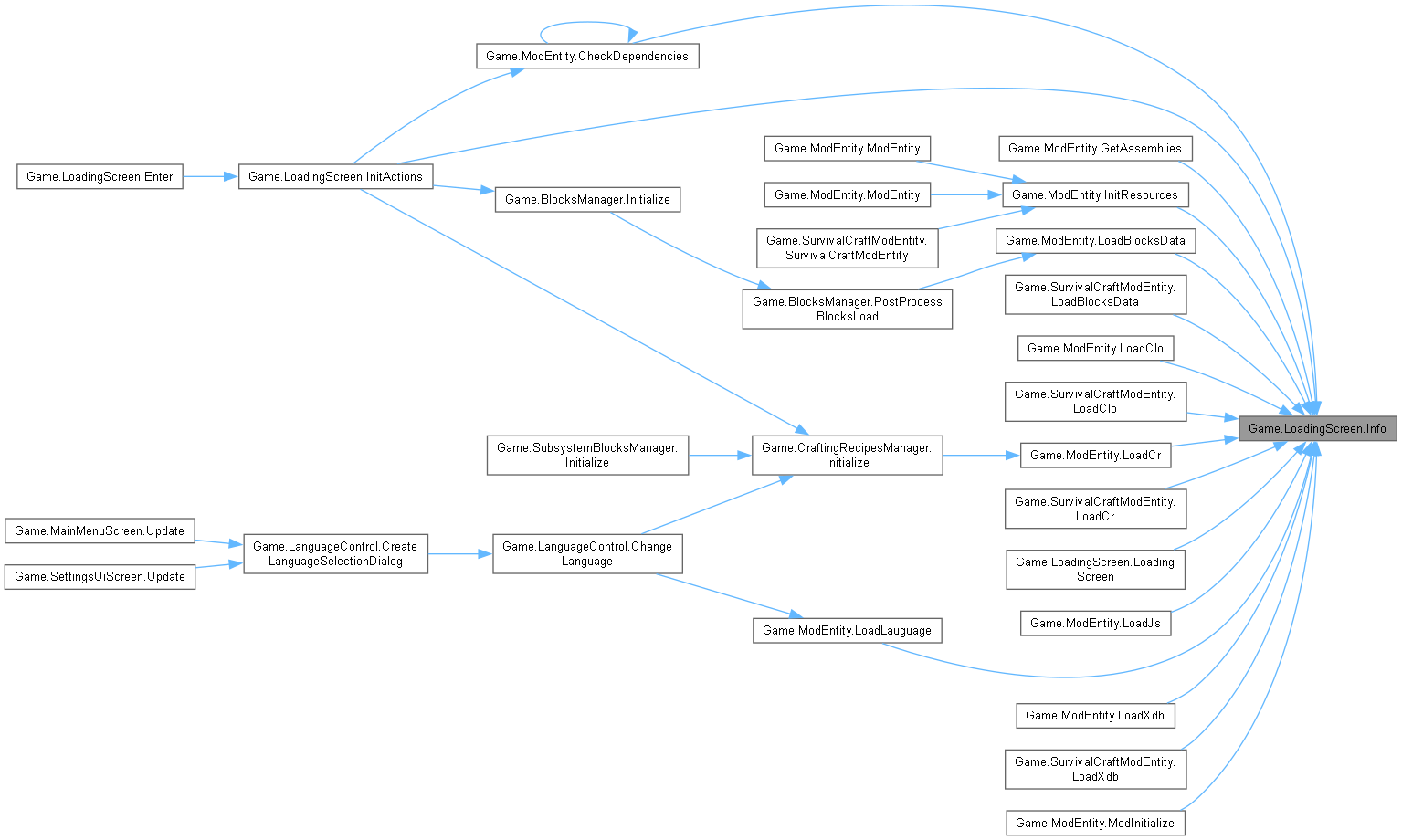
◆ InitActions()

void Game.LoadingScreen.InitActions ( )
private

在文件 LoadingScreen.cs153 行定义.

函数调用图:
这是这个函数的调用关系图:

◆ InitScreens()

void Game.LoadingScreen.InitScreens ( )
private

在文件 LoadingScreen.cs496 行定义.

函数调用图:
这是这个函数的调用关系图:

◆ Leave()

override void Game.LoadingScreen.Leave ( )
virtual

重载 Game.Screen .

在文件 LoadingScreen.cs545 行定义.

函数调用图:

◆ Update()

override void Game.LoadingScreen.Update ( )
virtual

重载 Game.Widget .

在文件 LoadingScreen.cs574 行定义.

函数调用图:

◆ Warning()

void Game.LoadingScreen.Warning ( string mesg)
static

在文件 LoadingScreen.cs127 行定义.

函数调用图:
这是这个函数的调用关系图:

类成员变量说明

◆ Background

RectangleWidget Game.LoadingScreen.Background
private
初始值:
= new() {
FillColor = SettingsManager.DisplayLog ? Color.Black : Color.White, OutlineThickness = 0f, DepthWriteEnabled = true
}
Engine.Color Color

在文件 LoadingScreen.cs31 行定义.

◆ Canvas

CanvasWidget Game.LoadingScreen.Canvas = new() { Size = new Vector2(float.PositiveInfinity) }
private

在文件 LoadingScreen.cs29 行定义.

◆ fName

const string Game.LoadingScreen.fName = "LoadingScreen"
static

在文件 LoadingScreen.cs37 行定义.

◆ LoadingActoins

List<Action> Game.LoadingScreen.LoadingActoins = []
private

在文件 LoadingScreen.cs27 行定义.

◆ LogList

ListPanelWidget Game.LoadingScreen.LogList
staticprivate

在文件 LoadingScreen.cs35 行定义.

◆ m_isContentLoaded

bool Game.LoadingScreen.m_isContentLoaded
static

在文件 LoadingScreen.cs36 行定义.

◆ ModLoadingActoins

List<Action> Game.LoadingScreen.ModLoadingActoins = []
private

在文件 LoadingScreen.cs28 行定义.


该类的文档由以下文件生成:
  • E:/sc/doxygen/SurvivalcraftApi 1.8.2.3/Survivalcraft.Windows/Screen/LoadingScreen.cs