Survivalcraft API 1.8.2.3 v1.8.2.3
Survivalcraft 2.4
载入中...
搜索中...
未找到
Game.ModifyWorldScreen
类 Game.ModifyWorldScreen 继承关系图:
Game.ModifyWorldScreen 的协作图:

Public 成员函数

 ModifyWorldScreen ()
override void Enter (object[] parameters)
override void Update ()
Public 成员函数 继承自 Game.Screen
virtual void Leave ()
Public 成员函数 继承自 Game.CanvasWidget
Vector2GetWidgetPosition (Widget widget)
void SetWidgetPosition (Widget widget, Vector2? position)
override void WidgetRemoved (Widget widget)
override void MeasureOverride (Vector2 parentAvailableSize)
override void ArrangeOverride ()
Public 成员函数 继承自 Game.ContainerWidget
 ContainerWidget ()
override void UpdateCeases ()
void AddChildren (Widget widget)
void RemoveChildren (Widget widget)
void ClearChildren ()
virtual void WidgetAdded (Widget widget)
override void MeasureOverride (Vector2 parentAvailableSize)
override void ArrangeOverride ()
override void Dispose ()
Public 成员函数 继承自 Game.Widget
 Widget ()
virtual void LoadContents (object eventsTarget, XElement node)
virtual void LoadProperties (object eventsTarget, XElement node)
virtual void LoadChildren (object eventsTarget, XElement node)
virtual bool IsChildWidgetOf (ContainerWidget containerWidget)
virtual void ChangeParent (ContainerWidget parentWidget)
virtual void Measure (Vector2 parentAvailableSize)
virtual void Arrange (Vector2 position, Vector2 parentActualSize)
virtual void Draw (DrawContext dc)
virtual void Overdraw (DrawContext dc)
virtual bool HitTest (Vector2 point)
virtual Widget HitTestGlobal (Vector2 point, Func< Widget, bool > predicate=null)
virtual Vector2 ScreenToWidget (Vector2 p)
virtual Vector2 WidgetToScreen (Vector2 p)
virtual BoundingRectangle TransformBoundsToParent (Vector2 size)
virtual BoundingRectangle TransformBoundsToGlobal (Vector2 size)

静态 Public 成员函数

static bool CompareValueDictionaries (ValuesDictionary d1, ValuesDictionary d2)
静态 Public 成员函数 继承自 Game.CanvasWidget
static void SetPosition (Widget widget, Vector2 position)
静态 Public 成员函数 继承自 Game.ContainerWidget
static void ArrangeChildWidgetInCell (Vector2 c1, Vector2 c2, Widget widget)
静态 Public 成员函数 继承自 Game.Widget
static Widget LoadWidget (object eventsTarget, XElement node, ContainerWidget parentWidget)
static bool TestOverlap (Widget w1, Widget w2)
static bool IsNodeIncludedOnCurrentPlatform (XElement node)
static void UpdateWidgetsHierarchy (Widget rootWidget)
static void LayoutWidgetsHierarchy (Widget rootWidget, Vector2 availableSize)
static void DrawWidgetsHierarchy (Widget rootWidget)
static Type FindTypeFromXmlName (string name, string namespaceName)
static Widget HitTestGlobal (Widget widget, Vector2 point, Func< Widget, bool > predicate)
static void UpdateWidgetsHierarchy (Widget widget, ref bool isMouseCursorVisible)

Public 属性

TextBoxWidget m_nameTextBox
LabelWidget m_seedLabel
ButtonWidget m_gameModeButton
ButtonWidget m_worldOptionsButton
LabelWidget m_errorLabel
LabelWidget m_descriptionLabel
ButtonWidget m_applyButton
ButtonWidget m_deleteButton
ButtonWidget m_uploadButton
string m_directoryName
WorldSettings m_worldSettings
ValuesDictionary m_worldSettingsData = []
ValuesDictionary m_originalWorldSettingsData = []
bool m_changingGameModeAllowed
bool m_cruelAllowed = true
Public 属性 继承自 Game.CanvasWidget
Dictionary< Widget, Vector2m_positions = []
Public 属性 继承自 Game.ContainerWidget
readonly WidgetsList Children
Public 属性 继承自 Game.Widget
Action< Vector2MeasureOverride1
Action Update1
bool m_isVisible
bool m_isEnabled
Vector2 m_actualSize
Vector2 m_desiredSize
Vector2 m_parentDesiredSize
BoundingRectangle m_globalBounds
Vector2 m_parentOffset
bool m_isLayoutTransformIdentity = true
bool m_isRenderTransformIdentity = true
Matrix m_layoutTransform = Matrix.Identity
Matrix m_renderTransform = Matrix.Identity
Matrix m_globalTransform = Matrix.Identity
Matrixm_invertedGlobalTransform
float? m_globalScale
Color m_colorTransform = Color.White
Color m_globalColorTransform
WidgetInput m_widgetsHierarchyInput

静态 Public 属性

const string fName = "ModifyWorldScreen"
静态 Public 属性 继承自 Game.Widget
static Queue< DrawContextm_drawContextsCache = new()
static int LayersLimit = -1
static bool DrawWidgetBounds = false

Private 属性

WorldSettings m_originalWorldSettings

额外继承的成员函数

属性 继承自 Game.CanvasWidget
Vector2 Size = new(-1f) [get, set]
属性 继承自 Game.ContainerWidget
IEnumerable< WidgetAllChildren [get]
属性 继承自 Game.Widget
WidgetInput WidgetsHierarchyInput [get, set]
WidgetInput Input [get]
Matrix LayoutTransform [get, set]
Matrix RenderTransform [get, set]
Matrix GlobalTransform [get]
float GlobalScale [get]
Matrix InvertedGlobalTransform [get]
BoundingRectangle GlobalBounds [get]
Color ColorTransform [get, set]
Color GlobalColorTransform [get]
virtual string Name [get, set]
object Tag [get, set]
object ExtraData [get, set]
virtual bool IsVisible [get, set]
virtual bool IsEnabled [get, set]
virtual bool IsHitTestVisible [get, set]
bool IsVisibleGlobal [get]
bool IsEnabledGlobal [get]
bool ClampToBounds [get, set]
virtual Vector2 Margin [get, set]
virtual float MarginLeft [get, set]
virtual float MarginRight [get, set]
virtual float MarginTop [get, set]
virtual float MarginBottom [get, set]
virtual Vector4 Margin4 [get, set]
virtual float MarginHorizontalSum [get]
virtual float MarginVerticalSum [get]
virtual Vector2 MarginHorizontalSumAndVerticalSum [get]
virtual WidgetAlignment HorizontalAlignment [get, set]
virtual WidgetAlignment VerticalAlignment [get, set]
Vector2 ActualSize [get]
Vector2 DesiredSize [get, set]
Vector2 ParentDesiredSize [get]
bool IsUpdateEnabled = true [get, set]
bool IsDrawEnabled = true [get, set]
bool IsDrawRequired [get, set]
bool IsOverdrawRequired [get, set]
XElement Style [set]
ContainerWidget ParentWidget [get, set]
Widget RootWidget [get]

详细描述

在文件 ModifyWorldScreen.cs6 行定义.

构造及析构函数说明

◆ ModifyWorldScreen()

Game.ModifyWorldScreen.ModifyWorldScreen ( )

在文件 ModifyWorldScreen.cs41 行定义.

函数调用图:

成员函数说明

◆ CompareValueDictionaries()

bool Game.ModifyWorldScreen.CompareValueDictionaries ( ValuesDictionary d1,
ValuesDictionary d2 )
static

在文件 ModifyWorldScreen.cs177 行定义.

函数调用图:
这是这个函数的调用关系图:

◆ Enter()

override void Game.ModifyWorldScreen.Enter ( object[] parameters)
virtual

重载 Game.Screen .

在文件 ModifyWorldScreen.cs57 行定义.

◆ Update()

override void Game.ModifyWorldScreen.Update ( )
virtual

重载 Game.Widget .

在文件 ModifyWorldScreen.cs69 行定义.

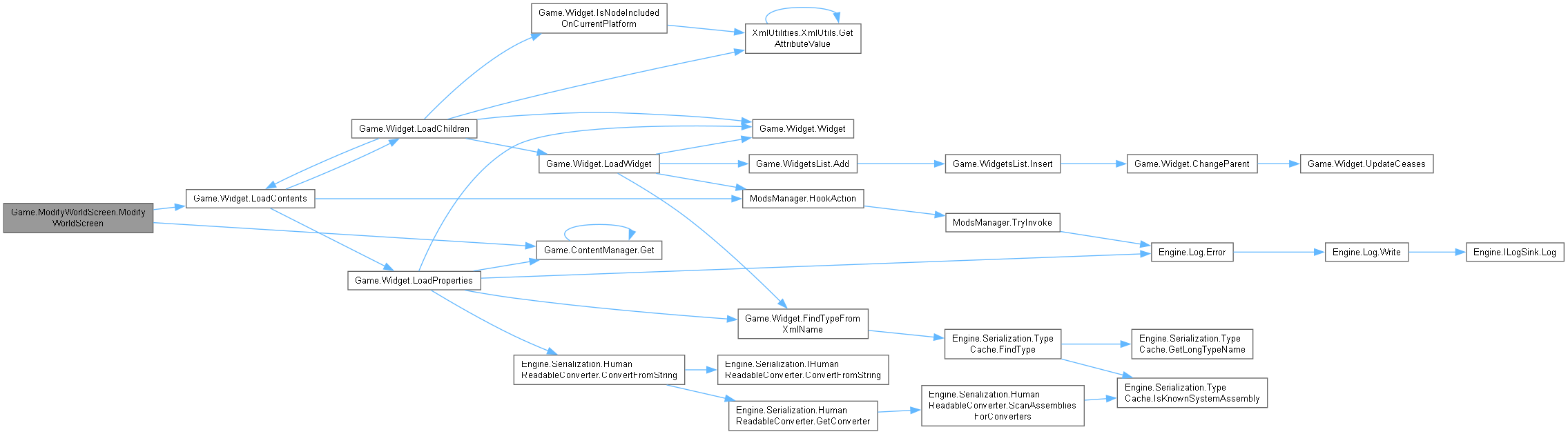
函数调用图:

类成员变量说明

◆ fName

const string Game.ModifyWorldScreen.fName = "ModifyWorldScreen"
static

在文件 ModifyWorldScreen.cs39 行定义.

◆ m_applyButton

ButtonWidget Game.ModifyWorldScreen.m_applyButton

在文件 ModifyWorldScreen.cs19 行定义.

◆ m_changingGameModeAllowed

bool Game.ModifyWorldScreen.m_changingGameModeAllowed

在文件 ModifyWorldScreen.cs35 行定义.

◆ m_cruelAllowed

bool Game.ModifyWorldScreen.m_cruelAllowed = true

在文件 ModifyWorldScreen.cs37 行定义.

◆ m_deleteButton

ButtonWidget Game.ModifyWorldScreen.m_deleteButton

在文件 ModifyWorldScreen.cs21 行定义.

◆ m_descriptionLabel

LabelWidget Game.ModifyWorldScreen.m_descriptionLabel

在文件 ModifyWorldScreen.cs17 行定义.

◆ m_directoryName

string Game.ModifyWorldScreen.m_directoryName

在文件 ModifyWorldScreen.cs25 行定义.

◆ m_errorLabel

LabelWidget Game.ModifyWorldScreen.m_errorLabel

在文件 ModifyWorldScreen.cs15 行定义.

◆ m_gameModeButton

ButtonWidget Game.ModifyWorldScreen.m_gameModeButton

在文件 ModifyWorldScreen.cs11 行定义.

◆ m_nameTextBox

TextBoxWidget Game.ModifyWorldScreen.m_nameTextBox

在文件 ModifyWorldScreen.cs7 行定义.

◆ m_originalWorldSettings

WorldSettings Game.ModifyWorldScreen.m_originalWorldSettings
private

在文件 ModifyWorldScreen.cs29 行定义.

◆ m_originalWorldSettingsData

ValuesDictionary Game.ModifyWorldScreen.m_originalWorldSettingsData = []

在文件 ModifyWorldScreen.cs33 行定义.

◆ m_seedLabel

LabelWidget Game.ModifyWorldScreen.m_seedLabel

在文件 ModifyWorldScreen.cs9 行定义.

◆ m_uploadButton

ButtonWidget Game.ModifyWorldScreen.m_uploadButton

在文件 ModifyWorldScreen.cs23 行定义.

◆ m_worldOptionsButton

ButtonWidget Game.ModifyWorldScreen.m_worldOptionsButton

在文件 ModifyWorldScreen.cs13 行定义.

◆ m_worldSettings

WorldSettings Game.ModifyWorldScreen.m_worldSettings

在文件 ModifyWorldScreen.cs27 行定义.

◆ m_worldSettingsData

ValuesDictionary Game.ModifyWorldScreen.m_worldSettingsData = []

在文件 ModifyWorldScreen.cs31 行定义.


该类的文档由以下文件生成: