|
Survivalcraft API 1.8.2.3 v1.8.2.3
Survivalcraft 2.4
|

Public 成员函数 | |
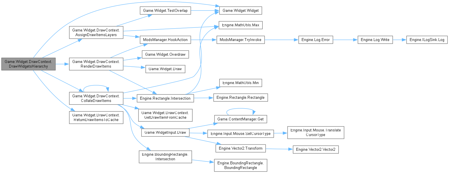
| virtual void | DrawWidgetsHierarchy (Widget rootWidget) |
| 绘制 rootWidget 及其子 Widget。 | |
| virtual void | CollateDrawItems (Widget widget, Rectangle scissorRectangle) |
| 根据 Widget 的层级关系 以及 Widget 的各项绘制有关的属性生成 DrawItem。 | |
| virtual void | AssignDrawItemsLayers () |
| 指定 DrawItem 的 Layer(层级)。 | |
| virtual void | RenderDrawItems () |
| virtual DrawItem | GetDrawItemFromCache () |
| 从缓存中获取一个 DrawItem 实例,用于减少实例创建次数以缓解 GC 压力。 | |
| virtual void | ReturnDrawItemsToCache () |
| 对 DrawItem 进行复用,并存储到缓存列表内。 | |
Public 属性 | |
| List< DrawItem > | m_drawItems = [] |
| readonly PrimitivesRenderer2D | PrimitivesRenderer2D = new() |
| readonly PrimitivesRenderer3D | PrimitivesRenderer3D = new() |
| readonly PrimitivesRenderer2D | CursorPrimitivesRenderer2D = new() |
静态 Public 属性 | |
| static List< DrawItem > | m_drawItemsCache = [] |
|
virtual |
|
virtual |
|
virtual |
|
virtual |
|
virtual |
| readonly PrimitivesRenderer2D Game.Widget.DrawContext.CursorPrimitivesRenderer2D = new() |
| readonly PrimitivesRenderer2D Game.Widget.DrawContext.PrimitivesRenderer2D = new() |
| readonly PrimitivesRenderer3D Game.Widget.DrawContext.PrimitivesRenderer3D = new() |