Survivalcraft API 1.8.2.3 v1.8.2.3
Survivalcraft 2.4
载入中...
搜索中...
未找到
Game.SubsystemRotBlockBehavior
类 Game.SubsystemRotBlockBehavior 继承关系图:
Game.SubsystemRotBlockBehavior 的协作图:

Public 成员函数

override void Load (ValuesDictionary valuesDictionary)
override void Save (ValuesDictionary valuesDictionary)
override void OnPoll (int value, int x, int y, int z, int pollPass)
void ItemsScanned (ReadOnlyList< ScannedItemData > items)
Public 成员函数 继承自 Game.SubsystemPollableBlockBehavior
void OnPoll (int value, int x, int y, int z, int pollPass)
Public 成员函数 继承自 Game.SubsystemBlockBehavior
virtual void OnChunkInitialized (TerrainChunk chunk)
virtual void OnChunkDiscarding (TerrainChunk chunk)
virtual void OnBlockGenerated (int value, int x, int y, int z, bool isLoaded)
virtual void OnBlockAdded (int value, int oldValue, int x, int y, int z)
virtual void OnBlockRemoved (int value, int newValue, int x, int y, int z)
virtual void OnBlockModified (int value, int oldValue, int x, int y, int z)
virtual void OnBlockStartMoving (int value, int newValue, int x, int y, int z, MovingBlock movingBlock)
virtual void OnBlockStopMoving (int value, int oldValue, int x, int y, int z, MovingBlock movingBlock)
virtual void OnNeighborBlockChanged (int x, int y, int z, int neighborX, int neighborY, int neighborZ)
virtual bool OnUse (Ray3 ray, ComponentMiner componentMiner)
virtual bool OnInteract (TerrainRaycastResult raycastResult, ComponentMiner componentMiner)
virtual bool OnInteract (MovingBlocksRaycastResult movingBlocksRaycastResult, ComponentMiner componentMiner)
virtual bool OnAim (Ray3 aim, ComponentMiner componentMiner, AimState state)
virtual bool OnEditBlock (int x, int y, int z, int value, ComponentPlayer componentPlayer)
virtual bool OnEditInventoryItem (IInventory inventory, int slotIndex, ComponentPlayer componentPlayer)
virtual void OnItemPlaced (int x, int y, int z, ref BlockPlacementData placementData, int itemValue)
virtual void OnItemHarvested (int x, int y, int z, int blockValue, ref BlockDropValue dropValue, ref int newBlockValue)
virtual void OnCollide (CellFace cellFace, float velocity, ComponentBody componentBody)
virtual void OnExplosion (int value, int x, int y, int z, float damage)
virtual void OnFiredAsProjectile (Projectile projectile)
virtual bool OnHitAsProjectile (CellFace? cellFace, ComponentBody componentBody, WorldItem worldItem)
virtual void OnHitByProjectile (CellFace cellFace, WorldItem worldItem)
virtual void OnHitByProjectile (MovingBlock movingBlock, WorldItem worldItem)
virtual int GetProcessInventoryItemCapacity (IInventory inventory, int slotIndex, int value)
virtual void ProcessInventoryItem (IInventory inventory, int slotIndex, int value, int count, int processCount, out int processedValue, out int processedCount)
virtual void OnPickableGathered (Pickable pickable, ComponentPickableGatherer target, Vector3 distanceToTarget)
Public 成员函数 继承自 GameEntitySystem.Subsystem
virtual void OnEntityAdded (Entity entity)
virtual void OnEntityRemoved (Entity entity)
virtual void Dispose ()
virtual void Initialize (Project project, ValuesDictionary valuesDictionary)

Public 属性

SubsystemItemsScanner m_subsystemItemsScanner
SubsystemGameInfo m_subsystemGameInfo
double m_lastRotTime
int m_rotStep
bool m_isRotEnabled

静态 Public 属性

const int MaxRot = 1
const float m_rotPeriod = 60f

属性

override int[] HandledBlocks [get]
属性 继承自 Game.SubsystemBlockBehavior
virtual int[] HandledBlocks [get]
SubsystemTerrain SubsystemTerrain [get, set]
属性 继承自 GameEntitySystem.Subsystem
Project Project [get]
ValuesDictionary ValuesDictionary [get]

额外继承的成员函数

包函数 继承自 GameEntitySystem.Subsystem
void DisposeInternal ()

详细描述

在文件 SubsystemRotBlockBehavior.cs5 行定义.

成员函数说明

◆ ItemsScanned()

void Game.SubsystemRotBlockBehavior.ItemsScanned ( ReadOnlyList< ScannedItemData > items)

在文件 SubsystemRotBlockBehavior.cs52 行定义.

函数调用图:
这是这个函数的调用关系图:

◆ Load()

override void Game.SubsystemRotBlockBehavior.Load ( ValuesDictionary valuesDictionary)
virtual

重载 Game.SubsystemBlockBehavior .

在文件 SubsystemRotBlockBehavior.cs22 行定义.

函数调用图:

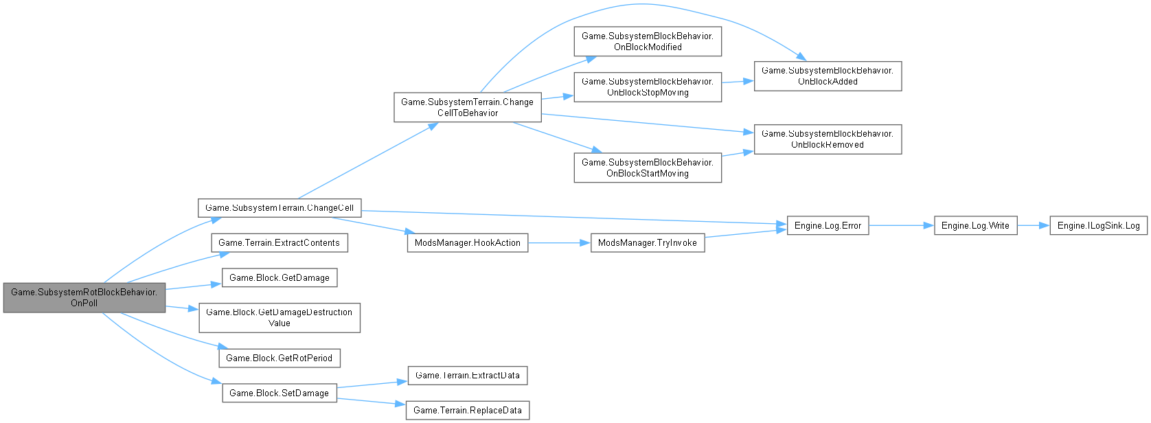
◆ OnPoll()

override void Game.SubsystemRotBlockBehavior.OnPoll ( int value,
int x,
int y,
int z,
int pollPass )

在文件 SubsystemRotBlockBehavior.cs38 行定义.

函数调用图:

◆ Save()

override void Game.SubsystemRotBlockBehavior.Save ( ValuesDictionary valuesDictionary)
virtual

重载 GameEntitySystem.Subsystem .

在文件 SubsystemRotBlockBehavior.cs32 行定义.

类成员变量说明

◆ m_isRotEnabled

bool Game.SubsystemRotBlockBehavior.m_isRotEnabled

在文件 SubsystemRotBlockBehavior.cs18 行定义.

◆ m_lastRotTime

double Game.SubsystemRotBlockBehavior.m_lastRotTime

在文件 SubsystemRotBlockBehavior.cs12 行定义.

◆ m_rotPeriod

const float Game.SubsystemRotBlockBehavior.m_rotPeriod = 60f
static

在文件 SubsystemRotBlockBehavior.cs16 行定义.

◆ m_rotStep

int Game.SubsystemRotBlockBehavior.m_rotStep

在文件 SubsystemRotBlockBehavior.cs14 行定义.

◆ m_subsystemGameInfo

SubsystemGameInfo Game.SubsystemRotBlockBehavior.m_subsystemGameInfo

在文件 SubsystemRotBlockBehavior.cs10 行定义.

◆ m_subsystemItemsScanner

SubsystemItemsScanner Game.SubsystemRotBlockBehavior.m_subsystemItemsScanner

在文件 SubsystemRotBlockBehavior.cs8 行定义.

◆ MaxRot

const int Game.SubsystemRotBlockBehavior.MaxRot = 1
static

在文件 SubsystemRotBlockBehavior.cs6 行定义.

属性说明

◆ HandledBlocks

override int [] Game.SubsystemRotBlockBehavior.HandledBlocks
get

在文件 SubsystemRotBlockBehavior.cs20 行定义.


该类的文档由以下文件生成: