|
Survivalcraft API 1.8.2.3 v1.8.2.3
Survivalcraft 2.4
|


类 | |
| struct | BrushPaint |
Public 成员函数 | |
| TerrainChunk (Terrain terrain, int x, int z) | |
| virtual void | DisposeVertexIndexBuffers () |
| virtual void | InvalidateSliceContentsHashes () |
| virtual void | CopySliceContentsHashes () |
| virtual void | Dispose () |
| virtual int | CalculateTopmostCellHeight (int x, int z) |
| virtual int | GetCellValueFast (int index) |
| virtual int | GetCellValueFast (int x, int y, int z) |
| virtual int | GetCellValueFast (Point3 p) |
| virtual void | SetCellValueFast (int x, int y, int z, int value) |
| virtual void | SetCellValueFast (Point3 p, int value) |
| virtual void | SetCellValueFast (int index, int value) |
| virtual int | GetCellContentsFast (int x, int y, int z) |
| virtual int | GetCellContentsFast (Point3 p) |
| virtual int | GetCellLightFast (int x, int y, int z) |
| virtual int | GetCellLightFast (Point3 p) |
| virtual int | GetShaftValueFast (int x, int z) |
| virtual int | GetShaftValueFast (Point2 p) |
| virtual void | SetShaftValueFast (int x, int z, int value) |
| virtual void | SetShaftValueFast (Point2 p, int value) |
| virtual int | GetTemperatureFast (int x, int z) |
| virtual int | GetTemperatureFast (Point2 p) |
| virtual void | SetTemperatureFast (int x, int z, int temperature) |
| virtual void | SetTemperatureFast (Point2 p, int temperature) |
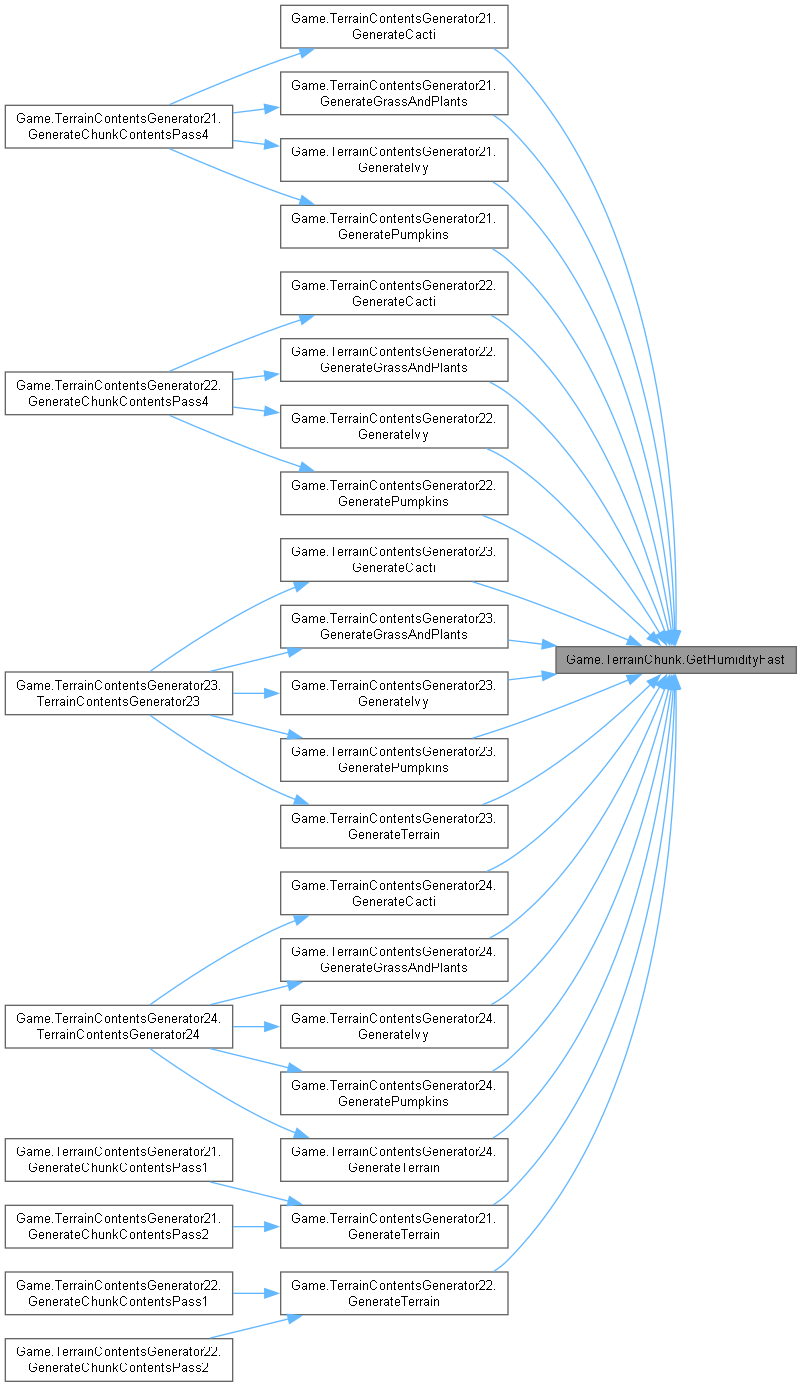
| virtual int | GetHumidityFast (int x, int z) |
| virtual int | GetHumidityFast (Point2 p) |
| virtual void | SetHumidityFast (int x, int z, int humidity) |
| virtual void | SetHumidityFast (Point2 p, int humidity) |
| virtual int | GetTopHeightFast (int x, int z) |
| virtual int | GetTopHeightFast (Point2 p) |
| virtual void | SetTopHeightFast (int x, int z, int topHeight) |
| virtual void | SetTopHeightFast (Point2 p, int topHeight) |
| virtual int | GetBottomHeightFast (int x, int z) |
| virtual int | GetBottomHeightFast (Point2 p) |
| virtual void | SetBottomHeightFast (int x, int z, int bottomHeight) |
| virtual void | SetBottomHeightFast (Point2 p, int bottomHeight) |
| virtual int | GetSunlightHeightFast (int x, int z) |
| virtual int | GetSunlightHeightFast (Point2 p) |
| virtual void | SetSunlightHeightFast (int x, int z, int sunlightHeight) |
| virtual void | SetSunlightHeightFast (Point2 p, int sunlightHeight) |
| virtual void | AddBrushPaint (int x, int y, int z, TerrainBrush brush) |
| virtual void | AddBrushPaint (Point3 p, TerrainBrush brush) |
| virtual void | ApplyBrushPaints (TerrainChunk chunk) |
静态 Public 成员函数 | |
| static bool | IsCellValid (int x, int y, int z) |
| static bool | IsShaftValid (int x, int z) |
| static int | CalculateCellIndex (int x, int y, int z) |
Public 属性 | |
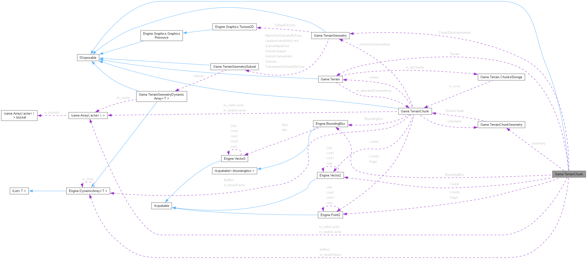
| Terrain | Terrain |
| Point2 | Coords |
| Point2 | Origin |
| BoundingBox | BoundingBox |
| Vector2 | Center |
| TerrainChunkState | State |
| TerrainChunkState | ThreadState |
| bool | WasDowngraded |
| TerrainChunkState? | DowngradedState |
| bool | WasUpgraded |
| TerrainChunkState? | UpgradedState |
| int | ModificationCounter |
| float[] | HazeEnds = new float[4] |
| bool | AreBehaviorsNotified |
| bool | IsLoaded |
| volatile bool | NewGeometryData |
| TerrainChunkGeometry | Geometry = new() |
| int[] | Cells |
| int[] | Shafts |
| DynamicArray< BrushPaint > | m_brushPaints = [] |
| TerrainGeometry[] | ChunkSliceGeometries = new TerrainGeometry[SlicesCount] |
| DynamicArray< TerrainChunkGeometry.Buffer > | Buffers = [] |
| int[] | SliceContentsHashes = new int[SlicesCount] |
| int[] | GeneratedSliceContentsHashes = new int[SlicesCount] |
静态 Public 属性 | |
| const int | SizeBits = 4 |
| const int | Size = 16 |
| const int | HeightBits = 8 |
| const int | Height = 256 |
| const int | SizeMinusOne = 15 |
| const int | HeightMinusOne = 255 |
| const int | SliceHeight = 16 |
| const int | SlicesCount = 16 |
| static ArrayCache< int > | m_cellsCache = new([Size * Size * Height], 0.66f, 60f, 0.33f, 5f) |
| static ArrayCache< int > | m_shaftsCache = new([Size * Size], 0.66f, 60f, 0.33f, 5f) |
在文件 TerrainChunk.cs 第 4 行定义.
| Game.TerrainChunk.TerrainChunk | ( | Terrain | terrain, |
| int | x, | ||
| int | z ) |
|
virtual |
|
virtual |
在文件 TerrainChunk.cs 第 241 行定义.
|
virtual |
|
static |
|
virtual |
|
virtual |
|
virtual |
|
virtual |
|
virtual |
|
virtual |
在文件 TerrainChunk.cs 第 225 行定义.
|
virtual |
|
virtual |
在文件 TerrainChunk.cs 第 185 行定义.
|
virtual |
|
virtual |
在文件 TerrainChunk.cs 第 189 行定义.
|
virtual |
在文件 TerrainChunk.cs 第 165 行定义.
|
virtual |
在文件 TerrainChunk.cs 第 167 行定义.
|
virtual |
在文件 TerrainChunk.cs 第 169 行定义.
|
virtual |
|
virtual |
在文件 TerrainChunk.cs 第 209 行定义.
|
virtual |
|
virtual |
在文件 TerrainChunk.cs 第 193 行定义.
|
virtual |
在文件 TerrainChunk.cs 第 231 行定义.
|
virtual |
在文件 TerrainChunk.cs 第 233 行定义.
|
virtual |
|
virtual |
在文件 TerrainChunk.cs 第 201 行定义.
|
virtual |
|
virtual |
在文件 TerrainChunk.cs 第 217 行定义.
|
virtual |
|
static |
在文件 TerrainChunk.cs 第 118 行定义.
|
static |
在文件 TerrainChunk.cs 第 129 行定义.
|
virtual |
|
virtual |
|
virtual |
在文件 TerrainChunk.cs 第 179 行定义.
|
virtual |
在文件 TerrainChunk.cs 第 171 行定义.
|
virtual |
在文件 TerrainChunk.cs 第 175 行定义.
|
virtual |
|
virtual |
|
virtual |
|
virtual |
在文件 TerrainChunk.cs 第 197 行定义.
|
virtual |
|
virtual |
|
virtual |
|
virtual |
|
virtual |
|
virtual |
| bool Game.TerrainChunk.AreBehaviorsNotified |
在文件 TerrainChunk.cs 第 53 行定义.
| BoundingBox Game.TerrainChunk.BoundingBox |
在文件 TerrainChunk.cs 第 33 行定义.
| DynamicArray<TerrainChunkGeometry.Buffer> Game.TerrainChunk.Buffers = [] |
在文件 TerrainChunk.cs 第 73 行定义.
| int [] Game.TerrainChunk.Cells |
在文件 TerrainChunk.cs 第 61 行定义.
| Vector2 Game.TerrainChunk.Center |
在文件 TerrainChunk.cs 第 35 行定义.
| TerrainGeometry [] Game.TerrainChunk.ChunkSliceGeometries = new TerrainGeometry[SlicesCount] |
在文件 TerrainChunk.cs 第 71 行定义.
| Point2 Game.TerrainChunk.Coords |
在文件 TerrainChunk.cs 第 29 行定义.
| TerrainChunkState? Game.TerrainChunk.DowngradedState |
在文件 TerrainChunk.cs 第 43 行定义.
| int [] Game.TerrainChunk.GeneratedSliceContentsHashes = new int[SlicesCount] |
在文件 TerrainChunk.cs 第 77 行定义.
| TerrainChunkGeometry Game.TerrainChunk.Geometry = new() |
在文件 TerrainChunk.cs 第 59 行定义.
| float [] Game.TerrainChunk.HazeEnds = new float[4] |
在文件 TerrainChunk.cs 第 51 行定义.
|
static |
在文件 TerrainChunk.cs 第 17 行定义.
|
static |
在文件 TerrainChunk.cs 第 15 行定义.
|
static |
在文件 TerrainChunk.cs 第 21 行定义.
| bool Game.TerrainChunk.IsLoaded |
在文件 TerrainChunk.cs 第 55 行定义.
| DynamicArray<BrushPaint> Game.TerrainChunk.m_brushPaints = [] |
在文件 TerrainChunk.cs 第 69 行定义.
|
static |
在文件 TerrainChunk.cs 第 65 行定义.
在文件 TerrainChunk.cs 第 67 行定义.
| int Game.TerrainChunk.ModificationCounter |
在文件 TerrainChunk.cs 第 49 行定义.
| volatile bool Game.TerrainChunk.NewGeometryData |
在文件 TerrainChunk.cs 第 57 行定义.
| Point2 Game.TerrainChunk.Origin |
在文件 TerrainChunk.cs 第 31 行定义.
| int [] Game.TerrainChunk.Shafts |
在文件 TerrainChunk.cs 第 63 行定义.
|
static |
在文件 TerrainChunk.cs 第 13 行定义.
|
static |
在文件 TerrainChunk.cs 第 11 行定义.
|
static |
在文件 TerrainChunk.cs 第 19 行定义.
| int [] Game.TerrainChunk.SliceContentsHashes = new int[SlicesCount] |
在文件 TerrainChunk.cs 第 75 行定义.
|
static |
在文件 TerrainChunk.cs 第 23 行定义.
|
static |
在文件 TerrainChunk.cs 第 25 行定义.
| TerrainChunkState Game.TerrainChunk.State |
在文件 TerrainChunk.cs 第 37 行定义.
| Terrain Game.TerrainChunk.Terrain |
在文件 TerrainChunk.cs 第 27 行定义.
| TerrainChunkState Game.TerrainChunk.ThreadState |
在文件 TerrainChunk.cs 第 39 行定义.
| TerrainChunkState? Game.TerrainChunk.UpgradedState |
在文件 TerrainChunk.cs 第 47 行定义.
| bool Game.TerrainChunk.WasDowngraded |
在文件 TerrainChunk.cs 第 41 行定义.
| bool Game.TerrainChunk.WasUpgraded |
在文件 TerrainChunk.cs 第 45 行定义.