|
Survivalcraft API 1.8.2.3 v1.8.2.3
Survivalcraft 2.4
|


类 | |
| struct | CollisionBox |
Public 成员函数 | |
| virtual void | ApplyImpulse (Vector3 impulse) |
| virtual void | ApplyDirectMove (Vector3 directMove) |
| void | ApplyShaking (float strength) |
| virtual bool | IsChildOfBody (ComponentBody componentBody) |
| virtual void | UnderExplosionStart (Vector3 explosionCenter, float explosionPressure) |
| virtual void | UnderExplosion (Vector3 impulse, float damage) |
| override void | Load (ValuesDictionary valuesDictionary, IdToEntityMap idToEntityMap) |
| override void | Save (ValuesDictionary valuesDictionary, EntityToIdMap entityToIdMap) |
| override void | OnEntityRemoved () |
| virtual void | Update (float dt) |
| virtual void | UpdateImmersionData () |
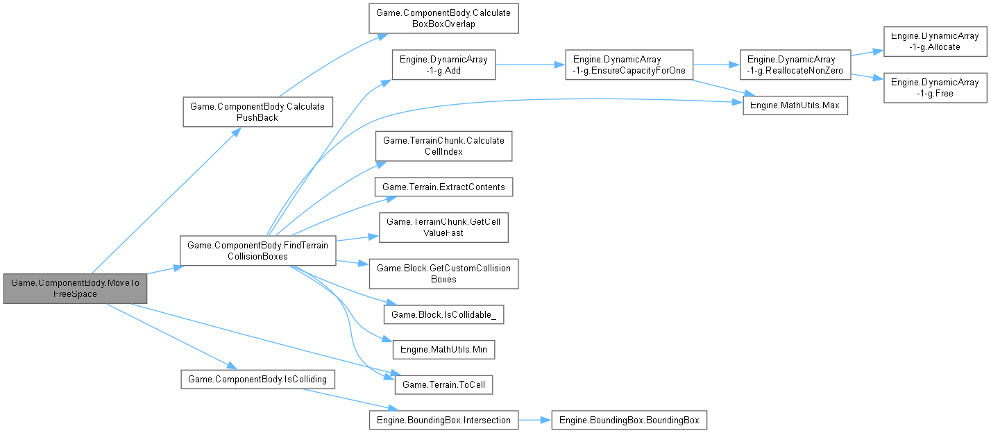
| virtual void | MoveToFreeSpace (float dt) |
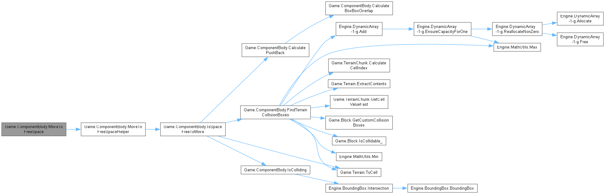
| bool | IsSpaceFreeToMove (float maxMoveFraction, out Vector3? freePosition, out bool needToTeleport) |
| bool | MoveToFreeSpaceHelper (float maxMoveFraction) |
| virtual void | MoveWithCollision (float dt, Vector3 move) |
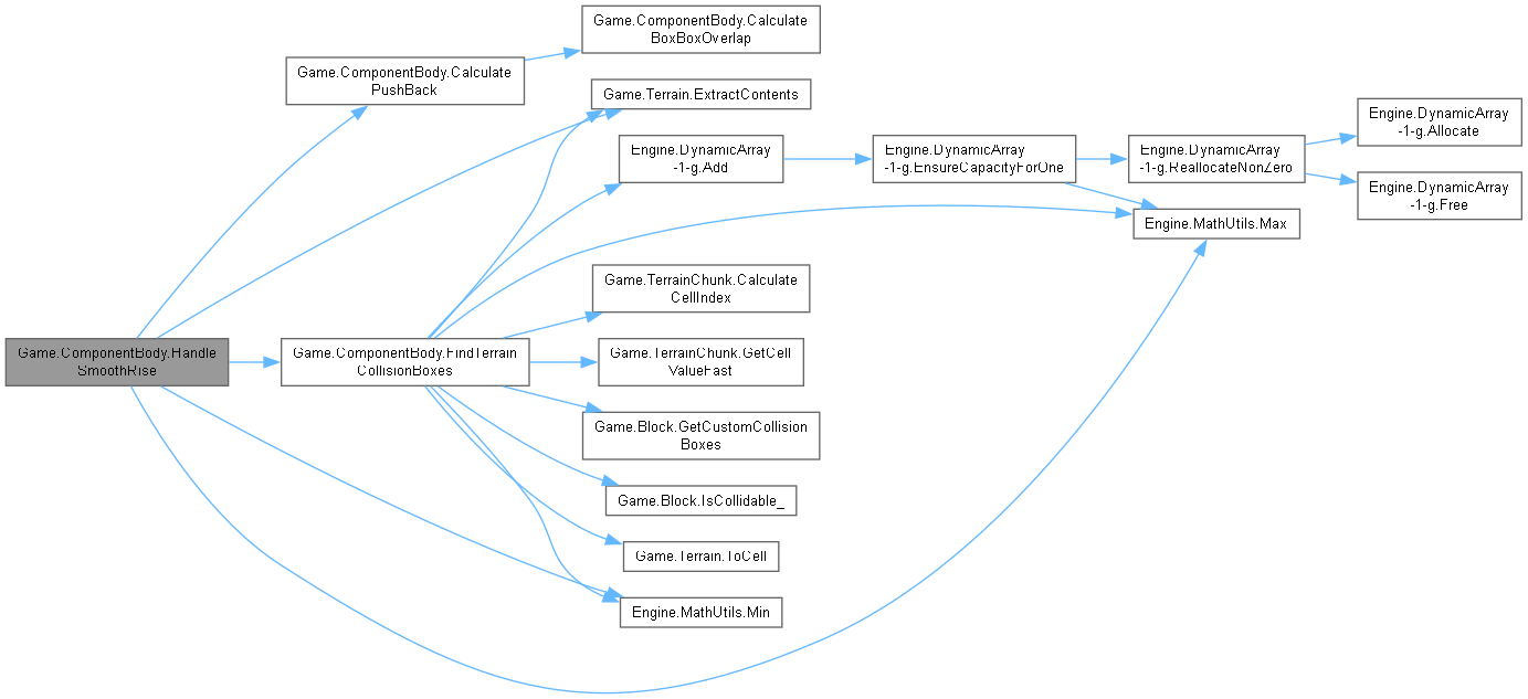
| virtual bool | HandleSmoothRise (ref Vector3 move, Vector3 position, float dt) |
| virtual void | HandleAxisCollision (int axis, float move, ref Vector3 position, bool isSmoothRising) |
| virtual void | FindBodiesCollisionBoxes (Vector3 position, DynamicArray< CollisionBox > result) |
| virtual void | FindMovingBlocksCollisionBoxes (Vector3 position, DynamicArray< CollisionBox > result) |
| virtual void | FindTerrainCollisionBoxes (BoundingBox box, DynamicArray< CollisionBox > result) |
| virtual void | FindCrouchCollisionBoxes (Vector3 position, Vector2 overhang, DynamicArray< CollisionBox > result) |
| virtual bool | IsColliding (BoundingBox box, DynamicArray< CollisionBox > collisionBoxes) |
| virtual bool | IsCollidingWithIce (BoundingBox box, DynamicArray< CollisionBox > collisionBoxes) |
| virtual float | CalculatePushBack (BoundingBox box, int axis, DynamicArray< CollisionBox > collisionBoxes, out CollisionBox pushingCollisionBox) |
| virtual float | CalculateSmoothRisePushBack (BoundingBox normalBox, BoundingBox smoothRiseBox, int axis, DynamicArray< CollisionBox > collisionBoxes, out CollisionBox pushingCollisionBox) |
| virtual bool | MoveToFreeSpace () |
| virtual void | FindSneakCollisionBoxes (Vector3 position, Vector2 overhang, DynamicArray< CollisionBox > result) |
| Public 成员函数 继承自 Game.ComponentFrame | |
| override void | Load (ValuesDictionary valuesDictionary, IdToEntityMap idToEntityMap) |
| override void | Save (ValuesDictionary valuesDictionary, EntityToIdMap entityToIdMap) |
| Public 成员函数 继承自 GameEntitySystem.Component | |
| virtual IEnumerable< Entity > | GetOwnedEntities () |
| virtual void | OnEntityAdded () |
| virtual void | Dispose () |
| virtual void | InheritFromComponent (Component baseComponent) |
| virtual void | Initialize (Entity entity, ValuesDictionary valuesDictionary) |
静态 Public 成员函数 | |
| static float | CalculateBoxBoxOverlap (ref BoundingBox b1, ref BoundingBox b2, int axis) |
| static float | GetVectorComponent (Vector3 v, int axis) |
| static void | InelasticCollision (float v1, float v2, float m1, float m2, float cr, out float result1, out float result2) |
静态 Public 属性 | |
| static Vector3[] | m_freeSpaceOffsets |
| static bool | DrawBodiesBounds |
| const float | SleepThresholdSpeed = 1E-05f |
| static bool | ResetVelocityOnProjectLoad = true |
属性 | |
| virtual Vector3 | StanceBoxSize [get] |
| virtual bool | CanBePushedByOtherBodies = true [get, set] |
| virtual Vector3 | BoxSize [get, set] |
| virtual float | Mass [get, set] |
| virtual float | Density [get, set] |
| virtual Vector2 | AirDrag [get, set] |
| virtual Vector2 | WaterDrag [get, set] |
| virtual float | WaterSwayAngle [get, set] |
| virtual float | WaterTurnSpeed [get, set] |
| bool | CanEmbedInIce [get, set] |
| virtual float | ImmersionDepth [get, set] |
| virtual float | ImmersionFactor [get, set] |
| virtual FluidBlock | ImmersionFluidBlock [get, set] |
| bool | IsEmbeddedInIce [get] |
| virtual ? int | StandingOnValue [get, set] |
| virtual ComponentBody | StandingOnBody [get, set] |
| virtual Vector3 | StandingOnVelocity [get, set] |
| virtual bool | IsSneaking [get, set] |
| virtual bool | IsCrouching [get, set] |
| virtual Vector3 | Velocity [get, set] |
| virtual float | TargetCrouchFactor [get, set] |
| virtual float | CrouchFactor [get, set] |
| float | CrushedTime [get, set] |
| virtual bool | IsGravityEnabled [get, set] |
| virtual bool | IsGroundDragEnabled [get, set] |
| virtual bool | IsWaterDragEnabled [get, set] |
| virtual bool | IsSmoothRiseEnabled [get, set] |
| virtual float | MaxSmoothRiseHeight [get, set] |
| virtual Vector3 | CollisionVelocityChange [get, set] |
| virtual bool | CrouchPreventsFalling = true [get, set] |
| virtual bool | FixCollisionOnRidingBug = true [get, set] |
| virtual BoundingBox | BoundingBox [get] |
| virtual ReadOnlyList< ComponentBody > | ChildBodies [get] |
| virtual ComponentBody | ParentBody [get, set] |
| virtual Vector3 | ParentBodyPositionOffset [get, set] |
| virtual Quaternion | ParentBodyRotationOffset [get, set] |
| virtual float | FloatUpdateOrder [get] |
| virtual Action< ComponentBody > | CollidedWithBody [get, set] |
| virtual Action< IMovingBlockSet > | CollidedWithMovingBlock [get, set] |
| virtual Action< Attackment > | Attacked [get, set] |
| 属性 继承自 Game.ComponentFrame | |
| Vector3 | Position [get, set] |
| Quaternion | Rotation [get, set] |
| Matrix | Matrix [get] |
| virtual Action< ComponentFrame > | PositionChanged [get, set] |
| virtual Action< ComponentFrame > | RotationChanged [get, set] |
| 属性 继承自 GameEntitySystem.Component | |
| ValuesDictionary | ValuesDictionary [get] |
| Entity | Entity [get] |
| Project | Project [get] |
| bool | IsAddedToProject [get] |
| 属性 继承自 Game.IUpdateable | |
| UpdateOrder | UpdateOrder [get] |
静态 Private 成员函数 | |
| static | ComponentBody () |
额外继承的成员函数 | |
| 包函数 继承自 GameEntitySystem.Component | |
| void | DisposeInternal () |
在文件 ComponentBody.cs 第 7 行定义.
|
staticprivate |
|
virtual |
在文件 ComponentBody.cs 第 254 行定义.
|
virtual |
| void Game.ComponentBody.ApplyShaking | ( | float | strength | ) |
|
static |
|
virtual |
|
virtual |
|
virtual |
|
virtual |
|
virtual |
|
virtual |
|
virtual |
|
static |
|
virtual |
|
static |
|
virtual |
|
virtual |
|
virtual |
| bool Game.ComponentBody.IsSpaceFreeToMove | ( | float | maxMoveFraction, |
| out Vector3? | freePosition, | ||
| out bool | needToTeleport ) |
|
virtual |
重载 GameEntitySystem.Component .
在文件 ComponentBody.cs 第 323 行定义.
|
virtual |
|
virtual |
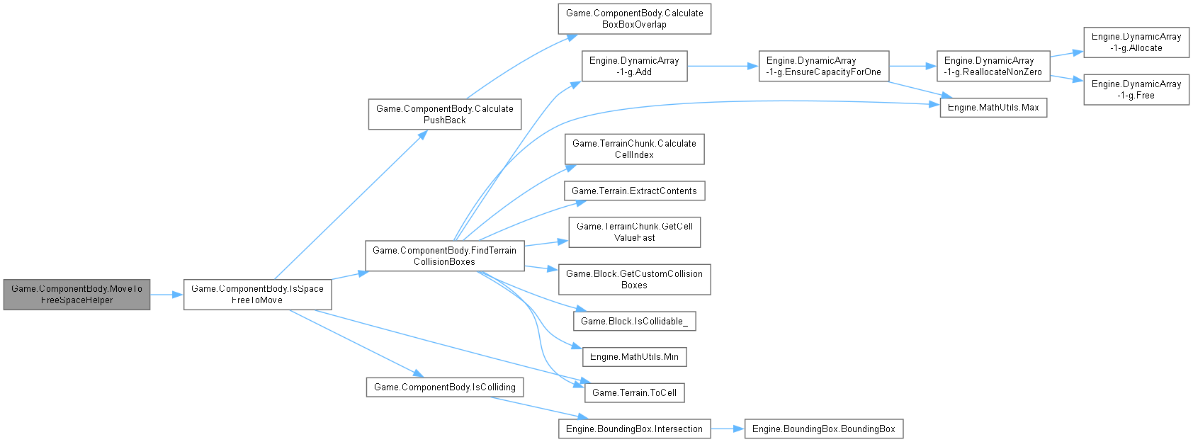
| bool Game.ComponentBody.MoveToFreeSpaceHelper | ( | float | maxMoveFraction | ) |
|
virtual |
|
virtual |
|
virtual |
|
virtual |
|
virtual |
|
virtual |
|
virtual |
| bool Game.ComponentBody.BodyCollidable = true |
在文件 ComponentBody.cs 第 91 行定义.
| bool Game.ComponentBody.CanCrouch |
在文件 ComponentBody.cs 第 87 行定义.
|
static |
在文件 ComponentBody.cs 第 81 行定义.
| bool Game.ComponentBody.FluidCollidable = true |
在文件 ComponentBody.cs 第 93 行定义.
| bool Game.ComponentBody.IsRaycastTransparent = false |
在文件 ComponentBody.cs 第 95 行定义.
| DynamicArray<CollisionBox> Game.ComponentBody.m_bodiesCollisionBoxes = [] |
在文件 ComponentBody.cs 第 53 行定义.
| List<ComponentBody> Game.ComponentBody.m_childBodies = [] |
在文件 ComponentBody.cs 第 59 行定义.
| DynamicArray<CollisionBox> Game.ComponentBody.m_collisionBoxes = [] |
在文件 ComponentBody.cs 第 47 行定义.
| DynamicArray<ComponentBody> Game.ComponentBody.m_componentBodies = [] |
在文件 ComponentBody.cs 第 49 行定义.
| ComponentHealth Game.ComponentBody.m_componentHealth |
在文件 ComponentBody.cs 第 45 行定义.
| float Game.ComponentBody.m_crouchFactor |
在文件 ComponentBody.cs 第 63 行定义.
| Vector3 Game.ComponentBody.m_directMove |
在文件 ComponentBody.cs 第 73 行定义.
| int Game.ComponentBody.m_embeddedInIceCounter |
在文件 ComponentBody.cs 第 65 行定义.
| bool Game.ComponentBody.m_fluidEffectsPlayed |
在文件 ComponentBody.cs 第 75 行定义.
|
static |
在文件 ComponentBody.cs 第 79 行定义.
| DynamicArray<CollisionBox> Game.ComponentBody.m_movingBlocksCollisionBoxes = [] |
在文件 ComponentBody.cs 第 55 行定义.
| DynamicArray<IMovingBlockSet> Game.ComponentBody.m_movingBlockSets = [] |
在文件 ComponentBody.cs 第 51 行定义.
| ComponentBody Game.ComponentBody.m_parentBody |
在文件 ComponentBody.cs 第 57 行定义.
| Random Game.ComponentBody.m_random = new() |
在文件 ComponentBody.cs 第 43 行定义.
| float Game.ComponentBody.m_shakingStrength |
在文件 ComponentBody.cs 第 67 行定义.
| float Game.ComponentBody.m_stoppedTime |
在文件 ComponentBody.cs 第 77 行定义.
| SubsystemAudio Game.ComponentBody.m_subsystemAudio |
在文件 ComponentBody.cs 第 33 行定义.
| SubsystemBlockBehaviors Game.ComponentBody.m_subsystemBlockBehaviors |
在文件 ComponentBody.cs 第 37 行定义.
| SubsystemBodies Game.ComponentBody.m_subsystemBodies |
在文件 ComponentBody.cs 第 29 行定义.
| SubsystemFluidBlockBehavior Game.ComponentBody.m_subsystemFluidBlockBehavior |
在文件 ComponentBody.cs 第 39 行定义.
| SubsystemMovingBlocks Game.ComponentBody.m_subsystemMovingBlocks |
在文件 ComponentBody.cs 第 31 行定义.
| SubsystemParticles Game.ComponentBody.m_subsystemParticles |
在文件 ComponentBody.cs 第 35 行定义.
| SubsystemPlayers Game.ComponentBody.m_subsystemPlayers |
在文件 ComponentBody.cs 第 41 行定义.
| SubsystemTerrain Game.ComponentBody.m_subsystemTerrain |
在文件 ComponentBody.cs 第 27 行定义.
| SubsystemTime Game.ComponentBody.m_subsystemTime |
在文件 ComponentBody.cs 第 25 行定义.
| float Game.ComponentBody.m_targetCrouchFactor |
在文件 ComponentBody.cs 第 69 行定义.
| Vector3 Game.ComponentBody.m_totalImpulse |
在文件 ComponentBody.cs 第 71 行定义.
| Vector3 Game.ComponentBody.m_velocity |
在文件 ComponentBody.cs 第 61 行定义.
| float Game.ComponentBody.MaxSpeed = 25f |
在文件 ComponentBody.cs 第 85 行定义.
|
static |
在文件 ComponentBody.cs 第 97 行定义.
|
static |
在文件 ComponentBody.cs 第 83 行定义.
| bool Game.ComponentBody.TerrainCollidable = true |
在文件 ComponentBody.cs 第 89 行定义.
|
getset |
在文件 ComponentBody.cs 第 107 行定义.
|
getset |
在文件 ComponentBody.cs 第 234 行定义.
|
get |
在文件 ComponentBody.cs 第 190 行定义.
|
getset |
在文件 ComponentBody.cs 第 101 行定义.
|
getset |
在文件 ComponentBody.cs 第 100 行定义.
|
getset |
在文件 ComponentBody.cs 第 115 行定义.
|
get |
在文件 ComponentBody.cs 第 201 行定义.
|
getset |
在文件 ComponentBody.cs 第 231 行定义.
|
getset |
在文件 ComponentBody.cs 第 233 行定义.
|
getset |
在文件 ComponentBody.cs 第 186 行定义.
|
getset |
在文件 ComponentBody.cs 第 164 行定义.
|
getset |
在文件 ComponentBody.cs 第 187 行定义.
|
getset |
在文件 ComponentBody.cs 第 174 行定义.
|
getset |
在文件 ComponentBody.cs 第 105 行定义.
|
getset |
在文件 ComponentBody.cs 第 188 行定义.
|
get |
实现了 Game.IUpdateable.
在文件 ComponentBody.cs 第 222 行定义.
|
getset |
在文件 ComponentBody.cs 第 117 行定义.
|
getset |
在文件 ComponentBody.cs 第 119 行定义.
|
getset |
在文件 ComponentBody.cs 第 121 行定义.
|
getset |
在文件 ComponentBody.cs 第 137 行定义.
|
get |
在文件 ComponentBody.cs 第 123 行定义.
|
getset |
在文件 ComponentBody.cs 第 176 行定义.
|
getset |
在文件 ComponentBody.cs 第 178 行定义.
|
getset |
在文件 ComponentBody.cs 第 182 行定义.
|
getset |
在文件 ComponentBody.cs 第 132 行定义.
|
getset |
在文件 ComponentBody.cs 第 180 行定义.
|
getset |
在文件 ComponentBody.cs 第 103 行定义.
|
getset |
在文件 ComponentBody.cs 第 184 行定义.
|
getset |
在文件 ComponentBody.cs 第 203 行定义.
|
getset |
在文件 ComponentBody.cs 第 218 行定义.
|
getset |
在文件 ComponentBody.cs 第 220 行定义.
|
get |
在文件 ComponentBody.cs 第 98 行定义.
|
getset |
在文件 ComponentBody.cs 第 127 行定义.
|
getset |
在文件 ComponentBody.cs 第 125 行定义.
|
getset |
在文件 ComponentBody.cs 第 129 行定义.
|
getset |
在文件 ComponentBody.cs 第 154 行定义.
|
getset |
在文件 ComponentBody.cs 第 142 行定义.
|
getset |
在文件 ComponentBody.cs 第 109 行定义.
|
getset |
在文件 ComponentBody.cs 第 111 行定义.
|
getset |
在文件 ComponentBody.cs 第 113 行定义.