Survivalcraft API 1.8.2.3 v1.8.2.3
Survivalcraft 2.4
载入中...
搜索中...
未找到
Game.SubsystemBoatBlockBehavior
类 Game.SubsystemBoatBlockBehavior 继承关系图:
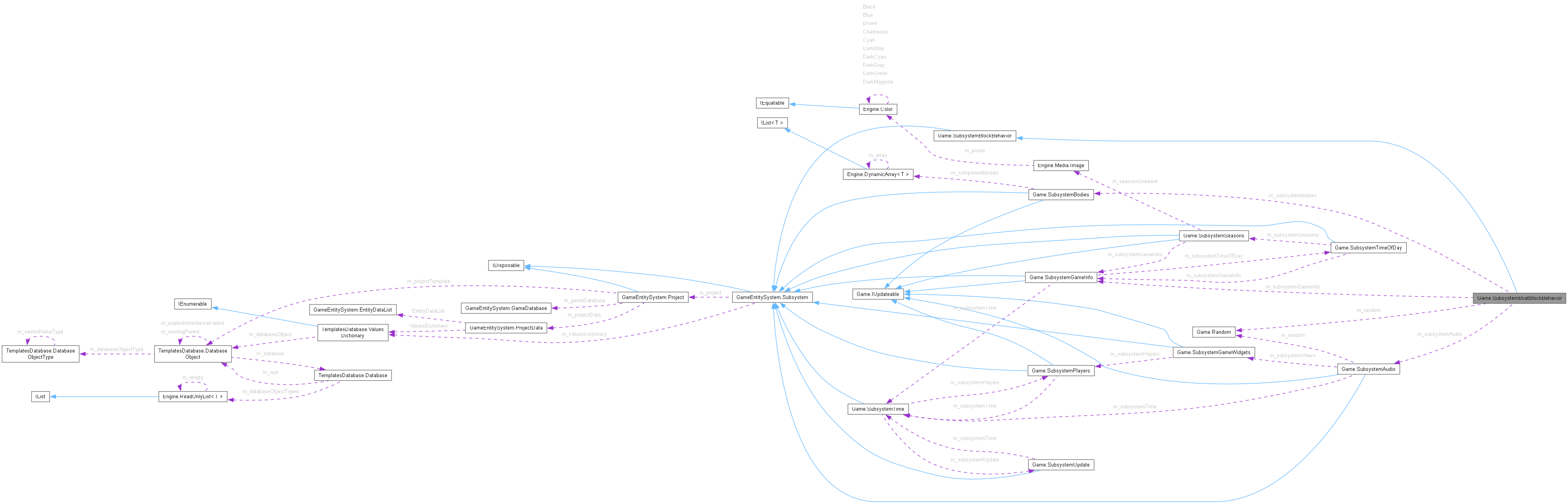
Game.SubsystemBoatBlockBehavior 的协作图:

Public 成员函数

override bool OnUse (Ray3 ray, ComponentMiner componentMiner)
override void Load (ValuesDictionary valuesDictionary)
Public 成员函数 继承自 Game.SubsystemBlockBehavior
virtual void OnChunkInitialized (TerrainChunk chunk)
virtual void OnChunkDiscarding (TerrainChunk chunk)
virtual void OnBlockGenerated (int value, int x, int y, int z, bool isLoaded)
virtual void OnBlockAdded (int value, int oldValue, int x, int y, int z)
virtual void OnBlockRemoved (int value, int newValue, int x, int y, int z)
virtual void OnBlockModified (int value, int oldValue, int x, int y, int z)
virtual void OnBlockStartMoving (int value, int newValue, int x, int y, int z, MovingBlock movingBlock)
virtual void OnBlockStopMoving (int value, int oldValue, int x, int y, int z, MovingBlock movingBlock)
virtual void OnNeighborBlockChanged (int x, int y, int z, int neighborX, int neighborY, int neighborZ)
virtual bool OnInteract (TerrainRaycastResult raycastResult, ComponentMiner componentMiner)
virtual bool OnInteract (MovingBlocksRaycastResult movingBlocksRaycastResult, ComponentMiner componentMiner)
virtual bool OnAim (Ray3 aim, ComponentMiner componentMiner, AimState state)
virtual bool OnEditBlock (int x, int y, int z, int value, ComponentPlayer componentPlayer)
virtual bool OnEditInventoryItem (IInventory inventory, int slotIndex, ComponentPlayer componentPlayer)
virtual void OnItemPlaced (int x, int y, int z, ref BlockPlacementData placementData, int itemValue)
virtual void OnItemHarvested (int x, int y, int z, int blockValue, ref BlockDropValue dropValue, ref int newBlockValue)
virtual void OnCollide (CellFace cellFace, float velocity, ComponentBody componentBody)
virtual void OnExplosion (int value, int x, int y, int z, float damage)
virtual void OnFiredAsProjectile (Projectile projectile)
virtual bool OnHitAsProjectile (CellFace? cellFace, ComponentBody componentBody, WorldItem worldItem)
virtual void OnHitByProjectile (CellFace cellFace, WorldItem worldItem)
virtual void OnHitByProjectile (MovingBlock movingBlock, WorldItem worldItem)
virtual int GetProcessInventoryItemCapacity (IInventory inventory, int slotIndex, int value)
virtual void ProcessInventoryItem (IInventory inventory, int slotIndex, int value, int count, int processCount, out int processedValue, out int processedCount)
virtual void OnPickableGathered (Pickable pickable, ComponentPickableGatherer target, Vector3 distanceToTarget)
Public 成员函数 继承自 GameEntitySystem.Subsystem
virtual void OnEntityAdded (Entity entity)
virtual void OnEntityRemoved (Entity entity)
virtual void Save (ValuesDictionary valuesDictionary)
virtual void Dispose ()
virtual void Initialize (Project project, ValuesDictionary valuesDictionary)

Public 属性

SubsystemAudio m_subsystemAudio
SubsystemBodies m_subsystemBodies
SubsystemGameInfo m_subsystemGameInfo
Random m_random = new()

静态 Public 属性

static string fName = "SubsystemBoatBlockBehavior"

属性

override int[] HandledBlocks [get]
属性 继承自 Game.SubsystemBlockBehavior
virtual int[] HandledBlocks [get]
SubsystemTerrain SubsystemTerrain [get, set]
属性 继承自 GameEntitySystem.Subsystem
Project Project [get]
ValuesDictionary ValuesDictionary [get]

额外继承的成员函数

包函数 继承自 GameEntitySystem.Subsystem
void DisposeInternal ()

详细描述

在文件 SubsystemBoatBlockBehavior.cs6 行定义.

成员函数说明

◆ Load()

override void Game.SubsystemBoatBlockBehavior.Load ( ValuesDictionary valuesDictionary)
virtual

◆ OnUse()

override bool Game.SubsystemBoatBlockBehavior.OnUse ( Ray3 ray,
ComponentMiner componentMiner )
virtual

重载 Game.SubsystemBlockBehavior .

在文件 SubsystemBoatBlockBehavior.cs19 行定义.

函数调用图:

类成员变量说明

◆ fName

string Game.SubsystemBoatBlockBehavior.fName = "SubsystemBoatBlockBehavior"
static

在文件 SubsystemBoatBlockBehavior.cs15 行定义.

◆ m_random

Random Game.SubsystemBoatBlockBehavior.m_random = new()

在文件 SubsystemBoatBlockBehavior.cs13 行定义.

◆ m_subsystemAudio

SubsystemAudio Game.SubsystemBoatBlockBehavior.m_subsystemAudio

在文件 SubsystemBoatBlockBehavior.cs7 行定义.

◆ m_subsystemBodies

SubsystemBodies Game.SubsystemBoatBlockBehavior.m_subsystemBodies

在文件 SubsystemBoatBlockBehavior.cs9 行定义.

◆ m_subsystemGameInfo

SubsystemGameInfo Game.SubsystemBoatBlockBehavior.m_subsystemGameInfo

在文件 SubsystemBoatBlockBehavior.cs11 行定义.

属性说明

◆ HandledBlocks

override int [] Game.SubsystemBoatBlockBehavior.HandledBlocks
get

在文件 SubsystemBoatBlockBehavior.cs17 行定义.


该类的文档由以下文件生成: