Survivalcraft API 1.8.2.3 v1.8.2.3
Survivalcraft 2.4
载入中...
搜索中...
未找到
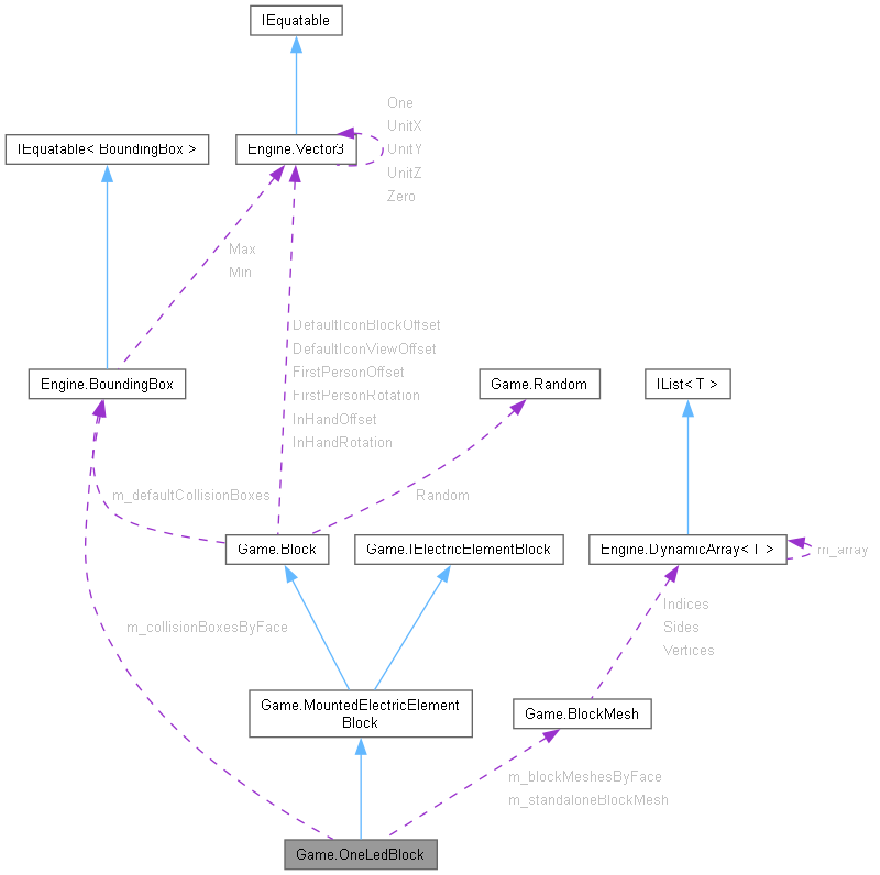
Game.OneLedBlock
类 Game.OneLedBlock 继承关系图:
Game.OneLedBlock 的协作图:

Public 成员函数

override void Initialize ()
override IEnumerable< CraftingRecipeGetProceduralCraftingRecipes ()
override bool IsFaceTransparent (SubsystemTerrain subsystemTerrain, int face, int value)
override int GetFace (int value)
override BlockPlacementData GetPlacementValue (SubsystemTerrain subsystemTerrain, ComponentMiner componentMiner, int value, TerrainRaycastResult raycastResult)
 方块放置方向
override void GetDropValues (SubsystemTerrain subsystemTerrain, int oldValue, int newValue, int toolLevel, List< BlockDropValue > dropValues, out bool showDebris)
override BoundingBox[] GetCustomCollisionBoxes (SubsystemTerrain terrain, int value)
override void GenerateTerrainVertices (BlockGeometryGenerator generator, TerrainGeometry geometry, int value, int x, int y, int z)
override void DrawBlock (PrimitivesRenderer3D primitivesRenderer, int value, Color color, float size, ref Matrix matrix, DrawBlockEnvironmentData environmentData)
override ElectricElement CreateElectricElement (SubsystemElectricity subsystemElectricity, int value, int x, int y, int z)
override? ElectricConnectorType GetConnectorType (SubsystemTerrain terrain, int value, int face, int connectorFace, int x, int y, int z)
Public 成员函数 继承自 Game.MountedElectricElementBlock
int GetFace (int value)
ElectricElement CreateElectricElement (SubsystemElectricity subsystemElectricity, int value, int x, int y, int z)
ElectricConnectorTypeGetConnectorType (SubsystemTerrain terrain, int value, int face, int connectorFace, int x, int y, int z)
virtual int GetConnectionMask (int value)
override bool IsMovableByPiston (int value, int pistonFace, int y, out bool isEnd)
Public 成员函数 继承自 Game.Block
virtual Vector3 GetFirstPersonOffset (int value)
virtual Vector3 GetFirstPersonRotation (int value)
virtual float GetInHandScale (int value)
virtual Vector3 GetInHandOffset (int value)
virtual Vector3 GetInHandRotation (int value)
virtual float GetDensity (int value)
virtual float GetFirstPersonScale (int value)
virtual TerrainVertex SetDiggingCrackingTextureTransform (TerrainVertex vertex)
virtual Texture2D GetDiggingCrackingTexture (ComponentMiner miner, float digProgress, int value, Texture2D[] defaultCrackTextures)
virtual bool GetIsDiggingTransparent (int value)
virtual float GetObjectShadowStrength (int value)
virtual float GetFuelHeatLevel (int value)
virtual float GetExplosionResilience (int value)
virtual float GetExplosionPressure (int value)
virtual int GetMaxStacking (int value)
virtual float GetFuelFireDuration (int value)
virtual float GetProjectileResilience (int value)
virtual float GetFireDuration (int value)
virtual float GetProjectileStickProbability (int value)
virtual bool MatchCrafingId (string CraftId)
virtual int GetPlayerLevelRequired (int value)
virtual bool HasCollisionBehavior_ (int value)
virtual string GetDisplayName (SubsystemTerrain subsystemTerrain, int value)
virtual int GetTextureSlotCount (int value)
 设置材质(正方形)单行格子(分割后每个材质)数,对放置后的方块无效
virtual bool IsEditable_ (int value)
virtual bool IsAimable_ (int value)
virtual bool Eat (ComponentVitalStats vitalStats, int value)
virtual bool CanWear (int value)
virtual ClothingData GetClothingData (int value)
virtual int GetToolLevel (int value)
virtual bool IsCollidable_ (int value)
virtual bool IsTransparent_ (int value)
virtual bool GenerateFacesForSameNeighbors_ (int value)
virtual bool IsFluidBlocker_ (int value)
virtual bool IsGatherable_ (int value)
virtual bool IsNonDuplicable_ (int value)
virtual bool IsPlaceable_ (int value)
virtual bool IsPlacementTransparent_ (int value)
virtual bool IsStickable_ (int value)
virtual float GetProjectileSpeed (int value)
virtual float GetProjectileDamping (int value)
virtual string GetDescription (int value)
virtual FoodType GetFoodType (int value)
virtual string GetCategory (int value)
virtual float GetDigResilience (int value)
virtual BlockDigMethod GetBlockDigMethod (int value)
virtual float GetShovelPower (int value)
virtual float GetQuarryPower (int value)
virtual float GetHackPower (int value)
virtual IEnumerable< int > GetCreativeValues ()
virtual bool GetAlignToVelocity (int value)
virtual bool IsInteractive (SubsystemTerrain subsystemTerrain, int value)
virtual CraftingRecipe GetAdHocCraftingRecipe (SubsystemTerrain subsystemTerrain, string[] ingredients, float heatLevel, float playerLevel)
virtual bool ShouldGenerateFace (SubsystemTerrain subsystemTerrain, int face, int value, int neighborValue, int x, int y, int z)
virtual int GetShadowStrength (int value)
virtual int GetFaceTextureSlot (int face, int value)
virtual string GetSoundMaterialName (SubsystemTerrain subsystemTerrain, int value)
void GenerateTerrainVertices (BlockGeometryGenerator generator, TerrainGeometry geometry, int value, int x, int y, int z)
 生成地形顶点(用于绘制放置的方块)
virtual void GenerateTerrainVertices (BlockGeometryGenerator generator, TerrainGeometrySubset geometry, int value, int x, int y, int z)
void DrawBlock (PrimitivesRenderer3D primitivesRenderer, int value, Color color, float size, ref Matrix matrix, DrawBlockEnvironmentData environmentData)
 绘制方块_用于绘制方块物品形态
virtual string GetCraftingId (int value)
virtual int GetDisplayOrder (int value)
virtual BlockPlacementData GetDigValue (SubsystemTerrain subsystemTerrain, ComponentMiner componentMiner, int value, int toolValue, TerrainRaycastResult raycastResult)
virtual float GetRequiredToolLevel (int value)
virtual int GetDamage (int value)
virtual int SetDamage (int value, int damage)
virtual int GetDamageDestructionValue (int value)
virtual int GetRotPeriod (int value)
virtual float GetSicknessProbability (int value)
virtual float GetMeleePower (int value)
virtual float GetMeleeHitProbability (int value)
virtual float GetProjectilePower (int value)
virtual float GetHeat (int value)
virtual float GetBlockHealth (int value)
virtual int GetDurability (int value)
virtual bool GetExplosionIncendiary (int value)
virtual Vector3 GetIconBlockOffset (int value, DrawBlockEnvironmentData environmentData)
virtual Vector3 GetIconViewOffset (int value, DrawBlockEnvironmentData environmentData)
virtual float GetIconViewScale (int value, DrawBlockEnvironmentData environmentData)
virtual BlockDebrisParticleSystem CreateDebrisParticleSystem (SubsystemTerrain subsystemTerrain, Vector3 position, int value, float strength)
virtual BoundingBox[] GetCustomInteractionBoxes (SubsystemTerrain terrain, int value)
virtual int GetEmittedLightAmount (int value)
virtual float GetNutritionalValue (int value)
virtual bool ShouldAvoid (int value)
virtual bool ShouldAvoid (int value, ComponentPilot componentPilot)
virtual bool IsSwapAnimationNeeded (int oldValue, int newValue)
virtual bool IsHeatBlocker (int value)
virtual ? float Raycast (Ray3 ray, SubsystemTerrain subsystemTerrain, int value, bool useInteractionBoxes, out int nearestBoxIndex, out BoundingBox nearestBox)
virtual bool GetIsCollapsable (int value)
virtual bool IsCollapseSupportBlock (SubsystemTerrain subsystemTerrain, int value)
virtual bool IsCollapseDestructibleBlock (int value)
virtual bool IsBlockingPiston (int value)
virtual bool IsSuitableForPlants (int value, int plantValue)
virtual bool IsNonAttachable (int value)
virtual bool IsFaceNonAttachable (SubsystemTerrain subsystemTerrain, int face, int value, int attachBlockValue)
virtual bool ShouldBeAddedToProject (SubsystemBlocksManager subsystemBlocksManager)
virtual bool CanBlockBeBuiltIntoFurniture (int value)
virtual int GetPriorityUse (int value, ComponentMiner componentMiner)
virtual int GetPriorityInteract (int value, ComponentMiner componentMiner)
virtual int GetPriorityPlace (int value, ComponentMiner componentMiner)
virtual bool CanBeFiredByDispenser (int value)
virtual RecipaediaDescriptionScreen GetBlockDescriptionScreen (int value)
virtual RecipaediaRecipesScreen GetBlockRecipeScreen (int value)

静态 Public 成员函数

static int GetMountingFace (int data)
static int SetMountingFace (int data, int face)

Public 属性

BlockMesh m_standaloneBlockMesh
BlockMesh[] m_blockMeshesByFace = new BlockMesh[6]
BoundingBox[][] m_collisionBoxesByFace = new BoundingBox[6][]
Public 属性 继承自 Game.Block
int BlockIndex
string DefaultDisplayName = string.Empty
string DefaultDescription = string.Empty
string DefaultCategory = string.Empty
int DisplayOrder
Vector3 DefaultIconBlockOffset = Vector3.Zero
Vector3 DefaultIconViewOffset = new(1f)
float DefaultIconViewScale = 1f
float FirstPersonScale = 1f
Vector3 FirstPersonOffset = Vector3.Zero
bool StaticBlockIndex = false
bool CanBeBuiltIntoFurniture = false
bool IsCollapsable = false
Vector3 FirstPersonRotation = Vector3.Zero
float InHandScale = 1f
Vector3 InHandOffset = Vector3.Zero
Vector3 InHandRotation = Vector3.Zero
string Behaviors = string.Empty
string CraftingId = string.Empty
int DefaultCreativeData
bool IsCollidable = true
bool IsPlaceable = true
bool IsDiggingTransparent
bool IsPlacementTransparent
bool DefaultIsInteractive
bool IsEditable
bool IsNonDuplicable
bool IsGatherable
bool HasCollisionBehavior
bool KillsWhenStuck
bool IsFluidBlocker = true
bool IsTransparent
bool GenerateFacesForSameNeighbors
int DefaultShadowStrength
int LightAttenuation
int DefaultEmittedLightAmount
float ObjectShadowStrength
int DefaultDropContent
float DefaultDropCount = 1f
float DefaultExperienceCount
int RequiredToolLevel
int MaxStacking = 40
float SleepSuitability
float FrictionFactor = 1f
float Density = 4f
bool NoAutoJump
bool NoSmoothRise
int DefaultTextureSlot
float DestructionDebrisScale = 1f
float FuelHeatLevel
float FuelFireDuration
string DefaultSoundMaterialName
float ShovelPower = 1f
float QuarryPower = 1f
float HackPower = 1f
float DefaultMeleePower = 1f
float DefaultMeleeHitProbability = 0.66f
float DefaultProjectilePower = 1f
int ToolLevel
int PlayerLevelRequired = 1
int Durability = -1
BlockDigMethod DigMethod
float DigResilience = 1f
float ProjectileResilience = 1f
bool IsAimable
bool IsStickable
bool AlignToVelocity
float ProjectileSpeed = 15f
float ProjectileDamping = 0.8f
float ProjectileTipOffset
bool DisintegratesOnHit
float ProjectileStickProbability
float DefaultHeat
float FireDuration
float ExplosionResilience
float DefaultExplosionPressure
bool DefaultExplosionIncendiary
bool ExplosionKeepsPickables
float DefaultNutritionalValue
FoodType FoodType
int DefaultRotPeriod
float DefaultSicknessProbability
bool? DefaultIsNonAttachable = null
int PriorityUse = 3000
int PriorityInteract = 2000
int PriorityPlace = 1000
Random Random = new()

静态 Public 属性

static int Index = 253
静态 Public 属性 继承自 Game.Block
static BoundingBox[] m_defaultCollisionBoxes = [new(Vector3.Zero, Vector3.One)]

额外继承的成员函数

属性 继承自 Game.Block
virtual bool IsIndexDynamic [get]

详细描述

在文件 OneLedBlock.cs5 行定义.

成员函数说明

◆ CreateElectricElement()

override ElectricElement Game.OneLedBlock.CreateElectricElement ( SubsystemElectricity subsystemElectricity,
int value,
int x,
int y,
int z )

实现了 Game.IElectricElementBlock.

在文件 OneLedBlock.cs143 行定义.

◆ DrawBlock()

override void Game.OneLedBlock.DrawBlock ( PrimitivesRenderer3D primitivesRenderer,
int value,
Color color,
float size,
ref Matrix matrix,
DrawBlockEnvironmentData environmentData )

在文件 OneLedBlock.cs134 行定义.

函数调用图:

◆ GenerateTerrainVertices()

override void Game.OneLedBlock.GenerateTerrainVertices ( BlockGeometryGenerator generator,
TerrainGeometry geometry,
int value,
int x,
int y,
int z )

在文件 OneLedBlock.cs108 行定义.

函数调用图:

◆ GetConnectorType()

override? ElectricConnectorType Game.OneLedBlock.GetConnectorType ( SubsystemTerrain terrain,
int value,
int face,
int connectorFace,
int x,
int y,
int z )

实现了 Game.IElectricElementBlock.

在文件 OneLedBlock.cs146 行定义.

函数调用图:

◆ GetCustomCollisionBoxes()

override BoundingBox[] Game.OneLedBlock.GetCustomCollisionBoxes ( SubsystemTerrain terrain,
int value )
virtual

重载 Game.Block .

在文件 OneLedBlock.cs100 行定义.

函数调用图:

◆ GetDropValues()

override void Game.OneLedBlock.GetDropValues ( SubsystemTerrain subsystemTerrain,
int oldValue,
int newValue,
int toolLevel,
List< BlockDropValue > dropValues,
out bool showDebris )
virtual

重载 Game.Block .

在文件 OneLedBlock.cs90 行定义.

函数调用图:

◆ GetFace()

override int Game.OneLedBlock.GetFace ( int value)

在文件 OneLedBlock.cs76 行定义.

这是这个函数的调用关系图:

◆ GetMountingFace()

int Game.OneLedBlock.GetMountingFace ( int data)
static

在文件 OneLedBlock.cs161 行定义.

这是这个函数的调用关系图:

◆ GetPlacementValue()

override BlockPlacementData Game.OneLedBlock.GetPlacementValue ( SubsystemTerrain subsystemTerrain,
ComponentMiner componentMiner,
int value,
TerrainRaycastResult raycastResult )
virtual

方块放置方向

重载 Game.Block .

在文件 OneLedBlock.cs78 行定义.

函数调用图:

◆ GetProceduralCraftingRecipes()

override IEnumerable< CraftingRecipe > Game.OneLedBlock.GetProceduralCraftingRecipes ( )
virtual

重载 Game.Block .

在文件 OneLedBlock.cs52 行定义.

函数调用图:

◆ Initialize()

override void Game.OneLedBlock.Initialize ( )
virtual

重载 Game.Block .

在文件 OneLedBlock.cs14 行定义.

函数调用图:

◆ IsFaceTransparent()

override bool Game.OneLedBlock.IsFaceTransparent ( SubsystemTerrain subsystemTerrain,
int face,
int value )
virtual

重载 Game.Block .

在文件 OneLedBlock.cs71 行定义.

函数调用图:

◆ SetMountingFace()

int Game.OneLedBlock.SetMountingFace ( int data,
int face )
static

在文件 OneLedBlock.cs163 行定义.

这是这个函数的调用关系图:

类成员变量说明

◆ Index

int Game.OneLedBlock.Index = 253
static

在文件 OneLedBlock.cs6 行定义.

◆ m_blockMeshesByFace

BlockMesh [] Game.OneLedBlock.m_blockMeshesByFace = new BlockMesh[6]

在文件 OneLedBlock.cs10 行定义.

◆ m_collisionBoxesByFace

BoundingBox [][] Game.OneLedBlock.m_collisionBoxesByFace = new BoundingBox[6][]

在文件 OneLedBlock.cs12 行定义.

◆ m_standaloneBlockMesh

BlockMesh Game.OneLedBlock.m_standaloneBlockMesh

在文件 OneLedBlock.cs8 行定义.


该类的文档由以下文件生成:
  • E:/sc/doxygen/SurvivalcraftApi 1.8.2.3/Survivalcraft.Windows/Block/OneLedBlock.cs