|
Survivalcraft API 1.8.2.3 v1.8.2.3
Survivalcraft 2.4
|
被 Game.AirBlock, Game.ArrowBlock, Game.AxeBlock, Game.BasePumpkinBlock, Game.BatteryBlock, Game.BoatBlock, Game.BombBlock, Game.BowBlock, Game.BrickBlock, Game.BucketBlock, Game.CactusBlock, Game.CairnBlock, Game.CampfireBlock, Game.ChristmasTreeBlock, Game.ChunkBlock, Game.ClothingBlock, Game.CompassBlock, Game.CraftingTableBlock, Game.CrossBlock, Game.CrossbowBlock, Game.CubeBlock, Game.DiamondChunkBlock, Game.DoorBlock, Game.EggBlock, Game.ExperienceBlock, Game.FenceBlock, Game.FenceGateBlock, Game.FireBlock, Game.FireworksBlock, Game.FlatBlock, Game.FoodBlock, Game.FurBlock, Game.FurnaceBlock, Game.FurnitureBlock, Game.GrassTrapBlock, Game.GravestoneBlock, Game.GunpowderKegBlock, Game.HammerBlock, Game.HygrometerBlock, Game.IncendiaryBombBlock, Game.IngotBlock, Game.IvyBlock, Game.JackOLanternBlock, Game.LadderBlock, Game.LeatherBlock, Game.MacheteBlock, Game.MagnetBlock, Game.MountedElectricElementBlock, Game.MusketBlock, Game.PickaxeBlock, Game.PistonBlock, Game.PistonHeadBlock, Game.RakeBlock, Game.RodBlock, Game.SaddleBlock, Game.ShadowBlock, Game.ShovelBlock, Game.SignBlock, Game.SlabBlock, Game.SnowballBlock, Game.SpearBlock, Game.StairsBlock, Game.StickBlock, Game.StoneAxeBlock, Game.StoneClubBlock, Game.ThermometerBlock, Game.TorchBlock, Game.TrapdoorBlock, Game.TreasureGeneratorBlock, Game.WhistleBlock, Game.WireBlock , 以及 Game.WoodenClubBlock 继承.

Public 成员函数 | |
| virtual Vector3 | GetFirstPersonOffset (int value) |
| virtual Vector3 | GetFirstPersonRotation (int value) |
| virtual float | GetInHandScale (int value) |
| virtual Vector3 | GetInHandOffset (int value) |
| virtual Vector3 | GetInHandRotation (int value) |
| virtual float | GetDensity (int value) |
| virtual float | GetFirstPersonScale (int value) |
| virtual void | Initialize () |
| virtual TerrainVertex | SetDiggingCrackingTextureTransform (TerrainVertex vertex) |
| virtual Texture2D | GetDiggingCrackingTexture (ComponentMiner miner, float digProgress, int value, Texture2D[] defaultCrackTextures) |
| virtual bool | GetIsDiggingTransparent (int value) |
| virtual float | GetObjectShadowStrength (int value) |
| virtual float | GetFuelHeatLevel (int value) |
| virtual float | GetExplosionResilience (int value) |
| virtual float | GetExplosionPressure (int value) |
| virtual int | GetMaxStacking (int value) |
| virtual float | GetFuelFireDuration (int value) |
| virtual float | GetProjectileResilience (int value) |
| virtual float | GetFireDuration (int value) |
| virtual float | GetProjectileStickProbability (int value) |
| virtual bool | MatchCrafingId (string CraftId) |
| virtual int | GetPlayerLevelRequired (int value) |
| virtual bool | HasCollisionBehavior_ (int value) |
| virtual string | GetDisplayName (SubsystemTerrain subsystemTerrain, int value) |
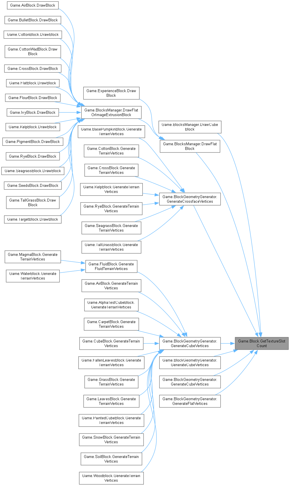
| virtual int | GetTextureSlotCount (int value) |
| 设置材质(正方形)单行格子(分割后每个材质)数,对放置后的方块无效 | |
| virtual bool | IsEditable_ (int value) |
| virtual bool | IsAimable_ (int value) |
| virtual bool | Eat (ComponentVitalStats vitalStats, int value) |
| virtual bool | CanWear (int value) |
| virtual ClothingData | GetClothingData (int value) |
| virtual int | GetToolLevel (int value) |
| virtual bool | IsCollidable_ (int value) |
| virtual bool | IsTransparent_ (int value) |
| virtual bool | GenerateFacesForSameNeighbors_ (int value) |
| virtual bool | IsFluidBlocker_ (int value) |
| virtual bool | IsGatherable_ (int value) |
| virtual bool | IsNonDuplicable_ (int value) |
| virtual bool | IsPlaceable_ (int value) |
| virtual bool | IsPlacementTransparent_ (int value) |
| virtual bool | IsStickable_ (int value) |
| virtual float | GetProjectileSpeed (int value) |
| virtual float | GetProjectileDamping (int value) |
| virtual string | GetDescription (int value) |
| virtual FoodType | GetFoodType (int value) |
| virtual string | GetCategory (int value) |
| virtual float | GetDigResilience (int value) |
| virtual BlockDigMethod | GetBlockDigMethod (int value) |
| virtual float | GetShovelPower (int value) |
| virtual float | GetQuarryPower (int value) |
| virtual float | GetHackPower (int value) |
| virtual IEnumerable< int > | GetCreativeValues () |
| virtual bool | GetAlignToVelocity (int value) |
| virtual bool | IsInteractive (SubsystemTerrain subsystemTerrain, int value) |
| virtual IEnumerable< CraftingRecipe > | GetProceduralCraftingRecipes () |
| virtual CraftingRecipe | GetAdHocCraftingRecipe (SubsystemTerrain subsystemTerrain, string[] ingredients, float heatLevel, float playerLevel) |
| virtual bool | IsFaceTransparent (SubsystemTerrain subsystemTerrain, int face, int value) |
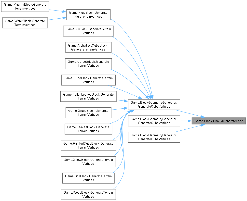
| virtual bool | ShouldGenerateFace (SubsystemTerrain subsystemTerrain, int face, int value, int neighborValue, int x, int y, int z) |
| virtual int | GetShadowStrength (int value) |
| virtual int | GetFaceTextureSlot (int face, int value) |
| virtual string | GetSoundMaterialName (SubsystemTerrain subsystemTerrain, int value) |
| void | GenerateTerrainVertices (BlockGeometryGenerator generator, TerrainGeometry geometry, int value, int x, int y, int z) |
| 生成地形顶点(用于绘制放置的方块) | |
| virtual void | GenerateTerrainVertices (BlockGeometryGenerator generator, TerrainGeometrySubset geometry, int value, int x, int y, int z) |
| void | DrawBlock (PrimitivesRenderer3D primitivesRenderer, int value, Color color, float size, ref Matrix matrix, DrawBlockEnvironmentData environmentData) |
| 绘制方块_用于绘制方块物品形态 | |
| virtual BlockPlacementData | GetPlacementValue (SubsystemTerrain subsystemTerrain, ComponentMiner componentMiner, int value, TerrainRaycastResult raycastResult) |
| 方块放置方向 | |
| virtual string | GetCraftingId (int value) |
| virtual int | GetDisplayOrder (int value) |
| virtual BlockPlacementData | GetDigValue (SubsystemTerrain subsystemTerrain, ComponentMiner componentMiner, int value, int toolValue, TerrainRaycastResult raycastResult) |
| virtual float | GetRequiredToolLevel (int value) |
| virtual void | GetDropValues (SubsystemTerrain subsystemTerrain, int oldValue, int newValue, int toolLevel, List< BlockDropValue > dropValues, out bool showDebris) |
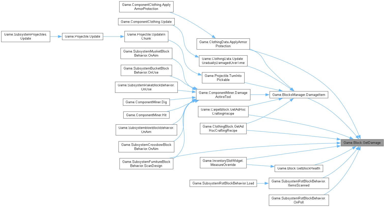
| virtual int | GetDamage (int value) |
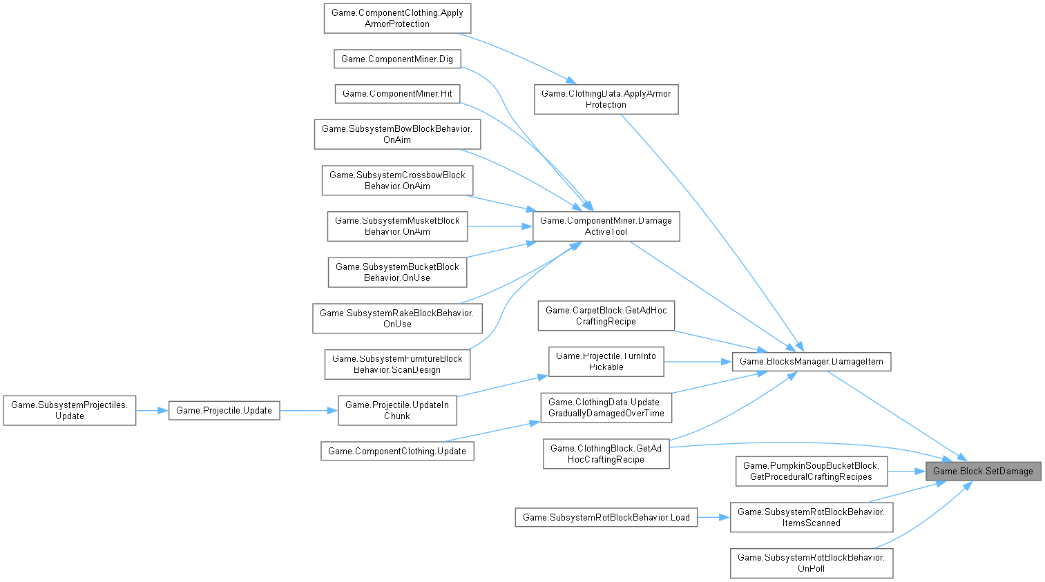
| virtual int | SetDamage (int value, int damage) |
| virtual int | GetDamageDestructionValue (int value) |
| virtual int | GetRotPeriod (int value) |
| virtual float | GetSicknessProbability (int value) |
| virtual float | GetMeleePower (int value) |
| virtual float | GetMeleeHitProbability (int value) |
| virtual float | GetProjectilePower (int value) |
| virtual float | GetHeat (int value) |
| virtual float | GetBlockHealth (int value) |
| virtual int | GetDurability (int value) |
| virtual bool | GetExplosionIncendiary (int value) |
| virtual Vector3 | GetIconBlockOffset (int value, DrawBlockEnvironmentData environmentData) |
| virtual Vector3 | GetIconViewOffset (int value, DrawBlockEnvironmentData environmentData) |
| virtual float | GetIconViewScale (int value, DrawBlockEnvironmentData environmentData) |
| virtual BlockDebrisParticleSystem | CreateDebrisParticleSystem (SubsystemTerrain subsystemTerrain, Vector3 position, int value, float strength) |
| virtual BoundingBox[] | GetCustomCollisionBoxes (SubsystemTerrain terrain, int value) |
| virtual BoundingBox[] | GetCustomInteractionBoxes (SubsystemTerrain terrain, int value) |
| virtual int | GetEmittedLightAmount (int value) |
| virtual float | GetNutritionalValue (int value) |
| virtual bool | ShouldAvoid (int value) |
| virtual bool | ShouldAvoid (int value, ComponentPilot componentPilot) |
| virtual bool | IsSwapAnimationNeeded (int oldValue, int newValue) |
| virtual bool | IsHeatBlocker (int value) |
| virtual ? float | Raycast (Ray3 ray, SubsystemTerrain subsystemTerrain, int value, bool useInteractionBoxes, out int nearestBoxIndex, out BoundingBox nearestBox) |
| virtual bool | GetIsCollapsable (int value) |
| virtual bool | IsCollapseSupportBlock (SubsystemTerrain subsystemTerrain, int value) |
| virtual bool | IsCollapseDestructibleBlock (int value) |
| virtual bool | IsMovableByPiston (int value, int pistonFace, int y, out bool isEnd) |
| virtual bool | IsBlockingPiston (int value) |
| virtual bool | IsSuitableForPlants (int value, int plantValue) |
| virtual bool | IsNonAttachable (int value) |
| virtual bool | IsFaceNonAttachable (SubsystemTerrain subsystemTerrain, int face, int value, int attachBlockValue) |
| virtual bool | ShouldBeAddedToProject (SubsystemBlocksManager subsystemBlocksManager) |
| virtual bool | CanBlockBeBuiltIntoFurniture (int value) |
| virtual int | GetPriorityUse (int value, ComponentMiner componentMiner) |
| virtual int | GetPriorityInteract (int value, ComponentMiner componentMiner) |
| virtual int | GetPriorityPlace (int value, ComponentMiner componentMiner) |
| virtual bool | CanBeFiredByDispenser (int value) |
| virtual RecipaediaDescriptionScreen | GetBlockDescriptionScreen (int value) |
| virtual RecipaediaRecipesScreen | GetBlockRecipeScreen (int value) |
静态 Public 属性 | |
| static BoundingBox[] | m_defaultCollisionBoxes = [new(Vector3.Zero, Vector3.One)] |
属性 | |
| virtual bool | IsIndexDynamic [get] |
|
virtual |
|
virtual |
|
virtual |
|
virtual |
被 Game.AttachedSignBlock, Game.BasePumpkinBlock, Game.CarpetBlock, Game.ChristmasTreeBlock, Game.CottonBlock, Game.FallenLeavesBlock, Game.FenceBlock, Game.FenceGateBlock, Game.FurnitureBlock, Game.GrassBlock, Game.GrassTrapBlock, Game.IvyBlock, Game.KelpBlock, Game.LeavesBlock, Game.PaintedCubeBlock, Game.PostedSignBlock, Game.PressurePlateBlock, Game.RyeBlock, Game.SeagrassBlock, Game.SeaUrchinBlock, Game.SlabBlock, Game.StairsBlock, Game.StarfishBlock , 以及 Game.TallGrassBlock 重载.

|
abstract |
绘制方块_用于绘制方块物品形态
| primitivesRenderer | |
| value | |
| color | |
| size | |
| matrix | |
| environmentData |

|
virtual |
|
abstract |
生成地形顶点(用于绘制放置的方块)
| generator | |
| geometry | |
| value | |
| x | |
| y | |
| z |

|
virtual |
|
virtual |
|
virtual |
|
virtual |
|
virtual |
|
virtual |
|
virtual |
|
virtual |
被 Game.ClothingBlock, Game.EggBlock, Game.FenceBlock, Game.FenceGateBlock, Game.LightbulbBlock, Game.PaintedCubeBlock, Game.PostedSignBlock, Game.SlabBlock , 以及 Game.StairsBlock 重载.

|
virtual |
|
virtual |
被 Game.AirBlock, Game.ArrowBlock, Game.BasePumpkinBlock, Game.BulletBlock, Game.CarpetBlock, Game.ClothingBlock, Game.CottonBlock, Game.DeciduousLeavesBlock, Game.DirtSlabBlock, Game.DirtStairsBlock, Game.EggBlock, Game.EvergreenLeavesBlock, Game.FenceBlock, Game.FenceGateBlock, Game.FireworksBlock, Game.FourLedBlock, Game.GravestoneBlock, Game.LedBlock, Game.LightbulbBlock, Game.MulticoloredLedBlock, Game.PaintBucketBlock, Game.PaintedCubeBlock, Game.PistonBlock, Game.PostedSignBlock, Game.PressurePlateBlock, Game.RyeBlock, Game.SaplingBlock, Game.SeedsBlock, Game.SevenSegmentDisplayBlock, Game.SlabBlock, Game.SoilBlock, Game.StairsBlock , 以及 Game.WireBlock 重载.


|
virtual |
被 Game.AttachedSignBlock, Game.BasePumpkinBlock, Game.BatteryBlock, Game.ButtonBlock, Game.CairnBlock, Game.CampfireBlock, Game.CarpetBlock, Game.DetonatorBlock, Game.DoorBlock, Game.FallenLeavesBlock, Game.FenceBlock, Game.FenceGateBlock, Game.FluidBlock, Game.FourLedBlock, Game.FurnitureBlock, Game.GrassTrapBlock, Game.GravestoneBlock, Game.GunpowderKegBlock, Game.HygrometerBlock, Game.IvyBlock, Game.JackOLanternBlock, Game.LadderBlock, Game.LedBlock, Game.LightbulbBlock, Game.MagnetBlock, Game.MotionDetectorBlock, Game.MulticoloredLedBlock, Game.OneLedBlock, Game.PhotodiodeBlock, Game.PostedSignBlock, Game.PressurePlateBlock, Game.RotateableMountedElectricElementBlock, Game.SeaUrchinBlock, Game.SevenSegmentDisplayBlock, Game.SlabBlock, Game.SnowBlock, Game.SoilBlock, Game.SpikedPlankBlock, Game.StairsBlock, Game.StarfishBlock, Game.SwitchBlock, Game.TargetBlock, Game.ThermometerBlock, Game.TorchBlock, Game.TrapdoorBlock , 以及 Game.WireBlock 重载.

|
virtual |
|
virtual |
被 Game.BasePumpkinBlock, Game.BowBlock, Game.ClothingBlock, Game.CrossbowBlock, Game.EggBlock , 以及 Game.MusketBlock 重载.

|
virtual |
|
virtual |
|
virtual |
|
virtual |
|
virtual |
|
virtual |
被 Game.AirBlock, Game.ArrowBlock, Game.BasePumpkinBlock, Game.BulletBlock, Game.CarpetBlock, Game.ClothingBlock, Game.CottonBlock, Game.DeciduousLeavesBlock, Game.EggBlock, Game.FenceBlock, Game.FenceGateBlock, Game.FireworksBlock, Game.FourLedBlock, Game.FurnitureBlock, Game.LedBlock, Game.LightbulbBlock, Game.PaintBucketBlock, Game.PaintedCubeBlock, Game.PistonBlock, Game.PostedSignBlock, Game.PressurePlateBlock, Game.SevenSegmentDisplayBlock, Game.SlabBlock, Game.SoilBlock, Game.StairsBlock , 以及 Game.WireBlock 重载.


|
virtual |
|
virtual |
被 Game.AdjustableDelayGateBlock, Game.AttachedSignBlock, Game.BasePumpkinBlock, Game.BatteryBlock, Game.CairnBlock, Game.CarpetBlock, Game.CottonBlock, Game.DeciduousLeavesBlock, Game.EvergreenLeavesBlock, Game.FallenLeavesBlock, Game.FenceBlock, Game.FenceGateBlock, Game.FlowerBlock, Game.FourLedBlock, Game.FurnitureBlock, Game.GravelBlock, Game.GravestoneBlock, Game.LargeDryBushBlock, Game.LedBlock, Game.LightbulbBlock, Game.OneLedBlock, Game.PaintedCubeBlock, Game.PistonBlock, Game.PostedSignBlock, Game.PressurePlateBlock, Game.PumpkinBlock, Game.RyeBlock, Game.SevenSegmentDisplayBlock, Game.SlabBlock, Game.SnowBlock, Game.StairsBlock, Game.TallGrassBlock, Game.WireBlock , 以及 Game.WoodBlock 重载.


|
virtual |
被 Game.CampfireBlock, Game.ChristmasTreeBlock, Game.FurnitureBlock , 以及 Game.LightbulbBlock 重载.

|
virtual |
|
virtual |
|
virtual |
|
virtual |
被 Game.BirchLeavesBlock, Game.BulletBlock, Game.ChestBlock, Game.CottonBlock, Game.DispenserBlock, Game.ExperienceBlock, Game.FlowerBlock, Game.FluidBlock, Game.GrassBlock, Game.KelpBlock, Game.MimosaLeavesBlock, Game.OakLeavesBlock, Game.PaintedCubeBlock, Game.PoplarLeavesBlock, Game.RyeBlock, Game.SaplingBlock, Game.SeagrassBlock, Game.SeedsBlock, Game.SoilBlock, Game.TallGrassBlock, Game.WickerLampBlock, Game.WireThroughBlock , 以及 Game.WoodBlock 重载.

|
virtual |
|
virtual |
|
virtual |
|
virtual |
|
virtual |
|
virtual |
|
virtual |
|
virtual |
|
virtual |
|
virtual |
|
virtual |
|
virtual |
|
virtual |
|
virtual |
|
virtual |
|
virtual |
方块放置方向
被 Game.AttachedSignBlock, Game.BottomSuckerBlock, Game.ButtonBlock, Game.CampfireBlock, Game.ChestBlock, Game.DetonatorBlock, Game.DispenserBlock, Game.DoorBlock, Game.FenceGateBlock, Game.FluidBlock, Game.FourLedBlock, Game.FurnaceBlock, Game.FurnitureBlock, Game.GravestoneBlock, Game.HygrometerBlock, Game.IvyBlock, Game.JackOLanternBlock, Game.LadderBlock, Game.LedBlock, Game.LightbulbBlock, Game.MagnetBlock, Game.MotionDetectorBlock, Game.MulticoloredLedBlock, Game.OneLedBlock, Game.PhotodiodeBlock, Game.PistonBlock, Game.PostedSignBlock, Game.PressurePlateBlock, Game.RotateableMountedElectricElementBlock, Game.SeedsBlock, Game.SevenSegmentDisplayBlock, Game.SlabBlock, Game.SpikedPlankBlock, Game.StairsBlock, Game.SwitchBlock, Game.TargetBlock, Game.ThermometerBlock, Game.TorchBlock, Game.TrapdoorBlock, Game.WaterPlantBlock, Game.WireBlock, Game.WireThroughBlock , 以及 Game.WoodBlock 重载.

|
virtual |
|
virtual |
|
virtual |
|
virtual |
|
virtual |
|
virtual |
|
virtual |
|
virtual |
|
virtual |
|
virtual |
|
virtual |
|
virtual |
|
virtual |
|
virtual |
|
virtual |
|
virtual |
设置材质(正方形)单行格子(分割后每个材质)数,对放置后的方块无效
| value | 材质(正方形)单行格子(分割后每个材质)数 |
被 Game.ExperienceBlock 重载.

|
virtual |
被 Game.ArrowBlock, Game.AttachedSignBlock, Game.AxeBlock, Game.BasePumpkinBlock, Game.BatteryBlock, Game.BoatBlock, Game.BombBlock, Game.BowBlock, Game.BrickBlock, Game.ButtonBlock, Game.CactusBlock, Game.CairnBlock, Game.CampfireBlock, Game.ChristmasTreeBlock, Game.ChunkBlock, Game.ClothingBlock, Game.CompassBlock, Game.CraftingTableBlock, Game.CrossbowBlock, Game.DetonatorBlock, Game.DiamondChunkBlock, Game.DoorBlock, Game.EggBlock, Game.EmptyBucketBlock, Game.ExperienceBlock, Game.FenceBlock, Game.FenceGateBlock, Game.FireworksBlock, Game.FluidBlock, Game.FoodBlock, Game.FourLedBlock, Game.FurBlock, Game.FurnaceBlock, Game.FurnitureBlock, Game.GrassTrapBlock, Game.GravestoneBlock, Game.GunpowderKegBlock, Game.HammerBlock, Game.HygrometerBlock, Game.IncendiaryBombBlock, Game.IngotBlock, Game.JackOLanternBlock, Game.LadderBlock, Game.LeatherBlock, Game.LedBlock, Game.LightbulbBlock, Game.MacheteBlock, Game.MagmaBucketBlock, Game.MagnetBlock, Game.MilkBucketBlock, Game.MotionDetectorBlock, Game.MulticoloredLedBlock, Game.MusketBlock, Game.OneLedBlock, Game.PaintBucketBlock, Game.PaintStripperBucketBlock, Game.PhotodiodeBlock, Game.PickaxeBlock, Game.PistonBlock, Game.PistonHeadBlock, Game.PostedSignBlock, Game.PressurePlateBlock, Game.PumpkinSoupBucketBlock, Game.RakeBlock, Game.RodBlock, Game.RotateableMountedElectricElementBlock, Game.RottenMilkBucketBlock, Game.RottenPumpkinSoupBucketBlock, Game.SaddleBlock, Game.SeaUrchinBlock, Game.SevenSegmentDisplayBlock, Game.ShovelBlock, Game.SlabBlock, Game.SnowballBlock, Game.SpearBlock, Game.SpikedPlankBlock, Game.StairsBlock, Game.StarfishBlock, Game.StickBlock, Game.StoneAxeBlock, Game.StoneClubBlock, Game.SwitchBlock, Game.ThermometerBlock, Game.TorchBlock, Game.TrapdoorBlock, Game.WaterBucketBlock, Game.WhistleBlock, Game.WireBlock , 以及 Game.WoodenClubBlock 重载.


|
virtual |
|
virtual |
被 Game.FramedGlassBlock, Game.GlassBlock, Game.PistonBlock, Game.PistonHeadBlock, Game.SoilBlock, Game.TrapdoorBlock , 以及 Game.WindowBlock 重载.

|
virtual |
被 Game.FenceBlock, Game.PistonBlock, Game.PistonHeadBlock , 以及 Game.SoilBlock 重载.


|
virtual |
被 Game.CarpetBlock, Game.FourLedBlock, Game.FurnaceBlock, Game.FurnitureBlock, Game.MagmaBlock, Game.OneLedBlock, Game.PistonBlock, Game.PistonHeadBlock, Game.PressurePlateBlock, Game.SevenSegmentDisplayBlock, Game.SlabBlock, Game.SnowBlock, Game.SoilBlock, Game.SpikedPlankBlock , 以及 Game.StairsBlock 重载.

|
virtual |
|
virtual |
|
virtual |
被 Game.AttachedSignBlock, Game.BedrockBlock, Game.BottomSuckerBlock, Game.CactusBlock, Game.DiamondBlock, Game.DoorBlock, Game.FurnitureBlock, Game.JackOLanternBlock, Game.LadderBlock, Game.MountedElectricElementBlock, Game.PistonBlock, Game.PistonHeadBlock, Game.PumpkinBlock, Game.RottenPumpkinBlock , 以及 Game.TrapdoorBlock 重载.


|
virtual |
|
virtual |
|
virtual |
被 Game.BasePumpkinBlock, Game.DirtBlock, Game.GrassBlock, Game.SandBlock , 以及 Game.SoilBlock 重载.

|
virtual |
|
virtual |
|
virtual |
|
virtual |
被 Game.BasePumpkinBlock, Game.BowBlock, Game.ClothingBlock, Game.CrossbowBlock, Game.EggBlock , 以及 Game.MusketBlock 重载.


|
virtual |
|
virtual |
被 Game.CactusBlock, Game.CampfireBlock, Game.FireBlock, Game.MagmaBlock , 以及 Game.SpikedPlankBlock 重载.

|
virtual |
被 Game.MagmaBlock 重载.
|
virtual |
|
virtual |
被 Game.DeciduousLeavesBlock, Game.FluidBlock, Game.FramedGlassBlock , 以及 Game.GlassBlock 重载.


| BlockDigMethod Game.Block.DigMethod |
|
static |