Survivalcraft API 1.8.2.3 v1.8.2.3
Survivalcraft 2.4
载入中...
搜索中...
未找到
Engine.Graphics.Texture2D
类 Engine.Graphics.Texture2D 继承关系图:
Engine.Graphics.Texture2D 的协作图:

Public 成员函数

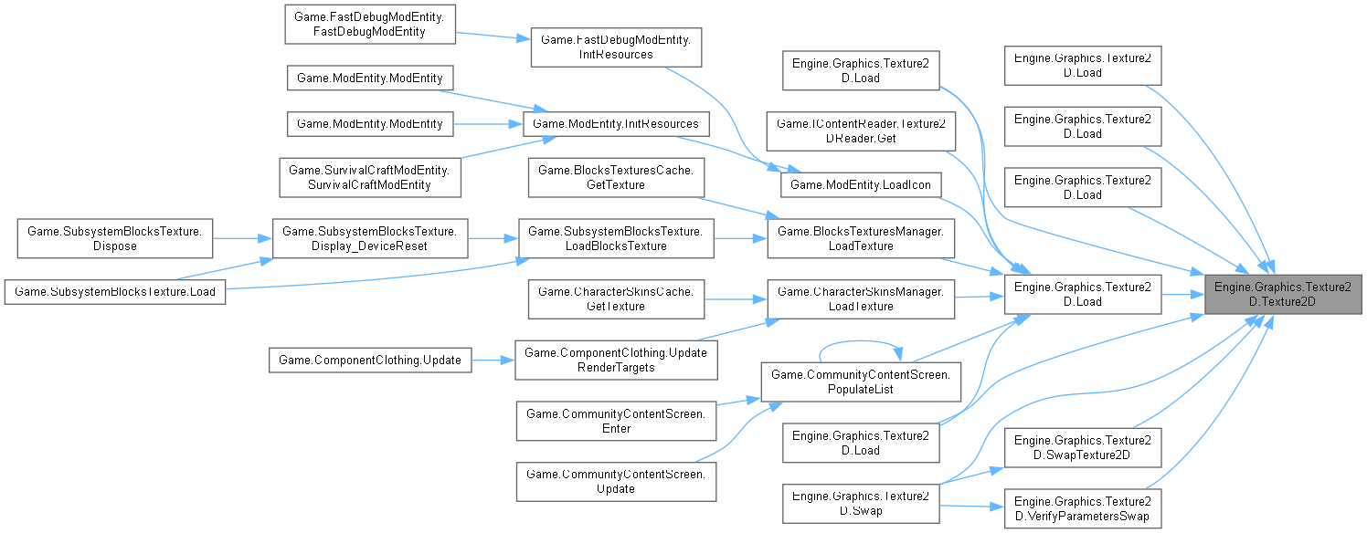
 Texture2D ()
 Texture2D (int width, int height, int mipLevelsCount, ColorFormat colorFormat)
override void Dispose ()
virtual void SetData< T > (int mipLevel, T[] source, int sourceStartIndex=0)
virtual void SetData (int mipLevel, nint source)
virtual void SetDataInternal (int mipLevel, nint source)
virtual unsafe void SetDataInternal (int mipLevel, void *source)
virtual void SetData (Image< Rgba32 > source)
virtual unsafe void SetData (int mipLevel, Image< Rgba32 > source)
override void HandleDeviceLost ()
override void HandleDeviceReset ()
virtual void AllocateTexture ()
void DeleteTexture ()
override int GetGpuMemoryUsage ()
virtual void InitializeTexture2D (int width, int height, int mipLevelsCount, ColorFormat colorFormat)
virtual void VerifyParametersSetData< T > (int mipLevel, T[] source, int sourceStartIndex=0)
virtual void VerifyParametersSetData (int mipLevel, nint source)
Public 成员函数 继承自 Engine.Graphics.GraphicsResource
 GraphicsResource ()
int GetGpuMemoryUsage ()
void HandleDeviceLost ()
void HandleDeviceReset ()
void VerifyNotDisposed ()

静态 Public 成员函数

static void Swap (Texture2D texture1, Texture2D texture2)
static void SwapTexture2D (Texture2D texture1, Texture2D texture2)
static Texture2D Load (LegacyImage image, int mipLevelsCount=1)
static Texture2D Load (Image image, int mipLevelsCount=1)
static Texture2D Load (Image< Rgba32 > image, int mipLevelsCount=1)
static Texture2D Load (Stream stream, bool premultiplyAlpha=false, int mipLevelsCount=1)
static Texture2D Load (string fileName, bool premultiplyAlpha=false, int mipLevelsCount=1)
static Texture2D Load (Color color, int width, int height)

Public 属性

int m_texture
PixelFormat m_pixelFormat
PixelType m_pixelType
Public 属性 继承自 Engine.Graphics.GraphicsResource
bool m_isDisposed

属性

IntPtr NativeHandle [get]
string DebugName [get, set]
int Width [get, set]
int Height [get, set]
ColorFormat ColorFormat [get, set]
int MipLevelsCount [get, set]
object Tag [get, set]

Private 成员函数

void VerifyParametersSetData (Image< Rgba32 > source)

静态 Private 成员函数

static void VerifyParametersSwap (Texture2D texture1, Texture2D texture2)

Private 属性

int m_width
int m_height
ColorFormat m_colorFormat
int m_mipLevelsCount
object m_tag
string m_debugName

额外继承的成员函数

静态 Public 属性 继承自 Engine.Graphics.GraphicsResource
static HashSet< GraphicsResourcem_resources = []

详细描述

在文件 Texture2D.cs15 行定义.

构造及析构函数说明

◆ Texture2D() [1/2]

Engine.Graphics.Texture2D.Texture2D ( )

在文件 Texture2D.cs77 行定义.

这是这个函数的调用关系图:

◆ Texture2D() [2/2]

Engine.Graphics.Texture2D.Texture2D ( int width,
int height,
int mipLevelsCount,
ColorFormat colorFormat )

在文件 Texture2D.cs79 行定义.

函数调用图:

成员函数说明

◆ AllocateTexture()

virtual void Engine.Graphics.Texture2D.AllocateTexture ( )
virtual

Engine.Graphics.CompressedTexture2D 重载.

在文件 Texture2D.cs212 行定义.

函数调用图:
这是这个函数的调用关系图:

◆ DeleteTexture()

void Engine.Graphics.Texture2D.DeleteTexture ( )

在文件 Texture2D.cs253 行定义.

函数调用图:
这是这个函数的调用关系图:

◆ Dispose()

override void Engine.Graphics.Texture2D.Dispose ( )
virtual

重载 Engine.Graphics.GraphicsResource .

在文件 Texture2D.cs105 行定义.

函数调用图:
这是这个函数的调用关系图:

◆ GetGpuMemoryUsage()

override int Engine.Graphics.Texture2D.GetGpuMemoryUsage ( )

在文件 Texture2D.cs265 行定义.

函数调用图:

◆ HandleDeviceLost()

override void Engine.Graphics.Texture2D.HandleDeviceLost ( )

在文件 Texture2D.cs204 行定义.

函数调用图:

◆ HandleDeviceReset()

override void Engine.Graphics.Texture2D.HandleDeviceReset ( )

在文件 Texture2D.cs208 行定义.

函数调用图:

◆ InitializeTexture2D()

virtual void Engine.Graphics.Texture2D.InitializeTexture2D ( int width,
int height,
int mipLevelsCount,
ColorFormat colorFormat )
virtual

Engine.Graphics.CompressedTexture2D 重载.

在文件 Texture2D.cs344 行定义.

函数调用图:
这是这个函数的调用关系图:

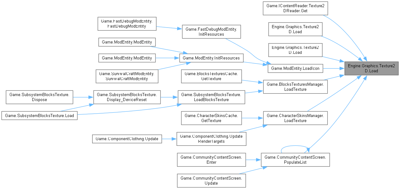
◆ Load() [1/6]

Texture2D Engine.Graphics.Texture2D.Load ( Color color,
int width,
int height )
static

在文件 Texture2D.cs334 行定义.

函数调用图:

◆ Load() [2/6]

Texture2D Engine.Graphics.Texture2D.Load ( Image image,
int mipLevelsCount = 1 )
static

在文件 Texture2D.cs290 行定义.

函数调用图:

◆ Load() [3/6]

Texture2D Engine.Graphics.Texture2D.Load ( Image< Rgba32 > image,
int mipLevelsCount = 1 )
static

在文件 Texture2D.cs305 行定义.

函数调用图:

◆ Load() [4/6]

Texture2D Engine.Graphics.Texture2D.Load ( LegacyImage image,
int mipLevelsCount = 1 )
static

在文件 Texture2D.cs275 行定义.

函数调用图:
这是这个函数的调用关系图:

◆ Load() [5/6]

Texture2D Engine.Graphics.Texture2D.Load ( Stream stream,
bool premultiplyAlpha = false,
int mipLevelsCount = 1 )
static

在文件 Texture2D.cs320 行定义.

函数调用图:

◆ Load() [6/6]

Texture2D Engine.Graphics.Texture2D.Load ( string fileName,
bool premultiplyAlpha = false,
int mipLevelsCount = 1 )
static

在文件 Texture2D.cs328 行定义.

函数调用图:

◆ SetData() [1/3]

virtual void Engine.Graphics.Texture2D.SetData ( Image< Rgba32 > source)
virtual

Engine.Graphics.CompressedTexture2D 重载.

在文件 Texture2D.cs173 行定义.

函数调用图:

◆ SetData() [2/3]

virtual unsafe void Engine.Graphics.Texture2D.SetData ( int mipLevel,
Image< Rgba32 > source )
virtual

Engine.Graphics.CompressedTexture2D 重载.

在文件 Texture2D.cs177 行定义.

函数调用图:

◆ SetData() [3/3]

virtual void Engine.Graphics.Texture2D.SetData ( int mipLevel,
nint source )
virtual

Engine.Graphics.CompressedTexture2D 重载.

在文件 Texture2D.cs122 行定义.

函数调用图:
这是这个函数的调用关系图:

◆ SetData< T >()

virtual void Engine.Graphics.Texture2D.SetData< T > ( int mipLevel,
T[] source,
int sourceStartIndex = 0 )
virtual

Engine.Graphics.CompressedTexture2D 重载.

类型限制
T :unmanaged 

在文件 Texture2D.cs110 行定义.

函数调用图:

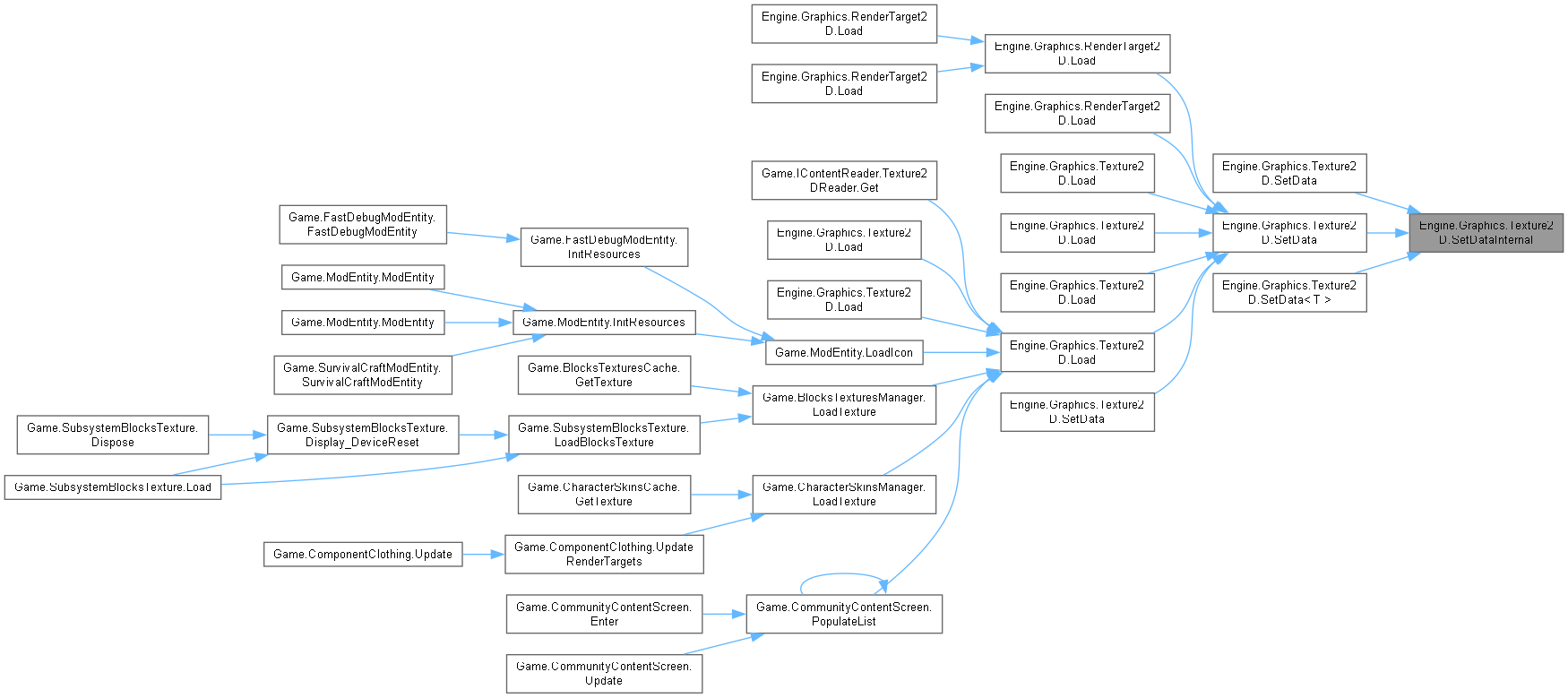
◆ SetDataInternal() [1/2]

virtual void Engine.Graphics.Texture2D.SetDataInternal ( int mipLevel,
nint source )
virtual

Engine.Graphics.CompressedTexture2D 重载.

在文件 Texture2D.cs127 行定义.

函数调用图:
这是这个函数的调用关系图:

◆ SetDataInternal() [2/2]

virtual unsafe void Engine.Graphics.Texture2D.SetDataInternal ( int mipLevel,
void * source )
virtual

Engine.Graphics.CompressedTexture2D 重载.

在文件 Texture2D.cs150 行定义.

函数调用图:

◆ Swap()

void Engine.Graphics.Texture2D.Swap ( Texture2D texture1,
Texture2D texture2 )
static

在文件 Texture2D.cs183 行定义.

函数调用图:

◆ SwapTexture2D()

void Engine.Graphics.Texture2D.SwapTexture2D ( Texture2D texture1,
Texture2D texture2 )
static

在文件 Texture2D.cs196 行定义.

函数调用图:
这是这个函数的调用关系图:

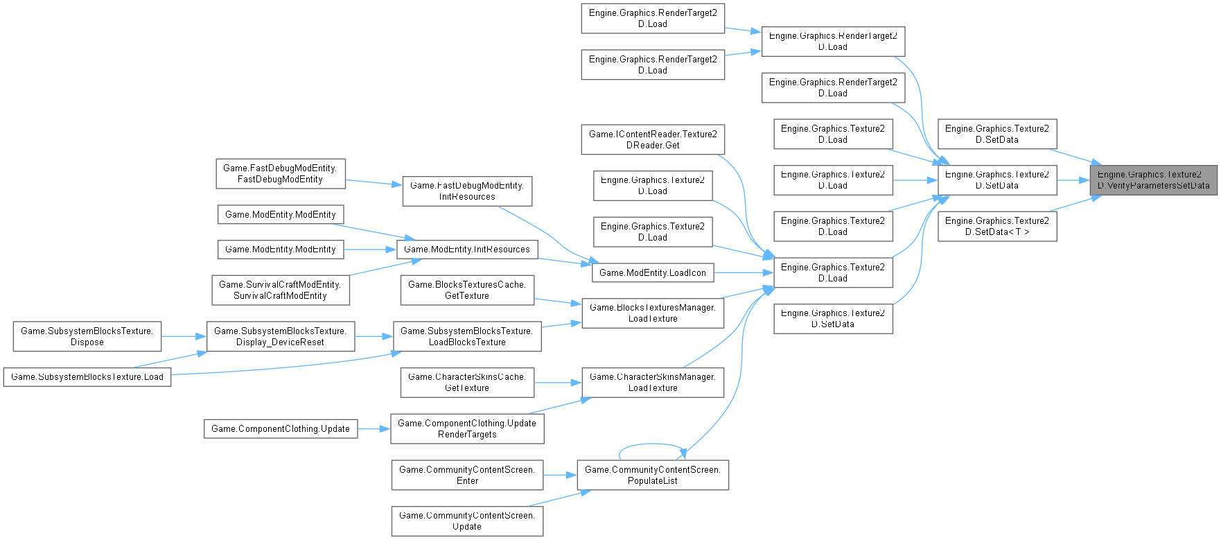
◆ VerifyParametersSetData() [1/2]

void Engine.Graphics.Texture2D.VerifyParametersSetData ( Image< Rgba32 > source)
private

在文件 Texture2D.cs424 行定义.

函数调用图:

◆ VerifyParametersSetData() [2/2]

virtual void Engine.Graphics.Texture2D.VerifyParametersSetData ( int mipLevel,
nint source )
virtual

在文件 Texture2D.cs396 行定义.

函数调用图:
这是这个函数的调用关系图:

◆ VerifyParametersSetData< T >()

virtual void Engine.Graphics.Texture2D.VerifyParametersSetData< T > ( int mipLevel,
T[] source,
int sourceStartIndex = 0 )
virtual
类型限制
T :unmanaged 

在文件 Texture2D.cs372 行定义.

函数调用图:

◆ VerifyParametersSwap()

void Engine.Graphics.Texture2D.VerifyParametersSwap ( Texture2D texture1,
Texture2D texture2 )
staticprivate

在文件 Texture2D.cs407 行定义.

函数调用图:
这是这个函数的调用关系图:

类成员变量说明

◆ m_colorFormat

ColorFormat Engine.Graphics.Texture2D.m_colorFormat
private

在文件 Texture2D.cs18 行定义.

◆ m_debugName

string Engine.Graphics.Texture2D.m_debugName
private

在文件 Texture2D.cs21 行定义.

◆ m_height

int Engine.Graphics.Texture2D.m_height
private

在文件 Texture2D.cs17 行定义.

◆ m_mipLevelsCount

int Engine.Graphics.Texture2D.m_mipLevelsCount
private

在文件 Texture2D.cs19 行定义.

◆ m_pixelFormat

PixelFormat Engine.Graphics.Texture2D.m_pixelFormat

在文件 Texture2D.cs29 行定义.

◆ m_pixelType

PixelType Engine.Graphics.Texture2D.m_pixelType

在文件 Texture2D.cs30 行定义.

◆ m_tag

object Engine.Graphics.Texture2D.m_tag
private

在文件 Texture2D.cs20 行定义.

◆ m_texture

int Engine.Graphics.Texture2D.m_texture

在文件 Texture2D.cs28 行定义.

◆ m_width

int Engine.Graphics.Texture2D.m_width
private

在文件 Texture2D.cs16 行定义.

属性说明

◆ ColorFormat

ColorFormat Engine.Graphics.Texture2D.ColorFormat
getset

在文件 Texture2D.cs62 行定义.

◆ DebugName

string Engine.Graphics.Texture2D.DebugName
getset

在文件 Texture2D.cs35 行定义.

◆ Height

int Engine.Graphics.Texture2D.Height
getset

在文件 Texture2D.cs57 行定义.

◆ MipLevelsCount

int Engine.Graphics.Texture2D.MipLevelsCount
getset

在文件 Texture2D.cs67 行定义.

◆ NativeHandle

IntPtr Engine.Graphics.Texture2D.NativeHandle
get

在文件 Texture2D.cs32 行定义.

◆ Tag

object Engine.Graphics.Texture2D.Tag
getset

在文件 Texture2D.cs72 行定义.

◆ Width

int Engine.Graphics.Texture2D.Width
getset

在文件 Texture2D.cs52 行定义.


该类的文档由以下文件生成:
  • E:/sc/doxygen/SurvivalcraftApi 1.8.2.3/Engine/Engine.Graphics/Texture2D.cs