Survivalcraft API 1.8.2.3 v1.8.2.3
Survivalcraft 2.4
载入中...
搜索中...
未找到
Game.BlockGeometryGenerator
Game.BlockGeometryGenerator 的协作图:

struct  CornerLights

Public 成员函数

 BlockGeometryGenerator ()
 BlockGeometryGenerator (Terrain terrain, SubsystemTerrain subsystemTerrain, SubsystemElectricity subsystemElectricity, SubsystemFurnitureBlockBehavior subsystemFurnitureBlockBehavior, SubsystemMetersBlockBehavior subsystemMetersBlockBehavior, SubsystemPalette subsystemPalette)
void ResetCache ()
virtual void GenerateCrossfaceVertices (Block block, int value, int x, int y, int z, Color color, int textureSlot, TerrainGeometrySubset subset)
virtual void GenerateCubeVertices (Block block, int value, int x, int y, int z, Color color, TerrainGeometrySubset[] subsetsByFace)
virtual void GenerateCubeVertices (Block block, int value, int x, int y, int z, float height11, float height21, float height22, float height12, Color sideColor, Color topColor11, Color topColor21, Color topColor22, Color topColor12, int overrideTopTextureSlot, TerrainGeometrySubset[] subsetsByFace)
virtual void GenerateCubeVertices (Block block, int value, int x, int y, int z, int rotationX, int rotationY, int rotationZ, Color color, TerrainGeometrySubset[] subsetsByFace)
virtual void GenerateFlatVertices (Block block, int value, int x, int y, int z, int rotation, Color color, TerrainGeometrySubset[] subsetsByFace)
virtual void GenerateMeshVertices (Block block, int x, int y, int z, BlockMesh blockMesh, Color color, Matrix? matrix, TerrainGeometrySubset subset)
virtual void GenerateShadedMeshVertices (Block block, int x, int y, int z, BlockMesh blockMesh, Color color, Matrix? matrix, int[] facesMap, TerrainGeometrySubset subset)
virtual void GenerateWireVertices (int value, int x, int y, int z, int mountingFace, float centerBoxSize, Vector2 centerOffset, TerrainGeometrySubset subset)
virtual int CalculateVertexLightFace0 (int x, int y, int z)
virtual int CalculateVertexLightFace1 (int x, int y, int z)
virtual int CalculateVertexLightFace2 (int x, int y, int z)
virtual int CalculateVertexLightFace3 (int x, int y, int z)
virtual int CalculateVertexLightFace4 (int x, int y, int z)
virtual int CalculateVertexLightFace5 (int x, int y, int z)
virtual void SetupCubeVertexFace0 (int x, int y, int z, float height, int corner, int textureSlot, int textureSlotCount, Color color, ref TerrainVertex vertex)
virtual void SetupCubeVertexFace1 (int x, int y, int z, float height, int corner, int textureSlot, int textureSlotCount, Color color, ref TerrainVertex vertex)
virtual void SetupCubeVertexFace2 (int x, int y, int z, float height, int corner, int textureSlot, int textureSlotCount, Color color, ref TerrainVertex vertex)
virtual void SetupCubeVertexFace3 (int x, int y, int z, float height, int corner, int textureSlot, int textureSlotCount, Color color, ref TerrainVertex vertex)
virtual void SetupCubeVertexFace4 (int x, int y, int z, float height, int corner, int textureSlot, int textureSlotCount, Color color, ref TerrainVertex vertex)
virtual void SetupCubeVertexFace5 (int x, int y, int z, float height, int corner, int textureSlot, int textureSlotCount, Color color, ref TerrainVertex vertex)
virtual void CalculateCornerLights (int x, int y, int z)
virtual float InterpolateCornerLights (int face, Vector3 position)

静态 Public 成员函数

static void SetupCornerVertex (float x, float y, float z, Color color, int light, int face, int textureSlot, int textureSlotCount, int corner, ref TerrainVertex vertex)
static void SetupLitCornerVertex (float x, float y, float z, Color color, int textureSlot, int corner, ref TerrainVertex vertex)
static void SetupLitCornerVertex (float x, float y, float z, Color color, int textureSlot, int textureSlotCount, int corner, ref TerrainVertex vertex)
static void SetupVertex (float x, float y, float z, Color color, float tx, float ty, ref TerrainVertex vertex)
static void CalculateCubeVertexLight (int value, ref int light, ref int shadow)
static int CombineLightAndShadow (int light, int shadow)
static Vector3 GetRandomWireOffset (Vector3 position, Vector3 normal)

Public 属性

Terrain Terrain
SubsystemTerrain SubsystemTerrain
SubsystemElectricity SubsystemElectricity
SubsystemFurnitureBlockBehavior SubsystemFurnitureBlockBehavior
SubsystemMetersBlockBehavior SubsystemMetersBlockBehavior
SubsystemPalette SubsystemPalette
DynamicArray< ElectricConnectionPathm_tmpConnectionPaths = []
Point3 m_cornerLightsPosition
CornerLights[] m_cornerLightsByFace = new CornerLights[6]
bool[] m_visibleSides = new bool[6]

静态 Public 属性

static Vector2[] m_textureCoordinates

详细描述

在文件 BlockGeometryGenerator.cs4 行定义.

构造及析构函数说明

◆ BlockGeometryGenerator() [1/2]

Game.BlockGeometryGenerator.BlockGeometryGenerator ( )

在文件 BlockGeometryGenerator.cs54 行定义.

◆ BlockGeometryGenerator() [2/2]

Game.BlockGeometryGenerator.BlockGeometryGenerator ( Terrain terrain,
SubsystemTerrain subsystemTerrain,
SubsystemElectricity subsystemElectricity,
SubsystemFurnitureBlockBehavior subsystemFurnitureBlockBehavior,
SubsystemMetersBlockBehavior subsystemMetersBlockBehavior,
SubsystemPalette subsystemPalette )

在文件 BlockGeometryGenerator.cs56 行定义.

函数调用图:

成员函数说明

◆ CalculateCornerLights()

virtual void Game.BlockGeometryGenerator.CalculateCornerLights ( int x,
int y,
int z )
virtual

在文件 BlockGeometryGenerator.cs2401 行定义.

函数调用图:
这是这个函数的调用关系图:

◆ CalculateCubeVertexLight()

void Game.BlockGeometryGenerator.CalculateCubeVertexLight ( int value,
ref int light,
ref int shadow )
static

在文件 BlockGeometryGenerator.cs2138 行定义.

函数调用图:
这是这个函数的调用关系图:

◆ CalculateVertexLightFace0()

virtual int Game.BlockGeometryGenerator.CalculateVertexLightFace0 ( int x,
int y,
int z )
virtual

在文件 BlockGeometryGenerator.cs2150 行定义.

函数调用图:
这是这个函数的调用关系图:

◆ CalculateVertexLightFace1()

virtual int Game.BlockGeometryGenerator.CalculateVertexLightFace1 ( int x,
int y,
int z )
virtual

在文件 BlockGeometryGenerator.cs2168 行定义.

函数调用图:
这是这个函数的调用关系图:

◆ CalculateVertexLightFace2()

virtual int Game.BlockGeometryGenerator.CalculateVertexLightFace2 ( int x,
int y,
int z )
virtual

在文件 BlockGeometryGenerator.cs2186 行定义.

函数调用图:
这是这个函数的调用关系图:

◆ CalculateVertexLightFace3()

virtual int Game.BlockGeometryGenerator.CalculateVertexLightFace3 ( int x,
int y,
int z )
virtual

在文件 BlockGeometryGenerator.cs2204 行定义.

函数调用图:
这是这个函数的调用关系图:

◆ CalculateVertexLightFace4()

virtual int Game.BlockGeometryGenerator.CalculateVertexLightFace4 ( int x,
int y,
int z )
virtual

在文件 BlockGeometryGenerator.cs2222 行定义.

函数调用图:
这是这个函数的调用关系图:

◆ CalculateVertexLightFace5()

virtual int Game.BlockGeometryGenerator.CalculateVertexLightFace5 ( int x,
int y,
int z )
virtual

在文件 BlockGeometryGenerator.cs2232 行定义.

函数调用图:
这是这个函数的调用关系图:

◆ CombineLightAndShadow()

int Game.BlockGeometryGenerator.CombineLightAndShadow ( int light,
int shadow )
static

在文件 BlockGeometryGenerator.cs2148 行定义.

这是这个函数的调用关系图:

◆ GenerateCrossfaceVertices()

virtual void Game.BlockGeometryGenerator.GenerateCrossfaceVertices ( Block block,
int value,
int x,
int y,
int z,
Color color,
int textureSlot,
TerrainGeometrySubset subset )
virtual

在文件 BlockGeometryGenerator.cs155 行定义.

函数调用图:
这是这个函数的调用关系图:

◆ GenerateCubeVertices() [1/3]

virtual void Game.BlockGeometryGenerator.GenerateCubeVertices ( Block block,
int value,
int x,
int y,
int z,
Color color,
TerrainGeometrySubset[] subsetsByFace )
virtual

在文件 BlockGeometryGenerator.cs367 行定义.

函数调用图:
这是这个函数的调用关系图:

◆ GenerateCubeVertices() [2/3]

virtual void Game.BlockGeometryGenerator.GenerateCubeVertices ( Block block,
int value,
int x,
int y,
int z,
float height11,
float height21,
float height22,
float height12,
Color sideColor,
Color topColor11,
Color topColor21,
Color topColor22,
Color topColor12,
int overrideTopTextureSlot,
TerrainGeometrySubset[] subsetsByFace )
virtual

在文件 BlockGeometryGenerator.cs797 行定义.

函数调用图:

◆ GenerateCubeVertices() [3/3]

virtual void Game.BlockGeometryGenerator.GenerateCubeVertices ( Block block,
int value,
int x,
int y,
int z,
int rotationX,
int rotationY,
int rotationZ,
Color color,
TerrainGeometrySubset[] subsetsByFace )
virtual

在文件 BlockGeometryGenerator.cs1240 行定义.

函数调用图:

◆ GenerateFlatVertices()

virtual void Game.BlockGeometryGenerator.GenerateFlatVertices ( Block block,
int value,
int x,
int y,
int z,
int rotation,
Color color,
TerrainGeometrySubset[] subsetsByFace )
virtual

在文件 BlockGeometryGenerator.cs1673 行定义.

函数调用图:

◆ GenerateMeshVertices()

virtual void Game.BlockGeometryGenerator.GenerateMeshVertices ( Block block,
int x,
int y,
int z,
BlockMesh blockMesh,
Color color,
Matrix? matrix,
TerrainGeometrySubset subset )
virtual

在文件 BlockGeometryGenerator.cs1741 行定义.

函数调用图:
这是这个函数的调用关系图:

◆ GenerateShadedMeshVertices()

virtual void Game.BlockGeometryGenerator.GenerateShadedMeshVertices ( Block block,
int x,
int y,
int z,
BlockMesh blockMesh,
Color color,
Matrix? matrix,
int[] facesMap,
TerrainGeometrySubset subset )
virtual

在文件 BlockGeometryGenerator.cs1811 行定义.

函数调用图:
这是这个函数的调用关系图:

◆ GenerateWireVertices()

virtual void Game.BlockGeometryGenerator.GenerateWireVertices ( int value,
int x,
int y,
int z,
int mountingFace,
float centerBoxSize,
Vector2 centerOffset,
TerrainGeometrySubset subset )
virtual

在文件 BlockGeometryGenerator.cs1882 行定义.

函数调用图:
这是这个函数的调用关系图:

◆ GetRandomWireOffset()

Vector3 Game.BlockGeometryGenerator.GetRandomWireOffset ( Vector3 position,
Vector3 normal )
static

在文件 BlockGeometryGenerator.cs2392 行定义.

函数调用图:
这是这个函数的调用关系图:

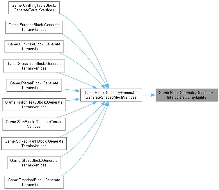
◆ InterpolateCornerLights()

virtual float Game.BlockGeometryGenerator.InterpolateCornerLights ( int face,
Vector3 position )
virtual

在文件 BlockGeometryGenerator.cs2455 行定义.

这是这个函数的调用关系图:

◆ ResetCache()

void Game.BlockGeometryGenerator.ResetCache ( )

在文件 BlockGeometryGenerator.cs71 行定义.

这是这个函数的调用关系图:

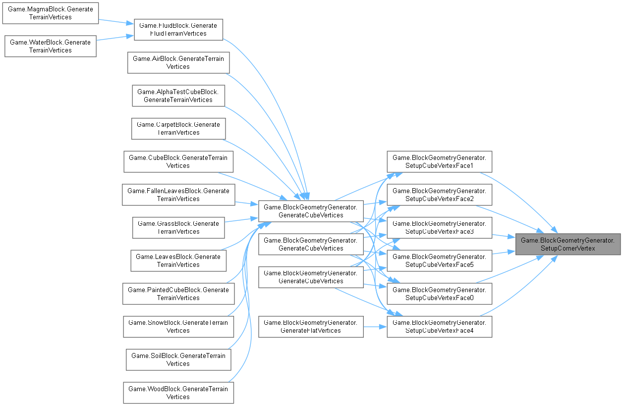
◆ SetupCornerVertex()

void Game.BlockGeometryGenerator.SetupCornerVertex ( float x,
float y,
float z,
Color color,
int light,
int face,
int textureSlot,
int textureSlotCount,
int corner,
ref TerrainVertex vertex )
static

在文件 BlockGeometryGenerator.cs75 行定义.

函数调用图:
这是这个函数的调用关系图:

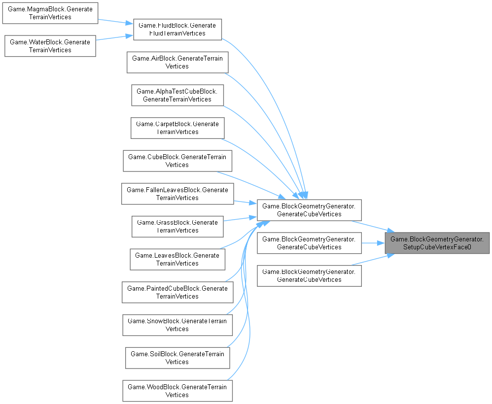
◆ SetupCubeVertexFace0()

virtual void Game.BlockGeometryGenerator.SetupCubeVertexFace0 ( int x,
int y,
int z,
float height,
int corner,
int textureSlot,
int textureSlotCount,
Color color,
ref TerrainVertex vertex )
virtual

在文件 BlockGeometryGenerator.cs2242 行定义.

函数调用图:
这是这个函数的调用关系图:

◆ SetupCubeVertexFace1()

virtual void Game.BlockGeometryGenerator.SetupCubeVertexFace1 ( int x,
int y,
int z,
float height,
int corner,
int textureSlot,
int textureSlotCount,
Color color,
ref TerrainVertex vertex )
virtual

在文件 BlockGeometryGenerator.cs2267 行定义.

函数调用图:
这是这个函数的调用关系图:

◆ SetupCubeVertexFace2()

virtual void Game.BlockGeometryGenerator.SetupCubeVertexFace2 ( int x,
int y,
int z,
float height,
int corner,
int textureSlot,
int textureSlotCount,
Color color,
ref TerrainVertex vertex )
virtual

在文件 BlockGeometryGenerator.cs2292 行定义.

函数调用图:
这是这个函数的调用关系图:

◆ SetupCubeVertexFace3()

virtual void Game.BlockGeometryGenerator.SetupCubeVertexFace3 ( int x,
int y,
int z,
float height,
int corner,
int textureSlot,
int textureSlotCount,
Color color,
ref TerrainVertex vertex )
virtual

在文件 BlockGeometryGenerator.cs2317 行定义.

函数调用图:
这是这个函数的调用关系图:

◆ SetupCubeVertexFace4()

virtual void Game.BlockGeometryGenerator.SetupCubeVertexFace4 ( int x,
int y,
int z,
float height,
int corner,
int textureSlot,
int textureSlotCount,
Color color,
ref TerrainVertex vertex )
virtual

在文件 BlockGeometryGenerator.cs2342 行定义.

函数调用图:
这是这个函数的调用关系图:

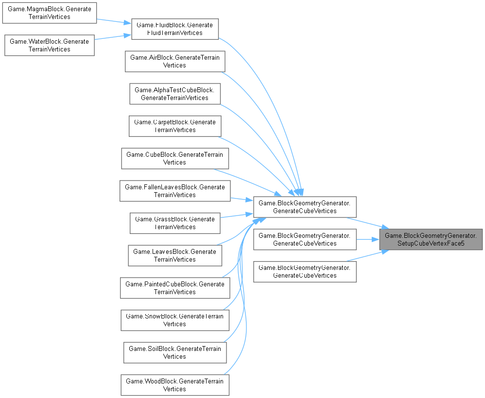
◆ SetupCubeVertexFace5()

virtual void Game.BlockGeometryGenerator.SetupCubeVertexFace5 ( int x,
int y,
int z,
float height,
int corner,
int textureSlot,
int textureSlotCount,
Color color,
ref TerrainVertex vertex )
virtual

在文件 BlockGeometryGenerator.cs2367 行定义.

函数调用图:
这是这个函数的调用关系图:

◆ SetupLitCornerVertex() [1/2]

void Game.BlockGeometryGenerator.SetupLitCornerVertex ( float x,
float y,
float z,
Color color,
int textureSlot,
int corner,
ref TerrainVertex vertex )
static

在文件 BlockGeometryGenerator.cs100 行定义.

函数调用图:
这是这个函数的调用关系图:

◆ SetupLitCornerVertex() [2/2]

void Game.BlockGeometryGenerator.SetupLitCornerVertex ( float x,
float y,
float z,
Color color,
int textureSlot,
int textureSlotCount,
int corner,
ref TerrainVertex vertex )
static

在文件 BlockGeometryGenerator.cs119 行定义.

函数调用图:

◆ SetupVertex()

void Game.BlockGeometryGenerator.SetupVertex ( float x,
float y,
float z,
Color color,
float tx,
float ty,
ref TerrainVertex vertex )
static

在文件 BlockGeometryGenerator.cs140 行定义.

这是这个函数的调用关系图:

类成员变量说明

◆ m_cornerLightsByFace

CornerLights [] Game.BlockGeometryGenerator.m_cornerLightsByFace = new CornerLights[6]

在文件 BlockGeometryGenerator.cs50 行定义.

◆ m_cornerLightsPosition

Point3 Game.BlockGeometryGenerator.m_cornerLightsPosition

在文件 BlockGeometryGenerator.cs48 行定义.

◆ m_textureCoordinates

Vector2 [] Game.BlockGeometryGenerator.m_textureCoordinates
static
初始值:
= [
new(0.001f, 0.999f),
new(0.999f, 0.999f),
new(0.999f, 0.001f),
new(0.001f, 0.001f),
new(0.001f, 0.999f),
new(0.999f, 0.999f),
new(0.999f, 0.001f),
new(0.001f, 0.001f)
]

在文件 BlockGeometryGenerator.cs23 行定义.

◆ m_tmpConnectionPaths

DynamicArray<ElectricConnectionPath> Game.BlockGeometryGenerator.m_tmpConnectionPaths = []

在文件 BlockGeometryGenerator.cs46 行定义.

◆ m_visibleSides

bool [] Game.BlockGeometryGenerator.m_visibleSides = new bool[6]

在文件 BlockGeometryGenerator.cs52 行定义.

◆ SubsystemElectricity

SubsystemElectricity Game.BlockGeometryGenerator.SubsystemElectricity

在文件 BlockGeometryGenerator.cs38 行定义.

◆ SubsystemFurnitureBlockBehavior

SubsystemFurnitureBlockBehavior Game.BlockGeometryGenerator.SubsystemFurnitureBlockBehavior

在文件 BlockGeometryGenerator.cs40 行定义.

◆ SubsystemMetersBlockBehavior

SubsystemMetersBlockBehavior Game.BlockGeometryGenerator.SubsystemMetersBlockBehavior

在文件 BlockGeometryGenerator.cs42 行定义.

◆ SubsystemPalette

SubsystemPalette Game.BlockGeometryGenerator.SubsystemPalette

在文件 BlockGeometryGenerator.cs44 行定义.

◆ SubsystemTerrain

SubsystemTerrain Game.BlockGeometryGenerator.SubsystemTerrain

在文件 BlockGeometryGenerator.cs36 行定义.

◆ Terrain

Terrain Game.BlockGeometryGenerator.Terrain

在文件 BlockGeometryGenerator.cs34 行定义.


该类的文档由以下文件生成: