|
Survivalcraft API 1.8.2.3 v1.8.2.3
Survivalcraft 2.4
|


Public 成员函数 | |
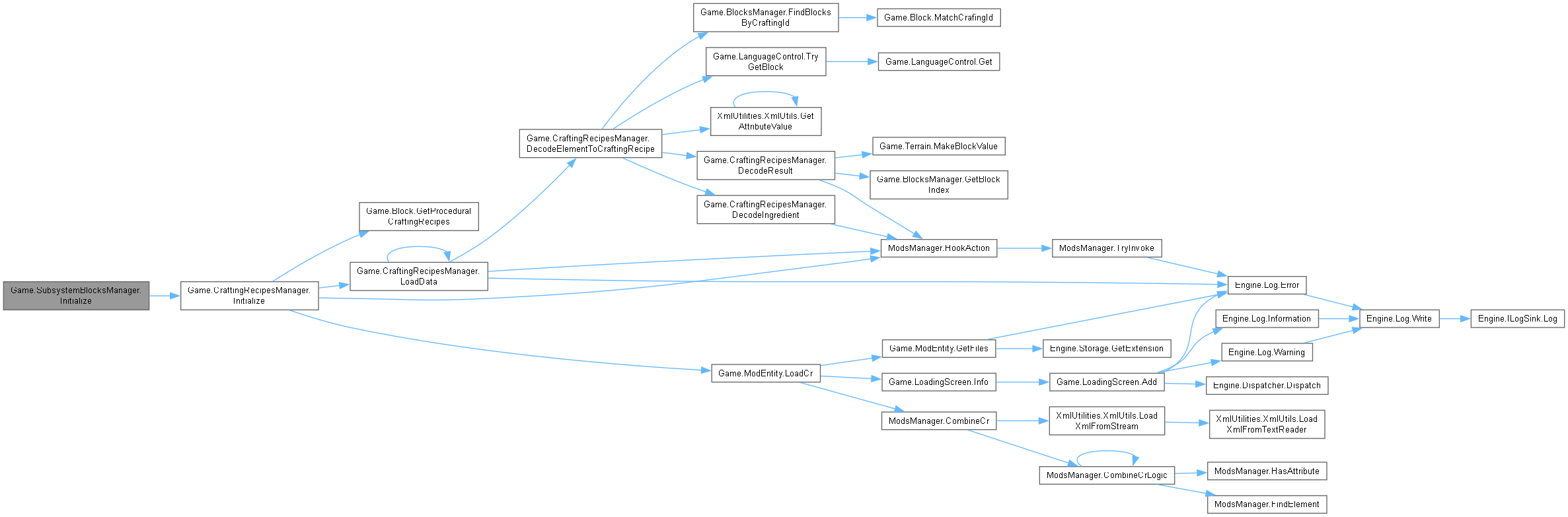
| override void | Initialize (Project project, ValuesDictionary valuesDictionary) |
| virtual void | CallAllocate () |
| override void | Save (ValuesDictionary valuesDictionary) |
| Public 成员函数 继承自 GameEntitySystem.Subsystem | |
| virtual void | OnEntityAdded (Entity entity) |
| virtual void | OnEntityRemoved (Entity entity) |
| virtual void | Load (ValuesDictionary valuesDictionary) |
| virtual void | Dispose () |
Public 属性 | |
| Dictionary< string, int > | DynamicBlockNameToIndex = new() |
| ValuesDictionary | m_savedValuesDictionary |
额外继承的成员函数 | |
| 包函数 继承自 GameEntitySystem.Subsystem | |
| void | DisposeInternal () |
| 属性 继承自 GameEntitySystem.Subsystem | |
| Project | Project [get] |
| ValuesDictionary | ValuesDictionary [get] |
在文件 SubsystemBlocksManager.cs 第 6 行定义.
|
virtual |
在文件 SubsystemBlocksManager.cs 第 32 行定义.
|
virtual |
|
virtual |
重载 GameEntitySystem.Subsystem .
在文件 SubsystemBlocksManager.cs 第 57 行定义.
| Dictionary<string, int> Game.SubsystemBlocksManager.DynamicBlockNameToIndex = new() |
在文件 SubsystemBlocksManager.cs 第 19 行定义.
| ValuesDictionary Game.SubsystemBlocksManager.m_savedValuesDictionary |
在文件 SubsystemBlocksManager.cs 第 21 行定义.