|
Survivalcraft API 1.8.2.3 v1.8.2.3
Survivalcraft 2.4
|


Public 成员函数 | |
| override void | GenerateTerrainVertices (BlockGeometryGenerator generator, TerrainGeometry geometry, int value, int x, int y, int z) |
| Public 成员函数 继承自 Game.CubeBlock | |
| override void | GenerateTerrainVertices (BlockGeometryGenerator generator, TerrainGeometry geometry, int value, int x, int y, int z) |
| override void | DrawBlock (PrimitivesRenderer3D primitivesRenderer, int value, Color color, float size, ref Matrix matrix, DrawBlockEnvironmentData environmentData) |
| Public 成员函数 继承自 Game.Block | |
| virtual Vector3 | GetFirstPersonOffset (int value) |
| virtual Vector3 | GetFirstPersonRotation (int value) |
| virtual float | GetInHandScale (int value) |
| virtual Vector3 | GetInHandOffset (int value) |
| virtual Vector3 | GetInHandRotation (int value) |
| virtual float | GetDensity (int value) |
| virtual float | GetFirstPersonScale (int value) |
| virtual void | Initialize () |
| virtual TerrainVertex | SetDiggingCrackingTextureTransform (TerrainVertex vertex) |
| virtual Texture2D | GetDiggingCrackingTexture (ComponentMiner miner, float digProgress, int value, Texture2D[] defaultCrackTextures) |
| virtual bool | GetIsDiggingTransparent (int value) |
| virtual float | GetObjectShadowStrength (int value) |
| virtual float | GetFuelHeatLevel (int value) |
| virtual float | GetExplosionResilience (int value) |
| virtual float | GetExplosionPressure (int value) |
| virtual int | GetMaxStacking (int value) |
| virtual float | GetFuelFireDuration (int value) |
| virtual float | GetProjectileResilience (int value) |
| virtual float | GetFireDuration (int value) |
| virtual float | GetProjectileStickProbability (int value) |
| virtual bool | MatchCrafingId (string CraftId) |
| virtual int | GetPlayerLevelRequired (int value) |
| virtual bool | HasCollisionBehavior_ (int value) |
| virtual string | GetDisplayName (SubsystemTerrain subsystemTerrain, int value) |
| virtual int | GetTextureSlotCount (int value) |
| 设置材质(正方形)单行格子(分割后每个材质)数,对放置后的方块无效 | |
| virtual bool | IsEditable_ (int value) |
| virtual bool | IsAimable_ (int value) |
| virtual bool | Eat (ComponentVitalStats vitalStats, int value) |
| virtual bool | CanWear (int value) |
| virtual ClothingData | GetClothingData (int value) |
| virtual int | GetToolLevel (int value) |
| virtual bool | IsCollidable_ (int value) |
| virtual bool | IsTransparent_ (int value) |
| virtual bool | GenerateFacesForSameNeighbors_ (int value) |
| virtual bool | IsFluidBlocker_ (int value) |
| virtual bool | IsGatherable_ (int value) |
| virtual bool | IsNonDuplicable_ (int value) |
| virtual bool | IsPlaceable_ (int value) |
| virtual bool | IsPlacementTransparent_ (int value) |
| virtual bool | IsStickable_ (int value) |
| virtual float | GetProjectileSpeed (int value) |
| virtual float | GetProjectileDamping (int value) |
| virtual string | GetDescription (int value) |
| virtual FoodType | GetFoodType (int value) |
| virtual string | GetCategory (int value) |
| virtual float | GetDigResilience (int value) |
| virtual BlockDigMethod | GetBlockDigMethod (int value) |
| virtual float | GetShovelPower (int value) |
| virtual float | GetQuarryPower (int value) |
| virtual float | GetHackPower (int value) |
| virtual IEnumerable< int > | GetCreativeValues () |
| virtual bool | GetAlignToVelocity (int value) |
| virtual bool | IsInteractive (SubsystemTerrain subsystemTerrain, int value) |
| virtual IEnumerable< CraftingRecipe > | GetProceduralCraftingRecipes () |
| virtual CraftingRecipe | GetAdHocCraftingRecipe (SubsystemTerrain subsystemTerrain, string[] ingredients, float heatLevel, float playerLevel) |
| virtual bool | IsFaceTransparent (SubsystemTerrain subsystemTerrain, int face, int value) |
| virtual bool | ShouldGenerateFace (SubsystemTerrain subsystemTerrain, int face, int value, int neighborValue, int x, int y, int z) |
| virtual int | GetShadowStrength (int value) |
| virtual int | GetFaceTextureSlot (int face, int value) |
| virtual string | GetSoundMaterialName (SubsystemTerrain subsystemTerrain, int value) |
| void | GenerateTerrainVertices (BlockGeometryGenerator generator, TerrainGeometry geometry, int value, int x, int y, int z) |
| 生成地形顶点(用于绘制放置的方块) | |
| virtual void | GenerateTerrainVertices (BlockGeometryGenerator generator, TerrainGeometrySubset geometry, int value, int x, int y, int z) |
| void | DrawBlock (PrimitivesRenderer3D primitivesRenderer, int value, Color color, float size, ref Matrix matrix, DrawBlockEnvironmentData environmentData) |
| 绘制方块_用于绘制方块物品形态 | |
| virtual BlockPlacementData | GetPlacementValue (SubsystemTerrain subsystemTerrain, ComponentMiner componentMiner, int value, TerrainRaycastResult raycastResult) |
| 方块放置方向 | |
| virtual string | GetCraftingId (int value) |
| virtual int | GetDisplayOrder (int value) |
| virtual BlockPlacementData | GetDigValue (SubsystemTerrain subsystemTerrain, ComponentMiner componentMiner, int value, int toolValue, TerrainRaycastResult raycastResult) |
| virtual float | GetRequiredToolLevel (int value) |
| virtual void | GetDropValues (SubsystemTerrain subsystemTerrain, int oldValue, int newValue, int toolLevel, List< BlockDropValue > dropValues, out bool showDebris) |
| virtual int | GetDamage (int value) |
| virtual int | SetDamage (int value, int damage) |
| virtual int | GetDamageDestructionValue (int value) |
| virtual int | GetRotPeriod (int value) |
| virtual float | GetSicknessProbability (int value) |
| virtual float | GetMeleePower (int value) |
| virtual float | GetMeleeHitProbability (int value) |
| virtual float | GetProjectilePower (int value) |
| virtual float | GetHeat (int value) |
| virtual float | GetBlockHealth (int value) |
| virtual int | GetDurability (int value) |
| virtual bool | GetExplosionIncendiary (int value) |
| virtual Vector3 | GetIconBlockOffset (int value, DrawBlockEnvironmentData environmentData) |
| virtual Vector3 | GetIconViewOffset (int value, DrawBlockEnvironmentData environmentData) |
| virtual float | GetIconViewScale (int value, DrawBlockEnvironmentData environmentData) |
| virtual BlockDebrisParticleSystem | CreateDebrisParticleSystem (SubsystemTerrain subsystemTerrain, Vector3 position, int value, float strength) |
| virtual BoundingBox[] | GetCustomCollisionBoxes (SubsystemTerrain terrain, int value) |
| virtual BoundingBox[] | GetCustomInteractionBoxes (SubsystemTerrain terrain, int value) |
| virtual int | GetEmittedLightAmount (int value) |
| virtual float | GetNutritionalValue (int value) |
| virtual bool | ShouldAvoid (int value) |
| virtual bool | ShouldAvoid (int value, ComponentPilot componentPilot) |
| virtual bool | IsSwapAnimationNeeded (int oldValue, int newValue) |
| virtual bool | IsHeatBlocker (int value) |
| virtual ? float | Raycast (Ray3 ray, SubsystemTerrain subsystemTerrain, int value, bool useInteractionBoxes, out int nearestBoxIndex, out BoundingBox nearestBox) |
| virtual bool | GetIsCollapsable (int value) |
| virtual bool | IsCollapseSupportBlock (SubsystemTerrain subsystemTerrain, int value) |
| virtual bool | IsCollapseDestructibleBlock (int value) |
| virtual bool | IsMovableByPiston (int value, int pistonFace, int y, out bool isEnd) |
| virtual bool | IsBlockingPiston (int value) |
| virtual bool | IsSuitableForPlants (int value, int plantValue) |
| virtual bool | IsNonAttachable (int value) |
| virtual bool | IsFaceNonAttachable (SubsystemTerrain subsystemTerrain, int face, int value, int attachBlockValue) |
| virtual bool | ShouldBeAddedToProject (SubsystemBlocksManager subsystemBlocksManager) |
| virtual bool | CanBlockBeBuiltIntoFurniture (int value) |
| virtual int | GetPriorityUse (int value, ComponentMiner componentMiner) |
| virtual int | GetPriorityInteract (int value, ComponentMiner componentMiner) |
| virtual int | GetPriorityPlace (int value, ComponentMiner componentMiner) |
| virtual bool | CanBeFiredByDispenser (int value) |
| virtual RecipaediaDescriptionScreen | GetBlockDescriptionScreen (int value) |
| virtual RecipaediaRecipesScreen | GetBlockRecipeScreen (int value) |
在文件 AlphaTestCubeBlock.cs 第 3 行定义.
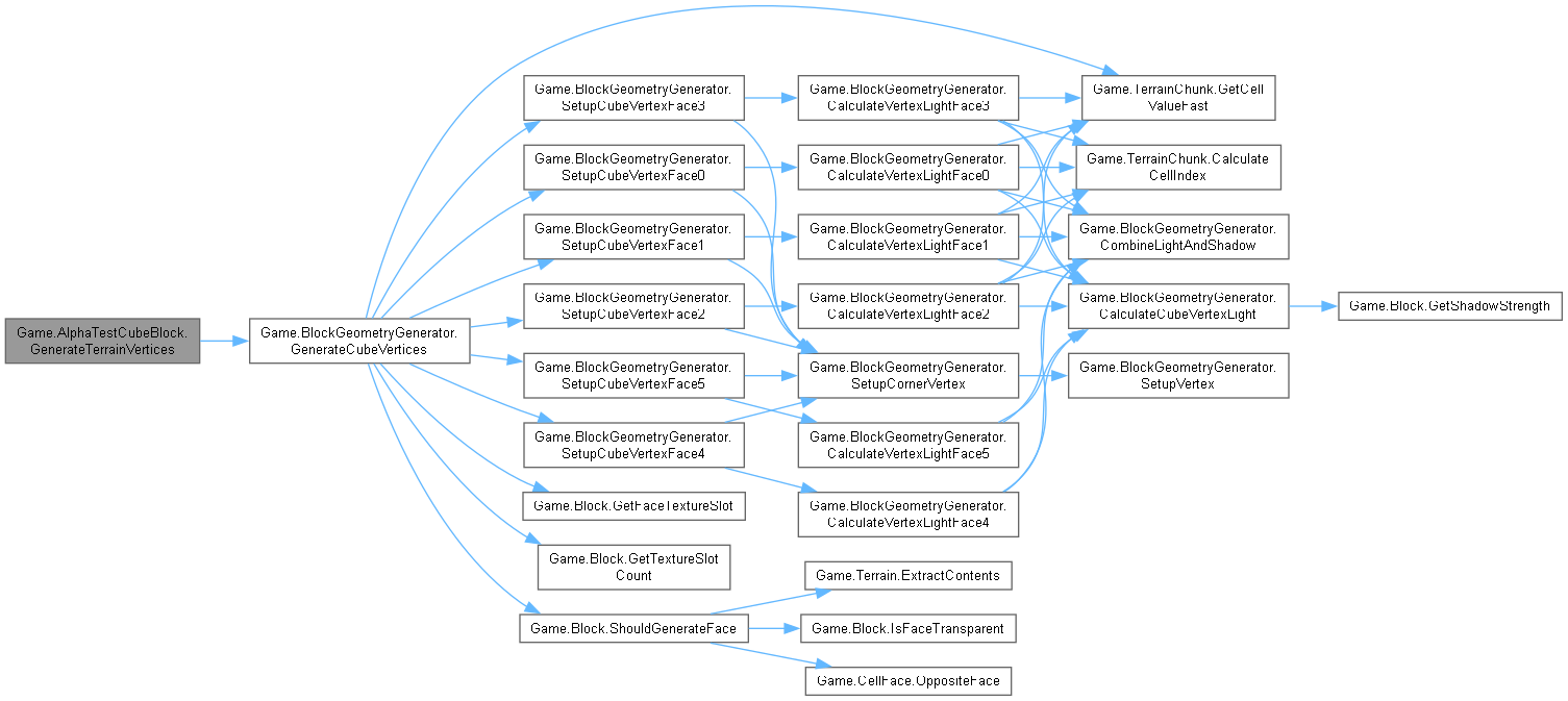
| override void Game.AlphaTestCubeBlock.GenerateTerrainVertices | ( | BlockGeometryGenerator | generator, |
| TerrainGeometry | geometry, | ||
| int | value, | ||
| int | x, | ||
| int | y, | ||
| int | z ) |