|
Survivalcraft API 1.8.2.3 v1.8.2.3
Survivalcraft 2.4
|

静态 Public 成员函数 | |
| static void | Initialize () |
| static void | InitializeKeyboardMappingSettings () |
| static void | InitializeGamepadMappingSettings () |
| static void | InitializeCameraManageSettings () |
| static object | GetKeyboardMapping (string keyName, bool throwIfNotFound=true) |
| static object | GetGamepadMapping (string keyName, bool throwIfNotFound=true) |
| static int | GetCameraManageSetting (string keyName, bool throwIfNotFound=true) |
| static void | SetKeyboardMapping (string keyName, object value) |
| 仅用于修改现有键盘鼠标键位,添加键位请使用ModLoader.GetKeyboardMappings | |
| static void | SetGamepadMapping (string keyName, object value) |
| 仅用于修改现有手柄键位,添加键位请使用ModLoader.GetGamepadMappings | |
| static void | SetCameraManageSetting (string keyName, int value) |
| 仅用于修改现有相机配置,添加相机配置请使用ModLoader.GetCameraList | |
| static bool | LoadSettings () |
| 文件存在则读取并返回真否则返回假 | |
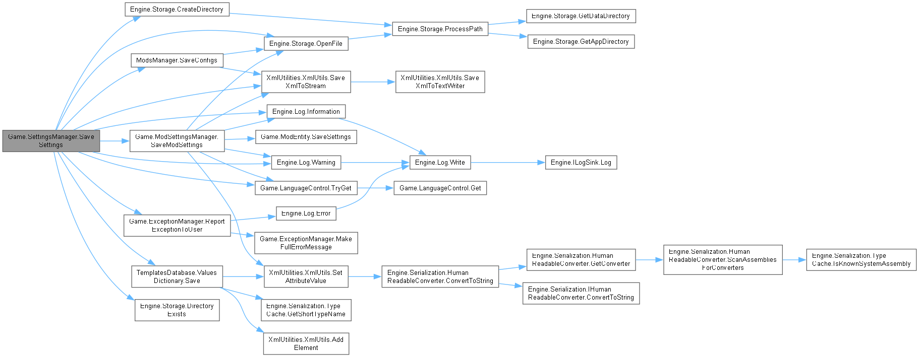
| static void | SaveSettings () |
静态 Public 属性 | |
| static float | m_soundsVolume |
| static float | m_musicVolume |
| static float | m_brightness |
| static ResolutionMode | m_resolutionMode |
| static WindowMode | m_windowMode |
| static Point2 | m_resizableWindowPosition |
| static Point2 | m_resizableWindowSize |
| const string | fName = "SettingsManager" |
| static int[] | ScreenshotSizeCustomWidths |
| static float[] | ScreenshotSizeCustomAspectRatios |
| static string[] | ScreenshotSizeCustomAspectRatiosNames |
属性 | |
| static bool | UsePrimaryMemoryBank [get, set] |
| static bool | AllowInitialIntro [get, set] |
| static bool | DeleteWorldNeedToText [get, set] |
| static bool | CreativeDragMaxStacking [get, set] |
| static float | Touchoffset [get, set] |
| static float | SoundsVolume [get, set] |
| static float | MusicVolume [get, set] |
| static int | VisibilityRange [get, set] |
| static bool | UseVr [get, set] |
| static float | UIScale [get, set] |
| static ResolutionMode | ResolutionMode [get, set] |
| static float | ViewAngle [get, set] |
| static SkyRenderingMode | SkyRenderingMode [get, set] |
| static bool | TerrainMipmapsEnabled [get, set] |
| static bool | ObjectsShadowsEnabled [get, set] |
| static float | Brightness [get, set] |
| static int | PresentationInterval [get, set] |
| static bool | ShowGuiInScreenshots [get, set] |
| static bool | ShowLogoInScreenshots [get, set] |
| static ScreenshotSize | ScreenshotSize [get, set] |
| static Point2 | ScreenshotSizeCustom [get, set] |
| static int | ScreenshotSizeCustomWidthIndex [get, set] |
| static int | ScreenshotSizeCustomAspectRatioIndex [get, set] |
| static WindowMode | WindowMode [get, set] |
| static GuiSize | GuiSize [get, set] |
| static bool | HideMoveLookPads [get, set] |
| static bool | HideCrosshair [get, set] |
| static string | BlocksTextureFileName [get, set] |
| static MoveControlMode | MoveControlMode [get, set] |
| static LookControlMode | LookControlMode [get, set] |
| static bool | LeftHandedLayout [get, set] |
| static bool | FlipVerticalAxis [get, set] |
| static float | MoveSensitivity [get, set] |
| static float | LookSensitivity [get, set] |
| static float | GamepadDeadZone [get, set] |
| static float | GamepadCursorSpeed [get, set] |
| static float | GamepadTriggerThreshold [get, set] |
| 手柄扳机触发阈值,范围0~1,默认0.5。扳机的按压幅度只有超过这个数时才会被视为“按下”状态,越小则越容易触发。 | |
| static float | CreativeDigTime [get, set] |
| static float | CreativeReach [get, set] |
| static float | MinimumHoldDuration [get, set] |
| static float | MinimumDragDistance [get, set] |
| static bool | AutoJump [get, set] |
| static bool | HorizontalCreativeFlight [get, set] |
| static string | DropboxAccessToken [get, set] |
| static string | MotdUpdateUrl [get, set] |
| static string | MotdUpdateCheckUrl [get, set] |
| static string | ScpboxAccessToken [get, set] |
| static string | ScpboxUserInfo [get, set] |
| static bool | MotdUseBackupUrl [get, set] |
| static double | MotdUpdatePeriodHours [get, set] |
| static DateTime | MotdLastUpdateTime [get, set] |
| static string | MotdLastDownloadedData [get, set] |
| static string | UserId [get, set] |
| static string | LastLaunchedVersion [get, set] |
| static CommunityContentMode | CommunityContentMode [get, set] |
| static CommunityContentMode | OriginalCommunityContentMode [get, set] |
| static bool | MultithreadedTerrainUpdate [get, set] |
| static int | IsolatedStorageMigrationCounter [get, set] |
| static bool | DisplayFpsCounter [get, set] |
| static bool | DisplayFpsRibbon [get, set] |
| static int | NewYearCelebrationLastYear [get, set] |
| static ScreenLayout | ScreenLayout1 [get, set] |
| static ScreenLayout | ScreenLayout2 [get, set] |
| static ScreenLayout | ScreenLayout3 [get, set] |
| static ScreenLayout | ScreenLayout4 [get, set] |
| static bool | UpsideDownLayout [get, set] |
| static bool | FullScreenMode [get, set] |
| static bool | DisplayLog [get, set] |
| static string | BulletinTime [get, set] |
| static bool | DragHalfInSplit [get, set] |
| static bool | ShortInventoryLooping [get, set] |
| static float | LowFPSToTimeDeceleration [get, set] |
| static bool | UseAPISleepTimeAcceleration [get, set] |
| static float | MoveWidgetMarginX [get, set] |
| static float | MoveWidgetMarginY [get, set] |
| static float | MoveWidgetSize [get, set] |
| static int | AnimatedTextureRefreshLimit [get, set] |
| static bool | FileAssociationEnabled [get, set] |
| static string | DisabledMods [get, set] |
| static bool | SafeMode [get, set] |
| static bool | AdaptEdgeToEdgeDisplay [get, set] |
| static ValuesDictionary | KeyboardMappingSettings [get, set] |
| static ValuesDictionary | GamepadMappingSettings [get, set] |
| static ValuesDictionary | CameraManageSettings [get, set] |
| static string | CommunityServerUserInfos [get, set] |
| static string | LastSelectedOriginalCommunityInfo [get, set] |
| static string | LastSelectedChineseCommunityInfo [get, set] |
| static string | DatabaseClassSubstitutes [get, set] |
| static string | DatabaseSelectedClassSubstitutes [get, set] |
事件 | |
| static Action< string > | SettingChanged |
静态 Private 成员函数 | |
| static int | GetLastIndexOfAnyInRange (this int[] array, int minValue, int maxValue) |
静态 Private 属性 | |
| static Point2 | m_screenshotSizeCustom |
| static int | m_screenshotSizeCustomWidthIndex |
| static int | m_screenshotSizeCustomAspectRatioIndex |
| static string | m_databaseClassSubstitutes |
| static readonly Lock | m_saveLock = new() |
在文件 SettingsManager.cs 第 11 行定义.
|
static |
|
static |
|
static |
|
staticprivate |
在文件 SettingsManager.cs 第 135 行定义.
|
static |
|
static |
|
static |
|
static |
|
static |
|
static |
|
static |
仅用于修改现有相机配置,添加相机配置请使用ModLoader.GetCameraList
| keyName | |
| value |
在文件 SettingsManager.cs 第 758 行定义.


|
static |
仅用于修改现有手柄键位,添加键位请使用ModLoader.GetGamepadMappings
| keyName | |
| value |
在文件 SettingsManager.cs 第 739 行定义.


|
static |
仅用于修改现有键盘鼠标键位,添加键位请使用ModLoader.GetKeyboardMappings
| keyName | |
| value |
在文件 SettingsManager.cs 第 720 行定义.


|
static |
在文件 SettingsManager.cs 第 35 行定义.
|
static |
在文件 SettingsManager.cs 第 16 行定义.
|
staticprivate |
在文件 SettingsManager.cs 第 447 行定义.
|
static |
在文件 SettingsManager.cs 第 14 行定义.
|
static |
在文件 SettingsManager.cs 第 22 行定义.
|
static |
在文件 SettingsManager.cs 第 24 行定义.
|
static |
在文件 SettingsManager.cs 第 18 行定义.
|
staticprivate |
在文件 SettingsManager.cs 第 520 行定义.
|
staticprivate |
在文件 SettingsManager.cs 第 90 行定义.
|
staticprivate |
在文件 SettingsManager.cs 第 168 行定义.
|
staticprivate |
在文件 SettingsManager.cs 第 122 行定义.
|
static |
在文件 SettingsManager.cs 第 12 行定义.
|
static |
在文件 SettingsManager.cs 第 20 行定义.
|
static |
在文件 SettingsManager.cs 第 143 行定义.
|
static |
在文件 SettingsManager.cs 第 156 行定义.
|
static |
在文件 SettingsManager.cs 第 102 行定义.
|
staticgetset |
在文件 SettingsManager.cs 第 405 行定义.
|
staticgetset |
在文件 SettingsManager.cs 第 28 行定义.
|
staticgetset |
在文件 SettingsManager.cs 第 347 行定义.
|
staticgetset |
在文件 SettingsManager.cs 第 256 行定义.
|
staticgetset |
在文件 SettingsManager.cs 第 225 行定义.
|
staticgetset |
在文件 SettingsManager.cs 第 71 行定义.
|
staticgetset |
在文件 SettingsManager.cs 第 331 行定义.
|
staticgetset |
在文件 SettingsManager.cs 第 410 行定义.
|
staticgetset |
在文件 SettingsManager.cs 第 281 行定义.
|
staticgetset |
在文件 SettingsManager.cs 第 412 行定义.
|
staticgetset |
在文件 SettingsManager.cs 第 248 行定义.
|
staticgetset |
在文件 SettingsManager.cs 第 31 行定义.
|
staticgetset |
在文件 SettingsManager.cs 第 250 行定义.
|
staticgetset |
在文件 SettingsManager.cs 第 449 行定义.
|
staticgetset |
在文件 SettingsManager.cs 第 494 行定义.
|
staticgetset |
在文件 SettingsManager.cs 第 29 行定义.
|
staticgetset |
在文件 SettingsManager.cs 第 366 行定义.
|
staticgetset |
在文件 SettingsManager.cs 第 289 行定义.
|
staticgetset |
在文件 SettingsManager.cs 第 291 行定义.
|
staticgetset |
在文件 SettingsManager.cs 第 329 行定义.
|
staticgetset |
在文件 SettingsManager.cs 第 333 行定义.
|
staticgetset |
在文件 SettingsManager.cs 第 260 行定义.
|
staticgetset |
在文件 SettingsManager.cs 第 349 行定义.
|
staticgetset |
在文件 SettingsManager.cs 第 233 行定义.
|
staticgetset |
在文件 SettingsManager.cs 第 307 行定义.
|
staticgetset |
在文件 SettingsManager.cs 第 241 行定义.
|
staticgetset |
在文件 SettingsManager.cs 第 239 行定义.
|
staticgetset |
在文件 SettingsManager.cs 第 409 行定义.
|
staticgetset |
手柄扳机触发阈值,范围0~1,默认0.5。扳机的按压幅度只有超过这个数时才会被视为“按下”状态,越小则越容易触发。
在文件 SettingsManager.cs 第 246 行定义.
|
staticgetset |
在文件 SettingsManager.cs 第 219 行定义.
|
staticgetset |
在文件 SettingsManager.cs 第 223 行定义.
|
staticgetset |
在文件 SettingsManager.cs 第 221 行定义.
|
staticgetset |
在文件 SettingsManager.cs 第 258 行定义.
|
staticgetset |
在文件 SettingsManager.cs 第 287 行定义.
|
staticgetset |
在文件 SettingsManager.cs 第 408 行定义.
|
staticgetset |
在文件 SettingsManager.cs 第 279 行定义.
|
staticgetset |
在文件 SettingsManager.cs 第 442 行定义.
|
staticgetset |
在文件 SettingsManager.cs 第 437 行定义.
|
staticgetset |
在文件 SettingsManager.cs 第 231 行定义.
|
staticgetset |
在文件 SettingsManager.cs 第 229 行定义.
|
staticgetset |
在文件 SettingsManager.cs 第 237 行定义.
|
staticgetset |
在文件 SettingsManager.cs 第 337 行定义.
|
staticgetset |
在文件 SettingsManager.cs 第 254 行定义.
|
staticgetset |
在文件 SettingsManager.cs 第 252 行定义.
|
staticgetset |
在文件 SettingsManager.cs 第 275 行定义.
|
staticgetset |
在文件 SettingsManager.cs 第 273 行定义.
|
staticgetset |
在文件 SettingsManager.cs 第 264 行定义.
|
staticgetset |
在文件 SettingsManager.cs 第 271 行定义.
|
staticgetset |
在文件 SettingsManager.cs 第 262 行定义.
|
staticgetset |
在文件 SettingsManager.cs 第 269 行定义.
|
staticgetset |
在文件 SettingsManager.cs 第 227 行定义.
|
staticgetset |
在文件 SettingsManager.cs 第 235 行定义.
|
staticgetset |
在文件 SettingsManager.cs 第 341 行定义.
|
staticgetset |
在文件 SettingsManager.cs 第 342 行定义.
|
staticgetset |
在文件 SettingsManager.cs 第 345 行定义.
|
staticgetset |
在文件 SettingsManager.cs 第 285 行定义.
|
staticgetset |
在文件 SettingsManager.cs 第 42 行定义.
|
staticgetset |
在文件 SettingsManager.cs 第 293 行定义.
|
staticgetset |
在文件 SettingsManager.cs 第 69 行定义.
|
staticgetset |
在文件 SettingsManager.cs 第 283 行定义.
|
staticgetset |
在文件 SettingsManager.cs 第 82 行定义.
|
staticgetset |
在文件 SettingsManager.cs 第 53 行定义.
|
staticgetset |
在文件 SettingsManager.cs 第 403 行定义.
|
staticgetset |
在文件 SettingsManager.cs 第 265 行定义.
|
staticgetset |
在文件 SettingsManager.cs 第 267 行定义.
|
staticgetset |
在文件 SettingsManager.cs 第 295 行定义.
|
staticgetset |
在文件 SettingsManager.cs 第 297 行定义.
|
staticgetset |
在文件 SettingsManager.cs 第 299 行定义.
|
staticgetset |
在文件 SettingsManager.cs 第 301 行定义.
|
staticgetset |
在文件 SettingsManager.cs 第 88 行定义.
|
staticgetset |
在文件 SettingsManager.cs 第 93 行定义.
|
staticgetset |
在文件 SettingsManager.cs 第 169 行定义.
|
staticgetset |
在文件 SettingsManager.cs 第 124 行定义.
|
staticgetset |
在文件 SettingsManager.cs 第 335 行定义.
|
staticgetset |
在文件 SettingsManager.cs 第 84 行定义.
|
staticgetset |
在文件 SettingsManager.cs 第 86 行定义.
|
staticgetset |
在文件 SettingsManager.cs 第 65 行定义.
|
staticgetset |
在文件 SettingsManager.cs 第 37 行定义.
|
staticgetset |
在文件 SettingsManager.cs 第 67 行定义.
|
staticgetset |
在文件 SettingsManager.cs 第 33 行定义.
|
staticgetset |
在文件 SettingsManager.cs 第 51 行定义.
|
staticgetset |
在文件 SettingsManager.cs 第 303 行定义.
|
staticgetset |
在文件 SettingsManager.cs 第 339 行定义.
|
staticgetset |
在文件 SettingsManager.cs 第 26 行定义.
|
staticgetset |
在文件 SettingsManager.cs 第 277 行定义.
|
staticgetset |
在文件 SettingsManager.cs 第 49 行定义.
|
staticgetset |
在文件 SettingsManager.cs 第 63 行定义.
|
staticgetset |
在文件 SettingsManager.cs 第 47 行定义.
|
staticgetset |
在文件 SettingsManager.cs 第 176 行定义.
|
static |
在文件 SettingsManager.cs 第 407 行定义.