|
Survivalcraft API 1.8.2.3 v1.8.2.3
Survivalcraft 2.4
|


类 | |
| class | CavePoint |
| class | Grid2d |
| class | Grid3d |
静态 Public 成员函数 | |
| static float | Squish (float v, float zero, float one) |
| static void | CreateBrushes () |
静态 Public 属性 | |
| static List< TerrainBrush > | m_coalBrushes |
| static List< TerrainBrush > | m_ironBrushes |
| static List< TerrainBrush > | m_copperBrushes |
| static List< TerrainBrush > | m_saltpeterBrushes |
| static List< TerrainBrush > | m_sulphurBrushes |
| static List< TerrainBrush > | m_diamondBrushes |
| static List< TerrainBrush > | m_germaniumBrushes |
| static List< TerrainBrush > | m_dirtPocketBrushes |
| static List< TerrainBrush > | m_gravelPocketBrushes |
| static List< TerrainBrush > | m_limestonePocketBrushes |
| static List< TerrainBrush > | m_sandPocketBrushes |
| static List< TerrainBrush > | m_basaltPocketBrushes |
| static List< TerrainBrush > | m_granitePocketBrushes |
| static List< TerrainBrush > | m_clayPocketBrushes |
| static List< TerrainBrush > | m_waterPocketBrushes |
| static List< TerrainBrush > | m_magmaPocketBrushes |
| static List< List< TerrainBrush > > | m_caveBrushesByType |
| static float | TGMountainsDetailFreq |
| static int | TGMountainsDetailOctaves |
| static float | TGMountainsDetailPersistence |
| static float | TGSurfaceMultiplier |
属性 | |
| int | OceanLevel [get] |
静态 Private 成员函数 | |
| static | TerrainContentsGenerator23 () |
在文件 TerrainContentsGenerator23.cs 第 4 行定义.
|
staticprivate |
| Game.TerrainContentsGenerator23.TerrainContentsGenerator23 | ( | SubsystemTerrain | subsystemTerrain | ) |
| float Game.TerrainContentsGenerator23.CalculateHeight | ( | float | x, |
| float | z ) |
实现了 Game.ITerrainContentsGenerator.
在文件 TerrainContentsGenerator23.cs 第 459 行定义.


| int Game.TerrainContentsGenerator23.CalculateHumidity | ( | float | x, |
| float | z ) |
| float Game.TerrainContentsGenerator23.CalculateMountainRangeFactor | ( | float | x, |
| float | z ) |
| float Game.TerrainContentsGenerator23.CalculateOceanShoreDistance | ( | float | x, |
| float | z ) |
实现了 Game.ITerrainContentsGenerator.
在文件 TerrainContentsGenerator23.cs 第 436 行定义.


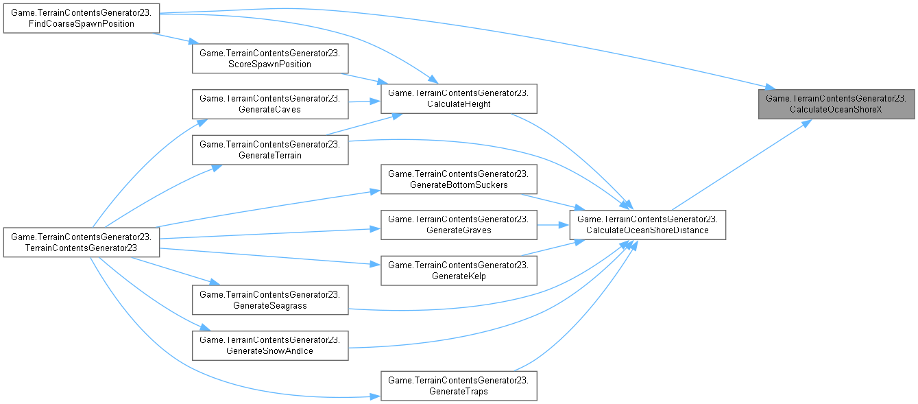
| float Game.TerrainContentsGenerator23.CalculateOceanShoreX | ( | float | z | ) |
| float Game.TerrainContentsGenerator23.CalculateOceanShoreZ | ( | float | x | ) |
| int Game.TerrainContentsGenerator23.CalculateTemperature | ( | float | x, |
| float | z ) |
|
static |
| Vector3 Game.TerrainContentsGenerator23.FindCoarseSpawnPosition | ( | ) |
| void Game.TerrainContentsGenerator23.GenerateBedrockAndAir | ( | TerrainChunk | chunk | ) |
| void Game.TerrainContentsGenerator23.GenerateBottomSuckers | ( | TerrainChunk | chunk | ) |
| void Game.TerrainContentsGenerator23.GenerateCacti | ( | TerrainChunk | chunk | ) |
| void Game.TerrainContentsGenerator23.GenerateCairns | ( | TerrainChunk | chunk | ) |
| void Game.TerrainContentsGenerator23.GenerateCaves | ( | TerrainChunk | chunk | ) |
| void Game.TerrainContentsGenerator23.GenerateChunkContentsPass1 | ( | TerrainChunk | chunk | ) |
实现了 Game.ITerrainContentsGenerator.
在文件 TerrainContentsGenerator23.cs 第 404 行定义.
| void Game.TerrainContentsGenerator23.GenerateChunkContentsPass2 | ( | TerrainChunk | chunk | ) |
实现了 Game.ITerrainContentsGenerator.
在文件 TerrainContentsGenerator23.cs 第 412 行定义.
| void Game.TerrainContentsGenerator23.GenerateChunkContentsPass3 | ( | TerrainChunk | chunk | ) |
实现了 Game.ITerrainContentsGenerator.
在文件 TerrainContentsGenerator23.cs 第 420 行定义.
| void Game.TerrainContentsGenerator23.GenerateChunkContentsPass4 | ( | TerrainChunk | chunk | ) |
实现了 Game.ITerrainContentsGenerator.
在文件 TerrainContentsGenerator23.cs 第 428 行定义.
| void Game.TerrainContentsGenerator23.GenerateGrassAndPlants | ( | TerrainChunk | chunk | ) |
| void Game.TerrainContentsGenerator23.GenerateGraves | ( | TerrainChunk | chunk | ) |
| void Game.TerrainContentsGenerator23.GenerateIvy | ( | TerrainChunk | chunk | ) |
| void Game.TerrainContentsGenerator23.GenerateKelp | ( | TerrainChunk | chunk | ) |
| void Game.TerrainContentsGenerator23.GenerateLogs | ( | TerrainChunk | chunk | ) |
| void Game.TerrainContentsGenerator23.GenerateMinerals | ( | TerrainChunk | chunk | ) |
| void Game.TerrainContentsGenerator23.GeneratePockets | ( | TerrainChunk | chunk | ) |
| void Game.TerrainContentsGenerator23.GeneratePumpkins | ( | TerrainChunk | chunk | ) |
| void Game.TerrainContentsGenerator23.GenerateSeagrass | ( | TerrainChunk | chunk | ) |
| void Game.TerrainContentsGenerator23.GenerateSnowAndIce | ( | TerrainChunk | chunk | ) |
| void Game.TerrainContentsGenerator23.GenerateSurface | ( | TerrainChunk | chunk | ) |
| void Game.TerrainContentsGenerator23.GenerateSurfaceParameters | ( | TerrainChunk | chunk, |
| int | x1, | ||
| int | z1, | ||
| int | x2, | ||
| int | z2 ) |
| void Game.TerrainContentsGenerator23.GenerateTerrain | ( | TerrainChunk | chunk, |
| int | x1, | ||
| int | z1, | ||
| int | x2, | ||
| int | z2 ) |
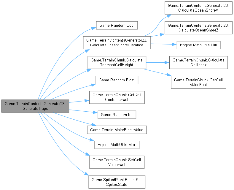
| void Game.TerrainContentsGenerator23.GenerateTraps | ( | TerrainChunk | chunk | ) |
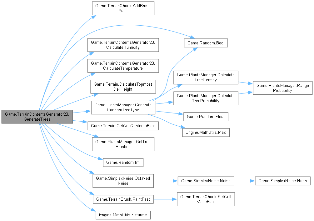
| void Game.TerrainContentsGenerator23.GenerateTrees | ( | TerrainChunk | chunk | ) |
| void Game.TerrainContentsGenerator23.PropagateFluidsDownwards | ( | TerrainChunk | chunk | ) |
| float Game.TerrainContentsGenerator23.ScoreSpawnPosition | ( | int | x, |
| int | z ) |
|
static |
|
virtual |
| List<ChunkGenerationStep> Game.TerrainContentsGenerator23.ChunkGenerationStep1 = [] |
在文件 TerrainContentsGenerator23.cs 第 255 行定义.
| List<ChunkGenerationStep> Game.TerrainContentsGenerator23.ChunkGenerationStep2 = [] |
在文件 TerrainContentsGenerator23.cs 第 256 行定义.
| List<ChunkGenerationStep> Game.TerrainContentsGenerator23.ChunkGenerationStep3 = [] |
在文件 TerrainContentsGenerator23.cs 第 257 行定义.
| List<ChunkGenerationStep> Game.TerrainContentsGenerator23.ChunkGenerationStep4 = [] |
在文件 TerrainContentsGenerator23.cs 第 258 行定义.
|
static |
在文件 TerrainContentsGenerator23.cs 第 160 行定义.
|
static |
在文件 TerrainContentsGenerator23.cs 第 170 行定义.
|
static |
在文件 TerrainContentsGenerator23.cs 第 164 行定义.
|
static |
在文件 TerrainContentsGenerator23.cs 第 138 行定义.
|
static |
在文件 TerrainContentsGenerator23.cs 第 142 行定义.
|
static |
在文件 TerrainContentsGenerator23.cs 第 148 行定义.
|
static |
在文件 TerrainContentsGenerator23.cs 第 152 行定义.
|
static |
在文件 TerrainContentsGenerator23.cs 第 150 行定义.
|
static |
在文件 TerrainContentsGenerator23.cs 第 162 行定义.
|
static |
在文件 TerrainContentsGenerator23.cs 第 154 行定义.
| Vector2 Game.TerrainContentsGenerator23.m_humidityOffset |
在文件 TerrainContentsGenerator23.cs 第 186 行定义.
|
static |
在文件 TerrainContentsGenerator23.cs 第 140 行定义.
| Vector2? Game.TerrainContentsGenerator23.m_islandSize |
在文件 TerrainContentsGenerator23.cs 第 180 行定义.
|
static |
在文件 TerrainContentsGenerator23.cs 第 156 行定义.
|
static |
在文件 TerrainContentsGenerator23.cs 第 168 行定义.
| Vector2 Game.TerrainContentsGenerator23.m_mountainsOffset |
在文件 TerrainContentsGenerator23.cs 第 188 行定义.
| Vector2 Game.TerrainContentsGenerator23.m_oceanCorner |
在文件 TerrainContentsGenerator23.cs 第 182 行定义.
| Vector2 Game.TerrainContentsGenerator23.m_riversOffset |
在文件 TerrainContentsGenerator23.cs 第 190 行定义.
|
static |
在文件 TerrainContentsGenerator23.cs 第 144 行定义.
|
static |
在文件 TerrainContentsGenerator23.cs 第 158 行定义.
| int Game.TerrainContentsGenerator23.m_seed |
在文件 TerrainContentsGenerator23.cs 第 178 行定义.
| SubsystemBottomSuckerBlockBehavior Game.TerrainContentsGenerator23.m_subsystemBottomSuckerBlockBehavior |
在文件 TerrainContentsGenerator23.cs 第 174 行定义.
| SubsystemTerrain Game.TerrainContentsGenerator23.m_subsystemTerrain |
在文件 TerrainContentsGenerator23.cs 第 172 行定义.
|
static |
在文件 TerrainContentsGenerator23.cs 第 146 行定义.
| Vector2 Game.TerrainContentsGenerator23.m_temperatureOffset |
在文件 TerrainContentsGenerator23.cs 第 184 行定义.
|
static |
在文件 TerrainContentsGenerator23.cs 第 166 行定义.
| WorldSettings Game.TerrainContentsGenerator23.m_worldSettings |
在文件 TerrainContentsGenerator23.cs 第 176 行定义.
| int Game.TerrainContentsGenerator23.MaxBedrockHeight = 4 |
在文件 TerrainContentsGenerator23.cs 第 252 行定义.
| float Game.TerrainContentsGenerator23.TGBiomeScaling |
在文件 TerrainContentsGenerator23.cs 第 192 行定义.
| bool Game.TerrainContentsGenerator23.TGCavesAndPockets |
在文件 TerrainContentsGenerator23.cs 第 250 行定义.
| float Game.TerrainContentsGenerator23.TGDensityBias |
在文件 TerrainContentsGenerator23.cs 第 204 行定义.
| bool Game.TerrainContentsGenerator23.TGExtras |
在文件 TerrainContentsGenerator23.cs 第 248 行定义.
| float Game.TerrainContentsGenerator23.TGHeightBias |
在文件 TerrainContentsGenerator23.cs 第 206 行定义.
| float Game.TerrainContentsGenerator23.TGHillsFrequency |
在文件 TerrainContentsGenerator23.cs 第 214 行定义.
| int Game.TerrainContentsGenerator23.TGHillsOctaves |
在文件 TerrainContentsGenerator23.cs 第 212 行定义.
| float Game.TerrainContentsGenerator23.TGHillsPercentage |
在文件 TerrainContentsGenerator23.cs 第 208 行定义.
| float Game.TerrainContentsGenerator23.TGHillsPersistence |
在文件 TerrainContentsGenerator23.cs 第 216 行定义.
| float Game.TerrainContentsGenerator23.TGHillsStrength |
在文件 TerrainContentsGenerator23.cs 第 210 行定义.
| float Game.TerrainContentsGenerator23.TGIslandsFrequency |
在文件 TerrainContentsGenerator23.cs 第 202 行定义.
| float Game.TerrainContentsGenerator23.TGMinTurbulence |
在文件 TerrainContentsGenerator23.cs 第 240 行定义.
| float Game.TerrainContentsGenerator23.TGMountainRangeFreq |
在文件 TerrainContentsGenerator23.cs 第 220 行定义.
|
static |
在文件 TerrainContentsGenerator23.cs 第 224 行定义.
|
static |
在文件 TerrainContentsGenerator23.cs 第 226 行定义.
|
static |
在文件 TerrainContentsGenerator23.cs 第 228 行定义.
| float Game.TerrainContentsGenerator23.TGMountainsPercentage |
在文件 TerrainContentsGenerator23.cs 第 222 行定义.
| float Game.TerrainContentsGenerator23.TGMountainsStrength |
在文件 TerrainContentsGenerator23.cs 第 218 行定义.
| float Game.TerrainContentsGenerator23.TGOceanSlope |
在文件 TerrainContentsGenerator23.cs 第 198 行定义.
| float Game.TerrainContentsGenerator23.TGOceanSlopeVariation |
在文件 TerrainContentsGenerator23.cs 第 200 行定义.
| float Game.TerrainContentsGenerator23.TGRiversStrength |
在文件 TerrainContentsGenerator23.cs 第 230 行定义.
| float Game.TerrainContentsGenerator23.TGShoreFluctuations |
在文件 TerrainContentsGenerator23.cs 第 194 行定义.
| float Game.TerrainContentsGenerator23.TGShoreFluctuationsScaling |
在文件 TerrainContentsGenerator23.cs 第 196 行定义.
|
static |
在文件 TerrainContentsGenerator23.cs 第 244 行定义.
| float Game.TerrainContentsGenerator23.TGTurbulenceFreq |
在文件 TerrainContentsGenerator23.cs 第 234 行定义.
| int Game.TerrainContentsGenerator23.TGTurbulenceOctaves |
在文件 TerrainContentsGenerator23.cs 第 236 行定义.
| float Game.TerrainContentsGenerator23.TGTurbulencePersistence |
在文件 TerrainContentsGenerator23.cs 第 238 行定义.
| float Game.TerrainContentsGenerator23.TGTurbulenceStrength |
在文件 TerrainContentsGenerator23.cs 第 232 行定义.
| float Game.TerrainContentsGenerator23.TGTurbulenceZero |
在文件 TerrainContentsGenerator23.cs 第 242 行定义.
| bool Game.TerrainContentsGenerator23.TGWater |
在文件 TerrainContentsGenerator23.cs 第 246 行定义.
|
get |
实现了 Game.ITerrainContentsGenerator.
在文件 TerrainContentsGenerator23.cs 第 254 行定义.