Survivalcraft API 1.8.2.3 v1.8.2.3
Survivalcraft 2.4
载入中...
搜索中...
未找到
Game.ModsManageContentItemWidget
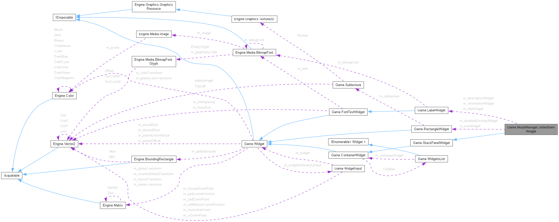
类 Game.ModsManageContentItemWidget 继承关系图:
Game.ModsManageContentItemWidget 的协作图:

Public 成员函数

 ModsManageContentItemWidget ()
Public 成员函数 继承自 Game.StackPanelWidget
override void MeasureOverride (Vector2 parentAvailableSize)
override void ArrangeOverride ()
Public 成员函数 继承自 Game.ContainerWidget
 ContainerWidget ()
override void UpdateCeases ()
void AddChildren (Widget widget)
void RemoveChildren (Widget widget)
void ClearChildren ()
virtual void WidgetAdded (Widget widget)
virtual void WidgetRemoved (Widget widget)
override void Dispose ()
Public 成员函数 继承自 Game.Widget
 Widget ()
virtual void LoadContents (object eventsTarget, XElement node)
virtual void LoadProperties (object eventsTarget, XElement node)
virtual void LoadChildren (object eventsTarget, XElement node)
virtual bool IsChildWidgetOf (ContainerWidget containerWidget)
virtual void ChangeParent (ContainerWidget parentWidget)
virtual void Measure (Vector2 parentAvailableSize)
virtual void Arrange (Vector2 position, Vector2 parentActualSize)
virtual void Update ()
virtual void Draw (DrawContext dc)
virtual void Overdraw (DrawContext dc)
virtual bool HitTest (Vector2 point)
virtual Widget HitTestGlobal (Vector2 point, Func< Widget, bool > predicate=null)
virtual Vector2 ScreenToWidget (Vector2 p)
virtual Vector2 WidgetToScreen (Vector2 p)
virtual BoundingRectangle TransformBoundsToParent (Vector2 size)
virtual BoundingRectangle TransformBoundsToGlobal (Vector2 size)

Public 属性

readonly RectangleWidget m_iconWidget
readonly RectangleWidget m_disabledOverlayWidget
readonly LabelWidget m_titleWidget
readonly LabelWidget m_informationWidget
readonly LabelWidget m_descriptionWidget
Public 属性 继承自 Game.StackPanelWidget
float m_fixedSize
int m_fillCount
Public 属性 继承自 Game.ContainerWidget
readonly WidgetsList Children
Public 属性 继承自 Game.Widget
Action< Vector2MeasureOverride1
Action Update1
bool m_isVisible
bool m_isEnabled
Vector2 m_actualSize
Vector2 m_desiredSize
Vector2 m_parentDesiredSize
BoundingRectangle m_globalBounds
Vector2 m_parentOffset
bool m_isLayoutTransformIdentity = true
bool m_isRenderTransformIdentity = true
Matrix m_layoutTransform = Matrix.Identity
Matrix m_renderTransform = Matrix.Identity
Matrix m_globalTransform = Matrix.Identity
Matrixm_invertedGlobalTransform
float? m_globalScale
Color m_colorTransform = Color.White
Color m_globalColorTransform
WidgetInput m_widgetsHierarchyInput

属性

Subtexture Icon [get, set]
bool IsDisabled [get, set]
string Title [get, set]
Color TitleColor [get, set]
string Information [get, set]
bool IsInformationVisible [get, set]
string Description [get, set]
属性 继承自 Game.StackPanelWidget
LayoutDirection Direction [get, set]
bool IsInverted [get, set]
属性 继承自 Game.ContainerWidget
IEnumerable< WidgetAllChildren [get]
属性 继承自 Game.Widget
WidgetInput WidgetsHierarchyInput [get, set]
WidgetInput Input [get]
Matrix LayoutTransform [get, set]
Matrix RenderTransform [get, set]
Matrix GlobalTransform [get]
float GlobalScale [get]
Matrix InvertedGlobalTransform [get]
BoundingRectangle GlobalBounds [get]
Color ColorTransform [get, set]
Color GlobalColorTransform [get]
virtual string Name [get, set]
object Tag [get, set]
object ExtraData [get, set]
virtual bool IsVisible [get, set]
virtual bool IsEnabled [get, set]
virtual bool IsHitTestVisible [get, set]
bool IsVisibleGlobal [get]
bool IsEnabledGlobal [get]
bool ClampToBounds [get, set]
virtual Vector2 Margin [get, set]
virtual float MarginLeft [get, set]
virtual float MarginRight [get, set]
virtual float MarginTop [get, set]
virtual float MarginBottom [get, set]
virtual Vector4 Margin4 [get, set]
virtual float MarginHorizontalSum [get]
virtual float MarginVerticalSum [get]
virtual Vector2 MarginHorizontalSumAndVerticalSum [get]
virtual WidgetAlignment HorizontalAlignment [get, set]
virtual WidgetAlignment VerticalAlignment [get, set]
Vector2 ActualSize [get]
Vector2 DesiredSize [get, set]
Vector2 ParentDesiredSize [get]
bool IsUpdateEnabled = true [get, set]
bool IsDrawEnabled = true [get, set]
bool IsDrawRequired [get, set]
bool IsOverdrawRequired [get, set]
XElement Style [set]
ContainerWidget ParentWidget [get, set]
Widget RootWidget [get]

额外继承的成员函数

静态 Public 成员函数 继承自 Game.ContainerWidget
static void ArrangeChildWidgetInCell (Vector2 c1, Vector2 c2, Widget widget)
静态 Public 成员函数 继承自 Game.Widget
static Widget LoadWidget (object eventsTarget, XElement node, ContainerWidget parentWidget)
static bool TestOverlap (Widget w1, Widget w2)
static bool IsNodeIncludedOnCurrentPlatform (XElement node)
static void UpdateWidgetsHierarchy (Widget rootWidget)
static void LayoutWidgetsHierarchy (Widget rootWidget, Vector2 availableSize)
static void DrawWidgetsHierarchy (Widget rootWidget)
static Type FindTypeFromXmlName (string name, string namespaceName)
static Widget HitTestGlobal (Widget widget, Vector2 point, Func< Widget, bool > predicate)
static void UpdateWidgetsHierarchy (Widget widget, ref bool isMouseCursorVisible)
静态 Public 属性 继承自 Game.Widget
static Queue< DrawContextm_drawContextsCache = new()
static int LayersLimit = -1
static bool DrawWidgetBounds = false

详细描述

在文件 ModsManageContentItemWidget.cs5 行定义.

构造及析构函数说明

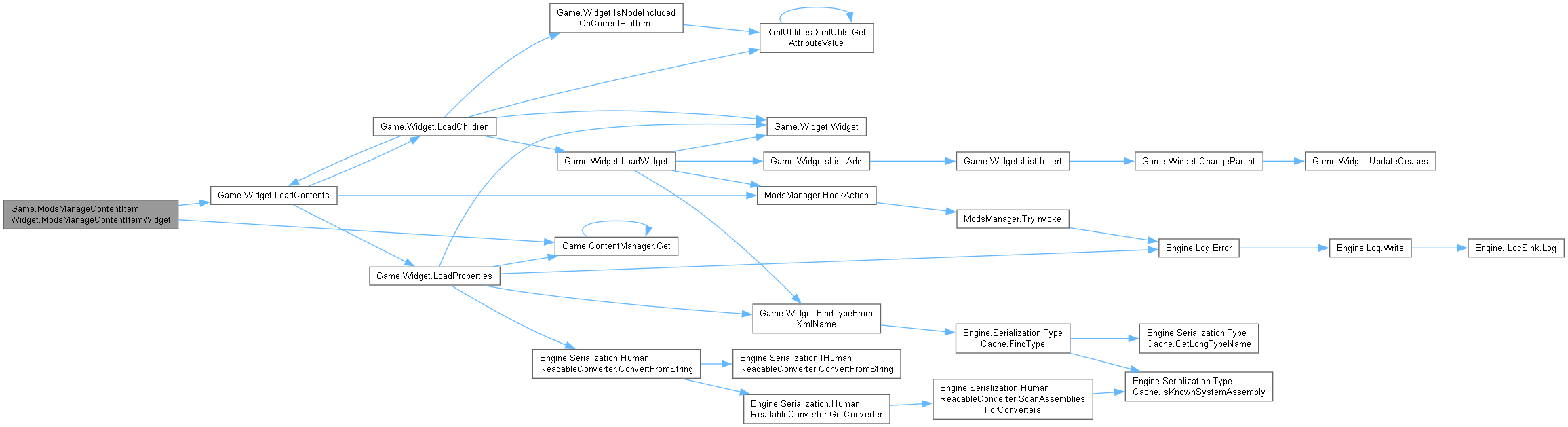
◆ ModsManageContentItemWidget()

Game.ModsManageContentItemWidget.ModsManageContentItemWidget ( )

在文件 ModsManageContentItemWidget.cs50 行定义.

函数调用图:

类成员变量说明

◆ m_descriptionWidget

readonly LabelWidget Game.ModsManageContentItemWidget.m_descriptionWidget

在文件 ModsManageContentItemWidget.cs10 行定义.

◆ m_disabledOverlayWidget

readonly RectangleWidget Game.ModsManageContentItemWidget.m_disabledOverlayWidget

在文件 ModsManageContentItemWidget.cs7 行定义.

◆ m_iconWidget

readonly RectangleWidget Game.ModsManageContentItemWidget.m_iconWidget

在文件 ModsManageContentItemWidget.cs6 行定义.

◆ m_informationWidget

readonly LabelWidget Game.ModsManageContentItemWidget.m_informationWidget

在文件 ModsManageContentItemWidget.cs9 行定义.

◆ m_titleWidget

readonly LabelWidget Game.ModsManageContentItemWidget.m_titleWidget

在文件 ModsManageContentItemWidget.cs8 行定义.

属性说明

◆ Description

string Game.ModsManageContentItemWidget.Description
getset

在文件 ModsManageContentItemWidget.cs45 行定义.

◆ Icon

Subtexture Game.ModsManageContentItemWidget.Icon
getset

在文件 ModsManageContentItemWidget.cs12 行定义.

◆ Information

string Game.ModsManageContentItemWidget.Information
getset

在文件 ModsManageContentItemWidget.cs35 行定义.

◆ IsDisabled

bool Game.ModsManageContentItemWidget.IsDisabled
getset

在文件 ModsManageContentItemWidget.cs17 行定义.

◆ IsInformationVisible

bool Game.ModsManageContentItemWidget.IsInformationVisible
getset

在文件 ModsManageContentItemWidget.cs40 行定义.

◆ Title

string Game.ModsManageContentItemWidget.Title
getset

在文件 ModsManageContentItemWidget.cs25 行定义.

◆ TitleColor

Color Game.ModsManageContentItemWidget.TitleColor
getset

在文件 ModsManageContentItemWidget.cs30 行定义.


该类的文档由以下文件生成: