Survivalcraft API 1.8.2.3 v1.8.2.3
Survivalcraft 2.4
载入中...
搜索中...
未找到
Game.TerrainContentsGenerator21
类 Game.TerrainContentsGenerator21 继承关系图:
Game.TerrainContentsGenerator21 的协作图:

class  Random
class  OldRandom
class  CavePoint
class  Grid2d
class  Grid3d

Public 成员函数

 TerrainContentsGenerator21 (SubsystemTerrain subsystemTerrain)
Vector3 FindCoarseSpawnPosition ()
void GenerateChunkContentsPass1 (TerrainChunk chunk)
void GenerateChunkContentsPass2 (TerrainChunk chunk)
void GenerateChunkContentsPass3 (TerrainChunk chunk)
void GenerateChunkContentsPass4 (TerrainChunk chunk)
float CalculateOceanShoreDistance (float x, float z)
float CalculateMountainRangeFactor (float x, float z)
float CalculateHeight (float x, float z)
int CalculateTemperature (float x, float z)
int CalculateHumidity (float x, float z)
float CalculateOceanShoreX (float z)
float CalculateOceanShoreZ (float x)
float ScoreSpawnPosition (int x, int z)
void GenerateSurfaceParameters (TerrainChunk chunk, int x1, int z1, int x2, int z2)
void GenerateTerrain (TerrainChunk chunk, int x1, int z1, int x2, int z2)
void GenerateSurface (TerrainChunk chunk)
void GenerateMinerals (TerrainChunk chunk)
void GeneratePockets (TerrainChunk chunk)
void GenerateCaves (TerrainChunk chunk)
void GenerateTreesAndLogs (TerrainChunk chunk)
void GenerateBedrockAndAir (TerrainChunk chunk)
void GenerateGrassAndPlants (TerrainChunk chunk)
void GenerateBottomSuckers (TerrainChunk chunk)
void GenerateCacti (TerrainChunk chunk)
void GeneratePumpkins (TerrainChunk chunk)
void GenerateKelp (TerrainChunk chunk)
void GenerateSeagrass (TerrainChunk chunk)
void GenerateIvy (TerrainChunk chunk)
void GenerateTraps (TerrainChunk chunk)
void GenerateGraves (TerrainChunk chunk)
void GenerateSnowAndIce (TerrainChunk chunk)
void PropagateFluidsDownwards (TerrainChunk chunk)
virtual void UpdateFluidIsTop (TerrainChunk chunk)

静态 Public 成员函数

static void CreateBrushes ()

Public 属性

SubsystemTerrain m_subsystemTerrain
SubsystemBottomSuckerBlockBehavior m_subsystemBottomSuckerBlockBehavior
WorldSettings m_worldSettings
int m_seed
Vector2m_islandSize
Vector2 m_oceanCorner
Vector2 m_temperatureOffset
Vector2 m_humidityOffset
Vector2 m_mountainsOffset
Vector2 m_riversOffset
bool TGNewBiomeNoise
float TGBiomeScaling
float TGShoreFluctuations
float TGShoreFluctuationsScaling
float TGOceanSlope
float TGOceanSlopeVariation
float TGIslandsFrequency
float TGDensityBias
float TGHeightBias
float TGHillsStrength
float TGMountainsStrength
float TGMountainsPeriod
float TGMountainsPercentage
float TGRiversStrength
float TGTurbulenceStrength
float TGTurbulenceTopOffset
float TGTurbulencePower
bool TGWater
bool TGExtras
bool TGCavesAndPockets

静态 Public 属性

static List< TerrainBrushm_coalBrushes
static List< TerrainBrushm_ironBrushes
static List< TerrainBrushm_copperBrushes
static List< TerrainBrushm_saltpeterBrushes
static List< TerrainBrushm_sulphurBrushes
static List< TerrainBrushm_diamondBrushes
static List< TerrainBrushm_germaniumBrushes
static List< TerrainBrushm_dirtPocketBrushes
static List< TerrainBrushm_gravelPocketBrushes
static List< TerrainBrushm_limestonePocketBrushes
static List< TerrainBrushm_sandPocketBrushes
static List< TerrainBrushm_basaltPocketBrushes
static List< TerrainBrushm_granitePocketBrushes
static List< TerrainBrushm_clayPocketBrushes
static List< TerrainBrushm_waterPocketBrushes
static List< TerrainBrushm_magmaPocketBrushes
static List< List< TerrainBrush > > m_caveBrushesByType
static float TGSurfaceMultiplier

属性

int OceanLevel [get]

静态 Private 成员函数

static TerrainContentsGenerator21 ()

详细描述

在文件 TerrainContentsGenerator21.cs5 行定义.

构造及析构函数说明

◆ TerrainContentsGenerator21() [1/2]

Game.TerrainContentsGenerator21.TerrainContentsGenerator21 ( )
staticprivate

在文件 TerrainContentsGenerator21.cs485 行定义.

函数调用图:

◆ TerrainContentsGenerator21() [2/2]

Game.TerrainContentsGenerator21.TerrainContentsGenerator21 ( SubsystemTerrain subsystemTerrain)

在文件 TerrainContentsGenerator21.cs506 行定义.

函数调用图:

成员函数说明

◆ CalculateHeight()

float Game.TerrainContentsGenerator21.CalculateHeight ( float x,
float z )

实现了 Game.ITerrainContentsGenerator.

在文件 TerrainContentsGenerator21.cs682 行定义.

函数调用图:
这是这个函数的调用关系图:

◆ CalculateHumidity()

int Game.TerrainContentsGenerator21.CalculateHumidity ( float x,
float z )

实现了 Game.ITerrainContentsGenerator.

在文件 TerrainContentsGenerator21.cs741 行定义.

函数调用图:
这是这个函数的调用关系图:

◆ CalculateMountainRangeFactor()

float Game.TerrainContentsGenerator21.CalculateMountainRangeFactor ( float x,
float z )

实现了 Game.ITerrainContentsGenerator.

在文件 TerrainContentsGenerator21.cs676 行定义.

这是这个函数的调用关系图:

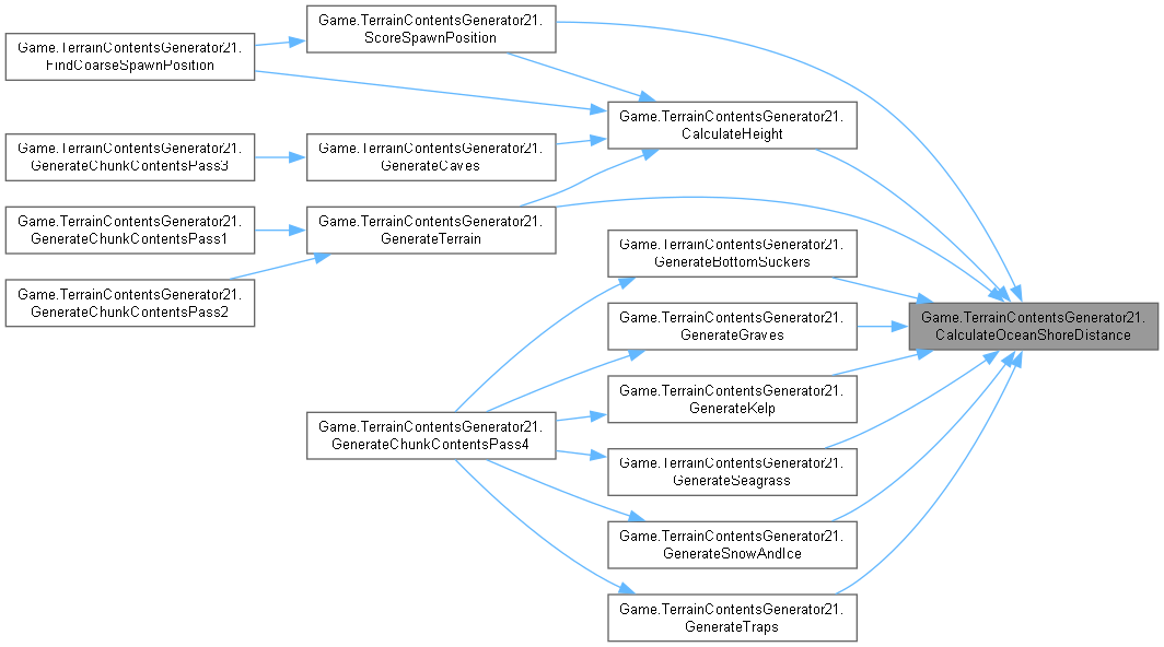
◆ CalculateOceanShoreDistance()

float Game.TerrainContentsGenerator21.CalculateOceanShoreDistance ( float x,
float z )

实现了 Game.ITerrainContentsGenerator.

在文件 TerrainContentsGenerator21.cs663 行定义.

函数调用图:
这是这个函数的调用关系图:

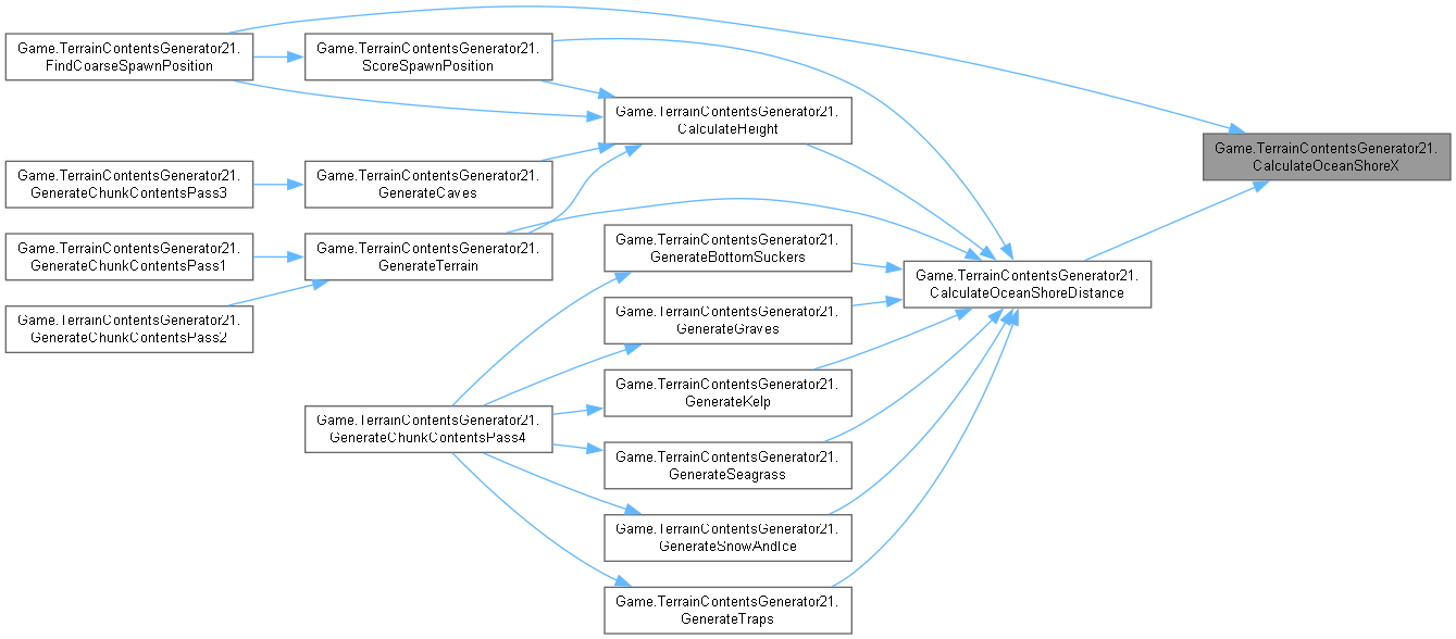
◆ CalculateOceanShoreX()

float Game.TerrainContentsGenerator21.CalculateOceanShoreX ( float z)

在文件 TerrainContentsGenerator21.cs766 行定义.

这是这个函数的调用关系图:

◆ CalculateOceanShoreZ()

float Game.TerrainContentsGenerator21.CalculateOceanShoreZ ( float x)

在文件 TerrainContentsGenerator21.cs769 行定义.

这是这个函数的调用关系图:

◆ CalculateTemperature()

int Game.TerrainContentsGenerator21.CalculateTemperature ( float x,
float z )

实现了 Game.ITerrainContentsGenerator.

在文件 TerrainContentsGenerator21.cs714 行定义.

函数调用图:
这是这个函数的调用关系图:

◆ CreateBrushes()

void Game.TerrainContentsGenerator21.CreateBrushes ( )
static

在文件 TerrainContentsGenerator21.cs2170 行定义.

函数调用图:
这是这个函数的调用关系图:

◆ FindCoarseSpawnPosition()

Vector3 Game.TerrainContentsGenerator21.FindCoarseSpawnPosition ( )

实现了 Game.ITerrainContentsGenerator.

在文件 TerrainContentsGenerator21.cs602 行定义.

函数调用图:

◆ GenerateBedrockAndAir()

void Game.TerrainContentsGenerator21.GenerateBedrockAndAir ( TerrainChunk chunk)

在文件 TerrainContentsGenerator21.cs1452 行定义.

函数调用图:
这是这个函数的调用关系图:

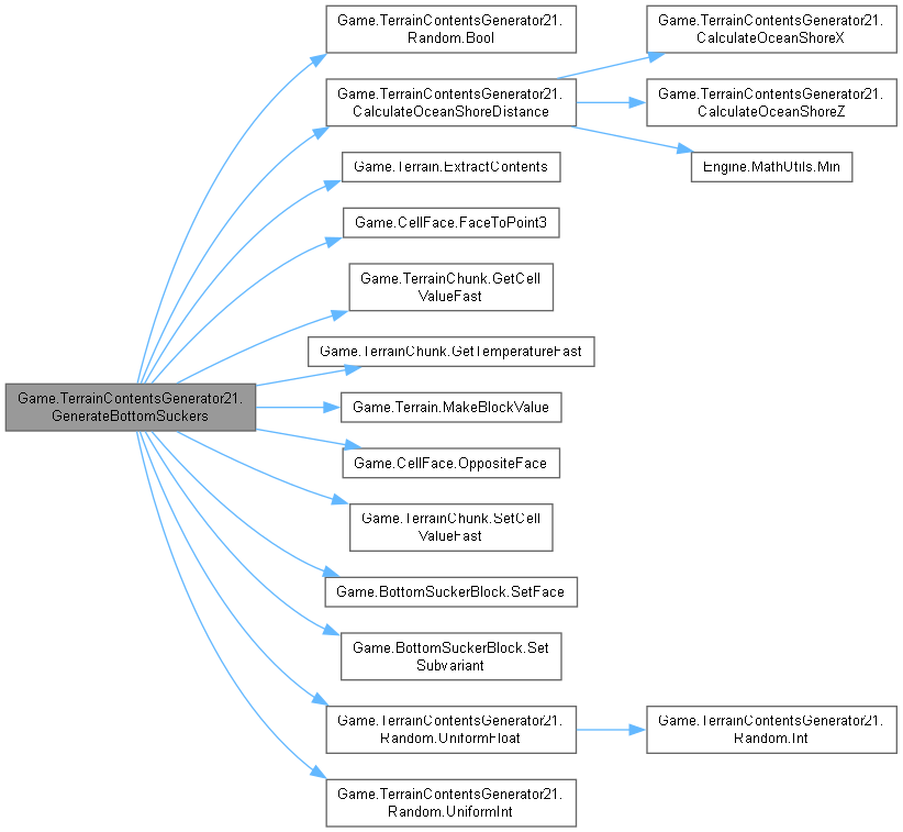
◆ GenerateBottomSuckers()

void Game.TerrainContentsGenerator21.GenerateBottomSuckers ( TerrainChunk chunk)

在文件 TerrainContentsGenerator21.cs1496 行定义.

函数调用图:
这是这个函数的调用关系图:

◆ GenerateCacti()

void Game.TerrainContentsGenerator21.GenerateCacti ( TerrainChunk chunk)

在文件 TerrainContentsGenerator21.cs1573 行定义.

函数调用图:
这是这个函数的调用关系图:

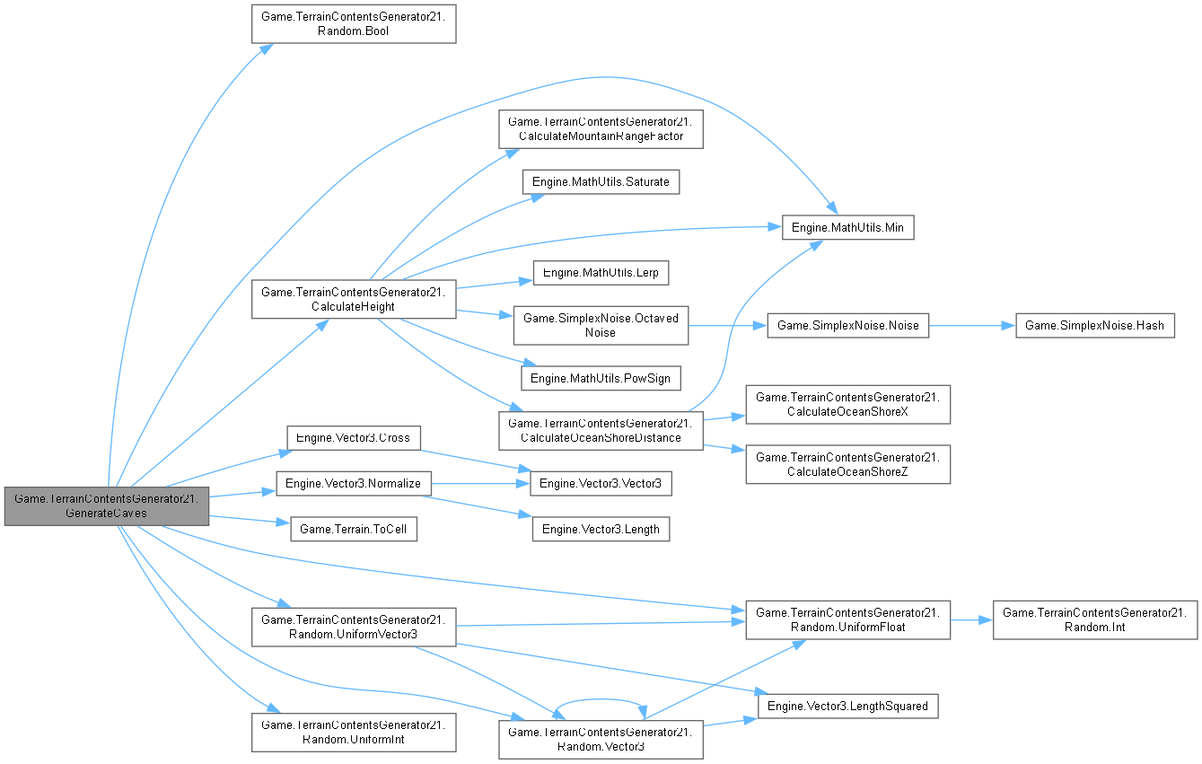
◆ GenerateCaves()

void Game.TerrainContentsGenerator21.GenerateCaves ( TerrainChunk chunk)

在文件 TerrainContentsGenerator21.cs1152 行定义.

函数调用图:
这是这个函数的调用关系图:

◆ GenerateChunkContentsPass1()

void Game.TerrainContentsGenerator21.GenerateChunkContentsPass1 ( TerrainChunk chunk)

实现了 Game.ITerrainContentsGenerator.

在文件 TerrainContentsGenerator21.cs629 行定义.

函数调用图:

◆ GenerateChunkContentsPass2()

void Game.TerrainContentsGenerator21.GenerateChunkContentsPass2 ( TerrainChunk chunk)

实现了 Game.ITerrainContentsGenerator.

在文件 TerrainContentsGenerator21.cs634 行定义.

函数调用图:

◆ GenerateChunkContentsPass3()

void Game.TerrainContentsGenerator21.GenerateChunkContentsPass3 ( TerrainChunk chunk)

实现了 Game.ITerrainContentsGenerator.

在文件 TerrainContentsGenerator21.cs639 行定义.

函数调用图:

◆ GenerateChunkContentsPass4()

void Game.TerrainContentsGenerator21.GenerateChunkContentsPass4 ( TerrainChunk chunk)

实现了 Game.ITerrainContentsGenerator.

在文件 TerrainContentsGenerator21.cs647 行定义.

函数调用图:

◆ GenerateGrassAndPlants()

void Game.TerrainContentsGenerator21.GenerateGrassAndPlants ( TerrainChunk chunk)

在文件 TerrainContentsGenerator21.cs1467 行定义.

函数调用图:
这是这个函数的调用关系图:

◆ GenerateGraves()

void Game.TerrainContentsGenerator21.GenerateGraves ( TerrainChunk chunk)

在文件 TerrainContentsGenerator21.cs1899 行定义.

函数调用图:
这是这个函数的调用关系图:

◆ GenerateIvy()

void Game.TerrainContentsGenerator21.GenerateIvy ( TerrainChunk chunk)

在文件 TerrainContentsGenerator21.cs1770 行定义.

函数调用图:
这是这个函数的调用关系图:

◆ GenerateKelp()

void Game.TerrainContentsGenerator21.GenerateKelp ( TerrainChunk chunk)

在文件 TerrainContentsGenerator21.cs1658 行定义.

函数调用图:
这是这个函数的调用关系图:

◆ GenerateMinerals()

void Game.TerrainContentsGenerator21.GenerateMinerals ( TerrainChunk chunk)

在文件 TerrainContentsGenerator21.cs991 行定义.

函数调用图:
这是这个函数的调用关系图:

◆ GeneratePockets()

void Game.TerrainContentsGenerator21.GeneratePockets ( TerrainChunk chunk)

在文件 TerrainContentsGenerator21.cs1058 行定义.

函数调用图:
这是这个函数的调用关系图:

◆ GeneratePumpkins()

void Game.TerrainContentsGenerator21.GeneratePumpkins ( TerrainChunk chunk)

在文件 TerrainContentsGenerator21.cs1618 行定义.

函数调用图:
这是这个函数的调用关系图:

◆ GenerateSeagrass()

void Game.TerrainContentsGenerator21.GenerateSeagrass ( TerrainChunk chunk)

在文件 TerrainContentsGenerator21.cs1725 行定义.

函数调用图:
这是这个函数的调用关系图:

◆ GenerateSnowAndIce()

void Game.TerrainContentsGenerator21.GenerateSnowAndIce ( TerrainChunk chunk)

在文件 TerrainContentsGenerator21.cs2084 行定义.

函数调用图:
这是这个函数的调用关系图:

◆ GenerateSurface()

void Game.TerrainContentsGenerator21.GenerateSurface ( TerrainChunk chunk)

在文件 TerrainContentsGenerator21.cs941 行定义.

函数调用图:
这是这个函数的调用关系图:

◆ GenerateSurfaceParameters()

void Game.TerrainContentsGenerator21.GenerateSurfaceParameters ( TerrainChunk chunk,
int x1,
int z1,
int x2,
int z2 )

在文件 TerrainContentsGenerator21.cs807 行定义.

函数调用图:
这是这个函数的调用关系图:

◆ GenerateTerrain()

void Game.TerrainContentsGenerator21.GenerateTerrain ( TerrainChunk chunk,
int x1,
int z1,
int x2,
int z2 )

在文件 TerrainContentsGenerator21.cs820 行定义.

函数调用图:
这是这个函数的调用关系图:

◆ GenerateTraps()

void Game.TerrainContentsGenerator21.GenerateTraps ( TerrainChunk chunk)

在文件 TerrainContentsGenerator21.cs1833 行定义.

函数调用图:
这是这个函数的调用关系图:

◆ GenerateTreesAndLogs()

void Game.TerrainContentsGenerator21.GenerateTreesAndLogs ( TerrainChunk chunk)

在文件 TerrainContentsGenerator21.cs1268 行定义.

函数调用图:
这是这个函数的调用关系图:

◆ PropagateFluidsDownwards()

void Game.TerrainContentsGenerator21.PropagateFluidsDownwards ( TerrainChunk chunk)

在文件 TerrainContentsGenerator21.cs2125 行定义.

函数调用图:
这是这个函数的调用关系图:

◆ ScoreSpawnPosition()

float Game.TerrainContentsGenerator21.ScoreSpawnPosition ( int x,
int z )

在文件 TerrainContentsGenerator21.cs772 行定义.

函数调用图:
这是这个函数的调用关系图:

◆ UpdateFluidIsTop()

virtual void Game.TerrainContentsGenerator21.UpdateFluidIsTop ( TerrainChunk chunk)
virtual

在文件 TerrainContentsGenerator21.cs2147 行定义.

函数调用图:
这是这个函数的调用关系图:

类成员变量说明

◆ m_basaltPocketBrushes

List<TerrainBrush> Game.TerrainContentsGenerator21.m_basaltPocketBrushes
static

在文件 TerrainContentsGenerator21.cs409 行定义.

◆ m_caveBrushesByType

List<List<TerrainBrush> > Game.TerrainContentsGenerator21.m_caveBrushesByType
static

在文件 TerrainContentsGenerator21.cs419 行定义.

◆ m_clayPocketBrushes

List<TerrainBrush> Game.TerrainContentsGenerator21.m_clayPocketBrushes
static

在文件 TerrainContentsGenerator21.cs413 行定义.

◆ m_coalBrushes

List<TerrainBrush> Game.TerrainContentsGenerator21.m_coalBrushes
static

在文件 TerrainContentsGenerator21.cs387 行定义.

◆ m_copperBrushes

List<TerrainBrush> Game.TerrainContentsGenerator21.m_copperBrushes
static

在文件 TerrainContentsGenerator21.cs391 行定义.

◆ m_diamondBrushes

List<TerrainBrush> Game.TerrainContentsGenerator21.m_diamondBrushes
static

在文件 TerrainContentsGenerator21.cs397 行定义.

◆ m_dirtPocketBrushes

List<TerrainBrush> Game.TerrainContentsGenerator21.m_dirtPocketBrushes
static

在文件 TerrainContentsGenerator21.cs401 行定义.

◆ m_germaniumBrushes

List<TerrainBrush> Game.TerrainContentsGenerator21.m_germaniumBrushes
static

在文件 TerrainContentsGenerator21.cs399 行定义.

◆ m_granitePocketBrushes

List<TerrainBrush> Game.TerrainContentsGenerator21.m_granitePocketBrushes
static

在文件 TerrainContentsGenerator21.cs411 行定义.

◆ m_gravelPocketBrushes

List<TerrainBrush> Game.TerrainContentsGenerator21.m_gravelPocketBrushes
static

在文件 TerrainContentsGenerator21.cs403 行定义.

◆ m_humidityOffset

Vector2 Game.TerrainContentsGenerator21.m_humidityOffset

在文件 TerrainContentsGenerator21.cs435 行定义.

◆ m_ironBrushes

List<TerrainBrush> Game.TerrainContentsGenerator21.m_ironBrushes
static

在文件 TerrainContentsGenerator21.cs389 行定义.

◆ m_islandSize

Vector2? Game.TerrainContentsGenerator21.m_islandSize

在文件 TerrainContentsGenerator21.cs429 行定义.

◆ m_limestonePocketBrushes

List<TerrainBrush> Game.TerrainContentsGenerator21.m_limestonePocketBrushes
static

在文件 TerrainContentsGenerator21.cs405 行定义.

◆ m_magmaPocketBrushes

List<TerrainBrush> Game.TerrainContentsGenerator21.m_magmaPocketBrushes
static

在文件 TerrainContentsGenerator21.cs417 行定义.

◆ m_mountainsOffset

Vector2 Game.TerrainContentsGenerator21.m_mountainsOffset

在文件 TerrainContentsGenerator21.cs437 行定义.

◆ m_oceanCorner

Vector2 Game.TerrainContentsGenerator21.m_oceanCorner

在文件 TerrainContentsGenerator21.cs431 行定义.

◆ m_riversOffset

Vector2 Game.TerrainContentsGenerator21.m_riversOffset

在文件 TerrainContentsGenerator21.cs439 行定义.

◆ m_saltpeterBrushes

List<TerrainBrush> Game.TerrainContentsGenerator21.m_saltpeterBrushes
static

在文件 TerrainContentsGenerator21.cs393 行定义.

◆ m_sandPocketBrushes

List<TerrainBrush> Game.TerrainContentsGenerator21.m_sandPocketBrushes
static

在文件 TerrainContentsGenerator21.cs407 行定义.

◆ m_seed

int Game.TerrainContentsGenerator21.m_seed

在文件 TerrainContentsGenerator21.cs427 行定义.

◆ m_subsystemBottomSuckerBlockBehavior

SubsystemBottomSuckerBlockBehavior Game.TerrainContentsGenerator21.m_subsystemBottomSuckerBlockBehavior

在文件 TerrainContentsGenerator21.cs423 行定义.

◆ m_subsystemTerrain

SubsystemTerrain Game.TerrainContentsGenerator21.m_subsystemTerrain

在文件 TerrainContentsGenerator21.cs421 行定义.

◆ m_sulphurBrushes

List<TerrainBrush> Game.TerrainContentsGenerator21.m_sulphurBrushes
static

在文件 TerrainContentsGenerator21.cs395 行定义.

◆ m_temperatureOffset

Vector2 Game.TerrainContentsGenerator21.m_temperatureOffset

在文件 TerrainContentsGenerator21.cs433 行定义.

◆ m_waterPocketBrushes

List<TerrainBrush> Game.TerrainContentsGenerator21.m_waterPocketBrushes
static

在文件 TerrainContentsGenerator21.cs415 行定义.

◆ m_worldSettings

WorldSettings Game.TerrainContentsGenerator21.m_worldSettings

在文件 TerrainContentsGenerator21.cs425 行定义.

◆ TGBiomeScaling

float Game.TerrainContentsGenerator21.TGBiomeScaling

在文件 TerrainContentsGenerator21.cs443 行定义.

◆ TGCavesAndPockets

bool Game.TerrainContentsGenerator21.TGCavesAndPockets

在文件 TerrainContentsGenerator21.cs481 行定义.

◆ TGDensityBias

float Game.TerrainContentsGenerator21.TGDensityBias

在文件 TerrainContentsGenerator21.cs455 行定义.

◆ TGExtras

bool Game.TerrainContentsGenerator21.TGExtras

在文件 TerrainContentsGenerator21.cs479 行定义.

◆ TGHeightBias

float Game.TerrainContentsGenerator21.TGHeightBias

在文件 TerrainContentsGenerator21.cs457 行定义.

◆ TGHillsStrength

float Game.TerrainContentsGenerator21.TGHillsStrength

在文件 TerrainContentsGenerator21.cs459 行定义.

◆ TGIslandsFrequency

float Game.TerrainContentsGenerator21.TGIslandsFrequency

在文件 TerrainContentsGenerator21.cs453 行定义.

◆ TGMountainsPercentage

float Game.TerrainContentsGenerator21.TGMountainsPercentage

在文件 TerrainContentsGenerator21.cs465 行定义.

◆ TGMountainsPeriod

float Game.TerrainContentsGenerator21.TGMountainsPeriod

在文件 TerrainContentsGenerator21.cs463 行定义.

◆ TGMountainsStrength

float Game.TerrainContentsGenerator21.TGMountainsStrength

在文件 TerrainContentsGenerator21.cs461 行定义.

◆ TGNewBiomeNoise

bool Game.TerrainContentsGenerator21.TGNewBiomeNoise

在文件 TerrainContentsGenerator21.cs441 行定义.

◆ TGOceanSlope

float Game.TerrainContentsGenerator21.TGOceanSlope

在文件 TerrainContentsGenerator21.cs449 行定义.

◆ TGOceanSlopeVariation

float Game.TerrainContentsGenerator21.TGOceanSlopeVariation

在文件 TerrainContentsGenerator21.cs451 行定义.

◆ TGRiversStrength

float Game.TerrainContentsGenerator21.TGRiversStrength

在文件 TerrainContentsGenerator21.cs467 行定义.

◆ TGShoreFluctuations

float Game.TerrainContentsGenerator21.TGShoreFluctuations

在文件 TerrainContentsGenerator21.cs445 行定义.

◆ TGShoreFluctuationsScaling

float Game.TerrainContentsGenerator21.TGShoreFluctuationsScaling

在文件 TerrainContentsGenerator21.cs447 行定义.

◆ TGSurfaceMultiplier

float Game.TerrainContentsGenerator21.TGSurfaceMultiplier
static

在文件 TerrainContentsGenerator21.cs475 行定义.

◆ TGTurbulencePower

float Game.TerrainContentsGenerator21.TGTurbulencePower

在文件 TerrainContentsGenerator21.cs473 行定义.

◆ TGTurbulenceStrength

float Game.TerrainContentsGenerator21.TGTurbulenceStrength

在文件 TerrainContentsGenerator21.cs469 行定义.

◆ TGTurbulenceTopOffset

float Game.TerrainContentsGenerator21.TGTurbulenceTopOffset

在文件 TerrainContentsGenerator21.cs471 行定义.

◆ TGWater

bool Game.TerrainContentsGenerator21.TGWater

在文件 TerrainContentsGenerator21.cs477 行定义.

属性说明

◆ OceanLevel

int Game.TerrainContentsGenerator21.OceanLevel
get

该类的文档由以下文件生成: