Survivalcraft API 1.8.2.3 v1.8.2.3
Survivalcraft 2.4
载入中...
搜索中...
未找到
Game.SoundGeneratorElectricElement
类 Game.SoundGeneratorElectricElement 继承关系图:
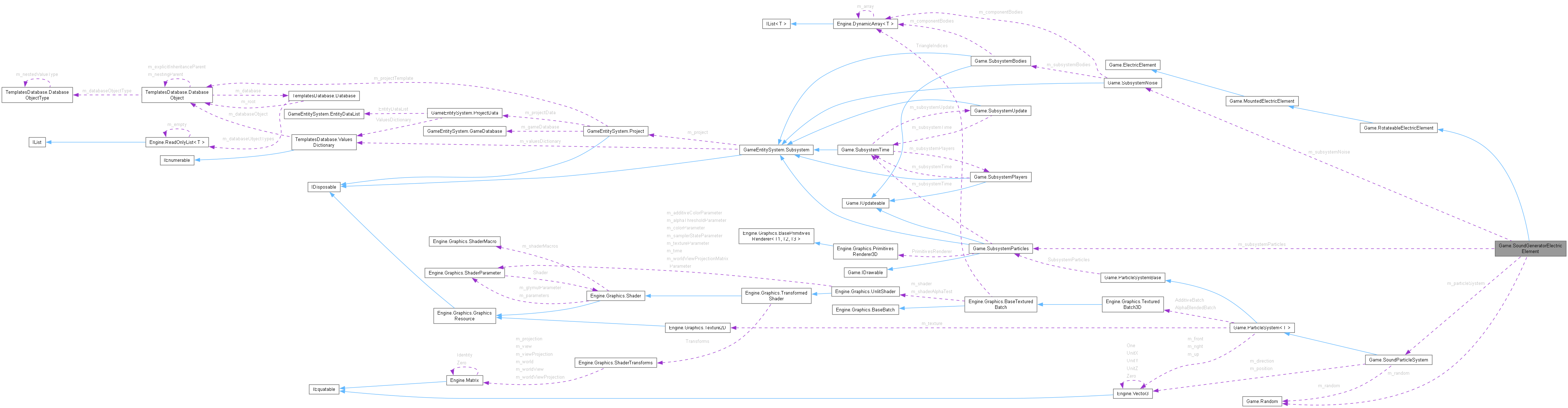
Game.SoundGeneratorElectricElement 的协作图:

Public 成员函数

 SoundGeneratorElectricElement (SubsystemElectricity subsystemElectricity, CellFace cellFace)
override bool Simulate ()
Public 成员函数 继承自 Game.RotateableElectricElement
 RotateableElectricElement (SubsystemElectricity subsystemElectricity, CellFace cellFace)
override bool OnInteract (TerrainRaycastResult raycastResult, ComponentMiner componentMiner)
Public 成员函数 继承自 Game.MountedElectricElement
 MountedElectricElement (SubsystemElectricity subsystemElectricity, CellFace cellFace)
override void OnNeighborBlockChanged (CellFace cellFace, int neighborX, int neighborY, int neighborZ)
Public 成员函数 继承自 Game.ElectricElement
 ElectricElement (SubsystemElectricity subsystemElectricity, IEnumerable< CellFace > cellFaces)
 ElectricElement (SubsystemElectricity subsystemElectricity, CellFace cellFace)
virtual float GetOutputVoltage (int face)
virtual void OnAdded ()
virtual void OnRemoved ()
virtual void OnCollide (CellFace cellFace, float velocity, ComponentBody componentBody)
virtual void OnHitByProjectile (CellFace cellFace, WorldItem worldItem)
virtual void OnConnectionsChanged ()
int CalculateHighInputsCount ()

Public 属性

SubsystemNoise m_subsystemNoise
SubsystemParticles m_subsystemParticles
SoundParticleSystem m_particleSystem
Random m_random = new()
int m_lastToneInput
double m_playAllowedTime
string[] m_tones
int[] m_maxOctaves
string[] m_drums

额外继承的成员函数

静态 Public 成员函数 继承自 Game.ElectricElement
static bool IsSignalHigh (float voltage)
属性 继承自 Game.RotateableElectricElement
int Rotation [get, set]
属性 继承自 Game.ElectricElement
SubsystemElectricity SubsystemElectricity [get, set]
ReadOnlyList< CellFaceCellFaces [get, set]
List< ElectricConnectionConnections [get, set]

详细描述

在文件 SoundGeneratorElectricElement.cs4 行定义.

构造及析构函数说明

◆ SoundGeneratorElectricElement()

Game.SoundGeneratorElectricElement.SoundGeneratorElectricElement ( SubsystemElectricity subsystemElectricity,
CellFace cellFace )

在文件 SoundGeneratorElectricElement.cs68 行定义.

函数调用图:

成员函数说明

◆ Simulate()

override bool Game.SoundGeneratorElectricElement.Simulate ( )
virtual

重载 Game.ElectricElement .

在文件 SoundGeneratorElectricElement.cs76 行定义.

函数调用图:

类成员变量说明

◆ m_drums

string [] Game.SoundGeneratorElectricElement.m_drums
初始值:
= [
"Snare",
"BassDrum",
"ClosedHiHat",
"PedalHiHat",
"OpenHiHat",
"LowTom",
"HighTom",
"CrashCymbal",
"RideCymbal",
"HandClap"
]

在文件 SoundGeneratorElectricElement.cs55 行定义.

◆ m_lastToneInput

int Game.SoundGeneratorElectricElement.m_lastToneInput

在文件 SoundGeneratorElectricElement.cs13 行定义.

◆ m_maxOctaves

int [] Game.SoundGeneratorElectricElement.m_maxOctaves
初始值:
= [
0,
6,
5,
6,
6,
6,
6,
6,
6,
0,
6,
0,
0,
0,
0,
6
]

在文件 SoundGeneratorElectricElement.cs36 行定义.

◆ m_particleSystem

SoundParticleSystem Game.SoundGeneratorElectricElement.m_particleSystem

在文件 SoundGeneratorElectricElement.cs9 行定义.

◆ m_playAllowedTime

double Game.SoundGeneratorElectricElement.m_playAllowedTime

在文件 SoundGeneratorElectricElement.cs15 行定义.

◆ m_random

Random Game.SoundGeneratorElectricElement.m_random = new()

在文件 SoundGeneratorElectricElement.cs11 行定义.

◆ m_subsystemNoise

SubsystemNoise Game.SoundGeneratorElectricElement.m_subsystemNoise

在文件 SoundGeneratorElectricElement.cs5 行定义.

◆ m_subsystemParticles

SubsystemParticles Game.SoundGeneratorElectricElement.m_subsystemParticles

在文件 SoundGeneratorElectricElement.cs7 行定义.

◆ m_tones

string [] Game.SoundGeneratorElectricElement.m_tones
初始值:
= [
"",
"Bell",
"Organ",
"Ping",
"String",
"Trumpet",
"Voice",
"Piano",
"PianoLong",
"Drums",
"Bass",
"",
"",
"",
"",
"Piano"
]

在文件 SoundGeneratorElectricElement.cs17 行定义.


该类的文档由以下文件生成: