|
Survivalcraft API 1.8.2.3 v1.8.2.3
Survivalcraft 2.4
|

静态 Public 成员函数 | |
| static void | Initialize () |
| static void | InitializeCache () |
| static bool | Enable (EnableCap state) |
| static bool | Disable (EnableCap state) |
| static bool | IsEnabled (EnableCap state) |
| static void | ClearColor (Vector4 color) |
| static void | ClearDepth (float depth) |
| static void | ClearStencil (int stencil) |
| static void | CullFace (TriangleFace cullFace) |
| static void | FrontFace (FrontFaceDirection frontFace) |
| static void | DepthFunc (DepthFunction depthFunction) |
| static void | ColorMask (int colorMask) |
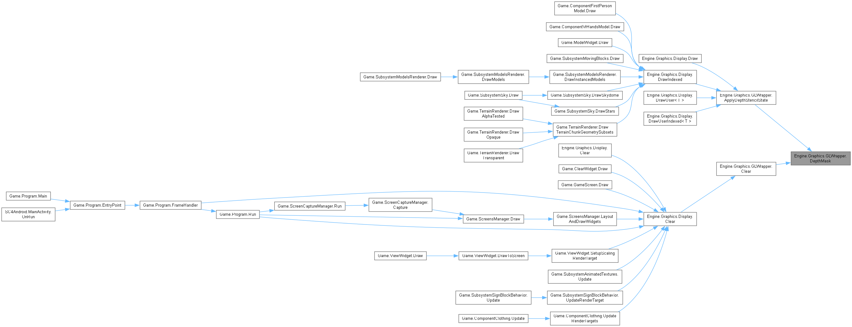
| static bool | DepthMask (bool depthMask) |
| static void | PolygonOffset (float factor, float units) |
| static void | BlendColor (Vector4 blendColor) |
| static void | BlendEquation (BlendEquationModeEXT blendEquation) |
| static void | BlendEquationSeparate (BlendEquationModeEXT blendEquationColor, BlendEquationModeEXT blendEquationAlpha) |
| static void | BlendFunc (BlendingFactor blendFuncSource, BlendingFactor blendFuncDestination) |
| static void | BlendFuncSeparate (BlendingFactor blendFuncSourceColor, BlendingFactor blendFuncDestinationColor, BlendingFactor blendFuncSourceAlpha, BlendingFactor blendFuncDestinationAlpha) |
| static void | VertexAttribArray (int index, bool enable) |
| static void | BindTexture (TextureTarget target, int texture, bool forceBind) |
| static void | ActiveTexture (TextureUnit textureUnit) |
| static void | BindBuffer (BufferTargetARB target, int buffer) |
| static void | BindFramebuffer (int framebuffer) |
| static void | UseProgram (int program) |
| static void | DeleteProgram (int program) |
| static void | DeleteTexture (int texture) |
| static void | DeleteFramebuffer (int framebuffer) |
| static void | DeleteBuffer (BufferTargetARB target, int buffer) |
| static void | ApplyViewportScissor (Viewport viewport, Rectangle scissorRectangle, bool isScissorEnabled) |
| static void | ApplyRasterizerState (RasterizerState state) |
| static void | ApplyDepthStencilState (DepthStencilState state) |
| static void | ApplyBlendState (BlendState state) |
| static void | ApplyRenderTarget (RenderTarget2D renderTarget) |
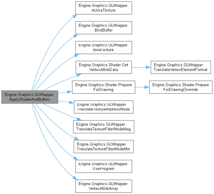
| static unsafe void | ApplyShaderAndBuffers (Shader shader, VertexDeclaration vertexDeclaration, IntPtr vertexOffset, int arrayBuffer, int? elementArrayBuffer) |
| static void | Clear (RenderTarget2D renderTarget, Vector4? color, float? depth, int? stencil) |
| static void | HandleContextLost () |
| static void | TranslateVertexElementFormat (VertexElementFormat vertexElementFormat, out VertexAttribPointerType type, out bool normalize) |
| static DrawElementsType | TranslateIndexFormat (IndexFormat indexFormat) |
| static ShaderParameterType | TranslateActiveUniformType (UniformType type) |
| static Silk.NET.OpenGLES.PrimitiveType | TranslatePrimitiveType (PrimitiveType primitiveType) |
| static TextureMinFilter | TranslateTextureFilterModeMin (TextureFilterMode filterMode, bool isMipmapped) |
| static TextureMagFilter | TranslateTextureFilterModeMag (TextureFilterMode filterMode) |
| static TextureWrapMode | TranslateTextureAddressMode (TextureAddressMode addressMode) |
| static DepthFunction | TranslateCompareFunction (CompareFunction compareFunction) |
| static BlendEquationModeEXT | TranslateBlendFunction (BlendFunction blendFunction) |
| static BlendingFactor | TranslateBlendSrc (Blend blend) |
| static BlendingFactor | TranslateBlendDest (Blend blend) |
| static InternalFormat | TranslateDepthFormat (DepthFormat depthFormat) |
| static void | CheckGLError () |
属性 | |
| static float | LineWidth [get, set] |
在文件 GLWrapper.cs 第 11 行定义.
|
static |
|
static |
|
static |
|
static |
|
static |
|
static |
|
static |
|
static |
|
static |
|
static |
|
static |
|
static |
|
static |
|
static |
|
static |
在文件 GLWrapper.cs 第 1045 行定义.
|
static |
|
static |
|
static |
|
static |
|
static |
|
static |
|
static |
|
static |
|
static |
|
static |
|
static |
|
static |
|
static |
|
static |
|
static |
|
static |
|
static |
|
static |
|
static |
在文件 GLWrapper.cs 第 231 行定义.
|
static |
|
static |
|
static |
|
static |
|
static |
|
static |
|
static |
|
static |
|
static |
|
static |
|
static |
|
static |
|
static |
|
static |
|
static |
|
static |
在文件 GLWrapper.cs 第 12 行定义.
|
static |
在文件 GLWrapper.cs 第 64 行定义.
|
static |
在文件 GLWrapper.cs 第 66 行定义.
|
static |
在文件 GLWrapper.cs 第 67 行定义.
|
static |
在文件 GLWrapper.cs 第 68 行定义.
|
static |
在文件 GLWrapper.cs 第 65 行定义.
|
static |
在文件 GLWrapper.cs 第 27 行定义.
|
static |
在文件 GLWrapper.cs 第 28 行定义.
|
static |
在文件 GLWrapper.cs 第 24 行定义.
|
static |
在文件 GLWrapper.cs 第 41 行定义.
|
static |
在文件 GLWrapper.cs 第 42 行定义.
|
static |
在文件 GLWrapper.cs 第 44 行定义.
|
static |
在文件 GLWrapper.cs 第 43 行定义.
|
static |
在文件 GLWrapper.cs 第 48 行定义.
|
static |
在文件 GLWrapper.cs 第 50 行定义.
|
static |
在文件 GLWrapper.cs 第 49 行定义.
|
static |
在文件 GLWrapper.cs 第 45 行定义.
|
static |
在文件 GLWrapper.cs 第 47 行定义.
|
static |
在文件 GLWrapper.cs 第 46 行定义.
|
static |
在文件 GLWrapper.cs 第 55 行定义.
|
static |
在文件 GLWrapper.cs 第 31 行定义.
|
static |
在文件 GLWrapper.cs 第 32 行定义.
|
static |
在文件 GLWrapper.cs 第 33 行定义.
|
static |
在文件 GLWrapper.cs 第 37 行定义.
|
static |
在文件 GLWrapper.cs 第 34 行定义.
|
static |
在文件 GLWrapper.cs 第 36 行定义.
|
static |
在文件 GLWrapper.cs 第 38 行定义.
|
static |
在文件 GLWrapper.cs 第 54 行定义.
|
static |
在文件 GLWrapper.cs 第 25 行定义.
|
static |
在文件 GLWrapper.cs 第 51 行定义.
|
static |
在文件 GLWrapper.cs 第 30 行定义.
|
static |
在文件 GLWrapper.cs 第 35 行定义.
|
static |
在文件 GLWrapper.cs 第 60 行定义.
|
static |
在文件 GLWrapper.cs 第 57 行定义.
|
static |
在文件 GLWrapper.cs 第 58 行定义.
|
static |
在文件 GLWrapper.cs 第 59 行定义.
|
static |
在文件 GLWrapper.cs 第 23 行定义.
|
static |
在文件 GLWrapper.cs 第 21 行定义.
|
static |
在文件 GLWrapper.cs 第 19 行定义.
|
static |
在文件 GLWrapper.cs 第 39 行定义.
|
static |
在文件 GLWrapper.cs 第 40 行定义.
|
static |
在文件 GLWrapper.cs 第 29 行定义.
|
static |
在文件 GLWrapper.cs 第 53 行定义.
|
static |
在文件 GLWrapper.cs 第 62 行定义.
|
static |
在文件 GLWrapper.cs 第 26 行定义.
|
static |
在文件 GLWrapper.cs 第 56 行定义.
|
static |
在文件 GLWrapper.cs 第 52 行定义.
|
static |
在文件 GLWrapper.cs 第 61 行定义.
|
staticgetset |
在文件 GLWrapper.cs 第 797 行定义.