Survivalcraft API 1.8.2.3
v1.8.2.3
Survivalcraft 2.4
载入中...
搜索中...
未找到
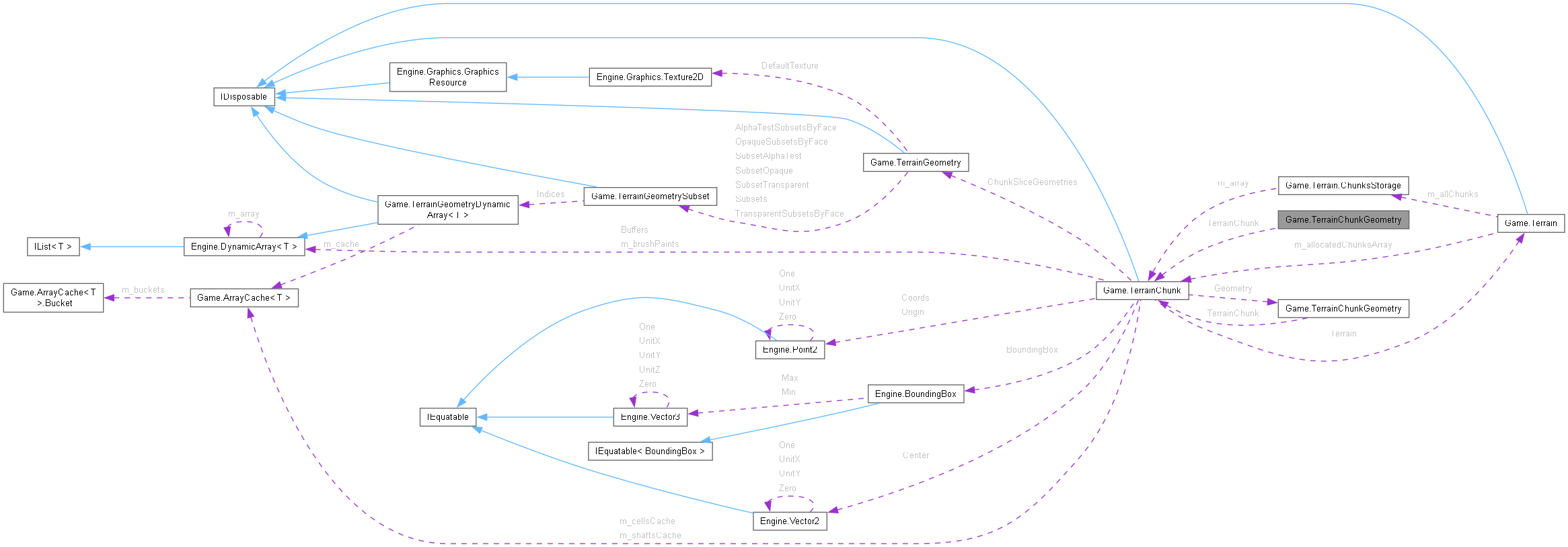
Game.TerrainChunkGeometry
Game.TerrainChunkGeometry 的协作图:
[
图例
]
类
class
Buffer
Public 属性
TerrainChunk
TerrainChunk
详细描述
在文件
TerrainChunkGeometry.cs
第
5
行定义.
类成员变量说明
◆
TerrainChunk
TerrainChunk Game.TerrainChunkGeometry.TerrainChunk
在文件
TerrainChunkGeometry.cs
第
6
行定义.
该类的文档由以下文件生成:
E:/sc/doxygen/SurvivalcraftApi 1.8.2.3/Survivalcraft.Windows/Game/
TerrainChunkGeometry.cs
Game
TerrainChunkGeometry
制作者
1.16.1