Survivalcraft API 1.8.2.3 v1.8.2.3
Survivalcraft 2.4
载入中...
搜索中...
未找到
Game.TerrainContentsGenerator22
类 Game.TerrainContentsGenerator22 继承关系图:
Game.TerrainContentsGenerator22 的协作图:

class  CavePoint
class  Grid2d
class  Grid3d

Public 成员函数

 TerrainContentsGenerator22 (SubsystemTerrain subsystemTerrain)
Vector3 FindCoarseSpawnPosition ()
void GenerateChunkContentsPass1 (TerrainChunk chunk)
void GenerateChunkContentsPass2 (TerrainChunk chunk)
void GenerateChunkContentsPass3 (TerrainChunk chunk)
void GenerateChunkContentsPass4 (TerrainChunk chunk)
float CalculateOceanShoreDistance (float x, float z)
float CalculateMountainRangeFactor (float x, float z)
float CalculateHeight (float x, float z)
int CalculateTemperature (float x, float z)
int CalculateHumidity (float x, float z)
float CalculateOceanShoreX (float z)
float CalculateOceanShoreZ (float x)
float ScoreSpawnPosition (int x, int z)
void GenerateSurfaceParameters (TerrainChunk chunk, int x1, int z1, int x2, int z2)
void GenerateTerrain (TerrainChunk chunk, int x1, int z1, int x2, int z2)
void GenerateSurface (TerrainChunk chunk)
void GenerateMinerals (TerrainChunk chunk)
void GeneratePockets (TerrainChunk chunk)
void GenerateCaves (TerrainChunk chunk)
void GenerateTreesAndLogs (TerrainChunk chunk)
void GenerateBedrockAndAir (TerrainChunk chunk)
void GenerateGrassAndPlants (TerrainChunk chunk)
void GenerateBottomSuckers (TerrainChunk chunk)
void GenerateCacti (TerrainChunk chunk)
void GeneratePumpkins (TerrainChunk chunk)
void GenerateKelp (TerrainChunk chunk)
void GenerateSeagrass (TerrainChunk chunk)
void GenerateIvy (TerrainChunk chunk)
void GenerateTraps (TerrainChunk chunk)
void GenerateGraves (TerrainChunk chunk)
void GenerateSnowAndIce (TerrainChunk chunk)
void PropagateFluidsDownwards (TerrainChunk chunk)
virtual void UpdateFluidIsTop (TerrainChunk chunk)

静态 Public 成员函数

static float Squish (float v, float zero, float one)
static void CreateBrushes ()

Public 属性

SubsystemTerrain m_subsystemTerrain
SubsystemBottomSuckerBlockBehavior m_subsystemBottomSuckerBlockBehavior
WorldSettings m_worldSettings
int m_seed
Vector2m_islandSize
Vector2 m_oceanCorner
Vector2 m_temperatureOffset
Vector2 m_humidityOffset
Vector2 m_mountainsOffset
Vector2 m_riversOffset
float TGBiomeScaling
float TGShoreFluctuations
float TGShoreFluctuationsScaling
float TGOceanSlope
float TGOceanSlopeVariation
float TGIslandsFrequency
float TGDensityBias
float TGHeightBias
float TGHillsPercentage
float TGHillsStrength
int TGHillsOctaves
float TGHillsFrequency
float TGHillsPersistence
float TGMountainsStrength
float TGMountainRangeFreq
float TGMountainsPercentage
float TGRiversStrength
float TGTurbulenceStrength
float TGTurbulenceFreq
int TGTurbulenceOctaves
float TGTurbulencePersistence
float TGMinTurbulence
float TGTurbulenceZero
bool TGWater
bool TGExtras
bool TGCavesAndPockets

静态 Public 属性

static List< TerrainBrushm_coalBrushes
static List< TerrainBrushm_ironBrushes
static List< TerrainBrushm_copperBrushes
static List< TerrainBrushm_saltpeterBrushes
static List< TerrainBrushm_sulphurBrushes
static List< TerrainBrushm_diamondBrushes
static List< TerrainBrushm_germaniumBrushes
static List< TerrainBrushm_dirtPocketBrushes
static List< TerrainBrushm_gravelPocketBrushes
static List< TerrainBrushm_limestonePocketBrushes
static List< TerrainBrushm_sandPocketBrushes
static List< TerrainBrushm_basaltPocketBrushes
static List< TerrainBrushm_granitePocketBrushes
static List< TerrainBrushm_clayPocketBrushes
static List< TerrainBrushm_waterPocketBrushes
static List< TerrainBrushm_magmaPocketBrushes
static List< List< TerrainBrush > > m_caveBrushesByType
static float TGMountainsDetailFreq
static int TGMountainsDetailOctaves
static float TGMountainsDetailPersistence
static float TGSurfaceMultiplier

属性

int OceanLevel [get]

静态 Private 成员函数

static TerrainContentsGenerator22 ()

详细描述

在文件 TerrainContentsGenerator22.cs4 行定义.

构造及析构函数说明

◆ TerrainContentsGenerator22() [1/2]

Game.TerrainContentsGenerator22.TerrainContentsGenerator22 ( )
staticprivate

在文件 TerrainContentsGenerator22.cs254 行定义.

函数调用图:

◆ TerrainContentsGenerator22() [2/2]

Game.TerrainContentsGenerator22.TerrainContentsGenerator22 ( SubsystemTerrain subsystemTerrain)

在文件 TerrainContentsGenerator22.cs275 行定义.

函数调用图:

成员函数说明

◆ CalculateHeight()

float Game.TerrainContentsGenerator22.CalculateHeight ( float x,
float z )

实现了 Game.ITerrainContentsGenerator.

在文件 TerrainContentsGenerator22.cs405 行定义.

函数调用图:
这是这个函数的调用关系图:

◆ CalculateHumidity()

int Game.TerrainContentsGenerator22.CalculateHumidity ( float x,
float z )

实现了 Game.ITerrainContentsGenerator.

在文件 TerrainContentsGenerator22.cs449 行定义.

这是这个函数的调用关系图:

◆ CalculateMountainRangeFactor()

float Game.TerrainContentsGenerator22.CalculateMountainRangeFactor ( float x,
float z )

实现了 Game.ITerrainContentsGenerator.

在文件 TerrainContentsGenerator22.cs395 行定义.

这是这个函数的调用关系图:

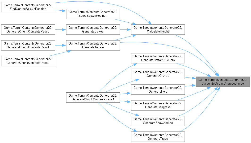
◆ CalculateOceanShoreDistance()

float Game.TerrainContentsGenerator22.CalculateOceanShoreDistance ( float x,
float z )

实现了 Game.ITerrainContentsGenerator.

在文件 TerrainContentsGenerator22.cs382 行定义.

函数调用图:
这是这个函数的调用关系图:

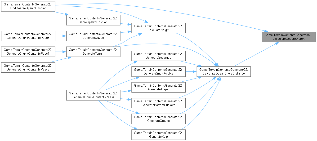
◆ CalculateOceanShoreX()

float Game.TerrainContentsGenerator22.CalculateOceanShoreX ( float z)

在文件 TerrainContentsGenerator22.cs462 行定义.

这是这个函数的调用关系图:

◆ CalculateOceanShoreZ()

float Game.TerrainContentsGenerator22.CalculateOceanShoreZ ( float x)

在文件 TerrainContentsGenerator22.cs465 行定义.

这是这个函数的调用关系图:

◆ CalculateTemperature()

int Game.TerrainContentsGenerator22.CalculateTemperature ( float x,
float z )

实现了 Game.ITerrainContentsGenerator.

在文件 TerrainContentsGenerator22.cs438 行定义.

这是这个函数的调用关系图:

◆ CreateBrushes()

void Game.TerrainContentsGenerator22.CreateBrushes ( )
static

在文件 TerrainContentsGenerator22.cs1933 行定义.

函数调用图:
这是这个函数的调用关系图:

◆ FindCoarseSpawnPosition()

Vector3 Game.TerrainContentsGenerator22.FindCoarseSpawnPosition ( )

实现了 Game.ITerrainContentsGenerator.

在文件 TerrainContentsGenerator22.cs321 行定义.

函数调用图:

◆ GenerateBedrockAndAir()

void Game.TerrainContentsGenerator22.GenerateBedrockAndAir ( TerrainChunk chunk)

在文件 TerrainContentsGenerator22.cs1216 行定义.

函数调用图:
这是这个函数的调用关系图:

◆ GenerateBottomSuckers()

void Game.TerrainContentsGenerator22.GenerateBottomSuckers ( TerrainChunk chunk)

在文件 TerrainContentsGenerator22.cs1260 行定义.

函数调用图:
这是这个函数的调用关系图:

◆ GenerateCacti()

void Game.TerrainContentsGenerator22.GenerateCacti ( TerrainChunk chunk)

在文件 TerrainContentsGenerator22.cs1337 行定义.

函数调用图:
这是这个函数的调用关系图:

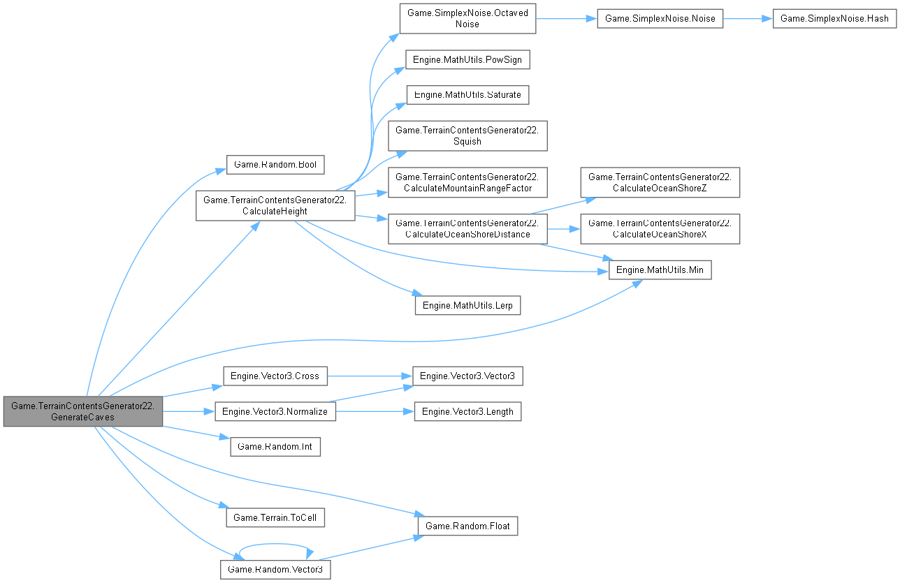
◆ GenerateCaves()

void Game.TerrainContentsGenerator22.GenerateCaves ( TerrainChunk chunk)

在文件 TerrainContentsGenerator22.cs915 行定义.

函数调用图:
这是这个函数的调用关系图:

◆ GenerateChunkContentsPass1()

void Game.TerrainContentsGenerator22.GenerateChunkContentsPass1 ( TerrainChunk chunk)

实现了 Game.ITerrainContentsGenerator.

在文件 TerrainContentsGenerator22.cs348 行定义.

函数调用图:

◆ GenerateChunkContentsPass2()

void Game.TerrainContentsGenerator22.GenerateChunkContentsPass2 ( TerrainChunk chunk)

实现了 Game.ITerrainContentsGenerator.

在文件 TerrainContentsGenerator22.cs353 行定义.

函数调用图:

◆ GenerateChunkContentsPass3()

void Game.TerrainContentsGenerator22.GenerateChunkContentsPass3 ( TerrainChunk chunk)

实现了 Game.ITerrainContentsGenerator.

在文件 TerrainContentsGenerator22.cs358 行定义.

函数调用图:

◆ GenerateChunkContentsPass4()

void Game.TerrainContentsGenerator22.GenerateChunkContentsPass4 ( TerrainChunk chunk)

实现了 Game.ITerrainContentsGenerator.

在文件 TerrainContentsGenerator22.cs366 行定义.

函数调用图:

◆ GenerateGrassAndPlants()

void Game.TerrainContentsGenerator22.GenerateGrassAndPlants ( TerrainChunk chunk)

在文件 TerrainContentsGenerator22.cs1231 行定义.

函数调用图:
这是这个函数的调用关系图:

◆ GenerateGraves()

void Game.TerrainContentsGenerator22.GenerateGraves ( TerrainChunk chunk)

在文件 TerrainContentsGenerator22.cs1663 行定义.

函数调用图:
这是这个函数的调用关系图:

◆ GenerateIvy()

void Game.TerrainContentsGenerator22.GenerateIvy ( TerrainChunk chunk)

在文件 TerrainContentsGenerator22.cs1534 行定义.

函数调用图:
这是这个函数的调用关系图:

◆ GenerateKelp()

void Game.TerrainContentsGenerator22.GenerateKelp ( TerrainChunk chunk)

在文件 TerrainContentsGenerator22.cs1422 行定义.

函数调用图:
这是这个函数的调用关系图:

◆ GenerateMinerals()

void Game.TerrainContentsGenerator22.GenerateMinerals ( TerrainChunk chunk)

在文件 TerrainContentsGenerator22.cs754 行定义.

函数调用图:
这是这个函数的调用关系图:

◆ GeneratePockets()

void Game.TerrainContentsGenerator22.GeneratePockets ( TerrainChunk chunk)

在文件 TerrainContentsGenerator22.cs821 行定义.

函数调用图:
这是这个函数的调用关系图:

◆ GeneratePumpkins()

void Game.TerrainContentsGenerator22.GeneratePumpkins ( TerrainChunk chunk)

在文件 TerrainContentsGenerator22.cs1382 行定义.

函数调用图:
这是这个函数的调用关系图:

◆ GenerateSeagrass()

void Game.TerrainContentsGenerator22.GenerateSeagrass ( TerrainChunk chunk)

在文件 TerrainContentsGenerator22.cs1489 行定义.

函数调用图:
这是这个函数的调用关系图:

◆ GenerateSnowAndIce()

void Game.TerrainContentsGenerator22.GenerateSnowAndIce ( TerrainChunk chunk)

在文件 TerrainContentsGenerator22.cs1847 行定义.

函数调用图:
这是这个函数的调用关系图:

◆ GenerateSurface()

void Game.TerrainContentsGenerator22.GenerateSurface ( TerrainChunk chunk)

在文件 TerrainContentsGenerator22.cs698 行定义.

函数调用图:
这是这个函数的调用关系图:

◆ GenerateSurfaceParameters()

void Game.TerrainContentsGenerator22.GenerateSurfaceParameters ( TerrainChunk chunk,
int x1,
int z1,
int x2,
int z2 )

在文件 TerrainContentsGenerator22.cs566 行定义.

函数调用图:
这是这个函数的调用关系图:

◆ GenerateTerrain()

void Game.TerrainContentsGenerator22.GenerateTerrain ( TerrainChunk chunk,
int x1,
int z1,
int x2,
int z2 )

在文件 TerrainContentsGenerator22.cs579 行定义.

函数调用图:
这是这个函数的调用关系图:

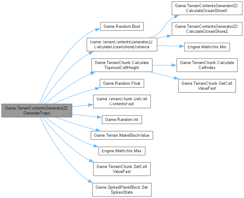
◆ GenerateTraps()

void Game.TerrainContentsGenerator22.GenerateTraps ( TerrainChunk chunk)

在文件 TerrainContentsGenerator22.cs1597 行定义.

函数调用图:
这是这个函数的调用关系图:

◆ GenerateTreesAndLogs()

void Game.TerrainContentsGenerator22.GenerateTreesAndLogs ( TerrainChunk chunk)

在文件 TerrainContentsGenerator22.cs1031 行定义.

函数调用图:
这是这个函数的调用关系图:

◆ PropagateFluidsDownwards()

void Game.TerrainContentsGenerator22.PropagateFluidsDownwards ( TerrainChunk chunk)

在文件 TerrainContentsGenerator22.cs1888 行定义.

函数调用图:
这是这个函数的调用关系图:

◆ ScoreSpawnPosition()

float Game.TerrainContentsGenerator22.ScoreSpawnPosition ( int x,
int z )

在文件 TerrainContentsGenerator22.cs468 行定义.

函数调用图:
这是这个函数的调用关系图:

◆ Squish()

float Game.TerrainContentsGenerator22.Squish ( float v,
float zero,
float one )
static

在文件 TerrainContentsGenerator22.cs460 行定义.

这是这个函数的调用关系图:

◆ UpdateFluidIsTop()

virtual void Game.TerrainContentsGenerator22.UpdateFluidIsTop ( TerrainChunk chunk)
virtual

在文件 TerrainContentsGenerator22.cs1910 行定义.

函数调用图:
这是这个函数的调用关系图:

类成员变量说明

◆ m_basaltPocketBrushes

List<TerrainBrush> Game.TerrainContentsGenerator22.m_basaltPocketBrushes
static

在文件 TerrainContentsGenerator22.cs160 行定义.

◆ m_caveBrushesByType

List<List<TerrainBrush> > Game.TerrainContentsGenerator22.m_caveBrushesByType
static

在文件 TerrainContentsGenerator22.cs170 行定义.

◆ m_clayPocketBrushes

List<TerrainBrush> Game.TerrainContentsGenerator22.m_clayPocketBrushes
static

在文件 TerrainContentsGenerator22.cs164 行定义.

◆ m_coalBrushes

List<TerrainBrush> Game.TerrainContentsGenerator22.m_coalBrushes
static

在文件 TerrainContentsGenerator22.cs138 行定义.

◆ m_copperBrushes

List<TerrainBrush> Game.TerrainContentsGenerator22.m_copperBrushes
static

在文件 TerrainContentsGenerator22.cs142 行定义.

◆ m_diamondBrushes

List<TerrainBrush> Game.TerrainContentsGenerator22.m_diamondBrushes
static

在文件 TerrainContentsGenerator22.cs148 行定义.

◆ m_dirtPocketBrushes

List<TerrainBrush> Game.TerrainContentsGenerator22.m_dirtPocketBrushes
static

在文件 TerrainContentsGenerator22.cs152 行定义.

◆ m_germaniumBrushes

List<TerrainBrush> Game.TerrainContentsGenerator22.m_germaniumBrushes
static

在文件 TerrainContentsGenerator22.cs150 行定义.

◆ m_granitePocketBrushes

List<TerrainBrush> Game.TerrainContentsGenerator22.m_granitePocketBrushes
static

在文件 TerrainContentsGenerator22.cs162 行定义.

◆ m_gravelPocketBrushes

List<TerrainBrush> Game.TerrainContentsGenerator22.m_gravelPocketBrushes
static

在文件 TerrainContentsGenerator22.cs154 行定义.

◆ m_humidityOffset

Vector2 Game.TerrainContentsGenerator22.m_humidityOffset

在文件 TerrainContentsGenerator22.cs186 行定义.

◆ m_ironBrushes

List<TerrainBrush> Game.TerrainContentsGenerator22.m_ironBrushes
static

在文件 TerrainContentsGenerator22.cs140 行定义.

◆ m_islandSize

Vector2? Game.TerrainContentsGenerator22.m_islandSize

在文件 TerrainContentsGenerator22.cs180 行定义.

◆ m_limestonePocketBrushes

List<TerrainBrush> Game.TerrainContentsGenerator22.m_limestonePocketBrushes
static

在文件 TerrainContentsGenerator22.cs156 行定义.

◆ m_magmaPocketBrushes

List<TerrainBrush> Game.TerrainContentsGenerator22.m_magmaPocketBrushes
static

在文件 TerrainContentsGenerator22.cs168 行定义.

◆ m_mountainsOffset

Vector2 Game.TerrainContentsGenerator22.m_mountainsOffset

在文件 TerrainContentsGenerator22.cs188 行定义.

◆ m_oceanCorner

Vector2 Game.TerrainContentsGenerator22.m_oceanCorner

在文件 TerrainContentsGenerator22.cs182 行定义.

◆ m_riversOffset

Vector2 Game.TerrainContentsGenerator22.m_riversOffset

在文件 TerrainContentsGenerator22.cs190 行定义.

◆ m_saltpeterBrushes

List<TerrainBrush> Game.TerrainContentsGenerator22.m_saltpeterBrushes
static

在文件 TerrainContentsGenerator22.cs144 行定义.

◆ m_sandPocketBrushes

List<TerrainBrush> Game.TerrainContentsGenerator22.m_sandPocketBrushes
static

在文件 TerrainContentsGenerator22.cs158 行定义.

◆ m_seed

int Game.TerrainContentsGenerator22.m_seed

在文件 TerrainContentsGenerator22.cs178 行定义.

◆ m_subsystemBottomSuckerBlockBehavior

SubsystemBottomSuckerBlockBehavior Game.TerrainContentsGenerator22.m_subsystemBottomSuckerBlockBehavior

在文件 TerrainContentsGenerator22.cs174 行定义.

◆ m_subsystemTerrain

SubsystemTerrain Game.TerrainContentsGenerator22.m_subsystemTerrain

在文件 TerrainContentsGenerator22.cs172 行定义.

◆ m_sulphurBrushes

List<TerrainBrush> Game.TerrainContentsGenerator22.m_sulphurBrushes
static

在文件 TerrainContentsGenerator22.cs146 行定义.

◆ m_temperatureOffset

Vector2 Game.TerrainContentsGenerator22.m_temperatureOffset

在文件 TerrainContentsGenerator22.cs184 行定义.

◆ m_waterPocketBrushes

List<TerrainBrush> Game.TerrainContentsGenerator22.m_waterPocketBrushes
static

在文件 TerrainContentsGenerator22.cs166 行定义.

◆ m_worldSettings

WorldSettings Game.TerrainContentsGenerator22.m_worldSettings

在文件 TerrainContentsGenerator22.cs176 行定义.

◆ TGBiomeScaling

float Game.TerrainContentsGenerator22.TGBiomeScaling

在文件 TerrainContentsGenerator22.cs192 行定义.

◆ TGCavesAndPockets

bool Game.TerrainContentsGenerator22.TGCavesAndPockets

在文件 TerrainContentsGenerator22.cs250 行定义.

◆ TGDensityBias

float Game.TerrainContentsGenerator22.TGDensityBias

在文件 TerrainContentsGenerator22.cs204 行定义.

◆ TGExtras

bool Game.TerrainContentsGenerator22.TGExtras

在文件 TerrainContentsGenerator22.cs248 行定义.

◆ TGHeightBias

float Game.TerrainContentsGenerator22.TGHeightBias

在文件 TerrainContentsGenerator22.cs206 行定义.

◆ TGHillsFrequency

float Game.TerrainContentsGenerator22.TGHillsFrequency

在文件 TerrainContentsGenerator22.cs214 行定义.

◆ TGHillsOctaves

int Game.TerrainContentsGenerator22.TGHillsOctaves

在文件 TerrainContentsGenerator22.cs212 行定义.

◆ TGHillsPercentage

float Game.TerrainContentsGenerator22.TGHillsPercentage

在文件 TerrainContentsGenerator22.cs208 行定义.

◆ TGHillsPersistence

float Game.TerrainContentsGenerator22.TGHillsPersistence

在文件 TerrainContentsGenerator22.cs216 行定义.

◆ TGHillsStrength

float Game.TerrainContentsGenerator22.TGHillsStrength

在文件 TerrainContentsGenerator22.cs210 行定义.

◆ TGIslandsFrequency

float Game.TerrainContentsGenerator22.TGIslandsFrequency

在文件 TerrainContentsGenerator22.cs202 行定义.

◆ TGMinTurbulence

float Game.TerrainContentsGenerator22.TGMinTurbulence

在文件 TerrainContentsGenerator22.cs240 行定义.

◆ TGMountainRangeFreq

float Game.TerrainContentsGenerator22.TGMountainRangeFreq

在文件 TerrainContentsGenerator22.cs220 行定义.

◆ TGMountainsDetailFreq

float Game.TerrainContentsGenerator22.TGMountainsDetailFreq
static

在文件 TerrainContentsGenerator22.cs224 行定义.

◆ TGMountainsDetailOctaves

int Game.TerrainContentsGenerator22.TGMountainsDetailOctaves
static

在文件 TerrainContentsGenerator22.cs226 行定义.

◆ TGMountainsDetailPersistence

float Game.TerrainContentsGenerator22.TGMountainsDetailPersistence
static

在文件 TerrainContentsGenerator22.cs228 行定义.

◆ TGMountainsPercentage

float Game.TerrainContentsGenerator22.TGMountainsPercentage

在文件 TerrainContentsGenerator22.cs222 行定义.

◆ TGMountainsStrength

float Game.TerrainContentsGenerator22.TGMountainsStrength

在文件 TerrainContentsGenerator22.cs218 行定义.

◆ TGOceanSlope

float Game.TerrainContentsGenerator22.TGOceanSlope

在文件 TerrainContentsGenerator22.cs198 行定义.

◆ TGOceanSlopeVariation

float Game.TerrainContentsGenerator22.TGOceanSlopeVariation

在文件 TerrainContentsGenerator22.cs200 行定义.

◆ TGRiversStrength

float Game.TerrainContentsGenerator22.TGRiversStrength

在文件 TerrainContentsGenerator22.cs230 行定义.

◆ TGShoreFluctuations

float Game.TerrainContentsGenerator22.TGShoreFluctuations

在文件 TerrainContentsGenerator22.cs194 行定义.

◆ TGShoreFluctuationsScaling

float Game.TerrainContentsGenerator22.TGShoreFluctuationsScaling

在文件 TerrainContentsGenerator22.cs196 行定义.

◆ TGSurfaceMultiplier

float Game.TerrainContentsGenerator22.TGSurfaceMultiplier
static

在文件 TerrainContentsGenerator22.cs244 行定义.

◆ TGTurbulenceFreq

float Game.TerrainContentsGenerator22.TGTurbulenceFreq

在文件 TerrainContentsGenerator22.cs234 行定义.

◆ TGTurbulenceOctaves

int Game.TerrainContentsGenerator22.TGTurbulenceOctaves

在文件 TerrainContentsGenerator22.cs236 行定义.

◆ TGTurbulencePersistence

float Game.TerrainContentsGenerator22.TGTurbulencePersistence

在文件 TerrainContentsGenerator22.cs238 行定义.

◆ TGTurbulenceStrength

float Game.TerrainContentsGenerator22.TGTurbulenceStrength

在文件 TerrainContentsGenerator22.cs232 行定义.

◆ TGTurbulenceZero

float Game.TerrainContentsGenerator22.TGTurbulenceZero

在文件 TerrainContentsGenerator22.cs242 行定义.

◆ TGWater

bool Game.TerrainContentsGenerator22.TGWater

在文件 TerrainContentsGenerator22.cs246 行定义.

属性说明

◆ OceanLevel

int Game.TerrainContentsGenerator22.OceanLevel
get

该类的文档由以下文件生成: