|
Survivalcraft API 1.8.2.3 v1.8.2.3
Survivalcraft 2.4
|


Public 成员函数 | |
| override void | Load (ValuesDictionary valuesDictionary) |
| override void | Dispose () |
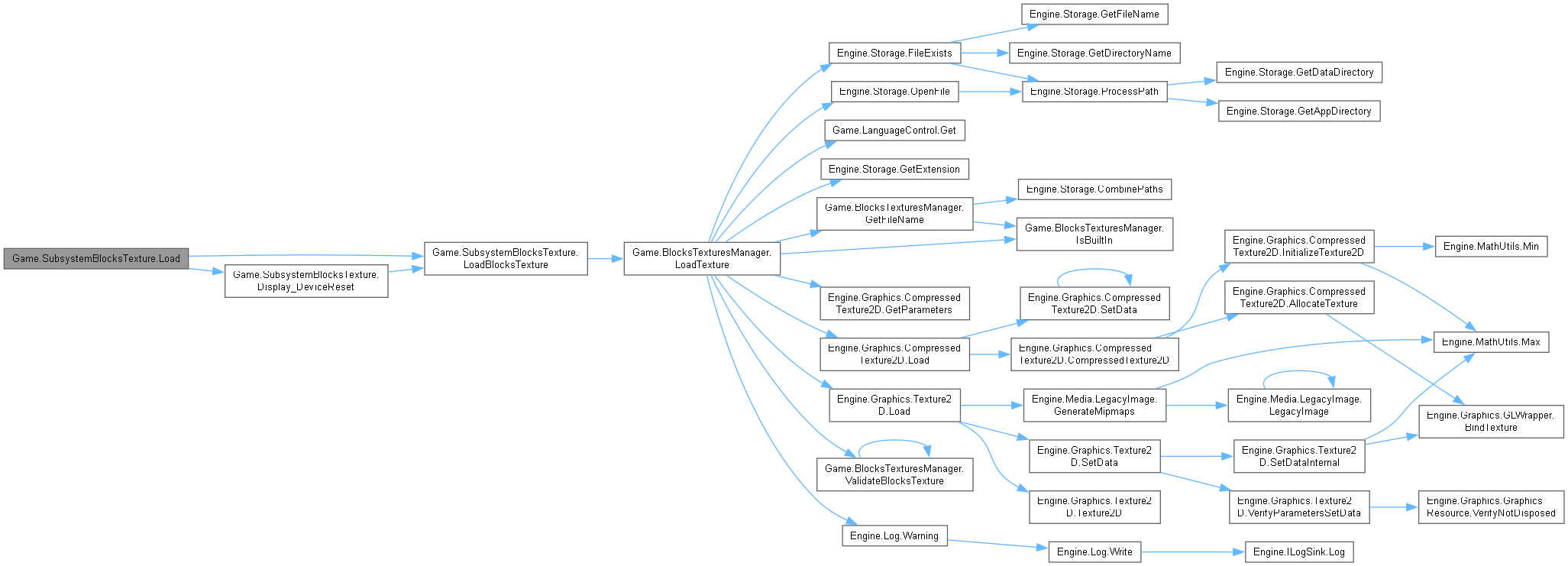
| void | LoadBlocksTexture () |
| void | DisposeBlocksTexture () |
| void | Display_DeviceReset () |
| Public 成员函数 继承自 GameEntitySystem.Subsystem | |
| virtual void | OnEntityAdded (Entity entity) |
| virtual void | OnEntityRemoved (Entity entity) |
| virtual void | Save (ValuesDictionary valuesDictionary) |
| virtual void | Initialize (Project project, ValuesDictionary valuesDictionary) |
属性 | |
| Texture2D | BlocksTexture [get, set] |
| 属性 继承自 GameEntitySystem.Subsystem | |
| Project | Project [get] |
| ValuesDictionary | ValuesDictionary [get] |
额外继承的成员函数 | |
| 包函数 继承自 GameEntitySystem.Subsystem | |
| void | DisposeInternal () |
在文件 SubsystemBlocksTexture.cs 第 6 行定义.
| void Game.SubsystemBlocksTexture.Display_DeviceReset | ( | ) |
|
virtual |
| void Game.SubsystemBlocksTexture.DisposeBlocksTexture | ( | ) |
|
virtual |
| void Game.SubsystemBlocksTexture.LoadBlocksTexture | ( | ) |
|
getset |
在文件 SubsystemBlocksTexture.cs 第 7 行定义.