|
Survivalcraft API 1.8.2.3 v1.8.2.3
Survivalcraft 2.4
|


类 | |
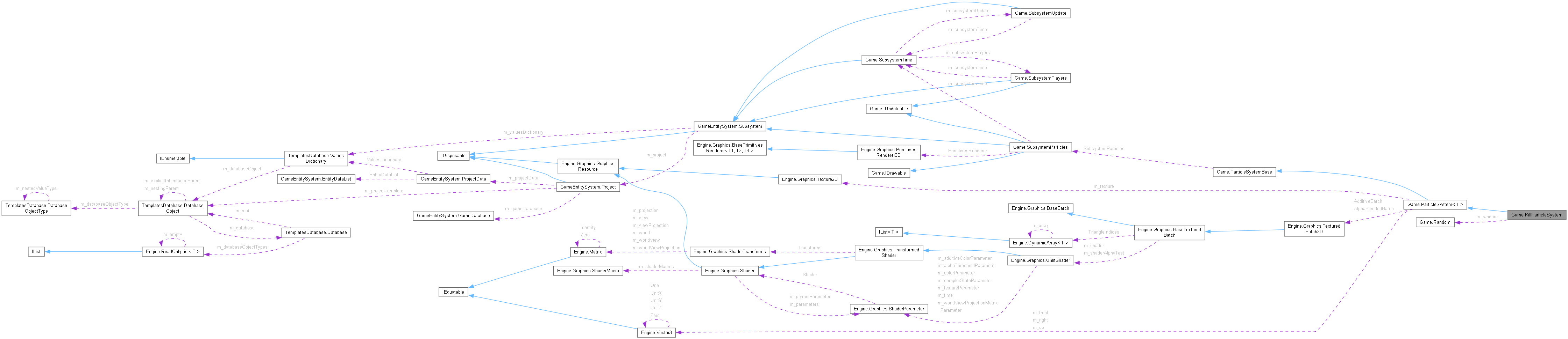
| class | Particle |
Public 成员函数 | |
| KillParticleSystem (SubsystemTerrain terrain, Vector3 position, float size) | |
| override bool | Simulate (float dt) |
| Public 成员函数 继承自 Game.ParticleSystem< T > | |
| ParticleSystem (int particlesCount) | |
| override void | Draw (Camera camera) |
| override bool | Simulate (float dt) |
| Public 成员函数 继承自 Game.ParticleSystemBase | |
| void | Draw (Camera camera) |
| bool | Simulate (float dt) |
| virtual void | OnAdded () |
| virtual void | OnRemoved () |
Public 属性 | |
| Random | m_random = new() |
| Public 属性 继承自 Game.ParticleSystem< T > | |
| T[] | m_particles |
| Texture2D | m_texture |
| Vector3[] | m_front = new Vector3[3] |
| Vector3[] | m_right = new Vector3[3] |
| Vector3[] | m_up = new Vector3[3] |
| TexturedBatch3D | AdditiveBatch |
| TexturedBatch3D | AlphaBlendedBatch |
| Public 属性 继承自 Game.ParticleSystemBase | |
| SubsystemParticles | SubsystemParticles |
额外继承的成员函数 | |
| 属性 继承自 Game.ParticleSystem< T > | |
| T[] | Particles [get] |
| Texture2D | Texture [get, set] |
| int | TextureSlotsCount [get, set] |
在文件 KillParticleSystem.cs 第 5 行定义.
| Game.KillParticleSystem.KillParticleSystem | ( | SubsystemTerrain | terrain, |
| Vector3 | position, | ||
| float | size ) |
| override bool Game.KillParticleSystem.Simulate | ( | float | dt | ) |
| Random Game.KillParticleSystem.m_random = new() |
在文件 KillParticleSystem.cs 第 12 行定义.