|
Survivalcraft API 1.8.2.3 v1.8.2.3
Survivalcraft 2.4
|


类 | |
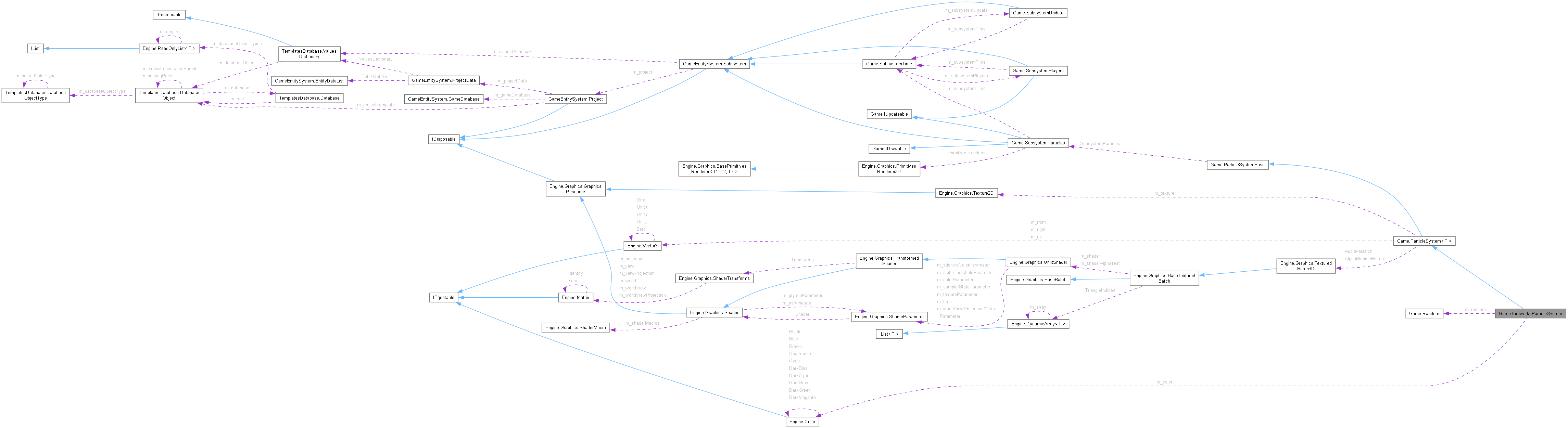
| class | Particle |
Public 成员函数 | |
| FireworksParticleSystem (Vector3 position, Color color, FireworksBlock.Shape shape, float flickering, float particleSize) | |
| override bool | Simulate (float dt) |
| Public 成员函数 继承自 Game.ParticleSystem< T > | |
| ParticleSystem (int particlesCount) | |
| override void | Draw (Camera camera) |
| override bool | Simulate (float dt) |
| Public 成员函数 继承自 Game.ParticleSystemBase | |
| void | Draw (Camera camera) |
| bool | Simulate (float dt) |
| virtual void | OnAdded () |
| virtual void | OnRemoved () |
Public 属性 | |
| Random | m_random = new() |
| Color | m_color |
| float | m_flickering |
| int | m_nextParticle |
| Public 属性 继承自 Game.ParticleSystem< T > | |
| T[] | m_particles |
| Texture2D | m_texture |
| Vector3[] | m_front = new Vector3[3] |
| Vector3[] | m_right = new Vector3[3] |
| Vector3[] | m_up = new Vector3[3] |
| TexturedBatch3D | AdditiveBatch |
| TexturedBatch3D | AlphaBlendedBatch |
| Public 属性 继承自 Game.ParticleSystemBase | |
| SubsystemParticles | SubsystemParticles |
额外继承的成员函数 | |
| 属性 继承自 Game.ParticleSystem< T > | |
| T[] | Particles [get] |
| Texture2D | Texture [get, set] |
| int | TextureSlotsCount [get, set] |
在文件 FireworksParticleSystem.cs 第 5 行定义.
| Game.FireworksParticleSystem.FireworksParticleSystem | ( | Vector3 | position, |
| Color | color, | ||
| FireworksBlock.Shape | shape, | ||
| float | flickering, | ||
| float | particleSize ) |
| override bool Game.FireworksParticleSystem.Simulate | ( | float | dt | ) |
| Color Game.FireworksParticleSystem.m_color |
在文件 FireworksParticleSystem.cs 第 26 行定义.
| float Game.FireworksParticleSystem.m_flickering |
在文件 FireworksParticleSystem.cs 第 28 行定义.
| int Game.FireworksParticleSystem.m_nextParticle |
在文件 FireworksParticleSystem.cs 第 30 行定义.
| Random Game.FireworksParticleSystem.m_random = new() |
在文件 FireworksParticleSystem.cs 第 24 行定义.