|
Survivalcraft API 1.8.2.3 v1.8.2.3
Survivalcraft 2.4
|

类 | |
| class | State |
静态 Public 成员函数 | |
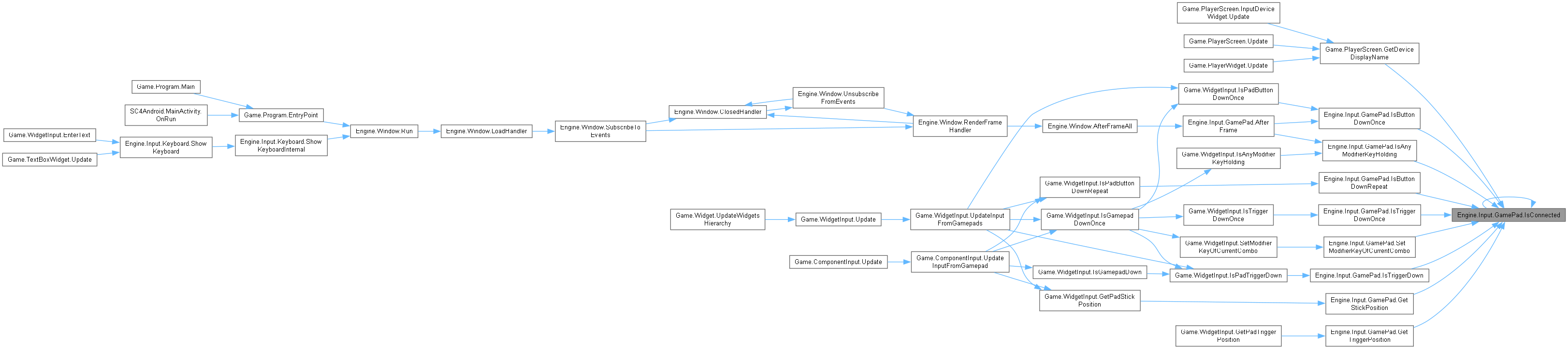
| static bool | IsConnected (int gamePadIndex) |
| static Vector2 | GetStickPosition (int gamePadIndex, GamePadStick stick, float deadZone=0f) |
| static float | GetTriggerPosition (int gamePadIndex, GamePadTrigger trigger, float deadZone=0f) |
| static bool | IsTriggerDown (int gamePadIndex, GamePadTrigger trigger, float deadZone=0f, float threshold=0.5f) |
| static bool | IsTriggerDownOnce (int gamePadIndex, GamePadTrigger trigger, float deadZone=0f, float threshold=0.5f) |
| static bool | IsButtonDown (int gamePadIndex, GamePadButton button) |
| static bool | IsButtonDownOnce (int gamePadIndex, GamePadButton button) |
| static bool | IsButtonDownRepeat (int gamePadIndex, GamePadButton button) |
| static bool | IsAnyModifierKeyHolding (int gamePadIndex, float threshold=0.5f) |
| static void | SetModifierKeyOfCurrentCombo (int gamePadIndex, object modifierKey) |
| static bool | IsModifierKey (object obj) |
| static void | Clear () |
| static float | ApplyDeadZone (float value, float deadZone) |
静态 Public 属性 | |
| static IReadOnlyList< IGamepad > | m_gamepads |
| static double | m_buttonFirstRepeatTime = 0.2 |
| static double | m_buttonNextRepeatTime = 0.04 |
静态包函数 | |
| static void | Initialize () |
| static void | Dispose () |
| static void | BeforeFrame () |
| static void | AfterFrame () |
静态包属性 | |
| static State[] | m_states = [new(), new(), new(), new()] |
在文件 GamePad.cs 第 12 行定义.
|
staticpackage |
|
static |
|
staticpackage |
|
static |
在文件 GamePad.cs 第 426 行定义.
|
staticpackage |
|
static |
|
static |
|
staticpackage |
|
static |
|
static |
|
static |
|
static |
|
static |
|
static |
|
static |
|
static |
|
static |
|
static |
在文件 GamePad.cs 第 72 行定义.
|
static |
在文件 GamePad.cs 第 74 行定义.
|
static |
在文件 GamePad.cs 第 70 行定义.
|
staticpackage |
在文件 GamePad.cs 第 76 行定义.