Survivalcraft API 1.8.2.3 v1.8.2.3
Survivalcraft 2.4
载入中...
搜索中...
未找到
Engine.Browser.InputBridge
Engine.Browser.InputBridge 的协作图:

静态 Public 成员函数

static IntPtr Initialize ()
static void BeforeFrame ()

静态 Public 属性

static Point2 CanvasSize = Point2.One
static bool IsFullscreen = false

静态 Private 成员函数

static void ProcessStates ()
static void ProcessEvents ()
static void HandleSmallEvent (SmallEvent *e)
static void HandleLargeEvent (LargeEvent *e)

静态 Private 属性

static SharedInputMemory_sharedPtr
static InputBuffer_currentReadBuffer

详细描述

在文件 InputBridge.cs5 行定义.

成员函数说明

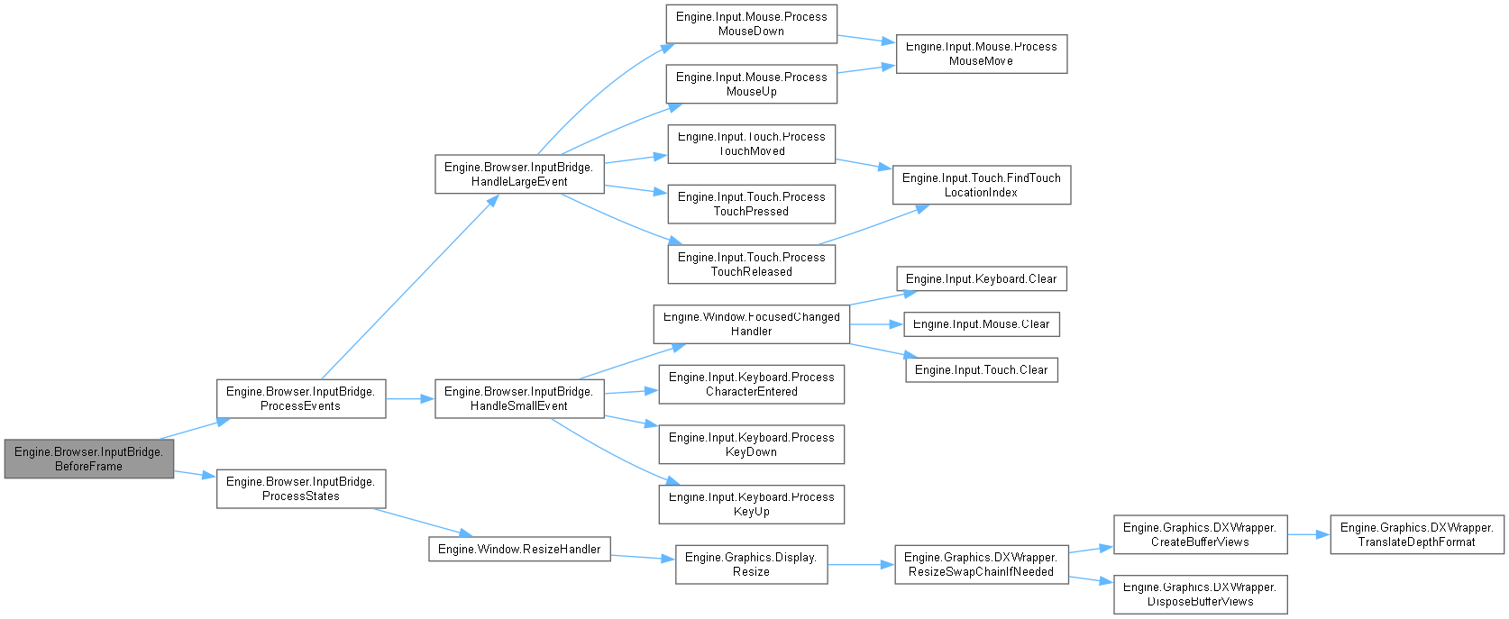
◆ BeforeFrame()

void Engine.Browser.InputBridge.BeforeFrame ( )
static

在文件 InputBridge.cs20 行定义.

函数调用图:
这是这个函数的调用关系图:

◆ HandleLargeEvent()

void Engine.Browser.InputBridge.HandleLargeEvent ( LargeEvent * e)
staticprivate

在文件 InputBridge.cs114 行定义.

函数调用图:
这是这个函数的调用关系图:

◆ HandleSmallEvent()

void Engine.Browser.InputBridge.HandleSmallEvent ( SmallEvent * e)
staticprivate

在文件 InputBridge.cs84 行定义.

函数调用图:
这是这个函数的调用关系图:

◆ Initialize()

IntPtr Engine.Browser.InputBridge.Initialize ( )
static

在文件 InputBridge.cs12 行定义.

这是这个函数的调用关系图:

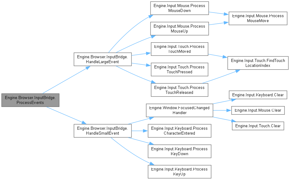
◆ ProcessEvents()

void Engine.Browser.InputBridge.ProcessEvents ( )
staticprivate

在文件 InputBridge.cs60 行定义.

函数调用图:
这是这个函数的调用关系图:

◆ ProcessStates()

void Engine.Browser.InputBridge.ProcessStates ( )
staticprivate

在文件 InputBridge.cs38 行定义.

函数调用图:
这是这个函数的调用关系图:

类成员变量说明

◆ _currentReadBuffer

InputBuffer* Engine.Browser.InputBridge._currentReadBuffer
staticprivate

在文件 InputBridge.cs7 行定义.

◆ _sharedPtr

SharedInputMemory* Engine.Browser.InputBridge._sharedPtr
staticprivate

在文件 InputBridge.cs6 行定义.

◆ CanvasSize

Point2 Engine.Browser.InputBridge.CanvasSize = Point2.One
static

在文件 InputBridge.cs9 行定义.

◆ IsFullscreen

bool Engine.Browser.InputBridge.IsFullscreen = false
static

在文件 InputBridge.cs10 行定义.


该类的文档由以下文件生成:
  • E:/sc/doxygen/SurvivalcraftApi 1.8.2.3/Engine/Engine.Browser/InputBridge.cs