|
Survivalcraft API 1.8.2.3 v1.8.2.3
Survivalcraft 2.4
|

类 | |
| class | ModSettings |
| class | ModHook |
| class | ClassSubstitute |
Public 类型 | |
| enum | ApiVersionEnum { Version15x = 3 , Version170 = 17 , Version180 = 18 } |
静态 Public 成员函数 | |
| static bool | GetModEntity (string packagename, out ModEntity modEntity) |
| static bool | GetAllowContinue () |
| static void | HookAction (string HookName, Func< ModLoader, bool > action) |
| 执行Hook | |
| static void | HookActionReverse (string HookName, Func< ModLoader, bool > action) |
| static bool | TryInvoke (ModHook modHook, ModLoader modLoader, Func< ModLoader, bool > action) |
| static void | RegisterHook (string HookName, ModLoader modLoader) |
| 注册Hook | |
| static void | DisableHook (ModLoader from, string HookName, string packageName, string reason) |
| static T | GetInPakOrStorageFile< T > (string filePath, string suffix="txt") |
| static ModInfo | DeserializeJson (string json) |
| static void | SaveModSettings (XElement xElement) |
| static void | SaveConfigs () |
| static void | LoadConfigs () |
| static void | LoadConfigsFromXml (XElement xElement) |
| static void | LoadModSettings (XElement xElement) |
| static void | SetConfig (string key, string value) |
| static string | ImportMod (string name, Stream stream) |
| static void | ModListAllDo (Action< ModEntity > entity) |
| static void | Initialize () |
| static void | AddException (Exception e, bool AllowContinue_=false) |
| static void | GetScmods (string path) |
| 获取所有文件 | |
| static string | StreamToString (Stream stream) |
| static byte[] | StreamToBytes (Stream stream) |
| 将 Stream 转成 byte[] | |
| static string | GetMd5 (string input) |
| static string | GetSha256 (string input) |
| static bool | FindElement (XElement xElement, Func< XElement, bool > func, out XElement elementout) |
| static bool | FindElementByGuid (XElement xElement, string guid, out XElement elementout) |
| static bool | HasAttribute (XElement element, Func< string, bool > func, out XAttribute xAttributeout) |
| static void | CombineClo (XElement clothesRoot, Stream toCombineStream) |
| static void | CombineCr (XElement xElement, Stream cloorcr) |
| static void | CombineCrLogic (XElement xElement, XElement needCombine) |
| static void | Modify (XElement source, XElement change) |
| static void | CombineDataBase (XElement databaseRoot, Stream toCombineStream) |
| static void | CombineDataBase (XElement databaseRoot, Stream toCombineStream, string modPackageName) |
| static void | DealWithClassSubstitutes () |
| static bool | TryParseVersionRange (string value, out VersionRange versionRange) |
| static Stream | GetDecipherStream (Stream stream) |
| static bool | StrengtheningMod (string path) |
静态 Public 属性 | |
| static string | ModSuffix = ".scmod" |
| static string | APIVersionString = "1.8.2.3" |
| static string | ShortAPIVersionString = "1.8" |
| static NuGetVersion | APINuGetVersion = new(1, 8, 2, 3) |
| static string | GameVersion = "2.4.0.0" |
| static string | ShortGameVersion = "2.4" |
| static string | ReportLink = "https://gitee.com/SC-SPM/SurvivalcraftApi/issues" |
| static string | APILatestReleaseLink_API = "https://gitee.com/api/v5/repos/SC-SPM/SurvivalcraftApi/releases/latest" |
| static string | APILatestReleaseLink_Client = "https://gitee.com/SC-SPM/SurvivalcraftApi/releases/latest" |
| static string | APIReleasesLink_API = "https://gitee.com/api/v5/repos/SC-SPM/SurvivalcraftApi/releases" |
| static string | APIReleasesLink_Client = "https://gitee.com/SC-SPM/SurvivalcraftApi/releases/" |
| static string | fName = "ModsManager" |
| const ApiVersionEnum | ApiVersion = ApiVersionEnum.Version180 |
| static string | DocPath = "app:/doc" |
| static string | WorldsDirectoryName = $"{DocPath}/Worlds" |
| static string | ProcessModListPath = $"{ExternalPath}/ProcessModLists" |
| static string | ModsPath = $"{ExternalPath}/Mods" |
| static Dictionary< string, string > | Configs = [] |
| static List< ModEntity > | ModListAll = [] |
| 所有模组,含禁用的 | |
| static List< ModEntity > | ModList = [] |
| 所有已启用的模组 | |
| static Dictionary< string, ModEntity > | PackageNameToModEntity = [] |
| 含所有已启用的模组 | |
| static List< ModLoader > | ModLoaders = [] |
| static Dictionary< string, HashSet< string > > | DisabledMods = [] |
| static Dictionary< string, ModHook > | ModHooks = [] |
| static Dictionary< string, Assembly > | Dlls = [] |
| static Dictionary< KeyValuePair< ModHook, ModLoader >, bool > | m_hookBugLogged = [] |
| static FrozenDictionary< string, string > | ImportantDatabaseClasses |
| static Dictionary< string, List< ClassSubstitute > > | ClassSubstitutes = [] |
| static Dictionary< string, List< ClassSubstitute > > | OldClassSubstitutes = [] |
| static Dictionary< string, ClassSubstitute > | SelectedClassSubstitutes = [] |
| static string | HeadingCode = "有头有脸天才少年,耍猴表演敢为人先" |
| static string | HeadingCode2 = "修改他人mod请获得原作者授权,否则小心出名!" |
静态包函数 | |
| static void | Reboot () |
| static void | InitImportantDatabaseClasses () |
静态包属性 | |
| static ModEntity | SurvivalCraftModEntity |
| static bool | ConfigLoaded |
属性 | |
| static string | ExternalPath [get] |
| static string | ScreenCapturePath = $"{ExternalPath}/ScreenCapture" [get] |
| static string | UserDataPath = $"{DocPath}/UserId.dat" [get] |
| static string | CharacterSkinsDirectoryName = $"{DocPath}/CharacterSkins" [get] |
| static string | FurniturePacksDirectoryName = $"{DocPath}/FurniturePacks" [get] |
| static string | BlockTexturesDirectoryName = $"{DocPath}/TexturePacks" [get] |
| static string | CommunityContentCachePath = $"{DocPath}/CommunityContentCache.xml" [get] |
| static string | OriginalCommunityContentCachePath = $"{DocPath}/OriginalCommunityContentCache.xml" [get] |
| static string | ModsSettingsPath = $"{DocPath}/ModSettings.xml" [get] |
| static string | SettingPath = $"{DocPath}/Settings.xml" [get] |
| static string | ConfigsPath = $"{DocPath}/Configs.xml" [get] |
| static string | LogPath = $"{ExternalPath}/Bugs" [get] |
| static bool | IsAndroid [get] |
静态 Private 属性 | |
| static bool | AllowContinue = true |
在文件 ModsManager.cs 第 19 行定义.
| 枚举值 | |
|---|---|
| Version15x | |
| Version170 | |
| Version180 | |
在文件 ModsManager.cs 第 34 行定义.
|
static |
|
static |
|
static |
|
static |
|
static |
|
static |
|
static |
|
static |
|
static |
在文件 ModsManager.cs 第 200 行定义.
|
static |
|
static |
|
static |
|
static |
|
static |
| T | : | class |
在文件 ModsManager.cs 第 208 行定义.
|
static |
在文件 ModsManager.cs 第 525 行定义.
|
static |
|
static |
|
static |
在文件 ModsManager.cs 第 538 行定义.
|
static |
|
static |
|
static |
|
static |
|
static |
|
staticpackage |
|
static |
|
static |
|
static |
|
static |
|
static |
|
staticpackage |
|
static |
|
static |
|
static |
|
static |
|
static |
|
static |
|
static |
|
static |
在文件 ModsManager.cs 第 847 行定义.
|
staticprivate |
在文件 ModsManager.cs 第 103 行定义.
|
static |
在文件 ModsManager.cs 第 27 行定义.
|
static |
在文件 ModsManager.cs 第 28 行定义.
|
static |
在文件 ModsManager.cs 第 23 行定义.
|
static |
在文件 ModsManager.cs 第 29 行定义.
|
static |
在文件 ModsManager.cs 第 30 行定义.
|
static |
在文件 ModsManager.cs 第 41 行定义.
|
static |
在文件 ModsManager.cs 第 21 行定义.
|
static |
在文件 ModsManager.cs 第 701 行定义.
|
staticpackage |
在文件 ModsManager.cs 第 73 行定义.
|
static |
在文件 ModsManager.cs 第 104 行定义.
|
static |
在文件 ModsManager.cs 第 120 行定义.
|
static |
在文件 ModsManager.cs 第 123 行定义.
|
static |
在文件 ModsManager.cs 第 45 行定义.
|
static |
在文件 ModsManager.cs 第 31 行定义.
|
static |
在文件 ModsManager.cs 第 24 行定义.
|
static |
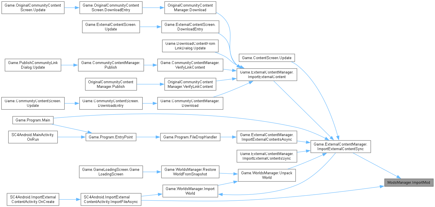
在文件 ModsManager.cs 第 924 行定义.
|
static |
在文件 ModsManager.cs 第 925 行定义.
|
static |
在文件 ModsManager.cs 第 700 行定义.
在文件 ModsManager.cs 第 168 行定义.
|
static |
在文件 ModsManager.cs 第 122 行定义.
|
static |
所有已启用的模组
在文件 ModsManager.cs 第 112 行定义.
|
static |
所有模组,含禁用的
在文件 ModsManager.cs 第 108 行定义.
|
static |
在文件 ModsManager.cs 第 117 行定义.
|
static |
在文件 ModsManager.cs 第 68 行定义.
|
static |
在文件 ModsManager.cs 第 20 行定义.
|
static |
在文件 ModsManager.cs 第 702 行定义.
|
static |
含所有已启用的模组
在文件 ModsManager.cs 第 116 行定义.
|
static |
在文件 ModsManager.cs 第 53 行定义.
|
static |
在文件 ModsManager.cs 第 26 行定义.
|
static |
在文件 ModsManager.cs 第 703 行定义.
|
static |
在文件 ModsManager.cs 第 22 行定义.
|
static |
在文件 ModsManager.cs 第 25 行定义.
|
staticpackage |
在文件 ModsManager.cs 第 72 行定义.
|
static |
在文件 ModsManager.cs 第 46 行定义.
|
staticget |
在文件 ModsManager.cs 第 61 行定义.
|
staticget |
在文件 ModsManager.cs 第 58 行定义.
|
staticget |
在文件 ModsManager.cs 第 62 行定义.
|
staticget |
在文件 ModsManager.cs 第 66 行定义.
|
staticget |
在文件 ModsManager.cs 第 44 行定义.
|
staticget |
在文件 ModsManager.cs 第 59 行定义.
|
staticget |
在文件 ModsManager.cs 第 69 行定义.
|
staticget |
在文件 ModsManager.cs 第 67 行定义.
|
staticget |
在文件 ModsManager.cs 第 64 行定义.
|
staticget |
在文件 ModsManager.cs 第 63 行定义.
|
staticget |
在文件 ModsManager.cs 第 55 行定义.
|
staticget |
在文件 ModsManager.cs 第 65 行定义.
|
staticget |
在文件 ModsManager.cs 第 57 行定义.