Survivalcraft API 1.8.2.3 v1.8.2.3
Survivalcraft 2.4
载入中...
搜索中...
未找到
Game.WorldsManager
Game.WorldsManager 的协作图:

静态 Public 成员函数

static void Initialize ()
static string ImportWorld (Stream sourceStream)
static void ExportWorld (string directoryName, Stream targetStream)
static void DeleteWorld (string directoryName)
static void RepairWorldIfNeeded (string directoryName)
static void MakeQuickWorldBackup (string directoryName)
static bool SnapshotExists (string directoryName, string snapshotName)
static void TakeWorldSnapshot (string directoryName, string snapshotName)
static void RestoreWorldFromSnapshot (string directoryName, string snapshotName)
static void DeleteWorldSnapshot (string directoryName, string snapshotName)
static void UpdateWorldsList ()
static bool ValidateWorldName (string name)
static WorldInfo GetWorldInfo (string directoryName)
static WorldInfo CreateWorld (WorldSettings worldSettings)
static void ChangeWorld (string directoryName, WorldSettings worldSettings)
static string GetUnusedWorldDirectoryName ()
static void RecursiveEnumerateDirectory (string directoryName, List< string > files, List< string > directories, Func< string, bool > filesFilter)
static XElement GetGameInfoNode (XElement projectNode)
static XElement GetSubsystemNode (XElement projectNode, string subsystemName)
static XElement GetSubsystemNode (XElement projectNode, string subsystemName, bool throwOnError)
 保证和旧引用的兼容性,这里不使用默认参数
static XElement GetPlayersNode (XElement projectNode)
static XElement GetProjectNode (WorldInfo worldInfo)
static void PackWorld (string directoryName, Stream targetStream, Func< string, bool > filter, bool embedExternalContent)
static void UnpackWorld (string directoryName, Stream sourceStream, bool importEmbeddedExternalContent)
static void DeleteWorldContents (string directoryName, Func< string, bool > filter)
static string MakeSnapshotFilename (string directoryName, string snapshotName)
static bool TestXmlFile (string fileName, string rootNodeName)

静态 Public 属性

static List< WorldInfom_worldInfos = []
static ReadOnlyList< string > m_newWorldNames
static string WorldsDirectoryName = ModsManager.WorldsDirectoryName
const int MaxAllowedWorlds = 30
static bool Loaded

属性

static ReadOnlyList< string > NewWorldNames [get]
static ReadOnlyList< WorldInfoWorldInfos [get]

事件

static Action< string > WorldDeleted

详细描述

在文件 WorldsManager.cs8 行定义.

成员函数说明

◆ ChangeWorld()

void Game.WorldsManager.ChangeWorld ( string directoryName,
WorldSettings worldSettings )
static

在文件 WorldsManager.cs268 行定义.

函数调用图:
这是这个函数的调用关系图:

◆ CreateWorld()

WorldInfo Game.WorldsManager.CreateWorld ( WorldSettings worldSettings)
static

在文件 WorldsManager.cs211 行定义.

函数调用图:

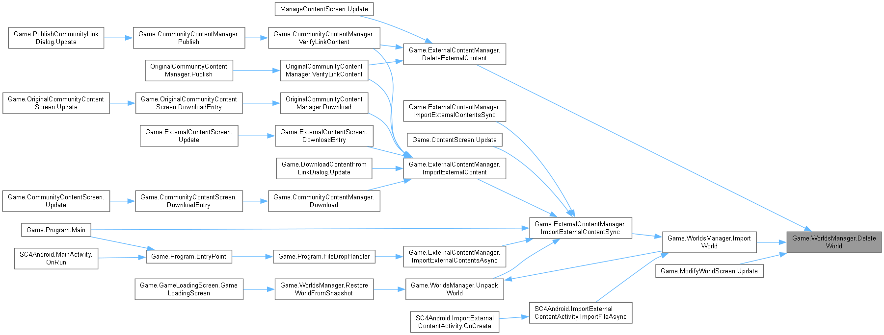
◆ DeleteWorld()

void Game.WorldsManager.DeleteWorld ( string directoryName)
static

在文件 WorldsManager.cs57 行定义.

函数调用图:
这是这个函数的调用关系图:

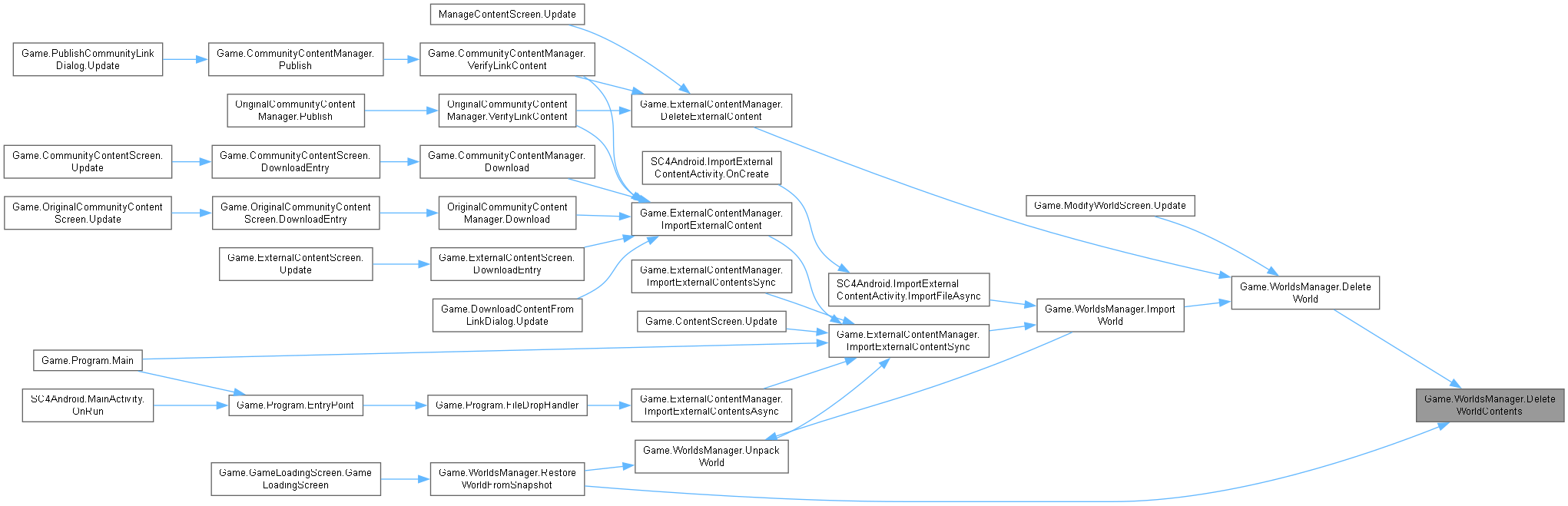
◆ DeleteWorldContents()

void Game.WorldsManager.DeleteWorldContents ( string directoryName,
Func< string, bool > filter )
static

在文件 WorldsManager.cs488 行定义.

函数调用图:
这是这个函数的调用关系图:

◆ DeleteWorldSnapshot()

void Game.WorldsManager.DeleteWorldSnapshot ( string directoryName,
string snapshotName )
static

在文件 WorldsManager.cs129 行定义.

函数调用图:
这是这个函数的调用关系图:

◆ ExportWorld()

void Game.WorldsManager.ExportWorld ( string directoryName,
Stream targetStream )
static

在文件 WorldsManager.cs53 行定义.

函数调用图:
这是这个函数的调用关系图:

◆ GetGameInfoNode()

XElement Game.WorldsManager.GetGameInfoNode ( XElement projectNode)
static

在文件 WorldsManager.cs336 行定义.

函数调用图:
这是这个函数的调用关系图:

◆ GetPlayersNode()

XElement Game.WorldsManager.GetPlayersNode ( XElement projectNode)
static

在文件 WorldsManager.cs364 行定义.

函数调用图:
这是这个函数的调用关系图:

◆ GetProjectNode()

XElement Game.WorldsManager.GetProjectNode ( WorldInfo worldInfo)
static

在文件 WorldsManager.cs374 行定义.

函数调用图:
这是这个函数的调用关系图:

◆ GetSubsystemNode() [1/2]

XElement Game.WorldsManager.GetSubsystemNode ( XElement projectNode,
string subsystemName )
static

在文件 WorldsManager.cs346 行定义.

这是这个函数的调用关系图:

◆ GetSubsystemNode() [2/2]

XElement Game.WorldsManager.GetSubsystemNode ( XElement projectNode,
string subsystemName,
bool throwOnError )
static

保证和旧引用的兼容性,这里不使用默认参数

在文件 WorldsManager.cs351 行定义.

函数调用图:

◆ GetUnusedWorldDirectoryName()

string Game.WorldsManager.GetUnusedWorldDirectoryName ( )
static

在文件 WorldsManager.cs297 行定义.

函数调用图:
这是这个函数的调用关系图:

◆ GetWorldInfo()

WorldInfo Game.WorldsManager.GetWorldInfo ( string directoryName)
static

在文件 WorldsManager.cs156 行定义.

函数调用图:
这是这个函数的调用关系图:

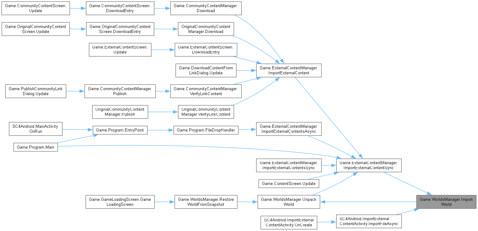
◆ ImportWorld()

string Game.WorldsManager.ImportWorld ( Stream sourceStream)
static

在文件 WorldsManager.cs34 行定义.

函数调用图:
这是这个函数的调用关系图:

◆ Initialize()

void Game.WorldsManager.Initialize ( )
static

在文件 WorldsManager.cs24 行定义.

函数调用图:
这是这个函数的调用关系图:

◆ MakeQuickWorldBackup()

void Game.WorldsManager.MakeQuickWorldBackup ( string directoryName)
static

在文件 WorldsManager.cs103 行定义.

函数调用图:
这是这个函数的调用关系图:

◆ MakeSnapshotFilename()

string Game.WorldsManager.MakeSnapshotFilename ( string directoryName,
string snapshotName )
static

在文件 WorldsManager.cs500 行定义.

这是这个函数的调用关系图:

◆ PackWorld()

void Game.WorldsManager.PackWorld ( string directoryName,
Stream targetStream,
Func< string, bool > filter,
bool embedExternalContent )
static

在文件 WorldsManager.cs390 行定义.

函数调用图:
这是这个函数的调用关系图:

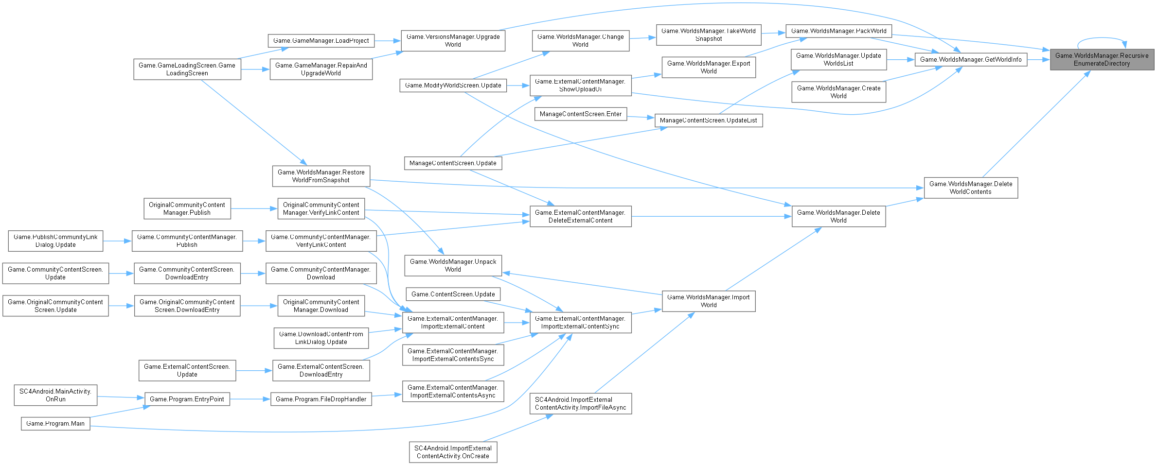
◆ RecursiveEnumerateDirectory()

void Game.WorldsManager.RecursiveEnumerateDirectory ( string directoryName,
List< string > files,
List< string > directories,
Func< string, bool > filesFilter )
static

在文件 WorldsManager.cs311 行定义.

函数调用图:
这是这个函数的调用关系图:

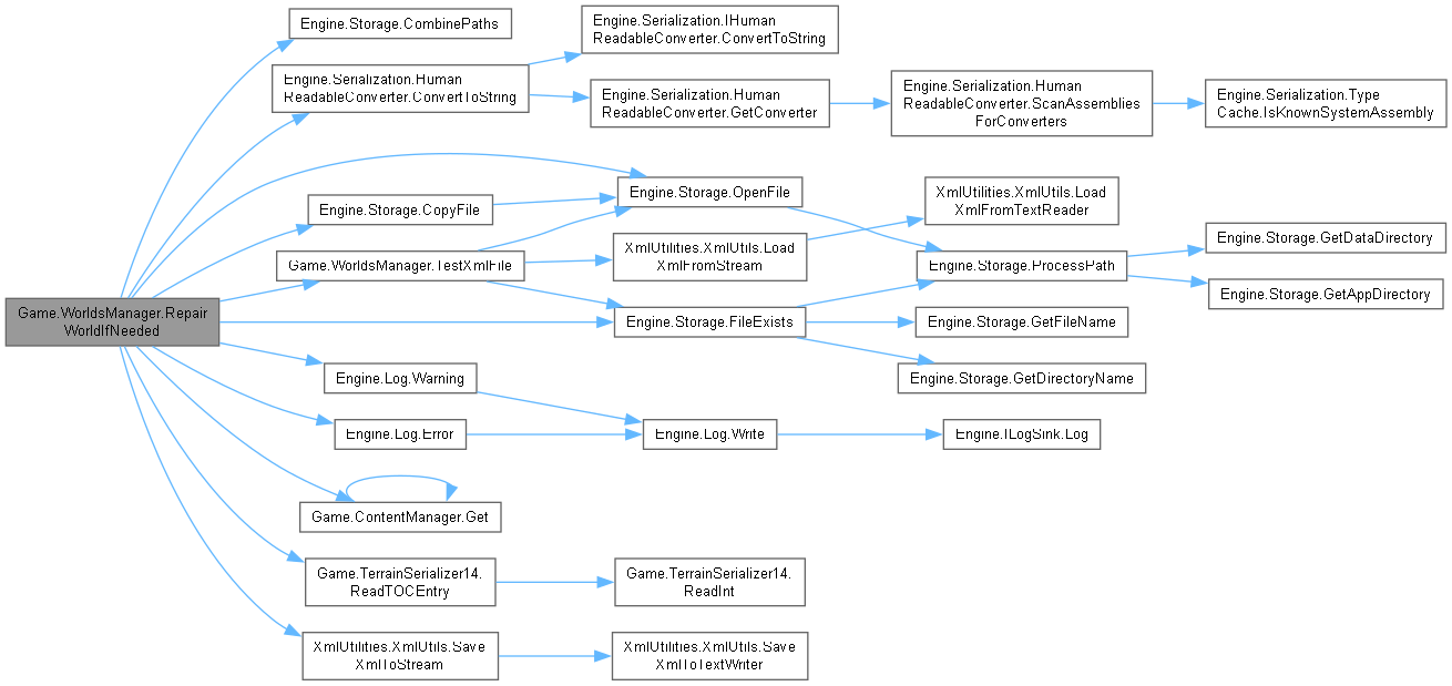
◆ RepairWorldIfNeeded()

void Game.WorldsManager.RepairWorldIfNeeded ( string directoryName)
static

在文件 WorldsManager.cs65 行定义.

函数调用图:
这是这个函数的调用关系图:

◆ RestoreWorldFromSnapshot()

void Game.WorldsManager.RestoreWorldFromSnapshot ( string directoryName,
string snapshotName )
static

在文件 WorldsManager.cs120 行定义.

函数调用图:
这是这个函数的调用关系图:

◆ SnapshotExists()

bool Game.WorldsManager.SnapshotExists ( string directoryName,
string snapshotName )
static

在文件 WorldsManager.cs111 行定义.

这是这个函数的调用关系图:

◆ TakeWorldSnapshot()

void Game.WorldsManager.TakeWorldSnapshot ( string directoryName,
string snapshotName )
static

在文件 WorldsManager.cs114 行定义.

函数调用图:
这是这个函数的调用关系图:

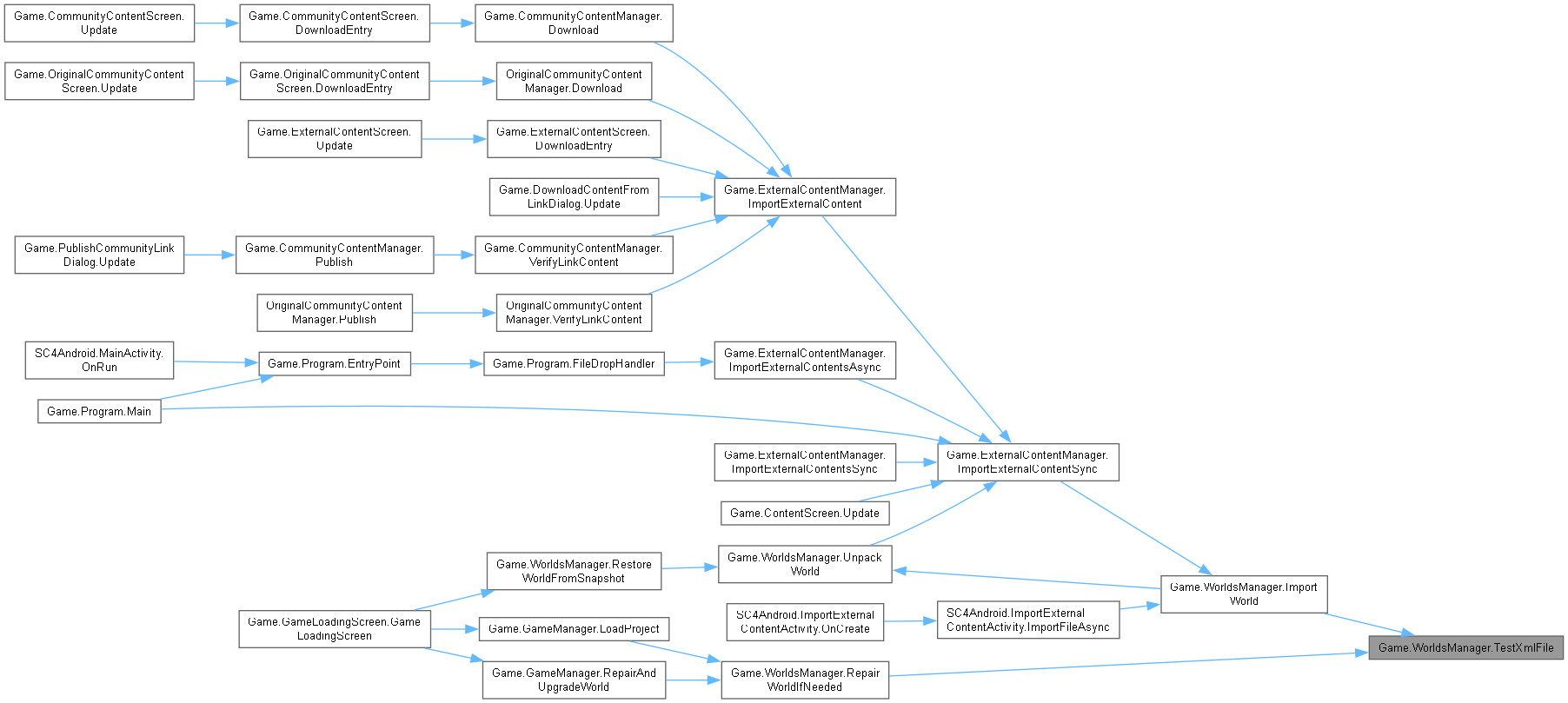
◆ TestXmlFile()

bool Game.WorldsManager.TestXmlFile ( string fileName,
string rootNodeName )
static

在文件 WorldsManager.cs503 行定义.

函数调用图:
这是这个函数的调用关系图:

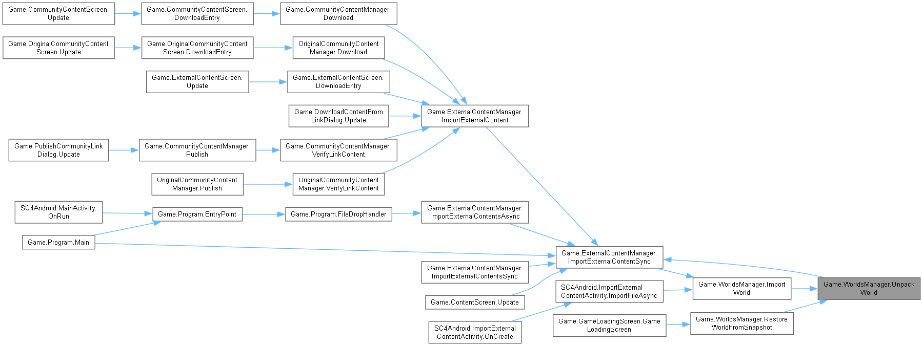
◆ UnpackWorld()

void Game.WorldsManager.UnpackWorld ( string directoryName,
Stream sourceStream,
bool importEmbeddedExternalContent )
static

在文件 WorldsManager.cs442 行定义.

函数调用图:
这是这个函数的调用关系图:

◆ UpdateWorldsList()

void Game.WorldsManager.UpdateWorldsList ( )
static

在文件 WorldsManager.cs136 行定义.

函数调用图:
这是这个函数的调用关系图:

◆ ValidateWorldName()

bool Game.WorldsManager.ValidateWorldName ( string name)
static

在文件 WorldsManager.cs146 行定义.

这是这个函数的调用关系图:

类成员变量说明

◆ Loaded

bool Game.WorldsManager.Loaded
static

在文件 WorldsManager.cs22 行定义.

◆ m_newWorldNames

ReadOnlyList<string> Game.WorldsManager.m_newWorldNames
static

在文件 WorldsManager.cs11 行定义.

◆ m_worldInfos

List<WorldInfo> Game.WorldsManager.m_worldInfos = []
static

在文件 WorldsManager.cs9 行定义.

◆ MaxAllowedWorlds

const int Game.WorldsManager.MaxAllowedWorlds = 30
static

在文件 WorldsManager.cs15 行定义.

◆ WorldsDirectoryName

string Game.WorldsManager.WorldsDirectoryName = ModsManager.WorldsDirectoryName
static

在文件 WorldsManager.cs13 行定义.

属性说明

◆ NewWorldNames

ReadOnlyList<string> Game.WorldsManager.NewWorldNames
staticget

在文件 WorldsManager.cs17 行定义.

◆ WorldInfos

ReadOnlyList<WorldInfo> Game.WorldsManager.WorldInfos
staticget

在文件 WorldsManager.cs19 行定义.

事件说明

◆ WorldDeleted

Action<string> Game.WorldsManager.WorldDeleted
static

在文件 WorldsManager.cs21 行定义.


该类的文档由以下文件生成:
  • E:/sc/doxygen/SurvivalcraftApi 1.8.2.3/Survivalcraft.Windows/Managers/WorldsManager.cs