Survivalcraft API 1.8.2.3 v1.8.2.3
Survivalcraft 2.4
载入中...
搜索中...
未找到
Game.GameManager
Game.GameManager 的协作图:

静态 Public 成员函数

static void RepairAndUpgradeWorld (WorldInfo worldInfo)
static void LoadProject (WorldInfo worldInfo, ContainerWidget gamesWidget)
static void SaveProject (bool waitForCompletion, bool showErrorDialog)
static void InternalSaveProject (ProjectData projectData, string directoryName, bool showErrorDialog)
static void UpdateProject ()
static void DisposeProject ()

静态 Public 属性

static WorldInfo m_worldInfo
static Project m_project
static SubsystemUpdate m_subsystemUpdate
static ManualResetEvent m_saveCompleted = new(true)
static List< Func< bool > > SyncDispatcher = []
const string fName = "GameManager"

属性

static Project Project [get]
static WorldInfo WorldInfo [get]

事件

static Action< ProjectProjectDisposed

详细描述

在文件 GameManager.cs8 行定义.

成员函数说明

◆ DisposeProject()

void Game.GameManager.DisposeProject ( )
static

在文件 GameManager.cs193 行定义.

函数调用图:
这是这个函数的调用关系图:

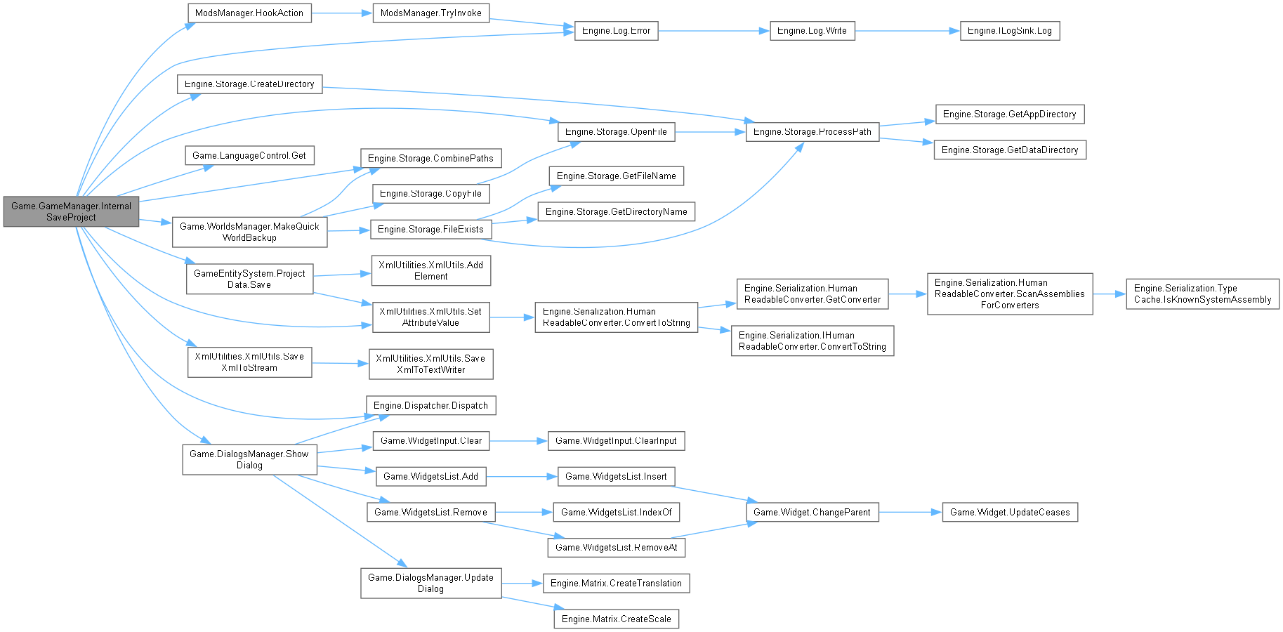
◆ InternalSaveProject()

void Game.GameManager.InternalSaveProject ( ProjectData projectData,
string directoryName,
bool showErrorDialog )
static

在文件 GameManager.cs132 行定义.

函数调用图:
这是这个函数的调用关系图:

◆ LoadProject()

void Game.GameManager.LoadProject ( WorldInfo worldInfo,
ContainerWidget gamesWidget )
static

在文件 GameManager.cs32 行定义.

函数调用图:
这是这个函数的调用关系图:

◆ RepairAndUpgradeWorld()

void Game.GameManager.RepairAndUpgradeWorld ( WorldInfo worldInfo)
static

在文件 GameManager.cs27 行定义.

函数调用图:
这是这个函数的调用关系图:

◆ SaveProject()

void Game.GameManager.SaveProject ( bool waitForCompletion,
bool showErrorDialog )
static

在文件 GameManager.cs117 行定义.

函数调用图:
这是这个函数的调用关系图:

◆ UpdateProject()

void Game.GameManager.UpdateProject ( )
static

在文件 GameManager.cs183 行定义.

这是这个函数的调用关系图:

类成员变量说明

◆ fName

const string Game.GameManager.fName = "GameManager"
static

在文件 GameManager.cs25 行定义.

◆ m_project

Project Game.GameManager.m_project
static

在文件 GameManager.cs11 行定义.

◆ m_saveCompleted

ManualResetEvent Game.GameManager.m_saveCompleted = new(true)
static

在文件 GameManager.cs15 行定义.

◆ m_subsystemUpdate

SubsystemUpdate Game.GameManager.m_subsystemUpdate
static

在文件 GameManager.cs13 行定义.

◆ m_worldInfo

WorldInfo Game.GameManager.m_worldInfo
static

在文件 GameManager.cs9 行定义.

◆ SyncDispatcher

List<Func<bool> > Game.GameManager.SyncDispatcher = []
static

在文件 GameManager.cs21 行定义.

属性说明

◆ Project

Project Game.GameManager.Project
staticget

在文件 GameManager.cs17 行定义.

◆ WorldInfo

WorldInfo Game.GameManager.WorldInfo
staticget

在文件 GameManager.cs19 行定义.

事件说明

◆ ProjectDisposed

Action<Project> Game.GameManager.ProjectDisposed
static

在文件 GameManager.cs23 行定义.


该类的文档由以下文件生成:
  • E:/sc/doxygen/SurvivalcraftApi 1.8.2.3/Survivalcraft.Windows/Managers/GameManager.cs