Survivalcraft API 1.8.2.3 v1.8.2.3
Survivalcraft 2.4
载入中...
搜索中...
未找到
Game.CraftingRecipesManager

静态 Public 成员函数

static void Initialize ()
static void LoadData (XElement item)
static CraftingRecipe DecodeElementToCraftingRecipe (XElement item, int horizontalLen=3)
static CraftingRecipe FindMatchingRecipe (SubsystemTerrain terrain, string[] ingredients, float heatLevel, float playerLevel)
static int DecodeResult (string result)
static void DecodeIngredient (string ingredient, out string craftingId, out int? data)
static bool MatchRecipe (string[] requiredIngredients, string[] actualIngredients)
static bool TransformRecipe (string[] transformedIngredients, string[] ingredients, int shiftX, int shiftY, bool flip)
static bool CompareIngredients (string requiredIngredient, string actualIngredient)

静态 Public 属性

static List< CraftingRecipem_recipes = []
static string fName = "CraftingRecipesManager"
static bool EnableLevelRestrictions = true
 启用等级限制 Mod在初始化时,设置为false可以让物品合成不受玩家等级限制

属性

static List< CraftingRecipeRecipes [get]

详细描述

在文件 CraftingRecipesManager.cs7 行定义.

成员函数说明

◆ CompareIngredients()

bool Game.CraftingRecipesManager.CompareIngredients ( string requiredIngredient,
string actualIngredient )
static

在文件 CraftingRecipesManager.cs284 行定义.

函数调用图:
这是这个函数的调用关系图:

◆ DecodeElementToCraftingRecipe()

CraftingRecipe Game.CraftingRecipesManager.DecodeElementToCraftingRecipe ( XElement item,
int horizontalLen = 3 )
static

在文件 CraftingRecipesManager.cs85 行定义.

函数调用图:
这是这个函数的调用关系图:

◆ DecodeIngredient()

void Game.CraftingRecipesManager.DecodeIngredient ( string ingredient,
out string craftingId,
out int? data )
static

在文件 CraftingRecipesManager.cs199 行定义.

函数调用图:
这是这个函数的调用关系图:

◆ DecodeResult()

int Game.CraftingRecipesManager.DecodeResult ( string result)
static

在文件 CraftingRecipesManager.cs178 行定义.

函数调用图:
这是这个函数的调用关系图:

◆ FindMatchingRecipe()

CraftingRecipe Game.CraftingRecipesManager.FindMatchingRecipe ( SubsystemTerrain terrain,
string[] ingredients,
float heatLevel,
float playerLevel )
static

在文件 CraftingRecipesManager.cs141 行定义.

函数调用图:
这是这个函数的调用关系图:

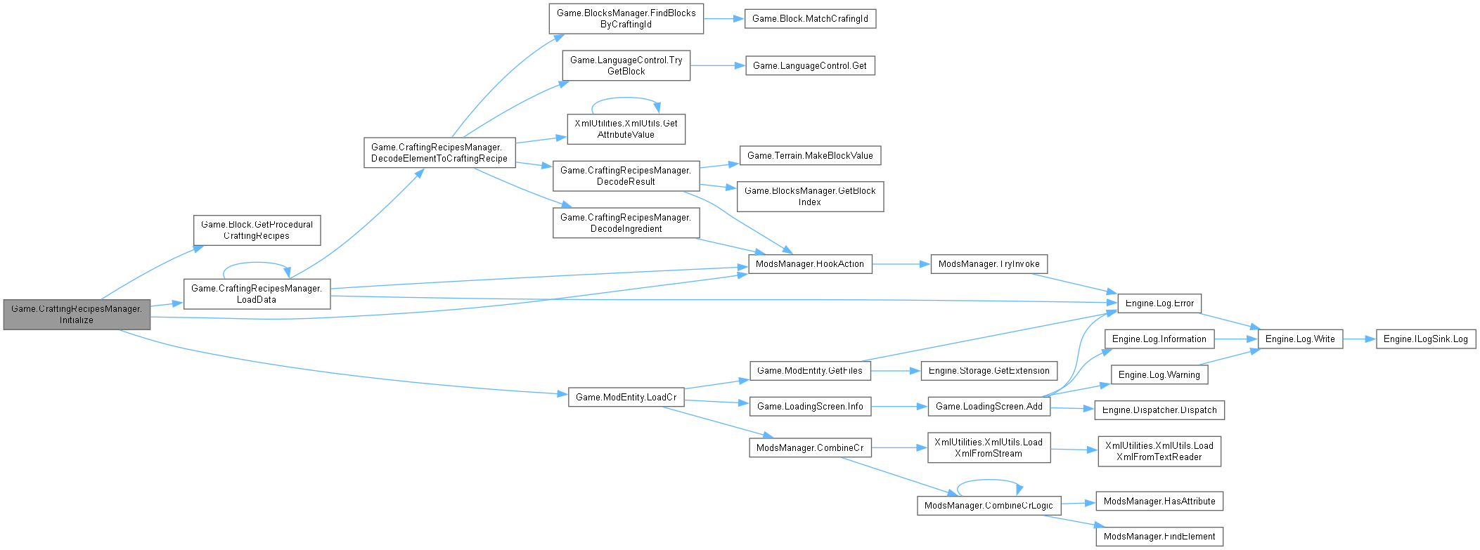
◆ Initialize()

void Game.CraftingRecipesManager.Initialize ( )
static

在文件 CraftingRecipesManager.cs18 行定义.

函数调用图:
这是这个函数的调用关系图:

◆ LoadData()

void Game.CraftingRecipesManager.LoadData ( XElement item)
static

在文件 CraftingRecipesManager.cs59 行定义.

函数调用图:
这是这个函数的调用关系图:

◆ MatchRecipe()

bool Game.CraftingRecipesManager.MatchRecipe ( string[] requiredIngredients,
string[] actualIngredients )
static

在文件 CraftingRecipesManager.cs220 行定义.

函数调用图:
这是这个函数的调用关系图:

◆ TransformRecipe()

bool Game.CraftingRecipesManager.TransformRecipe ( string[] transformedIngredients,
string[] ingredients,
int shiftX,
int shiftY,
bool flip )
static

在文件 CraftingRecipesManager.cs261 行定义.

这是这个函数的调用关系图:

类成员变量说明

◆ EnableLevelRestrictions

bool Game.CraftingRecipesManager.EnableLevelRestrictions = true
static

启用等级限制 Mod在初始化时,设置为false可以让物品合成不受玩家等级限制

在文件 CraftingRecipesManager.cs16 行定义.

◆ fName

string Game.CraftingRecipesManager.fName = "CraftingRecipesManager"
static

在文件 CraftingRecipesManager.cs10 行定义.

◆ m_recipes

List<CraftingRecipe> Game.CraftingRecipesManager.m_recipes = []
static

在文件 CraftingRecipesManager.cs8 行定义.

属性说明

◆ Recipes

List<CraftingRecipe> Game.CraftingRecipesManager.Recipes
staticget

在文件 CraftingRecipesManager.cs9 行定义.


该类的文档由以下文件生成: