Survivalcraft API 1.8.2.3 v1.8.2.3
Survivalcraft 2.4
载入中...
搜索中...
未找到
Game.BlocksTexturesManager

静态 Public 成员函数

static void Initialize ()
static bool IsBuiltIn (string name)
static string GetFileName (string name)
static string GetDisplayName (string name)
static DateTime GetCreationDate (string name)
static Texture2D LoadTexture (string name)
static string ImportBlocksTexture (string name, Stream stream)
static void DeleteBlocksTexture (string name)
static void UpdateBlocksTexturesList ()
static void ValidateBlocksTexture (Stream stream)
 Only for Image type stream.
static void ValidateBlocksTexture (Image image)
static void ValidateBlocksTexture (int width, int height)

静态 Public 属性

const string fName = "BlocksTexturesManager"
static List< string > m_blockTextureNames = []

属性

static Texture2D DefaultBlocksTexture [get, set]
static ReadOnlyList< string > BlockTexturesNames [get]
static string BlockTexturesDirectoryName [get]

事件

static Action< string > BlocksTextureDeleted

详细描述

在文件 BlocksTexturesManager.cs7 行定义.

成员函数说明

◆ DeleteBlocksTexture()

void Game.BlocksTexturesManager.DeleteBlocksTexture ( string name)
static

在文件 BlocksTexturesManager.cs123 行定义.

函数调用图:
这是这个函数的调用关系图:

◆ GetCreationDate()

DateTime Game.BlocksTexturesManager.GetCreationDate ( string name)
static

在文件 BlocksTexturesManager.cs40 行定义.

函数调用图:
这是这个函数的调用关系图:

◆ GetDisplayName()

string Game.BlocksTexturesManager.GetDisplayName ( string name)
static

在文件 BlocksTexturesManager.cs33 行定义.

函数调用图:
这是这个函数的调用关系图:

◆ GetFileName()

string Game.BlocksTexturesManager.GetFileName ( string name)
static

在文件 BlocksTexturesManager.cs26 行定义.

函数调用图:
这是这个函数的调用关系图:

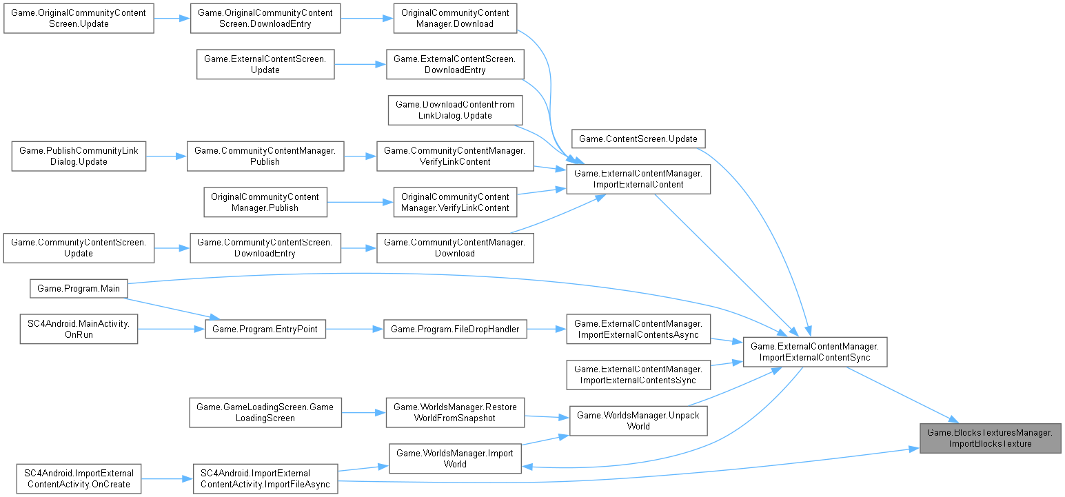
◆ ImportBlocksTexture()

string Game.BlocksTexturesManager.ImportBlocksTexture ( string name,
Stream stream )
static

在文件 BlocksTexturesManager.cs91 行定义.

函数调用图:
这是这个函数的调用关系图:

◆ Initialize()

void Game.BlocksTexturesManager.Initialize ( )
static

在文件 BlocksTexturesManager.cs19 行定义.

函数调用图:
这是这个函数的调用关系图:

◆ IsBuiltIn()

bool Game.BlocksTexturesManager.IsBuiltIn ( string name)
static

在文件 BlocksTexturesManager.cs24 行定义.

这是这个函数的调用关系图:

◆ LoadTexture()

Texture2D Game.BlocksTexturesManager.LoadTexture ( string name)
static

在文件 BlocksTexturesManager.cs52 行定义.

函数调用图:
这是这个函数的调用关系图:

◆ UpdateBlocksTexturesList()

void Game.BlocksTexturesManager.UpdateBlocksTexturesList ( )
static

在文件 BlocksTexturesManager.cs136 行定义.

函数调用图:
这是这个函数的调用关系图:

◆ ValidateBlocksTexture() [1/3]

void Game.BlocksTexturesManager.ValidateBlocksTexture ( Image image)
static

在文件 BlocksTexturesManager.cs153 行定义.

函数调用图:

◆ ValidateBlocksTexture() [2/3]

void Game.BlocksTexturesManager.ValidateBlocksTexture ( int width,
int height )
static

在文件 BlocksTexturesManager.cs157 行定义.

函数调用图:

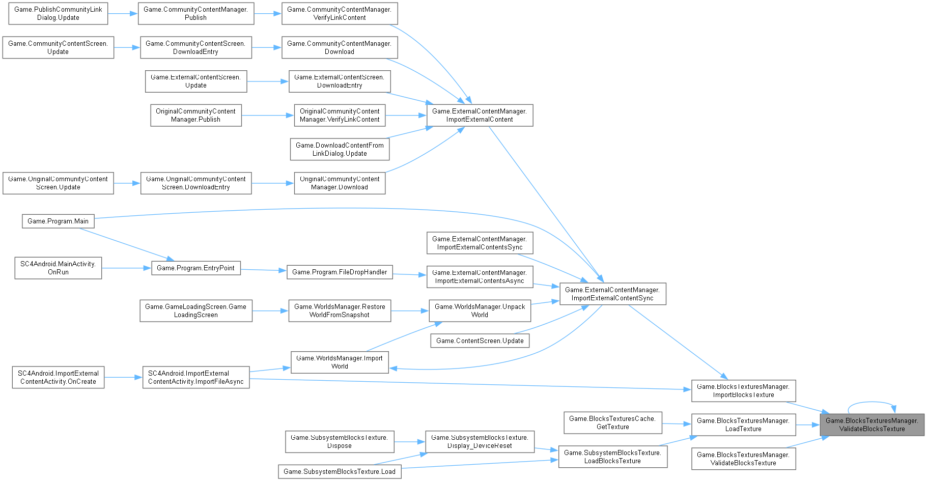
◆ ValidateBlocksTexture() [3/3]

void Game.BlocksTexturesManager.ValidateBlocksTexture ( Stream stream)
static

Only for Image type stream.

参数
stream

在文件 BlocksTexturesManager.cs148 行定义.

函数调用图:
这是这个函数的调用关系图:

类成员变量说明

◆ fName

const string Game.BlocksTexturesManager.fName = "BlocksTexturesManager"
static

在文件 BlocksTexturesManager.cs8 行定义.

◆ m_blockTextureNames

List<string> Game.BlocksTexturesManager.m_blockTextureNames = []
static

在文件 BlocksTexturesManager.cs9 行定义.

属性说明

◆ BlockTexturesDirectoryName

string Game.BlocksTexturesManager.BlockTexturesDirectoryName
staticget

在文件 BlocksTexturesManager.cs15 行定义.

◆ BlockTexturesNames

ReadOnlyList<string> Game.BlocksTexturesManager.BlockTexturesNames
staticget

在文件 BlocksTexturesManager.cs13 行定义.

◆ DefaultBlocksTexture

Texture2D Game.BlocksTexturesManager.DefaultBlocksTexture
staticgetset

在文件 BlocksTexturesManager.cs11 行定义.

事件说明

◆ BlocksTextureDeleted

Action<string> Game.BlocksTexturesManager.BlocksTextureDeleted
static

在文件 BlocksTexturesManager.cs17 行定义.


该类的文档由以下文件生成: