Survivalcraft API 1.8.2.3 v1.8.2.3
Survivalcraft 2.4
载入中...
搜索中...
未找到
XmlUtilities.XmlUtils

静态 Public 成员函数

static object GetAttributeValue (XElement node, string attributeName, Type type)
static object GetAttributeValue (XElement node, string attributeName, Type type, object defaultValue)
static T GetAttributeValue< T > (XElement node, string attributeName)
static T GetAttributeValue< T > (XElement node, string attributeName, T defaultValue)
static void SetAttributeValue (XElement node, string attributeName, object value)
static XElement FindChildElement (XElement node, string elementName, bool throwIfNotFound)
static XElement AddElement (XElement parentNode, string name)
static XElement LoadXmlFromTextReader (TextReader textReader, bool throwOnError)
static XElement LoadXmlFromStream (Stream stream, Encoding encoding, bool throwOnError)
static XElement LoadXmlFromString (string data, bool throwOnError)
static void SaveXmlToTextWriter (XElement node, TextWriter textWriter, bool throwOnError)
static void SaveXmlToStream (XElement node, Stream stream, Encoding encoding, bool throwOnError)
static string SaveXmlToString (XElement node, bool throwOnError)

详细描述

在文件 XmlUtils.cs10 行定义.

成员函数说明

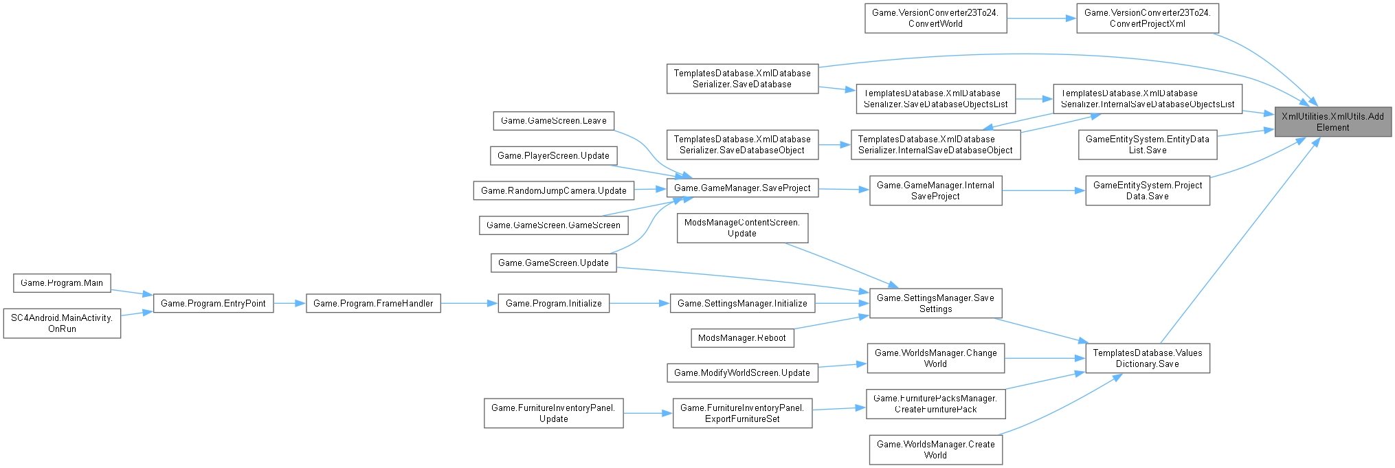
◆ AddElement()

XElement XmlUtilities.XmlUtils.AddElement ( XElement parentNode,
string name )
static

在文件 XmlUtils.cs59 行定义.

这是这个函数的调用关系图:

◆ FindChildElement()

XElement XmlUtilities.XmlUtils.FindChildElement ( XElement node,
string elementName,
bool throwIfNotFound )
static

在文件 XmlUtils.cs48 行定义.

这是这个函数的调用关系图:

◆ GetAttributeValue() [1/2]

object XmlUtilities.XmlUtils.GetAttributeValue ( XElement node,
string attributeName,
Type type )
static

在文件 XmlUtils.cs11 行定义.

函数调用图:
这是这个函数的调用关系图:

◆ GetAttributeValue() [2/2]

object XmlUtilities.XmlUtils.GetAttributeValue ( XElement node,
string attributeName,
Type type,
object defaultValue )
static

在文件 XmlUtils.cs19 行定义.

函数调用图:

◆ GetAttributeValue< T >() [1/2]

T XmlUtilities.XmlUtils.GetAttributeValue< T > ( XElement node,
string attributeName )
static

在文件 XmlUtils.cs32 行定义.

◆ GetAttributeValue< T >() [2/2]

T XmlUtilities.XmlUtils.GetAttributeValue< T > ( XElement node,
string attributeName,
T defaultValue )
static

在文件 XmlUtils.cs34 行定义.

◆ LoadXmlFromStream()

XElement XmlUtilities.XmlUtils.LoadXmlFromStream ( Stream stream,
Encoding encoding,
bool throwOnError )
static

在文件 XmlUtils.cs72 行定义.

函数调用图:
这是这个函数的调用关系图:

◆ LoadXmlFromString()

XElement XmlUtilities.XmlUtils.LoadXmlFromString ( string data,
bool throwOnError )
static

在文件 XmlUtils.cs78 行定义.

函数调用图:
这是这个函数的调用关系图:

◆ LoadXmlFromTextReader()

XElement XmlUtilities.XmlUtils.LoadXmlFromTextReader ( TextReader textReader,
bool throwOnError )
static

在文件 XmlUtils.cs65 行定义.

这是这个函数的调用关系图:

◆ SaveXmlToStream()

void XmlUtilities.XmlUtils.SaveXmlToStream ( XElement node,
Stream stream,
Encoding encoding,
bool throwOnError )
static

在文件 XmlUtils.cs92 行定义.

函数调用图:
这是这个函数的调用关系图:

◆ SaveXmlToString()

string XmlUtilities.XmlUtils.SaveXmlToString ( XElement node,
bool throwOnError )
static

在文件 XmlUtils.cs98 行定义.

函数调用图:

◆ SaveXmlToTextWriter()

void XmlUtilities.XmlUtils.SaveXmlToTextWriter ( XElement node,
TextWriter textWriter,
bool throwOnError )
static

在文件 XmlUtils.cs84 行定义.

这是这个函数的调用关系图:

◆ SetAttributeValue()

void XmlUtilities.XmlUtils.SetAttributeValue ( XElement node,
string attributeName,
object value )
static

在文件 XmlUtils.cs37 行定义.

函数调用图:
这是这个函数的调用关系图:

该类的文档由以下文件生成:
  • E:/sc/doxygen/SurvivalcraftApi 1.8.2.3/EntitySystem/XmlUtilities/XmlUtils.cs