Survivalcraft API 1.8.2.3 v1.8.2.3
Survivalcraft 2.4
载入中...
搜索中...
未找到
TemplatesDatabase.DatabaseObject
TemplatesDatabase.DatabaseObject 的协作图:

class  StringBin

Public 成员函数

 DatabaseObject (DatabaseObjectType databaseObjectType, Guid guid, string name, object value)
 DatabaseObject (DatabaseObjectType databaseObjectType, string name, object value)
 DatabaseObject (DatabaseObjectType databaseObjectType, string name)
bool IsNestedIn (DatabaseObject databaseObject)
IEnumerable< DatabaseObjectGetExplicitNestingChildren (DatabaseObjectType type, bool directChildrenOnly)
DatabaseObject FindExplicitNestedChild (string name, DatabaseObjectType type, bool directChildrenOnly, bool throwIfNotFound)
bool ExplicitlyInheritsFrom (DatabaseObject databaseObject)
bool ImplicitlyInheritsFrom (DatabaseObject databaseObject)
bool EffectivelyInheritsFrom (DatabaseObject databaseObject)
IEnumerable< DatabaseObjectGetEffectiveNestingChildren (DatabaseObjectType type, bool directChildrenOnly)
DatabaseObject FindEffectiveNestedChild (string name, DatabaseObjectType type, bool directChildrenOnly, bool throwIfNotFound)
GetNestedValue< T > (string name)
GetNestedValue< T > (string name, T defaultValue)
void SetNestedValue< T > (string name, T value)
override string ToString ()

包属性

Database m_database

属性

Database Database [get]
DatabaseObjectType Type [get]
Guid Guid [get]
string Name [get, set]
string Description [get, set]
object Value [get, set]
bool ReadOnly [get]
DatabaseObject NestingParent [get, set]
DatabaseObject NestingRoot [get]
DatabaseObject ExplicitInheritanceParent [get, set]
DatabaseObject ExplicitInheritanceRoot [get]
DatabaseObject ImplicitInheritanceParent [get]
DatabaseObject ImplicitInheritanceRoot [get]
DatabaseObject EffectiveInheritanceParent [get]
DatabaseObject EffectiveInheritanceRoot [get]
List< DatabaseObjectInternalNestingChildren [get]

Private 成员函数

CastValue< T > (DatabaseObject databaseObject)
IEnumerable< DatabaseObjectInternalGetEffectiveNestingChildren (StringBin names, DatabaseObjectType type)

Private 属性

DatabaseObjectType m_databaseObjectType
Guid m_guid
string m_name
object m_value
string m_description = string.Empty
bool m_readOnly
DatabaseObject m_explicitInheritanceParent
DatabaseObject m_nestingParent
List< DatabaseObjectm_nestingChildren

详细描述

在文件 DatabaseObject.cs5 行定义.

构造及析构函数说明

◆ DatabaseObject() [1/3]

TemplatesDatabase.DatabaseObject.DatabaseObject ( DatabaseObjectType databaseObjectType,
Guid guid,
string name,
object value )

在文件 DatabaseObject.cs259 行定义.

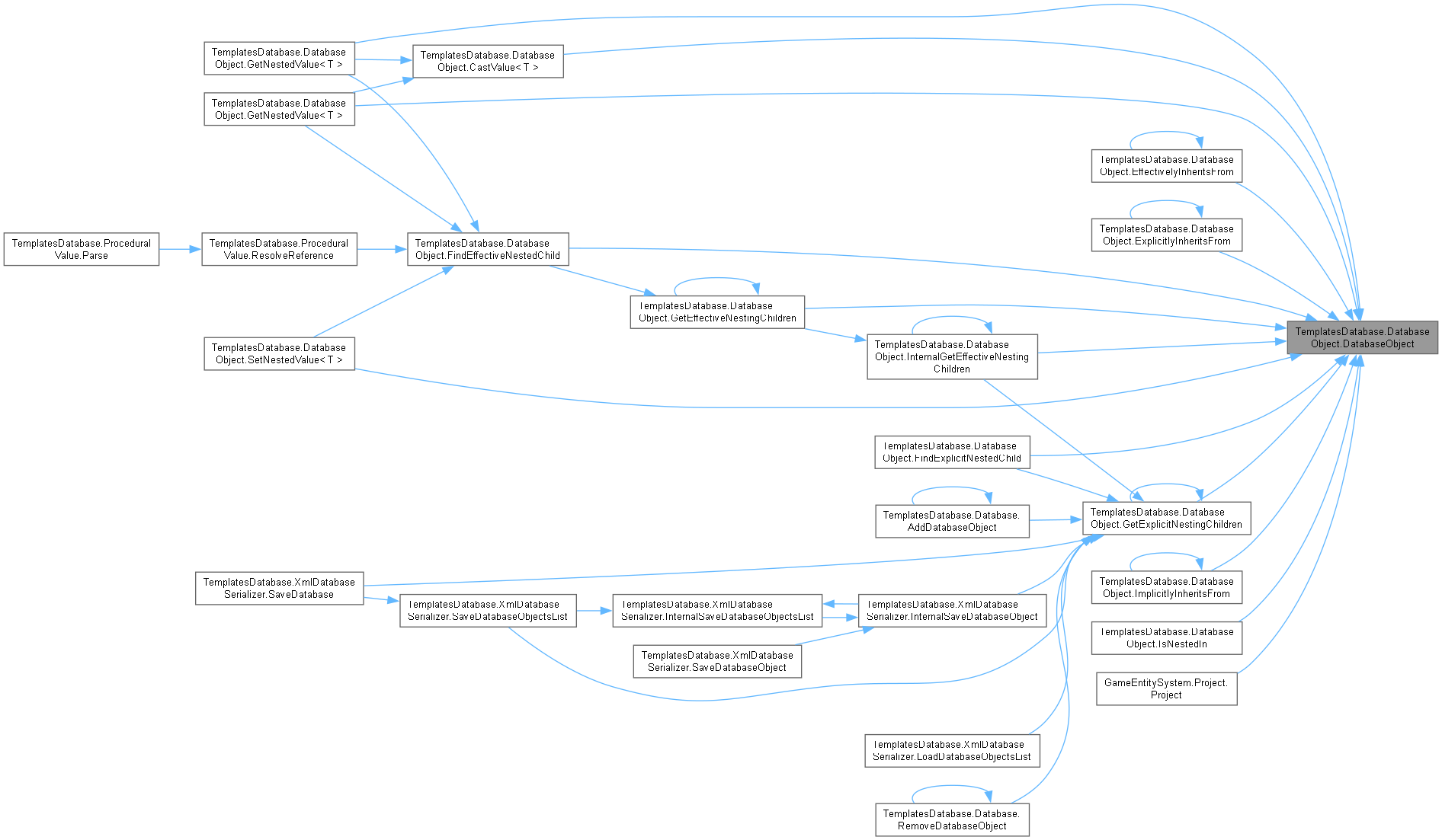
这是这个函数的调用关系图:

◆ DatabaseObject() [2/3]

TemplatesDatabase.DatabaseObject.DatabaseObject ( DatabaseObjectType databaseObjectType,
string name,
object value )

在文件 DatabaseObject.cs271 行定义.

◆ DatabaseObject() [3/3]

TemplatesDatabase.DatabaseObject.DatabaseObject ( DatabaseObjectType databaseObjectType,
string name )

在文件 DatabaseObject.cs278 行定义.

成员函数说明

◆ CastValue< T >()

T TemplatesDatabase.DatabaseObject.CastValue< T > ( DatabaseObject databaseObject)
private

在文件 DatabaseObject.cs414 行定义.

函数调用图:
这是这个函数的调用关系图:

◆ EffectivelyInheritsFrom()

bool TemplatesDatabase.DatabaseObject.EffectivelyInheritsFrom ( DatabaseObject databaseObject)

在文件 DatabaseObject.cs338 行定义.

函数调用图:
这是这个函数的调用关系图:

◆ ExplicitlyInheritsFrom()

bool TemplatesDatabase.DatabaseObject.ExplicitlyInheritsFrom ( DatabaseObject databaseObject)

在文件 DatabaseObject.cs316 行定义.

函数调用图:
这是这个函数的调用关系图:

◆ FindEffectiveNestedChild()

DatabaseObject TemplatesDatabase.DatabaseObject.FindEffectiveNestedChild ( string name,
DatabaseObjectType type,
bool directChildrenOnly,
bool throwIfNotFound )

在文件 DatabaseObject.cs371 行定义.

函数调用图:
这是这个函数的调用关系图:

◆ FindExplicitNestedChild()

DatabaseObject TemplatesDatabase.DatabaseObject.FindExplicitNestedChild ( string name,
DatabaseObjectType type,
bool directChildrenOnly,
bool throwIfNotFound )

在文件 DatabaseObject.cs304 行定义.

函数调用图:

◆ GetEffectiveNestingChildren()

IEnumerable< DatabaseObject > TemplatesDatabase.DatabaseObject.GetEffectiveNestingChildren ( DatabaseObjectType type,
bool directChildrenOnly )

在文件 DatabaseObject.cs349 行定义.

函数调用图:
这是这个函数的调用关系图:

◆ GetExplicitNestingChildren()

IEnumerable< DatabaseObject > TemplatesDatabase.DatabaseObject.GetExplicitNestingChildren ( DatabaseObjectType type,
bool directChildrenOnly )

在文件 DatabaseObject.cs290 行定义.

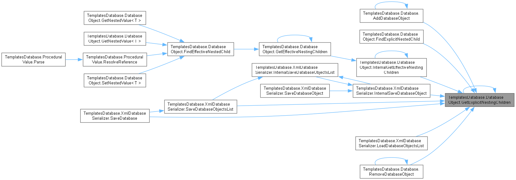
函数调用图:
这是这个函数的调用关系图:

◆ GetNestedValue< T >() [1/2]

T TemplatesDatabase.DatabaseObject.GetNestedValue< T > ( string name)

在文件 DatabaseObject.cs383 行定义.

函数调用图:

◆ GetNestedValue< T >() [2/2]

T TemplatesDatabase.DatabaseObject.GetNestedValue< T > ( string name,
T defaultValue )

在文件 DatabaseObject.cs388 行定义.

函数调用图:

◆ ImplicitlyInheritsFrom()

bool TemplatesDatabase.DatabaseObject.ImplicitlyInheritsFrom ( DatabaseObject databaseObject)

在文件 DatabaseObject.cs327 行定义.

函数调用图:
这是这个函数的调用关系图:

◆ InternalGetEffectiveNestingChildren()

IEnumerable< DatabaseObject > TemplatesDatabase.DatabaseObject.InternalGetEffectiveNestingChildren ( StringBin names,
DatabaseObjectType type )
private

在文件 DatabaseObject.cs424 行定义.

函数调用图:
这是这个函数的调用关系图:

◆ IsNestedIn()

bool TemplatesDatabase.DatabaseObject.IsNestedIn ( DatabaseObject databaseObject)

在文件 DatabaseObject.cs280 行定义.

函数调用图:

◆ SetNestedValue< T >()

void TemplatesDatabase.DatabaseObject.SetNestedValue< T > ( string name,
T value )

在文件 DatabaseObject.cs396 行定义.

函数调用图:

◆ ToString()

override string TemplatesDatabase.DatabaseObject.ToString ( )

在文件 DatabaseObject.cs407 行定义.

类成员变量说明

◆ m_database

Database TemplatesDatabase.DatabaseObject.m_database
package

在文件 DatabaseObject.cs33 行定义.

◆ m_databaseObjectType

DatabaseObjectType TemplatesDatabase.DatabaseObject.m_databaseObjectType
private

在文件 DatabaseObject.cs35 行定义.

◆ m_description

string TemplatesDatabase.DatabaseObject.m_description = string.Empty
private

在文件 DatabaseObject.cs43 行定义.

◆ m_explicitInheritanceParent

DatabaseObject TemplatesDatabase.DatabaseObject.m_explicitInheritanceParent
private

在文件 DatabaseObject.cs49 行定义.

◆ m_guid

Guid TemplatesDatabase.DatabaseObject.m_guid
private

在文件 DatabaseObject.cs37 行定义.

◆ m_name

string TemplatesDatabase.DatabaseObject.m_name
private

在文件 DatabaseObject.cs39 行定义.

◆ m_nestingChildren

List<DatabaseObject> TemplatesDatabase.DatabaseObject.m_nestingChildren
private

在文件 DatabaseObject.cs53 行定义.

◆ m_nestingParent

DatabaseObject TemplatesDatabase.DatabaseObject.m_nestingParent
private

在文件 DatabaseObject.cs51 行定义.

◆ m_readOnly

bool TemplatesDatabase.DatabaseObject.m_readOnly
private

在文件 DatabaseObject.cs46 行定义.

◆ m_value

object TemplatesDatabase.DatabaseObject.m_value
private

在文件 DatabaseObject.cs41 行定义.

属性说明

◆ Database

Database TemplatesDatabase.DatabaseObject.Database
get

在文件 DatabaseObject.cs55 行定义.

◆ Description

string TemplatesDatabase.DatabaseObject.Description
getset

在文件 DatabaseObject.cs87 行定义.

◆ EffectiveInheritanceParent

DatabaseObject TemplatesDatabase.DatabaseObject.EffectiveInheritanceParent
get

在文件 DatabaseObject.cs231 行定义.

◆ EffectiveInheritanceRoot

DatabaseObject TemplatesDatabase.DatabaseObject.EffectiveInheritanceRoot
get

在文件 DatabaseObject.cs240 行定义.

◆ ExplicitInheritanceParent

DatabaseObject TemplatesDatabase.DatabaseObject.ExplicitInheritanceParent
getset

在文件 DatabaseObject.cs177 行定义.

◆ ExplicitInheritanceRoot

DatabaseObject TemplatesDatabase.DatabaseObject.ExplicitInheritanceRoot
get

在文件 DatabaseObject.cs203 行定义.

◆ Guid

Guid TemplatesDatabase.DatabaseObject.Guid
get

在文件 DatabaseObject.cs59 行定义.

◆ ImplicitInheritanceParent

DatabaseObject TemplatesDatabase.DatabaseObject.ImplicitInheritanceParent
get

在文件 DatabaseObject.cs212 行定义.

◆ ImplicitInheritanceRoot

DatabaseObject TemplatesDatabase.DatabaseObject.ImplicitInheritanceRoot
get

在文件 DatabaseObject.cs221 行定义.

◆ InternalNestingChildren

List<DatabaseObject> TemplatesDatabase.DatabaseObject.InternalNestingChildren
getprivate

在文件 DatabaseObject.cs250 行定义.

◆ Name

string TemplatesDatabase.DatabaseObject.Name
getset

在文件 DatabaseObject.cs61 行定义.

◆ NestingParent

DatabaseObject TemplatesDatabase.DatabaseObject.NestingParent
getset

在文件 DatabaseObject.cs118 行定义.

◆ NestingRoot

DatabaseObject TemplatesDatabase.DatabaseObject.NestingRoot
get

在文件 DatabaseObject.cs168 行定义.

◆ ReadOnly

bool TemplatesDatabase.DatabaseObject.ReadOnly
get

在文件 DatabaseObject.cs116 行定义.

◆ Type

DatabaseObjectType TemplatesDatabase.DatabaseObject.Type
get

在文件 DatabaseObject.cs57 行定义.

◆ Value

object TemplatesDatabase.DatabaseObject.Value
getset

在文件 DatabaseObject.cs100 行定义.


该类的文档由以下文件生成:
  • E:/sc/doxygen/SurvivalcraftApi 1.8.2.3/EntitySystem/TemplatesDatabase/DatabaseObject.cs