Survivalcraft API 1.8.2.3 v1.8.2.3
Survivalcraft 2.4
载入中...
搜索中...
未找到
Game.WebManager

class  ProgressHttpContent

静态 Public 成员函数

static bool IsInternetConnectionAvailable ()
static void Get (string address, Dictionary< string, string > parameters, Dictionary< string, string > headers, CancellableProgress progress, Action< byte[]> success, Action< Exception > failure)
static void Put (string address, Dictionary< string, string > parameters, Dictionary< string, string > headers, Stream data, CancellableProgress progress, Action< byte[]> success, Action< Exception > failure)
static void Post (string address, Dictionary< string, string > parameters, Dictionary< string, string > headers, Stream data, CancellableProgress progress, Action< byte[]> success, Action< Exception > failure)
static async Task< byte[]> GetAsync (string address, Dictionary< string, string > parameters=null, Dictionary< string, string > headers=null, CancellableProgress progress=null)
static async Task< byte[]> PutAsync (string address, Dictionary< string, string > parameters, Dictionary< string, string > headers, Stream data, CancellableProgress progress=null)
static async Task< byte[]> PostAsync (string address, Dictionary< string, string > parameters, Dictionary< string, string > headers, Stream data, CancellableProgress progress=null)
static string UrlParametersToString (Dictionary< string, string > values)
static byte[] UrlParametersToBytes (Dictionary< string, string > values)
static MemoryStream UrlParametersToStream (Dictionary< string, string > values)
static Dictionary< string, string > UrlParametersFromString (string s)
static Dictionary< string, string > UrlParametersFromBytes (byte[] bytes)
static void PutOrPost (bool isPost, string address, Dictionary< string, string > parameters, Dictionary< string, string > headers, Stream data, CancellableProgress progress, Action< byte[]> success, Action< Exception > failure)
static async Task< byte[]> PutOrPostAAsync (bool isPost, string address, Dictionary< string, string > parameters, Dictionary< string, string > headers, Stream data, CancellableProgress progress)
static async Task VerifyResponse (HttpResponseMessage message)

详细描述

在文件 WebManager.cs17 行定义.

成员函数说明

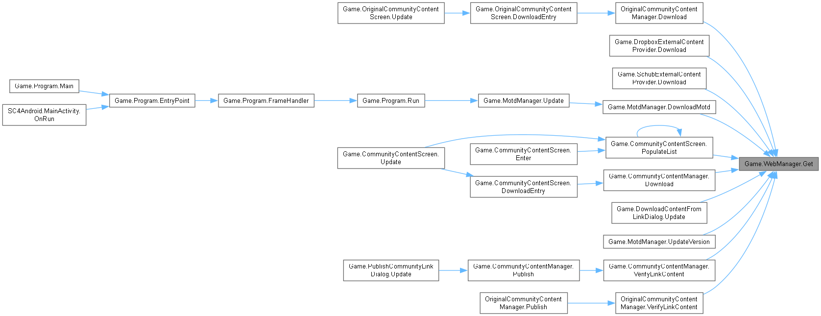
◆ Get()

void Game.WebManager.Get ( string address,
Dictionary< string, string > parameters,
Dictionary< string, string > headers,
CancellableProgress progress,
Action< byte[]> success,
Action< Exception > failure )
static

在文件 WebManager.cs89 行定义.

函数调用图:
这是这个函数的调用关系图:

◆ GetAsync()

async Task< byte[]> Game.WebManager.GetAsync ( string address,
Dictionary< string, string > parameters = null,
Dictionary< string, string > headers = null,
CancellableProgress progress = null )
static

在文件 WebManager.cs198 行定义.

函数调用图:

◆ IsInternetConnectionAvailable()

bool Game.WebManager.IsInternetConnectionAvailable ( )
static

在文件 WebManager.cs56 行定义.

函数调用图:
这是这个函数的调用关系图:

◆ Post()

void Game.WebManager.Post ( string address,
Dictionary< string, string > parameters,
Dictionary< string, string > headers,
Stream data,
CancellableProgress progress,
Action< byte[]> success,
Action< Exception > failure )
static

在文件 WebManager.cs179 行定义.

函数调用图:
这是这个函数的调用关系图:

◆ PostAsync()

async Task< byte[]> Game.WebManager.PostAsync ( string address,
Dictionary< string, string > parameters,
Dictionary< string, string > headers,
Stream data,
CancellableProgress progress = null )
static

在文件 WebManager.cs254 行定义.

函数调用图:

◆ Put()

void Game.WebManager.Put ( string address,
Dictionary< string, string > parameters,
Dictionary< string, string > headers,
Stream data,
CancellableProgress progress,
Action< byte[]> success,
Action< Exception > failure )
static

在文件 WebManager.cs160 行定义.

函数调用图:

◆ PutAsync()

async Task< byte[]> Game.WebManager.PutAsync ( string address,
Dictionary< string, string > parameters,
Dictionary< string, string > headers,
Stream data,
CancellableProgress progress = null )
static

在文件 WebManager.cs239 行定义.

函数调用图:

◆ PutOrPost()

void Game.WebManager.PutOrPost ( bool isPost,
string address,
Dictionary< string, string > parameters,
Dictionary< string, string > headers,
Stream data,
CancellableProgress progress,
Action< byte[]> success,
Action< Exception > failure )
static

在文件 WebManager.cs304 行定义.

函数调用图:
这是这个函数的调用关系图:

◆ PutOrPostAAsync()

async Task< byte[]> Game.WebManager.PutOrPostAAsync ( bool isPost,
string address,
Dictionary< string, string > parameters,
Dictionary< string, string > headers,
Stream data,
CancellableProgress progress )
static

在文件 WebManager.cs366 行定义.

函数调用图:
这是这个函数的调用关系图:

◆ UrlParametersFromBytes()

Dictionary< string, string > Game.WebManager.UrlParametersFromBytes ( byte[] bytes)
static

在文件 WebManager.cs301 行定义.

◆ UrlParametersFromString()

Dictionary< string, string > Game.WebManager.UrlParametersFromString ( string s)
static

在文件 WebManager.cs289 行定义.

这是这个函数的调用关系图:

◆ UrlParametersToBytes()

byte[] Game.WebManager.UrlParametersToBytes ( Dictionary< string, string > values)
static

在文件 WebManager.cs284 行定义.

◆ UrlParametersToStream()

MemoryStream Game.WebManager.UrlParametersToStream ( Dictionary< string, string > values)
static

在文件 WebManager.cs286 行定义.

这是这个函数的调用关系图:

◆ UrlParametersToString()

string Game.WebManager.UrlParametersToString ( Dictionary< string, string > values)
static

在文件 WebManager.cs269 行定义.

◆ VerifyResponse()

async Task Game.WebManager.VerifyResponse ( HttpResponseMessage message)
static

在文件 WebManager.cs412 行定义.

这是这个函数的调用关系图:

该类的文档由以下文件生成:
  • E:/sc/doxygen/SurvivalcraftApi 1.8.2.3/Survivalcraft.Windows/Managers/WebManager.cs