Survivalcraft API 1.8.2.3 v1.8.2.3
Survivalcraft 2.4
载入中...
搜索中...
未找到
Game.VersionConverter22To23
类 Game.VersionConverter22To23 继承关系图:
Game.VersionConverter22To23 的协作图:

Public 成员函数

override void ConvertProjectXml (XElement projectNode)
override void ConvertWorld (string directoryName)

属性

override string SourceVersion [get]
override string TargetVersion [get]
属性 继承自 Game.VersionConverter
string SourceVersion [get]
string TargetVersion [get]

Private 成员函数

void ConvertProject (string directoryName)
void ConvertChunks (string directoryName)

详细描述

在文件 VersionConverter22To23.cs6 行定义.

成员函数说明

◆ ConvertChunks()

void Game.VersionConverter22To23.ConvertChunks ( string directoryName)
private

在文件 VersionConverter22To23.cs70 行定义.

函数调用图:
这是这个函数的调用关系图:

◆ ConvertProject()

void Game.VersionConverter22To23.ConvertProject ( string directoryName)
private

在文件 VersionConverter22To23.cs57 行定义.

函数调用图:
这是这个函数的调用关系图:

◆ ConvertProjectXml()

override void Game.VersionConverter22To23.ConvertProjectXml ( XElement projectNode)
virtual

重载 Game.VersionConverter .

在文件 VersionConverter22To23.cs11 行定义.

函数调用图:
这是这个函数的调用关系图:

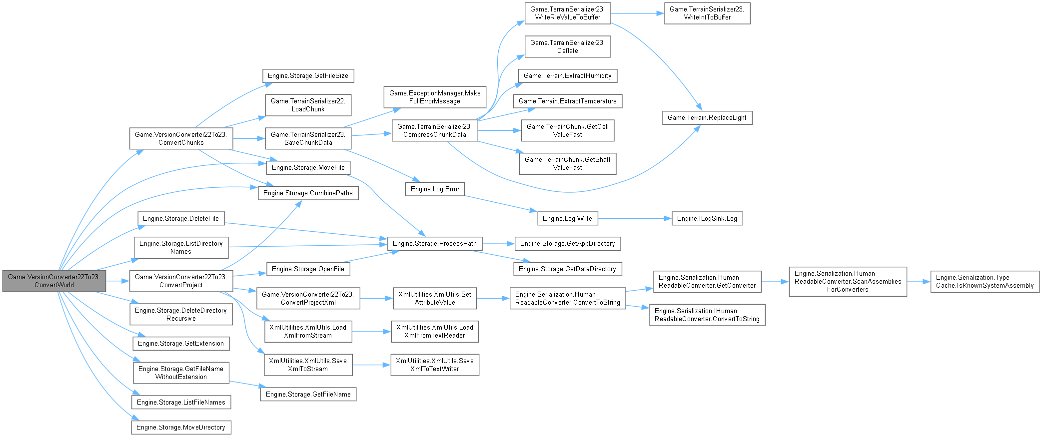
◆ ConvertWorld()

override void Game.VersionConverter22To23.ConvertWorld ( string directoryName)
virtual

重载 Game.VersionConverter .

在文件 VersionConverter22To23.cs15 行定义.

函数调用图:

属性说明

◆ SourceVersion

override string Game.VersionConverter22To23.SourceVersion
get

在文件 VersionConverter22To23.cs7 行定义.

◆ TargetVersion

override string Game.VersionConverter22To23.TargetVersion
get

在文件 VersionConverter22To23.cs9 行定义.


该类的文档由以下文件生成: