Survivalcraft API 1.8.2.3 v1.8.2.3
Survivalcraft 2.4
载入中...
搜索中...
未找到
Engine.MathUtils

静态 Public 成员函数

static int Min (int x1, int x2)
static int Min (int x1, int x2, int x3)
static int Min (int x1, int x2, int x3, int x4)
static int Max (int x1, int x2)
static int Max (int x1, int x2, int x3)
static int Max (int x1, int x2, int x3, int x4)
static int Clamp (int x, int min, int max)
static int Sign (int x)
static int Abs (int x)
static int Sqr (int x)
static bool IsPowerOf2 (uint x)
static uint NextPowerOf2 (uint x)
static int Hash (int key)
static uint Hash (uint key)
static long Min (long x1, long x2)
static long Min (long x1, long x2, long x3)
static long Min (long x1, long x2, long x3, long x4)
static long Max (long x1, long x2)
static long Max (long x1, long x2, long x3)
static long Max (long x1, long x2, long x3, long x4)
static long Clamp (long x, long min, long max)
static long Sign (long x)
static long Abs (long x)
static long Sqr (long x)
static bool IsPowerOf2 (long x)
static ulong NextPowerOf2 (ulong x)
static float Min (float x1, float x2)
static float Min (float x1, float x2, float x3)
static float Min (float x1, float x2, float x3, float x4)
static float Max (float x1, float x2)
static float Max (float x1, float x2, float x3)
static float Max (float x1, float x2, float x3, float x4)
static float Clamp (float x, float min, float max)
static float Saturate (float x)
static float Sign (float x)
static float Abs (float x)
static float Floor (float x)
static float Ceiling (float x)
static float Round (float x)
static float Remainder (float x, float y)
static float Sqr (float x)
static float Sqrt (float x)
static float Sin (float x)
static float Cos (float x)
static float Tan (float x)
static float Asin (float x)
static float Acos (float x)
static float Atan (float x)
static float Atan2 (float y, float x)
static float Exp (float n)
static float Log (float x)
static float Log10 (float x)
static float Pow (float x, float n)
static float PowSign (float x, float n)
static float Lerp (float x1, float x2, float f)
static float SmoothStep (float min, float max, float x)
static float CatmullRom (float v1, float v2, float v3, float v4, float f)
static float NormalizeAngle (float angle)
static float Sigmoid (float x, float steepness)
static float DegToRad (float degrees)
static float RadToDeg (float radians)
static double Min (double x1, double x2)
static double Min (double x1, double x2, double x3)
static double Min (double x1, double x2, double x3, double x4)
static double Max (double x1, double x2)
static double Max (double x1, double x2, double x3)
static double Max (double x1, double x2, double x3, double x4)
static double Clamp (double x, double min, double max)
static double Saturate (double x)
static double Sign (double x)
static double Abs (double x)
static double Floor (double x)
static double Ceiling (double x)
static double Round (double x)
static double Remainder (double x, double y)
static double Sqr (double x)
static double Sqrt (double x)
static double Sin (double x)
static double Cos (double x)
static double Tan (double x)
static double Asin (double x)
static double Acos (double x)
static double Atan (double x)
static double Atan2 (double y, double x)
static double Exp (double n)
static double Log (double x)
static double Log10 (double x)
static double Pow (double x, double n)
static double PowSign (double x, double n)
static double Lerp (double x1, double x2, double f)
static double SmoothStep (double min, double max, double x)
static double CatmullRom (double v1, double v2, double v3, double v4, double f)
static double NormalizeAngle (double angle)
static double DegToRad (double degrees)
static double RadToDeg (double radians)
static float LinearStep (float zero, float one, float f)

静态 Public 属性

const float PI = (float)Math.PI
const float E = (float)Math.E

详细描述

在文件 MathUtils.cs2 行定义.

成员函数说明

◆ Abs() [1/4]

double Engine.MathUtils.Abs ( double x)
static

在文件 MathUtils.cs297 行定义.

◆ Abs() [2/4]

float Engine.MathUtils.Abs ( float x)
static

在文件 MathUtils.cs175 行定义.

◆ Abs() [3/4]

int Engine.MathUtils.Abs ( int x)
static

在文件 MathUtils.cs41 行定义.

这是这个函数的调用关系图:

◆ Abs() [4/4]

long Engine.MathUtils.Abs ( long x)
static

在文件 MathUtils.cs108 行定义.

◆ Acos() [1/2]

double Engine.MathUtils.Acos ( double x)
static

在文件 MathUtils.cs319 行定义.

◆ Acos() [2/2]

float Engine.MathUtils.Acos ( float x)
static

在文件 MathUtils.cs197 行定义.

◆ Asin() [1/2]

double Engine.MathUtils.Asin ( double x)
static

在文件 MathUtils.cs317 行定义.

◆ Asin() [2/2]

float Engine.MathUtils.Asin ( float x)
static

在文件 MathUtils.cs195 行定义.

◆ Atan() [1/2]

double Engine.MathUtils.Atan ( double x)
static

在文件 MathUtils.cs321 行定义.

◆ Atan() [2/2]

float Engine.MathUtils.Atan ( float x)
static

在文件 MathUtils.cs199 行定义.

◆ Atan2() [1/2]

double Engine.MathUtils.Atan2 ( double y,
double x )
static

在文件 MathUtils.cs323 行定义.

◆ Atan2() [2/2]

float Engine.MathUtils.Atan2 ( float y,
float x )
static

在文件 MathUtils.cs201 行定义.

◆ CatmullRom() [1/2]

double Engine.MathUtils.CatmullRom ( double v1,
double v2,
double v3,
double v4,
double f )
static

在文件 MathUtils.cs342 行定义.

◆ CatmullRom() [2/2]

float Engine.MathUtils.CatmullRom ( float v1,
float v2,
float v3,
float v4,
float f )
static

在文件 MathUtils.cs220 行定义.

◆ Ceiling() [1/2]

double Engine.MathUtils.Ceiling ( double x)
static

在文件 MathUtils.cs301 行定义.

◆ Ceiling() [2/2]

float Engine.MathUtils.Ceiling ( float x)
static

在文件 MathUtils.cs179 行定义.

◆ Clamp() [1/4]

double Engine.MathUtils.Clamp ( double x,
double min,
double max )
static

在文件 MathUtils.cs275 行定义.

◆ Clamp() [2/4]

float Engine.MathUtils.Clamp ( float x,
float min,
float max )
static

在文件 MathUtils.cs153 行定义.

◆ Clamp() [3/4]

int Engine.MathUtils.Clamp ( int x,
int min,
int max )
static

在文件 MathUtils.cs29 行定义.

这是这个函数的调用关系图:

◆ Clamp() [4/4]

long Engine.MathUtils.Clamp ( long x,
long min,
long max )
static

在文件 MathUtils.cs96 行定义.

◆ Cos() [1/2]

double Engine.MathUtils.Cos ( double x)
static

在文件 MathUtils.cs313 行定义.

◆ Cos() [2/2]

float Engine.MathUtils.Cos ( float x)
static

在文件 MathUtils.cs191 行定义.

◆ DegToRad() [1/2]

double Engine.MathUtils.DegToRad ( double degrees)
static

在文件 MathUtils.cs359 行定义.

◆ DegToRad() [2/2]

float Engine.MathUtils.DegToRad ( float degrees)
static

在文件 MathUtils.cs249 行定义.

这是这个函数的调用关系图:

◆ Exp() [1/2]

double Engine.MathUtils.Exp ( double n)
static

在文件 MathUtils.cs325 行定义.

◆ Exp() [2/2]

float Engine.MathUtils.Exp ( float n)
static

在文件 MathUtils.cs203 行定义.

这是这个函数的调用关系图:

◆ Floor() [1/2]

double Engine.MathUtils.Floor ( double x)
static

在文件 MathUtils.cs299 行定义.

◆ Floor() [2/2]

float Engine.MathUtils.Floor ( float x)
static

在文件 MathUtils.cs177 行定义.

这是这个函数的调用关系图:

◆ Hash() [1/2]

int Engine.MathUtils.Hash ( int key)
static

在文件 MathUtils.cs63 行定义.

这是这个函数的调用关系图:

◆ Hash() [2/2]

uint Engine.MathUtils.Hash ( uint key)
static

在文件 MathUtils.cs65 行定义.

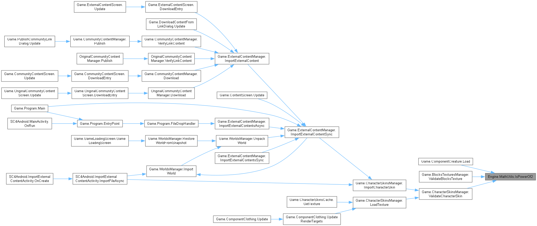
◆ IsPowerOf2() [1/2]

bool Engine.MathUtils.IsPowerOf2 ( long x)
static

在文件 MathUtils.cs112 行定义.

◆ IsPowerOf2() [2/2]

bool Engine.MathUtils.IsPowerOf2 ( uint x)
static

在文件 MathUtils.cs45 行定义.

这是这个函数的调用关系图:

◆ Lerp() [1/2]

double Engine.MathUtils.Lerp ( double x1,
double x2,
double f )
static

在文件 MathUtils.cs335 行定义.

◆ Lerp() [2/2]

float Engine.MathUtils.Lerp ( float x1,
float x2,
float f )
static

在文件 MathUtils.cs213 行定义.

◆ LinearStep()

float Engine.MathUtils.LinearStep ( float zero,
float one,
float f )
static

在文件 MathUtils.cs363 行定义.

这是这个函数的调用关系图:

◆ Log() [1/2]

double Engine.MathUtils.Log ( double x)
static

在文件 MathUtils.cs327 行定义.

◆ Log() [2/2]

float Engine.MathUtils.Log ( float x)
static

在文件 MathUtils.cs205 行定义.

这是这个函数的调用关系图:

◆ Log10() [1/2]

double Engine.MathUtils.Log10 ( double x)
static

在文件 MathUtils.cs329 行定义.

◆ Log10() [2/2]

float Engine.MathUtils.Log10 ( float x)
static

在文件 MathUtils.cs207 行定义.

◆ Max() [1/12]

double Engine.MathUtils.Max ( double x1,
double x2 )
static

在文件 MathUtils.cs264 行定义.

◆ Max() [2/12]

double Engine.MathUtils.Max ( double x1,
double x2,
double x3 )
static

在文件 MathUtils.cs271 行定义.

◆ Max() [3/12]

double Engine.MathUtils.Max ( double x1,
double x2,
double x3,
double x4 )
static

在文件 MathUtils.cs273 行定义.

◆ Max() [4/12]

float Engine.MathUtils.Max ( float x1,
float x2 )
static

在文件 MathUtils.cs142 行定义.

◆ Max() [5/12]

float Engine.MathUtils.Max ( float x1,
float x2,
float x3 )
static

在文件 MathUtils.cs149 行定义.

◆ Max() [6/12]

float Engine.MathUtils.Max ( float x1,
float x2,
float x3,
float x4 )
static

在文件 MathUtils.cs151 行定义.

◆ Max() [7/12]

int Engine.MathUtils.Max ( int x1,
int x2 )
static

在文件 MathUtils.cs18 行定义.

◆ Max() [8/12]

int Engine.MathUtils.Max ( int x1,
int x2,
int x3 )
static

在文件 MathUtils.cs25 行定义.

◆ Max() [9/12]

int Engine.MathUtils.Max ( int x1,
int x2,
int x3,
int x4 )
static

在文件 MathUtils.cs27 行定义.

◆ Max() [10/12]

long Engine.MathUtils.Max ( long x1,
long x2 )
static

在文件 MathUtils.cs85 行定义.

◆ Max() [11/12]

long Engine.MathUtils.Max ( long x1,
long x2,
long x3 )
static

在文件 MathUtils.cs92 行定义.

◆ Max() [12/12]

long Engine.MathUtils.Max ( long x1,
long x2,
long x3,
long x4 )
static

在文件 MathUtils.cs94 行定义.

◆ Min() [1/12]

double Engine.MathUtils.Min ( double x1,
double x2 )
static

在文件 MathUtils.cs253 行定义.

◆ Min() [2/12]

double Engine.MathUtils.Min ( double x1,
double x2,
double x3 )
static

在文件 MathUtils.cs260 行定义.

◆ Min() [3/12]

double Engine.MathUtils.Min ( double x1,
double x2,
double x3,
double x4 )
static

在文件 MathUtils.cs262 行定义.

◆ Min() [4/12]

float Engine.MathUtils.Min ( float x1,
float x2 )
static

在文件 MathUtils.cs131 行定义.

◆ Min() [5/12]

float Engine.MathUtils.Min ( float x1,
float x2,
float x3 )
static

在文件 MathUtils.cs138 行定义.

◆ Min() [6/12]

float Engine.MathUtils.Min ( float x1,
float x2,
float x3,
float x4 )
static

在文件 MathUtils.cs140 行定义.

◆ Min() [7/12]

int Engine.MathUtils.Min ( int x1,
int x2 )
static

在文件 MathUtils.cs7 行定义.

◆ Min() [8/12]

int Engine.MathUtils.Min ( int x1,
int x2,
int x3 )
static

在文件 MathUtils.cs14 行定义.

◆ Min() [9/12]

int Engine.MathUtils.Min ( int x1,
int x2,
int x3,
int x4 )
static

在文件 MathUtils.cs16 行定义.

◆ Min() [10/12]

long Engine.MathUtils.Min ( long x1,
long x2 )
static

在文件 MathUtils.cs74 行定义.

◆ Min() [11/12]

long Engine.MathUtils.Min ( long x1,
long x2,
long x3 )
static

在文件 MathUtils.cs81 行定义.

◆ Min() [12/12]

long Engine.MathUtils.Min ( long x1,
long x2,
long x3,
long x4 )
static

在文件 MathUtils.cs83 行定义.

◆ NextPowerOf2() [1/2]

uint Engine.MathUtils.NextPowerOf2 ( uint x)
static

在文件 MathUtils.cs52 行定义.

这是这个函数的调用关系图:

◆ NextPowerOf2() [2/2]

ulong Engine.MathUtils.NextPowerOf2 ( ulong x)
static

在文件 MathUtils.cs119 行定义.

◆ NormalizeAngle() [1/2]

double Engine.MathUtils.NormalizeAngle ( double angle)
static

在文件 MathUtils.cs348 行定义.

◆ NormalizeAngle() [2/2]

float Engine.MathUtils.NormalizeAngle ( float angle)
static

在文件 MathUtils.cs226 行定义.

这是这个函数的调用关系图:

◆ Pow() [1/2]

double Engine.MathUtils.Pow ( double x,
double n )
static

在文件 MathUtils.cs331 行定义.

◆ Pow() [2/2]

float Engine.MathUtils.Pow ( float x,
float n )
static

在文件 MathUtils.cs209 行定义.

◆ PowSign() [1/2]

double Engine.MathUtils.PowSign ( double x,
double n )
static

在文件 MathUtils.cs333 行定义.

◆ PowSign() [2/2]

float Engine.MathUtils.PowSign ( float x,
float n )
static

在文件 MathUtils.cs211 行定义.

这是这个函数的调用关系图:

◆ RadToDeg() [1/2]

double Engine.MathUtils.RadToDeg ( double radians)
static

在文件 MathUtils.cs361 行定义.

◆ RadToDeg() [2/2]

float Engine.MathUtils.RadToDeg ( float radians)
static

在文件 MathUtils.cs251 行定义.

◆ Remainder() [1/2]

double Engine.MathUtils.Remainder ( double x,
double y )
static

在文件 MathUtils.cs305 行定义.

◆ Remainder() [2/2]

float Engine.MathUtils.Remainder ( float x,
float y )
static

在文件 MathUtils.cs183 行定义.

这是这个函数的调用关系图:

◆ Round() [1/2]

double Engine.MathUtils.Round ( double x)
static

在文件 MathUtils.cs303 行定义.

◆ Round() [2/2]

float Engine.MathUtils.Round ( float x)
static

在文件 MathUtils.cs181 行定义.

这是这个函数的调用关系图:

◆ Saturate() [1/2]

double Engine.MathUtils.Saturate ( double x)
static

在文件 MathUtils.cs285 行定义.

◆ Saturate() [2/2]

float Engine.MathUtils.Saturate ( float x)
static

在文件 MathUtils.cs163 行定义.

◆ Sigmoid()

float Engine.MathUtils.Sigmoid ( float x,
float steepness )
static

在文件 MathUtils.cs237 行定义.

函数调用图:
这是这个函数的调用关系图:

◆ Sign() [1/4]

double Engine.MathUtils.Sign ( double x)
static

在文件 MathUtils.cs295 行定义.

◆ Sign() [2/4]

float Engine.MathUtils.Sign ( float x)
static

在文件 MathUtils.cs173 行定义.

◆ Sign() [3/4]

int Engine.MathUtils.Sign ( int x)
static

在文件 MathUtils.cs39 行定义.

◆ Sign() [4/4]

long Engine.MathUtils.Sign ( long x)
static

在文件 MathUtils.cs106 行定义.

◆ Sin() [1/2]

double Engine.MathUtils.Sin ( double x)
static

在文件 MathUtils.cs311 行定义.

◆ Sin() [2/2]

float Engine.MathUtils.Sin ( float x)
static

在文件 MathUtils.cs189 行定义.

◆ SmoothStep() [1/2]

double Engine.MathUtils.SmoothStep ( double min,
double max,
double x )
static

在文件 MathUtils.cs337 行定义.

函数调用图:

◆ SmoothStep() [2/2]

float Engine.MathUtils.SmoothStep ( float min,
float max,
float x )
static

在文件 MathUtils.cs215 行定义.

函数调用图:

◆ Sqr() [1/4]

double Engine.MathUtils.Sqr ( double x)
static

在文件 MathUtils.cs307 行定义.

◆ Sqr() [2/4]

float Engine.MathUtils.Sqr ( float x)
static

在文件 MathUtils.cs185 行定义.

◆ Sqr() [3/4]

int Engine.MathUtils.Sqr ( int x)
static

在文件 MathUtils.cs43 行定义.

这是这个函数的调用关系图:

◆ Sqr() [4/4]

long Engine.MathUtils.Sqr ( long x)
static

在文件 MathUtils.cs110 行定义.

◆ Sqrt() [1/2]

double Engine.MathUtils.Sqrt ( double x)
static

在文件 MathUtils.cs309 行定义.

◆ Sqrt() [2/2]

float Engine.MathUtils.Sqrt ( float x)
static

在文件 MathUtils.cs187 行定义.

这是这个函数的调用关系图:

◆ Tan() [1/2]

double Engine.MathUtils.Tan ( double x)
static

在文件 MathUtils.cs315 行定义.

◆ Tan() [2/2]

float Engine.MathUtils.Tan ( float x)
static

在文件 MathUtils.cs193 行定义.

类成员变量说明

◆ E

const float Engine.MathUtils.E = (float)Math.E
static

在文件 MathUtils.cs5 行定义.

◆ PI

const float Engine.MathUtils.PI = (float)Math.PI
static

在文件 MathUtils.cs3 行定义.


该类的文档由以下文件生成:
  • E:/sc/doxygen/SurvivalcraftApi 1.8.2.3/Engine/Engine/MathUtils.cs